Fórum témák
- • Hifi erősítők tervezése
- • Akkumulátor töltő
- • Westen 240 Fi gázkazán hiba
- • Fejhallgató erősítő
- • Alternativ HE találkozó(k)
- • Kapcsolási rajzot keresek
- • Vásárlás, hol kapható?
- • Gigatron TTL számítógép
- • Villanyszerelés
- • Rádiótechnika számok keresése
- • Autóelektronika
- • Indukciós főzőlap, sütő bekötése, kábelek kiépítése
- • LCD-monitor tápegység
- • Erősítő építése elejétől a végéig
- • Nagy LED kijelzős DCF77 óra PIC-kel
- • Kombikazán működési hiba
- • Grafikus LCD meghajtása
- • Felajánlás, azaz ingyen elvihető
- • Érdekességek
- • Elfogadnám, ha ingyen elvihető
- • Számítógép hiba, de mi a probléma?
- • MyElecParts alkatrészkereső és készletnyilvántartó
- • Mosogatógép hiba
- • Gázkazán vezérlő hibák
- • Áramváltó trafóval áram mérés, hogy?
- • Napelemes rendszer kérdés
- • Műhelyünk felszerelése, szerszámai
- • Érintőkapcsolós lámpa
- • V-FET és SIT erősítő kapcsolások
- • EAGLE NYÁK tervező
- • Szintetizátor tuning
- • Oszcilloszkóp készítése házilag képcsőből, TV-szkóp
- • Kapcsolóüzemű táp 230V-ról
- • LCD TV probléma
- • LCD monitor probléma
- • Klíma szervizelés, javítás
- • Orsós magnók
- • Erősítő mindig és mindig
- • Életvédelmi kapcsolás, FI relé
- • Ki hol gyártatja a NYÁK-ot ?
- • Autórádió (fejegység) problémák, kérdések, válaszok
- • Műveleti erősítő
- • Hegesztő inverter javítás
- • Quad 405-ös erősítő tapasztalatok és hibák
- • Sokol-403 rádió
- • Codefon kaputelefon
- • PLC kérdések
- • Házilag építhető fémkereső
- • Orion SE 260 erősítő
- • Villanypásztor
- • 135.6 kHz-es HGA22 vevő
- • Muzeális készülékek-alkatrészek restaurálása
- • Maxwell mx 25306 funkcióváltó kapcsoló
- • HESTORE.hu
- • HITEKA sortekercselő gép
» Több friss téma
|
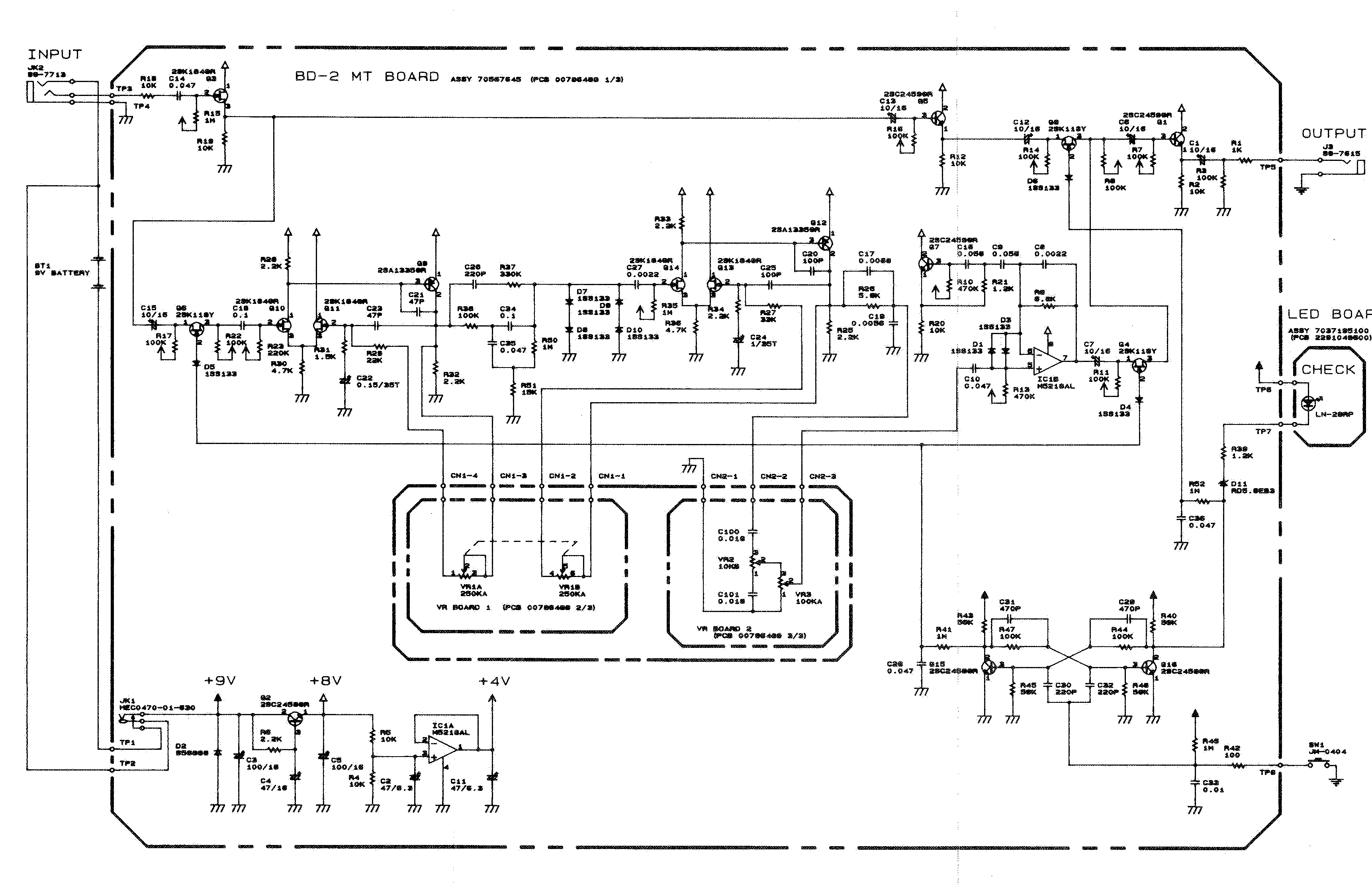
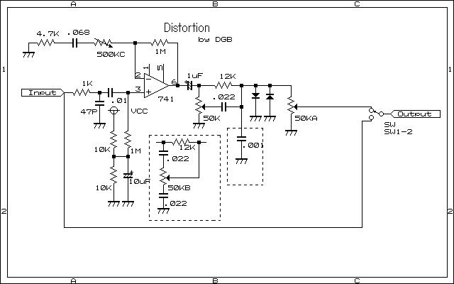
Fórum » Bass Blues Driver
Helló everyone!
Egyik haveromnak kéne egy Boss gyártmányú(vagy hasonló) Blues Driver nevű effect-pedál kapcsolása. Nem gond, ha nem fér bele egy pedálba, csak legyen kapcsolás! HELP
Bocsesz, rossz képet raktam fel. Itt van. A kérdés maradt:milyen diódákal próbálkozzam. Tudom a "próba szerencse" mottót, de nem szeretném a hétvégémet diódapróbálgatással tölteni. Elég lenne nekem egy "szerintem" vélemény is!
Szerintem 1n4148-as dióda is jó bele
Köcce Ricsa! Van otthon egy "marék" diódám. Szerinted mindegy, hogy milyen a dióda????
Hát biztos van neked is a sok között 1N4148, mert az úgyis olyan kommersz dióda, de amúgy keményebb hangzást kapsz ha pl. BAT46 - os diódákat használsz...
Peti.
Köszike. Majd felrakok pár képet, ha készen vagyok. Meg ha problémáim akadnak.
|
|