Fórum témák
» Több friss téma |
SAS vezérlőm van otthon, sőt még komplett szenzoros kezelőegység. (egy doboznyi ilyet kaptam egy szerelőtől) Annak a panelját fel lehet használni, sőt még több csatornára.
Ez a megoldás még rosszabb!
Mindig a legegyszerűbb kivitel a nyerő. A hozzászólás módosítva: Nov 17, 2013
Az érintős SAS vezérlős, relés miért rossz?
Instabil, már régen is sok problémát okozott.
Nehezebb mechanikusan kivitelezni a szenzorok kialakítását, pici koszolódásra is hibákat produkál. Felesleges bonyolítás!
Ezzel csak egy baj van, hogy nem tudok PIC-et programozni, égetni.
Persze ha valami hasonló megoldható lenne sima mezei IC-kel, az lenne a legjobb.
Így szokták a gyárak megoldani előlapi forgókapcsolóval vezérelve a reléket..
Igen, ezt az egyszerű, de jó megoldást próbáltam javasolni, de látom nem váltotta ki tetszését..
Előkerestem első csöves erősítőm fotóit, amiben ezt a megoldást használtam,tökéletesen működött. Ma sem csinálnám másként.
Én készítettem huszonéve SAS-eset is nyomógombvezérelve. Mai napig működik, de csak flancból, mert az olyan menő volt akkortájt.
Én sem vagyok kivétel, anno megpróbáltam, de hamar kiábrándultam belőle.
Vannak berendezésorientált IC-k is.
Valószínű, hogy a forgókapcsolós megoldást választom.
Igaz, az érintős a legmenőbb, de macerás is.
A legyes dolgot nem viccből írtam, tényleg átvált ha rászáll az érintőszenzorra. De 40xx-es sorozatú IC-vel is lehet készíteni relévezérlést bemenetválasztóhoz.
A hozzászólás módosítva: Nov 17, 2013
Sziasztok! Hogyan oldható meg egy relés bemenetválasztó esetében, hogy a bemenetek átkapcsolásakor ne koppanjon a hangszóró?
Szia!
Nekem nem koppan. Bekötése, tápfesz ellátása okozhat problémát.
Avagy erről csak a kapcsolt műsorforrások közötti DC-offset különbsége tehet? (nem hiszem, mert a ki és becsatoló kondi ott szokott lenni..avagy ez kevés?)
Az nem jó ha DC kerül a bemenetre, de kondival leválasztva nem lehet probléma.
Relék táplálása, vezetékezése már okozhat problémát.
Hogyan kell táplálni a relét, hogy ne okozzon koppanást?
Szia! A sima átkapcsolás érdekében a jelforrások csatoló kondenzátorát még a bemenetválasztó előtt egy nagyértékű (220k-1M) ellenállással húzd testre!
Ha külön szekunderről készült tápról megy kevésbé okozhat problémát, megfelelően huzalozva. Rossz vezetékezés, GND helytelen megválasztása is bezavarhat.
Sziasztok!
Szükségem lenne egy automata bemenet választóra. Arra gondolok, hogy amelyik bemenetre jel megy, azt kapcsolja rá az erősítőre. Amíg van a bemeneten jel, addig az megy, és ha másik műsorforrást indítok el automatikusan átkapcsol rá. Sajnos csak hasonlót találtam. Ha valakinek van ötlete szívesen fogadnám. Köszönöm: Laci
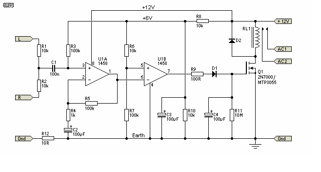
Szia! Ez egy nagyon egyszerű bemenetválasztó. A jel érzékelésére mellékelem a nálam bevált kapcsolást.
Mikrovezérlőben nem gondolkodsz esetleg?
Tételezzük fel, hogy egyszerre 2 csatornáról is jön jel. Melyiket kapcsolja a kimenetre?
Amiket én láttam Hi-Fi tornyokban, azok úgy váltottak, ha bármit nyomtál valamelyik egységen (magnón, tuneren, stb), kiadott egy impulzust a bemenetválasztónak.
Persze meg lehet oldani azt is, amit szeretnél, de minden bemenetről egy műveleti erősítóvel meg kell emelni a jelszintet, hogy képes legyen a logika vezérlésére. Sosem próbáltam, de lehetséges, hogy a tapi-szenzor IC (pl SAS560,SAS5600) némi jelszűréssel egymaga megoldja. A hozzászólás módosítva: Feb 11, 2014
Pedig ez a feladat uC-ért kiált! Sajnos a műveleti erősítős szint érzékelő nem egyszerű, de megoldható egy csúcs-egyenirányító mintájára.
|
Bejelentkezés
Hirdetés |




Persze ha valami hasonló megoldható lenne sima mezei IC-kel, az lenne a legjobb.





