Fórum témák
» Több friss téma |
Sziasztok!
Egyszerü CAN üzenet küldését szeretném kipróbálni CAN Buszra egy PIC18F258 ukontrollerrel és egy 82C250 CAN transciever-rel. Tudnátok segítséget adni vagy linket küldeni ahol alapkapcsolási rajzot és hozzá .ASM forrást találhatok? Elöre is köszönöm a segítséget.
:google:
Még ennyit segítek: PIC ASM "CAN BUS" site:.hu (opcionális) Alapkapcsolást meg talán adatlapban keresnék. 82C250 filetype:pdf Megcsinálni senki nem fogja helyetted.
Van valami oka, hogy nem a beépített transceivert akarod használni?
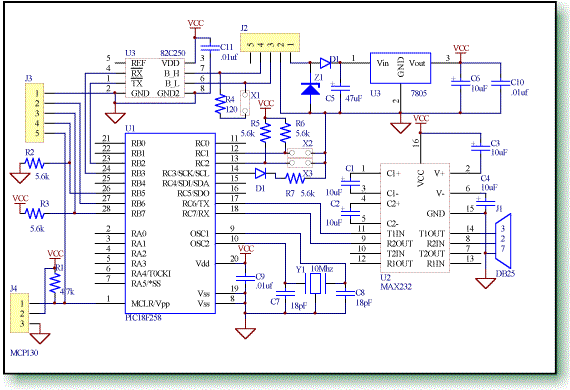
Szia!
A mérésem úgy épül fel, hogy van az egy egyik oldalon egy általam már megépített kapcsolás (ezt a Google barátommal találtam, de ez még nem müködik) a másik oldalon pedik egy cég által forgalmazott CANalayzer Software egy PCMCIA CAN kártya és egy CAN transciever. Ezt a kettöt szeretném összekötni a CAN Buszon mégpedig úgy , hogy a software-rel simuláltam egy CAN hálózatot. A célom az lenne, hogy kiimátkozzak a PIC-böl egy Pl.: 8 byte hosszú id: 34d 10 03 20 00 00 ff 50 00 értékü üzenetet --> ez csak egy példa volt. Ha a PIc ezt az üzenetet ki tudja küldeni akkor azt a simuláción egyszerre látom, mert megjelenik az adott ms-ban, hogy üzenet érkezett a buszra. A mellékletben csatoltam az eddig megépített kapcsolásomat és a PIC szoftwaret. Ezt is a Google barátommal találtam. A kapcsolásból megépítettem mindent, de csak a Fesz.stabot használom, a kvarcot a PIC-hez és a transcievert. A transceivert (82c250)szerintem azért kell használnom, mert a simuláció oldalán is van és ez tudja a számítógépröl az adatokat a Buszra közvetíteni. De ebbe nem vagyok teljesen biztos, mert a pic-et nem ismerem és az adatlapjában sem találtam, hogy van illesztöje. A segítséget elöre is köszi.
Szerintem kell, hozzá a CANIC, mert ez csatolja ki a CANH CANL vonalra az RX - TX jelet. Az autóiparban minden vezérlőben a mikróhoz raknak CAN csatoló IC-t, mert a mikro csak a protokolt ismeri.
Sziasztok!
Én kisérletképpen összeraktam PIC18F258+ CAN csatoló IC -vel egy CAN_ rendszert. A Microchip honlapján lévő "C"-CAN program hibáinak néhány éjszakán át történő keresgélése, és kijavítása után szépen működött. Az 500kBit/sec CAN-Buszon a PIC, egy Lenze PLC meg egy CAN-es frekiváltó volt, a PIC a PLC-től fogadott adatokat a CAN-en, és irogatta ki 4 bites módban egy 4x20-as LCD-re, illetve küldözgette az Analóg inputjainak az értékét CAN-en vissza a PLC-nek illetve a frekiváltónak. A programfutás ellenőrzése, és a sok kezdeti szívás miatt még RS232-n is kommunikált a PC-vel (ezért a dugasz panelen egy MAX232-es figyelt az RC6,RC7 lábon). A buszon szaladgáló 8 bytos CAN telegrammokat én egy USB-s CAN átalakítóval monitoroztam a PcanView programmal. Ha érdekel az *.asm helyett a "C" program és elboldogulsz az Mplab C18 fordítójával(Student Editon) akkor eltudom küldeni e_mailben a fenti dolgokat művelő programot. (tendrive@freemail.hu) A kapcsolási rajz nagyon primitiv, mert csak ráakasztod a PIC CANRx/Tx lábára az MCP2551-es CAN illesztőt, a MAx232-t az RC6,7-re, az LCD-t meg ahova jólesik. Vonali illesztésre én MCP2551-et használtam, bár szerintem más a piacon kapható hasonló 8 lábú illesztő IC is megfelel. Ja és ne felejtsétek el a 120ohm-os lezáró ellenállást
Hello!
Gratulálok az elkészítéshez. A C programot szívesen megnézném, habár a C-t még annyira nem ismerem, de találn majd lépésről lépésre elboldogulok vele. Lenne egy-két rész benne amit szeretnék megnézni. Köszönöm.
Hello mindenkinek!
Szeretnék egy kis segítséget kérni. PIC18F4680-as mikrovezérlővel szeretnék CAN buszon kommunikálni. 125kb/s sebességgel 20MHz-es kvarccal. Az a problémám, hogy a CAN modul nem lép ki konfigurációs módból. Tapasztalt valaki már ilyen hibajelenséget? Hogy lehetne ezt megoldani?
MOVLW B'10000000' ; Set to Configuration Mode.
MOVWF CANCON ConfigWait MOVLWB'10000000' cpfseqCANSTAT BRA ConfigWait Nekem ezzel kilép, más kérdés az, hogy küldésnél egyből kapok busz errort, pedig csak összekötöttem az RX-TX et
közben szkóppal kiszámolgattam, és az ACK-nál keletkezik a hiba(pollingoltam a bitet és az volt a trigger esemény
), ami utólag logikusnak tűnhet,hiszen nincsen másik pic a buszon ami ACKzon, de majd holnap kipróbálom
Üdv!
500Kbites CAN hálózaton szeretnék önállóan működő elektronikával egy 8 byte hosszú üzenetet folyamatosan megjelentetni. Segítene valaki abban, hogy az általa választott mikrokontrollerre térítés ellenében megírná a programot? Természetesen a hardver elkészítését és felprogramozását magam csinálom. Köszönöm!
Hello
Nem dolgoztam még 18f szériával és a config-ja is fárasztó számomra mert amit próbáltam azokat nem fogadta el az mplab egy 18f2520 al játszanék ha tudnék tudna valaki segíteni esetleg egy minta progit küldeni amiből ki tudnám nézni ?
Ha a CONFIG fárasztó, a többi egyenesen halálos lesz.
Csináltam CAN buszt ASM-ben PIC24, dSPIC33-on, C-ben meg PIC32, és STM32-n. Amit ajánlani tudok: tanulás céljából olyan procit válassz, amiben KETTŐ CAN modul van. A kettőt összekötöd transciever nélkül, és a configját párhuzamosan csinálod. Ikrek legyenek. Kivéve persze a filterek-et hiszen az a cím(címtartomány ha a maszk is a képbe jön). Ezek után már egyszerű a dolgod, egyik küld, a másik modulnak venni kell. Előny: egy proci, egy program, egy debugger, minden egy képernyőn. Bonyolítani, pl CAN I/O expanderrel ráérsz később bonyolítani. |
Bejelentkezés
Hirdetés |










