Fórum témák
» Több friss téma |
Hello!
En erdeklodnek,hogy amenyiben a szupepes aramgeneratort nem halozati feszrol hanem elemrol mukodtetnem akkor elhagyhato e a 7805 fesz stabilizalo? Es ha igen,akkor az elemeket milyen kombinacioban kellene osszeallitani.3V? 4,5V gondolom a 6V az mar sok lenne?
Hálózati feszről nem is nagyon működne
![]() Elhagyható. Az elemeket úgy kell kötni, hogy a diódán eső maximális feszültség, és a meghajtón eső feszültség (kb 3V) összege legyen.
Ja igen igen :yes: mert ugye az 220-nak ertendo
Halozatrol mukodo tapegysegre gondoltam. Am amit az elemekrol es esofeszultsegrol irtal azt nagyon nemertem Nekem van szupepes aramgenerator 7805 fesz stab nelkul.S a kerdes,hogy elemrol valo mukodteteshez milyen variacioban kellene elren dezni az elemeket (feszultseg szerint) 3V , 4,5V ?Vagy pl van nekem egy 9,6V 600mA akkum. Ha arrol akarnam uzemeltetni akkor 7805 es mehet is?
A tápfeszültségnek a diódán eső feszültség és a meghajtón (áramgenerátor+stabkocka, ha van) eső feszültségnek az összege kell, hogy legyen. Másképp ezt nehéz leírni. Pl. vörös dióda 3V + meghajtón eső feszültség 3V = 6V. Tehát 6V-os táp kell minimum ehhez az összeállításhoz. Az, hogy milyen kombinációban hozod össze a feszültséget, az mindegy (fogjuk rá).
9V-os táp esetén hiába raksz oda stabkockát, mivel minden, a lézerdiódán nem eső feszültség az áramkör többi részére jut! Azaz az áramgenerátor áteresztő tranzisztorára, a figyelőellenállásra, és a stabkockára, ha van. Ezek szépen megosztoznak a feszültségen. Tehát ha bekötsz egy stabkockát, csak azt éred el, hogy nem az IRL540 és a figyelőellenállás fogja a teljes maradékfeszültséget eldisszipálni.
Koszonom,hogy reszletezted,most ertheto minden.
En eddig azt gondoltam,hogy a 7805 a stabil 5V-os fesz eloallitasaert kell hasznalni,de akkor ezek szerint stab.kocka nelkul is rakapcsolhatnek pl:12V egyen feszt s a lezerdioda nem menne ki,hanem az IRL 540 melegedne. Ez igy mind ertheto,de ebben az esetben a 7805 teljesen feleslegesse valna!? Mert ahogyan irtad ha betennem akkor az IRL 540-es-rol es a figyelo ellenallasrol venne le egy kis terhet.
Hát be lehet kötni, de akkor azt is külön hűteni kell, elszigetelve az IRL540től. Inkább olyan akksit keress, aminek kisebb a feszültsége, de nagyobb a kapacitása. Mert így az akksiban tárolt energia legnagyobb része elfűtésre kerül.
Koszonom a segitseget! Es ime egy kis izelito
a keszulo projectbol! Remelem a hutobordak elegendoek lesznek...
Ki kell számolni a disszipációt, és kiderül, hogy elég-e. Vörös lézer esetén 3V esik a diódán, a tápod 9,6V. Az áram ismeretében ki lehet számolni, mekkora teljesítményt disszipál el a figyelőellenállás és a fet.
egy 24xes dvdiro diodaja hany mA-t bir? Ha akkuelemrol akarom hajtani akkor muszaj aramgenerator vagy eleg egy ellenallas meretezve?
Nemrég nyírtam ki 2 diódát csak azért, mert egy ellenállással próbáltam limitálni az áramot, és pedig csak a diódák normál áramának a felével próbáltam hajtani.
Erre mondjuk nem egyszerű magyarázatot találni, de szerintem az a kis induktivitás, amit egy ellenállás képvisel, önindukció révén egy kis feszültségtüskét produkál, és az a probléma. Én soha többet nem próbálok meg ellenállással vacakolni, áramgenerátort fogok használni.
mirol adtad a tapot? Az 1mW os lezer aramkoret hasznaltam, tokeletesen jo volt, csak nembirta sokaig a 200+mA -t..
Én sokáig méregettem ellenállással... legalább 100 ki-be kapcsolás történt, nem lett baja. Lehet, hogy telepről nem csinál ilyeneket?
De ha mégis, lehet, hogy egy 10u és egy 100n kondi párhuzamosan a diódával elég védelem. Én úgy döntöttem, hogy mellőzöm az áramgenerátort, mivel több mint felét elfűti a teljesítménynek, és ez telepes hajtás esetén nem elhanyagolható szempont. Ha páka közelébe kerülök, kap egy nokia akksit a cucc
Amik nálam meghaltak, azok 407nm-es diódák voltak, nem vörösek. A vörös és az infra dióda nem annyira érzékeny.
csinálhatsz kapcsi tápos áramgenerátort is, ilyet használnak pl teljesítmény ledekhez
Nemnem.
![]() Nincs olyan áramgenerátor, ami elmenne egy 3.7V-os akksiról úgy, hogy ne zabálná el a teljesítmény nagy részét. Illetve ha mégis van ilyen, akkor szívesen fogadnék egy rajzot
hát nem egy celláról, de az mp2481 st.up/dn igéretes lehet
A pointer gyártók megtudják csinálni smd cuccokból hogy 3V on 1W -t tudjon és ott még mellette van egy led meg 1 időzítő is pluszba és mind ez megy két AA ról. Ja és NO disszipáció nincs is benne semmi hűtő borda úgy mint a dvd íróba. Gondolom az anyagok miatt ilyen jó.
Sziasztok.
Ma kiprobaltam az aramgeneratort (Szupepe fele) egy piros led diodaval. 6V-ot adtam a bemenetre es a mod in bemenetre is raadtam a +6V-ot.A led halvanyan vilagitott,de a potikat hiaba tekergettem nem tortenik semmi. A muszer 10A-es tartomanyban 0.05-ot mutat a led-el sorba kotve. Ha pedig csak a muszert teszem a kijovetre( vagyis rovidzar) akkor 10A tartomanynal 0.50 De itt sem tortent semmi hiaba tekertem a potit. Rendben van ez igy? Nem merem ratenni a lezer diodat,mert hiszen igy nemtudom,hogy mekkora mA-t fog kapni. Segitsetek nemtudom,hogy most mitevo legyek Atneztem a panelt tobbszor is minden a rajz szerint van.Lejebb toltottem fel rola kepet
A leddel is működnie kell! én is azzal szoktam tesztelni, biztos ami biztos! Nézz szét, nincs e véletlenül valami forrasztási vagy tervezési hiba! Irtad, hogy 6 volt a kimenet, 7805-öt tettél bele?
Az áramkör beállítását nagyon jól leírta supepe. S az áramköréhez ''5V tápfeszültséget'' ajánl. ( Az IRL540 5V-nál nyit ki teljesen. ) Bár 6V-felet is menni kellene. Talán a tesztelésre bekötött LED nem képes többre... Igaz, attól a minimális áramot be kellene tudnod állítani.
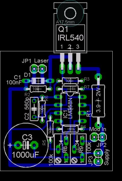
S elvirajzon szereplő 1N4148-as dióda sem létszik a Nyákokon. Lehet csak ki vannak takarva!?
Ne 10A-es méréshatárban mérj, ez legyen az első.
7805 stab kockat nem tettem bele es 1N4148 diodat sem.A nyakrajzot innen az oldalrol toltottem le.A 6V -ot labortaprol adtam neki. Es hat mint mondtam a led vilagit,de a potikat hiaba tekergetem nem valtozik semilyen ertek.Akkor ez igy ugye nem jo?
Rakapcsoltam 9V-ot es a kimeneten is 9V-van.A potikat tekertem a feszultseg nem valtozik.Ezutan atkapcsoltam a muszert 200mA tartomanyba 12.2-ot mutatott dioda nelkul rovidzarban.
Ez áramgenerátor. A kimeneti feszültség megfelelő változtatásával a kimeneti áramot a beállított értéken tartja. Ha a műszer 12mA -t mért akkor annyi fog folyni a diódán is.
Sziasztok. van nekem egy asztali dvd lejátszóm és kiszedtem belőle a lézert , de csak egy dióda volt benne. Tudom hogy csak kis teljesítményű de nekem ez is jó. a lézernek 4 lába van és nem tudom bekötni tud valaki segíteni nekem? előre is köszönöm.
Valamit elkötöttél. Ha tippelhetek, akkor a potit.
De a potit nemtudom maskepp berakni!
Honnan szereztel 407nm es diodat? 250mW ost szeretnek venni egyet.
Az elvi rajz és a nyák megegyezik! (Kivéve a DIÓDALÉZER-rel ellen-párhuzamosan kötött védődióda. De az könnyen pótolható. ) Így csak a szisztematikus hibakeresés marad. Vagyis a potméterektől kiindulva végig kell mérni a nyákot. A mérésekhez először távolítsd el az OPA-t. A MOD bemenetre adj tápfeszültséget ( Az OPA táp-feszültségét! ). A potenciométerek tekerésével a csúszkán a feszültségnek változnia kell. ( Teszt végeztével a MIN állásban legyenek! ) Ha a potenciométereknél minden rendben van, akkor kikapcsolt ( és kisütött puffernél ) áramkörbe vissza kell helyezni az OPA-t. A méréseket ismét el kell végezni a potenciométereken és az OPA be és kimenetein.
2-es kapu: 5 lábon a potenciométer által beállított feszültséget kell mérni. Ugyanennek a feszültségnek kell megjelennie a 7.as kimeneten is. ( Mert az OPA feszültség követőként van bekötve. ) 1-es kapu: Ez kicsit érdekesebb. A 2-es kapu kimenete és a MODULÁCIÓ KÜSZÖB potenciométerek eredő feszültségét kell mérnünk a 3-as lábon. ( A MAX ÁRAM bemenetel lehet vezérelni (ki - bekapcsolni ) az áramgenerátort s ezzel együtt a diódalézert. A MODULÁCIÓ KÜSZÖB a diódalézer MIN áramát állítja be amikor a MAX ÁRAM bemeneten nincs jel. ) Az 1-es kapu kimenete és a visszacsatolás: A kapcsolás alapvetően egy _fázist_nem_fordító_erősítő_-t alkot. A kimenet visszacsatolása az R6+C2 ; R7; R1 (Lásd a képen.) keresztül valósul meg. Az áram és feszültségviszonyokat a kimenetről vezérelt MOSFET jelentősen befolyásolja. A MOSFET-tel együtt egy _feszültségvezérelt_áramgenerátor_ kapcsolás lett, amit a 3-as neminvertáló lábon vezérlünk. ( Az OPA-ról tudni kell, hogy a kimenetén a jel úgy változik, hogy az invertáló és neminvertáló bemeneteken a jelet kiegyenlítse. A feszültségkövető szemlélteti ( 2-es kapu ) ezt a legjobban, mivel az invertáló bemenet és a kimenet közvetlen kapcsolatban van. Így a neminvertáló bemenet feszültsége fog a kimeneten is megjelenni, ezért nem lesz feszültségerősítés. Visszacsatoló ellenállásokkal a kimenet feszültségerősítése jól beállítható. Ennyit az elméletről... ) A műveleti erősítő kimeneti feszültsége úgy áll be, hogy a neminvertáló és az invertáló bemenetek feszültség szintjei között ne legyen különbség. A R8-R7 értékei határozzák meg a kimenet jelerősítését amit az R1 áramfigyelő ellenálláson eső feszültség is befolyásol. Ha az áramfigyelő ellenálláson nő a feszültség ( azaz növekszik a rajta átfolyó áram ), akkor a műveleti erősítő kimenetén a feszültség addig csökken ( s ezzel együtt a MOSFET-et lezárja ) amíg a 2-es és 3-as bemeneteken a feszültség nem egyezik meg. Csökkenő terhelőáram esetén az OPA kimeneti feszültsége addig nő ( nyitva a MOSFET-et ), amíg a 2-es és 3-as láb közötti feszültség (ismét) ki nem egyenlítődik. A figyelő ellenálláson átfolyó áram fog a diódalézeren is átfolyni... ( ... Függetlenül a kapocsfeszültségtől! Ezért kritikus az alkalmazott tápfeszültség: '' Fontos, hogy a beállítás alatt soha ne menjünk 340mA fölé, bár elméletileg, és gyakorlatilag is a javasolt kapcsolással ez szinte lehetetlen, ha 5V a tápfeszültség! '' ) Bocs mindenkitől a hosszúra sikerült válaszért. :hide: [off] Pedig ez "csak egy kis egyszerű áramgenerátor"... |
Bejelentkezés
Hirdetés |





Nekem van szupepes aramgenerator 7805 fesz stab nelkul.S a kerdes,hogy elemrol valo mukodteteshez milyen variacioban kellene elren dezni az elemeket (feszultseg szerint) 3V , 4,5V ?
a keszulo projectbol! Remelem a hutobordak elegendoek lesznek... 

De a potit nemtudom maskepp berakni! 







