Fórum témák
» Több friss téma |
Jól látod, hogy nem látod.
Természetesen kell!
Sziasztok.
Kaptam a minap egy konyhai 220v-os neont,amibe tette egy 8w-os UV neon csövet.Ez így szépen világít,csak az a baj,hogy nekem egy PC-be kellene tennem,12v-ról. Van erre valami megoldás,hogy 12v-ról mennyen "természetesen az adott benne lévő panelból" ? Ha esetleg nem írtam volna világosan kérlek szóljatok. Előre is köszönöm.Bővebben: Link
Szia.
Nem tudom, kipróbáltad-e, de szerintem kicsit nagy lesz ez a neoncső egy számítógépházba ..bár Te tudod. A másik, hogy lehet venni külön PC házba készített/gyártott 12V-os neoncsövet. (vagyis az lehet, hogy nem neon, hanem led-es cucc, de cső, az biztos )A harmadik, hogy egy egyszerű neon csövekhez készített inverterrel meg lehet hajtani ekkora neon csöveket is 24V-ról, nekem legalábbis 24V-os inverterem van. A 12V-ot pedig fel lehet tornászni 24V-ra dc-dc konverterrel. Az én inverterem egy 40W-os csövel 24V-ról evett olyan 2-4 ampert.Még ehhez hozzájön a feszültség kétszerező kapcsolás áramfelvétele is... ...háát, nem tudom, hogy a PC táp huzamosabb ideig mit fog szólni ehhez az áramfelvételhez, főleg úgy, hogy lehet feladja a küzdelmet, és még a PC is rajta lesz. Szóval ha emellet döntesz, szerintem üzemeltesd csak a neon csöves kapcsolást, a PC tápról üzemeltetve pár napig. Remélem segítettem. Üdv.Tomi
Szia.
Köszönöm a gyors választ. Én is valami hasonlóra jutottam amit leírtál. Szerintem akkor elfogadom a tanácsod,és nem kínlódok vele.
Én is köszönöm a pontot.
Ha csak magát a neon csövet nézzük, hogy fél bele a PC házba... ...de egy 18 wattos szerintem bele férne, a képen lévő nem tudom hány wattos. A PC táp pedig több ampert is kibír, legalábbis az adatlapja szerint, de még nem próbáltam, úgy, hogy még a PC is ment róla.( főleg folyamatosan) Üdv.Tomi
Beleférni belefér.Egy 21cm-es UV neon-ról van szó.
Én ilyesmire gondoltam, amit PC házba árulnak neon csövet.
Bővebben: Link Bővebben: Link A két képen szereplő termék nem ugyanaz.
Igen.Hasonlót néztem én is,csak gondoltam hátha meg lehet ezt csinálni.
... és kb 1 illetve 1,5 cm vastagságú?
Akkor lehet, mégiscsak menni fog neked. CSAK meg kell rá találni a megfelelő kapcsolást. A héten szereltünk fel irányfényjelző készüléket, amibe kb ugyanekkora fénycsövek voltak. (ha elmegy az áram, pl füsttel telt az egész helyiség,akkor a benne lévő akkumulátornak köszönhetően így is világít) és csak 3.6V-os 1000mAh-es aksi volt benne, szóval szerintem az nem fogyaszt sokat. Fentebb a 40W-os, kb 1 méter hosszúságú, 4-5 centis átmérőjű csövekre gondoltam. Tehát most már csak 2 lehetőségre szűkítettük a választást: Kell a neon csövedhez egy meghajtó kapcsolás, vagy megveszed a direkt PC házba gyártott csöveket .A kapcsolás keresésében, megvalósításában, tesztelésében tudnék segíteni, csak az a baj, hogy az a cső nem nálam van. (nem azt mondom, hogy azért nem segítek, mert a cső nem az enyém, hanem mert gondolom nem Pest megyében laksz Budapesttől 50 km-re, Cegléd közelében )
Igen 1,5cm vastag.
De közben már néztem hozzá Pc házba való invertert,azzal valószínűleg menni fog.De ha nem,akkor sem egy ökör ára az egész. Azért nagyon köszönöm a segítségedet.
A PC-s "neonokban" nem neon cső van hanem CCFL ami másképp működik. Eleve csak két kivezetése van. Nagyfeszültségü(5-600V-os) gyujtást igényel. Ha szerencséd van a PC-s inverter begyujtja a neon csövedet, de akár a halálát is okozhatja. Ha mindenképpen azt a csövet akarod használni a kapcsolások között van hozzá egy inverteres kapcsolás leirással.Topi kapcsolása
Ok.
Köszönöm.
Antal27: Nincs mit, Remélem tudtam is.
Én úgy tudom, hogy a neon csőnek is kell az a 5-600V gyújtó feszültség. Az invertereknél is lehet így jön létre, mert ott a trafó, de sima előtét-es megoldásnál a gyújtó ki-be kapcsolásakor az előtétben pár pillanatig, az öninduktivitás miatt létrejön ez a gyújtófeszültség, és ha ez begyújtotta a csövet, utána folyik a csövön keresztül az a kb 60V. Ha a CCFL csőnek is ugyanannyi a gyújtó feszültsége, mint a neon-nak, akkor kérdezem én, miben különböznek? ![]() Gondolom a töltőgáz. De csak ennyi lenne?
Van pár darab 160W-os USA-s neoncsövem, és a boltban azt mondták, hogy olyan nem létezik, tehát nem árulnak hozzá való startert. Azt szeretném kérdezni hogy akkor hogyan tudnám beindítani. A hozzászólásokat előre is köszönöm.
Nem szoláriumcsőről lenne szó?
Neoncsöveket szines reklámvilágitásra használnak.
Helyiség megvilágitására pedig fénycsövet használnak. T5,T8 as méretben 80W a max T12-ban van nagyobb, de az már a múlté. Üdv.
Üdv!
Olyan kérdésben kérnék segítséget, hogy egy 9wattos eredetileg műköröm szárításához használt UV neoncsövet hogy lehetne a legegyszerűbben munkára bírni? Van egy 13wattos inverterem ami 12 voltról működtetett egy kis fehér csövet, azzal működik is, de az UV csövet nem gyújtja be, csak a töve vibrál. Nem kell hogy 12 voltról menjen, sőt jobb is lenne a hálózatról. Előre is köszönöm a segítséget.Bővebben: Link
próbáld meg energia takarékos izzó gyújtó elektronikával persze a hálózati feszültséget most sem szabad lebecsülni szóval nagy odafigyeléssel!!
Üdv!
Köszönöm a választ! Ez az UV csövet is be tudja gyújtani? Mert ami nekem van épített inverter, az egy sima csövet begyújt, de az UV-val nem tudott mit kezdeni.
Értem, köszönöm szépen, beszerzek egyet.
Sziasztok.
lenne egy pénzvizsgálóm ami sajnos 220v-ról üzemel! Van valami esély arra,hogy 12v-ról üzemeljen. Előre is köszönöm mindenkinek Üdv Antal27
Szia!
Végy egy autós invertert, amivel megoldhatod a 230V-os táplálást.
Szia.
Sajnos az nem jó megoldás lenne. Pc-be kellene. Azért köszönöm.
Laptophoz kell? Mert az asztali gép 230V-ról megy, arra meg rákötheted ezt a fénycsöves fényforrást. Egy relés kapcsolással megoldhatod azt, hogy a gép indulásával lépjen működésbe.
Igazad van.
ez nekem is eszembe jutott csak gondoltam hátha van valakinek ötlete.Egyébként asztali gépbe kellene.Jó lett volna a Pc tápjáról megoldani! Na mindegy Azért köszönöm,hogy írtál.
Hát belekötöd a PC tápjába a 230V-os csatlakozóra és voilá, már világít is.
Sziasztok!
230v-os neonnal van olyan gondom/napi fél órát működik/, hogy minden évben tönkremegy benne a cső, pedíg patront is cseréltem benne. A régi neonban van egy 4.2uf kondi ami ebből hiányzik, ez sokat számít? Bekapcsoláskor 4-5 villanás van mire bekapcsol. Ma nagyon nehezen gyújtott be, elég hangosan búg és közben villog is. Egy rövid időre elhagyja a villogást meg a búgást, de utánna megint csinálja. Köszönöm.
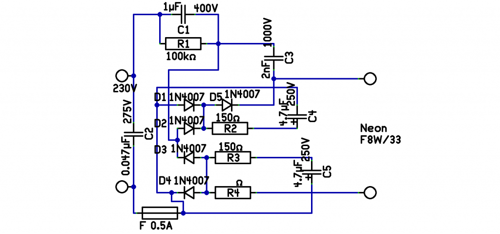
Sziasztok!
A munkalámpámban elégett egy ellenállás. Valaki tudna segíteni hogy mekkora értékű és teljesítményű lehetett benne./ R4/ Az R2 és R3 is megszakadt, de méretük akkora mint az R4-é. Köszönöm. |
Bejelentkezés
Hirdetés |







