Fórum témák
» Több friss téma |
Fórum » Egy tranzisztoros RF jelgenerátor HF szaggatással
Témaindító: OC1074, idő: Ápr 4, 2020
Témakörök:
Sziasztok!
Szeretnék segítséget kérni egy régi áramkörrel kapcsolatban, amit az amúgy nagyszerű Zidan-Milobar: Tranzisztorkapcsolások amatőröknek könyvben találtam. Az áramkör lényege az lenne, hogy egy RF jelet állít elő, amit valami furmányos módon megszaggat, így HF tartományban hallható jel is keletkezik. Sajnos az ilyen egy tranzisztoros mágikus mindent is csináló áramkörökben ( ) nem vagyok túl járatos, szóval lehet hogy rosszul gondolok valamit, de gyanús hogy a könyvben lévő rajz nem jó. Átrajzoltam LTSpice-ban a kapcsolást (a szimulációhoz előkészítve 3V-ra emelve a tápfeszültséget, mert nincs germániumtranzisztor SPICE modell), hogy jobban látsszon a lényeg.Azt írja a szöveg, hogy földelt bázisú oszcillátor, viszont a bázis nincs is földelve, mert a transzformátor L2 tekercsén keresztül kapcsolódik a táp pozitív részéhez. Továbbá az is fura, hogy nincs emitterellenállás, és a 2,5nF kondenzátorral RF szempontból földelve van L1 középleágazása. Mit gondoltok, a fura dolgok ellenére jó lehet ez így? Van egy olyan sejtésem, hogy L2 inkább az emitterkörben kéne legyen, bár az is kicsit fura lenne. Ha esetleg valakinek van olyan kapcsolása, ami szintén egy tranzisztoros, és ugyanezt csinálja, akkor arra is vevő lennék. Köszönöm előre is! ui.: Tudom, hogy nincs sok gyakorlati jelentősége már ennek a kapcsolásnak, de hobbi szinten veterán elektronikával foglalkozok, és szívesen megépíteném, mert ez dukálna egy betegeskedő Videoton R5932 rádió + HiFi javításához
Én ugyan nem értek hozzá, de a szuper-regeneratív rádióvevők is hasonló elven működnek, tehát hogy van egy nagfrekis osci, és, ott az emitter körben (ha fordítva lenne, tehát NPN tranzisztorral) egy R/C kör által le van fullasztva az oszcilláció. Na most ha ez a "lefullasztás" kellôen ritkán van megtéve, akkor az füllel hallható tartományba fog esni. Mellékelek egy cikket.
Köszönöm szépen, ezzel sokat segítettél, elég hasonló a kapcsolás. Ez alapján még valószínűbb, hogy az eredeti rajz hibás volt. Így viszont legalább van egy jó minta is.
1 tranzisztoros hangfrekis (1 2 kHz )blocking oszcival is tudsz felharnoníkusokat generálni.
Igaz az jobban tüskésebb jeleket generál mint négyszöget. 2 tranzisztorral négyszögesebbet kapsz. Ennek a hangfrekis tüske/négyszög generátornak a jelét is végig vezetheted rádióvevő fokozat minden részén. Hangszórótól egészen az antennáig, ahol nem füttyent akkor abban a fokozatban kell keresni a hibát .
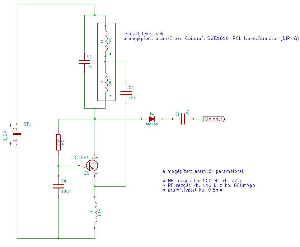
Már rég jártam itt, és most nézem hogy csak így itt hagytam ezt a dolgot. Rájöttem korrektebb lenne az eredményeket is megosztanom.
Megépítettem végül egy ilyen áramkört, ez készen kapható alkatrészekből áll (nincs random tekercselendő induktor), és garantáltan működik. Csatolom a kapcsolási rajzot, és egy lehetséges PCB tervet Roth Elektrik RE-941 próbapanelen.
Valójában a bázis és a test közé bekötött kondenzátor szaggatja meg a szabadonfutó LC oszcillátor működését.
Elhagyva folyamatosan működő oszcilátor. Bekötve a bázis körbe a kondenzátort szakaszos üzeművé válik. A szaggatás a BE diódán keresztüli kondit kisütő áramtól és a bázis áramot korlátozó ellenállás értékétől függ.
Ez a kapcsolás és az eredeti kb ugyanaz. Az első LTspice-os rajzodból hiányzott a diódás-kondenzátoros tag.
Az eredeti hibás volt, ez a "majdnem" azt a különbséget okozta, hogy az nem működött, ez meg működik
(Nem a diódás kimeneti részre gondolok, hanem az egyéb kötésekre.)
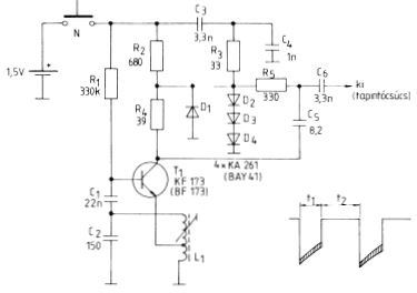
Ha valaki egyszerű és biztosan működő jelforrást keres, azt a RT 1986/1. 13. oldalon találja. Én kb. 30 éve építettem be nagyobbacska filctoll tokjába 1,5 V-os gombelemmel.
A leírás szerint nagy felharmonikus-tartalmú hangfrekvenciás négyszögjeleket, valamint nagyfrekvenciás rezgéseket egyaránt előállít. A négyszögjelekkel "durván kapcsolgatott" nagyfrekvenciás jelek nagy felharmonikus-tartalommal bírnak, ezenfelül még FM-modulációval is rendelkeznek. Olcsó, hasznos, gyakran használom, kis hangszórótól UHF sáv-ig ad jelet. Ha valakit érdekel, az RT oldalát elküldöm, vagy az eredeti változat megtalálható az Amaterske Radio 1982/4. számában. |
Bejelentkezés
Hirdetés |




) nem vagyok túl járatos, szóval lehet hogy rosszul gondolok valamit, de gyanús hogy a könyvben lévő rajz nem jó. Átrajzoltam LTSpice-ban a kapcsolást (a szimulációhoz előkészítve 3V-ra emelve a tápfeszültséget, mert nincs germániumtranzisztor SPICE modell), hogy jobban látsszon a lényeg.


. 


