Fórum témák

» Több friss téma
Fórum » Egyfázisú villanymotor fordulatszám szabályozása
Lapozás: OK   14 / 39
(#) Bakman válasza GrooveHero hozzászólására (») Szept 30, 2012 /
 
Ha jól számolok, akkor kb. 71 prm lesz a vége.
(#) GrooveHero válasza Bakman hozzászólására (») Szept 30, 2012 1 /
 
Hm..az talán még el is menne. Néztem ilyet, kb 2k-ba kerül, de a nekem nem jó, mert csak 45w-tot tud, a motor meg 1/15 lóerős, tehét kb 50w-tos.
(#) pucuka válasza Bakman hozzászólására (») Szept 30, 2012 /
 
Mi az a "prm" ? lehet, hogy rpm akart lenni?
(#) szuperman hozzászólása Okt 19, 2012 /
 
Helló mindenki!

Van egy 220V -os villanymotorom. Szükségem lenne hozzá egy fordulatszám szabályzóra. Sajnos az erősáram nem az én asztalom, ezért szeretnék egy kis segítséget kérni.
Csatoltam a kapcsolást, amit meg szeretnék építeni ,de nincsenek rajta értékek. Valaki ki tudná ezeket nekem számolni?
A motor: 10A es.

Előre is köszi!
(#) zolika60 válasza szuperman hozzászólására (») Okt 19, 2012 /
 
Milyen ez a motor? Ezzel a technikával csak univerzális (szénkefés) motort tudsz szabályozni.
(#) pucuka válasza szuperman hozzászólására (») Okt 19, 2012 /
 
Amúgy meg még a kapcsolás is hibás. A terhelést nem kötheted a tirisztor katódjába, mert akkor beleszól a vezérlésbe. És ezzel csak egyenáramú motort tudsz vezérelni.
A hozzászólás módosítva: Okt 19, 2012
(#) Tomasz1997 hozzászólása Dec 10, 2012 /
 
1 fázisú villanymotorhoz hogyan tudom kiszámítani hogy mekkora kondenzátor kellene hozzá. mitől függ mihez méretezzem. Előre is köszönöm.
(#) kadarist válasza Tomasz1997 hozzászólására (») Dec 10, 2012 /
 
Olvasd el ezt.. Egy lóerő nagyjából 750 wattnak felel meg.
A hozzászólás módosítva: Dec 10, 2012
(#) witi válasza GrooveHero hozzászólására (») Dec 10, 2012 /
 
Hali!
Anno az öregemmel mi is csináltunk egy hasonlót a nagyimnak.A morzsoló tengelyére rátettünk egy 28-as bicikli kereket gumi nélkül, ez mindjárt vezette is a bőrszíjat, ami hajtotta.A motor pedig egy forgótárcsás mosógép motorja volt a maga kemény 130 W-jával és a gyári szíjtárcsájával, ami kb 50 mm átmérőjű volt.Nem volt egy gyorsasági gép, de működött.
Remélem tudtam segíteni!

Még valami:KÉZRE, UJJAKRA VIGYÁZNI!! Kis fordulat, nagy nyomaték!
A hozzászólás módosítva: Dec 10, 2012
(#) ktih hozzászólása Dec 16, 2012 /
 
Kellemes Napot Mindenkinek!
Kérdésem lenne!
220V-os (hő-befúvó) ventilátor motor fordulat szabályozása érdekelne.
Mindenre vevő vagyok amatőr szinten.
előre is köszönöm a segítséget
Ktih
(#) McDeath hozzászólása Dec 16, 2012 /
 
Sziasztok!
Az 500W-os kézi fúróba a kapcsolójával egybeépítve van egy fordulatszám szabályzó is. Na ez hogyan is működik?Csak mert a régi az teljesen elszenesedett, de a motor jó még.
Üdv McDeath
A hozzászólás módosítva: Dec 16, 2012
(#) buruzstomi hozzászólása Dec 24, 2012 /
 
Sziasztok

Megoldást keresek egyfázisú segédfázisos aszinkron motor fordulat szabályozására. Nem kell fokozatmentes szabályzás, de jó lenne legalább 5-6 lépcsőben csökkenteni a fordulatot, akár a névleges 10 %-ra. A motor egy kicsit kényes (füstgáz ventillátor, 3-400 fokos füst elszívása), ezért sem kicserélni sem átalakítani nem tudom. Az ismereteim szerint 2 megoldás jöhet szóba. Frekiváltó (itt a segédfázis kicsit nyűg) vagy hullámcsomag vezérlés (erre meg nem találtam kapcsolást). Tud vki segíteni?
(#) mex válasza buruzstomi hozzászólására (») Dec 24, 2012 /
 
Nem fog menni a dolog, csakis motorcserével, és frekvenciaváltó alkalmazásával.
Gondolom a füstgáz elszívása előfeltétel a berendezésnél, így ezen nem lehet, szabad "spórolni".
(#) elektrorudi válasza buruzstomi hozzászólására (») Dec 24, 2012 /
 
Nem akarlak lebeszélni a feladatról, de tudni kellene, hogy milyen jellegű ez a "füstgáz elszívás"? Mert ha pl. forrasztáskor vagy öntéskor keletkező füstgátűz elszívásról van szó, ami eredetileg túl lett méretezve, akkor rendben van. De ha tűzeseti füstmentesítőről akkor ne nyúlj hozzá.
(#) Tomi111 válasza buruzstomi hozzászólására (») Dec 24, 2012 /
 
Üdv!

Gyári szabályzókban olyat alkalmaznak ventilátormotoroknál, hogy a segédfázis direktben megkapja a 230V-ot, csak a főfázistekercset szabályozzák egyszerű fázishasításos szabályzóval. Építettem be ilyet és működik. (Pl. állattartó telepeken ólak szellőzőventilátorai ilyenek.)
A közös pontra meg a fázis, a kondira a nulla, a másik tekercsre meg szintén a nulla egy triac-on keresztül. (egyszerű fázishasításos szabályzó, mint pl. porszívókban, csak hőfok-páratartalomfüggő vezérléssel szabályozva)
A triac-kal legyen párhuzamosan egy R-C tag, ill a sorosan induktivitás, ami a motor áramát elbírja!
Éveken keresztül működneknek hiba nélkül! A teljes fordulattartományt átfogja! Bár szerintem csak ventilátornál használható, ahol állandó terhelés van. Üresen felpörögne a motor.

Üdv! Tomi
(#) bankimajki hozzászólása Dec 24, 2012 /
 
Sziasztok, pár HSZ-szel korábban is csatolt valaki egy fázishatásos teljesítmény szabályozót hogy 1 fázisú aszinkron motor fordulatszámát akarja vele szabályozni. Erre mindenki azt írja hogy "nem lehet vele" pedig ez így nem igaz, mert lehet csak nem ajánlott, mivel aszinkron motorokat frekvenciaváltóval illik szabályozni és a frekvencia függvényében változik a fordulatszám. Fázishasításos szabályzónál ugyan állandó a frekvencia (ebből következne hogy a fordulatszám is állandó lenne), de ha a motor állandó terheléssel van ellátva, akkor működhet, sőt működik is. Mivel a forgatónyomaték és a fordulatszám szorzata határozza meg a felvett teljesítményt, amit pedig a fázishasításos szabályzó is szabályoz. (Ezt majd a motor tekercselése kiintegrálja.) Vagyis használható, igaz nem precíz, mivel változó terhelés hatására változik a fordulatszám, de ha áll. a terhelés vagy nem számít az hogy változik a fordulatszám, mert csak nagyságrendileg számít akkor teljesen jó megoldás. Én is kipróbáltam és használható a dolog. Sőt azzal sem értek egyet hogy csak egyenáramú motort lehet szabályozni az említett szabályzóval (inkább vezérlőnek nevezném egyébként, mivel nincs visszacsatolás a rendszerben), mert pl. az univerzális soros motorok nem kifejezetten DC motorok, és azt is tökéletesen lehet vele "vezérelni". (Igaz ennek is változik terhelés hatására a fordulatszáma, vagyis erre sem a legoptimálisabb. De mindig a felhasználási cél határozza meg a kapcsolástechnikát.

Üdv.: Miki
(#) pucuka válasza bankimajki hozzászólására (») Dec 24, 2012 /
 
Használható a teljesítmény szabályzás is, szlip szabályzás,(ez is le van írva) csak veszélyes mutatvány. Ti. az asszinkron motornak van billenő nyomatéka. Ezen nyomaték felett stabil a munkapont, mert ha csökken a fordulatszám, akkor nő a nyomaték, és ez végső soron a fordulatszám növekedését okozza, így be tud állni egy stabil munkapontba. De a billenő nyomaték alatt a csökkenő nyomatékhoz csökkenő fordulatszám tartozik, így állandó terhelés esetén a motor leáll. Ha egy motor leáll, akkor leég a zárlati áram hatására. Ez minden motorra igaz, mert a motor által felvett áramot a rákapcsolt feszültség, és a forgórész által indukált feszültség különbsége határozza meg.
A durván és széles tartományban szabályozható fázishasításos teljesítmény szabályzással semmi akadálya nincs annak, hogy a motort átküldjed a billenő nyomatékon. Ilyen szlip szabályzást előtét ellenállásokkal, kapocsfeszültség csökkentéssel lehet elérni, de ennek szigorú korlátai vannak.
(#) buruzstomi válasza elektrorudi hozzászólására (») Dec 24, 2012 /
 
Köszönöm, hogy így karácsonyfa díszítés előtt is reagáltatok erre a kérdésre. Nem titok, faelgázosító kazánról van szó. Nem vagyok egyedül ezzel a problémával, más fórumokon komoly viták vannak. Tehát a motort nem lehet lecserélni, vagy átalakítani. Ezek drága, legtöbbször garanciás berendezések. Mégis, a magas áruk ellenére, ezt a lehetőséget (változtatható ford szám a füstgáz hőmérséklet függvényében) nem mindig adják a gépekhez. Vagy extra felár ellenében. Akinek van affinitása hozzá, próbálja maga megoldani. Hallottam olyanról, hogy egyfázisú frekiváltóval működik a dolog. Állítólag az Iramko gyárt ilyet. De mi van a segédfázissal? Ha változik a freki, mi lesz a kondival? Sajnos olyan megoldások, amik plusz melegedést okoznak (pl a fázishasítás), nem jók. A motornak így is speciális csapágyazása és hőtechnikája van.
(#) buruzstomi válasza pucuka hozzászólására (») Dec 24, 2012 /
 
Teljesen egyetértek veled. A lényeg, hogy szűk keretek között lehet egy aszinkron motor fordulatát a szlip növelésével csökkenteni. Ez is túláramokat és egyéb rezgéseket okoz a motorban. De ha jelentősen akarod csökkenteni a fordulatot, az már nem működik ilyen egyszerűen. A fázishasítás a kommutátoros motoroké, a frekiváltó pedig a 3 fázisú motoroké. De mi van az egyfázisú motorral?
(#) pucuka válasza buruzstomi hozzászólására (») Dec 24, 2012 /
 
Az egyfázisú asszinkron motornak csak az elinduláskor van szüksége a segédfázisra, hogy a mágnesmező torzításával legyen indító nyomatéka. Amúgy a segédfázis fázistolása nem függ a frekvenciától, legalábbis nem nagyon, bár az impedancia jelentősen változik, ezért a segédfázis gerjesztése is, de ezt az inverter valamelyest kompenzálja. Elvileg, ha már a szinkron fordulatszám közelébe került, le is lehet kapcsolni a segédfázist. Ilyenek például az ellenállásos segédfázisú motorok. Nyilván a motor konstrukciója is befolyásolja hogy ezt mennyire lehet megtenni vele. A frekvencia váltós működtetésnek más problémái is vannak, pl. a hűtés. A nagyobb teljesítményű asszinkron motoroknál a hűtést a tengelyre szerelt ventilátorral biztosítják. csökkentett fordulatszámnál a hűtés is romlik, ezért az ilyen, frekvencia váltós üzemre alkalmas motoroknál ezt figyelembe is veszik.
(#) buruzstomi válasza pucuka hozzászólására (») Dec 25, 2012 /
 
Részben igaz. Az üzemi kondenzátoros motorok billenő nyomatéka valamivel nagyobb, ez függ a kondenzátor méretétől is (aminek a nagyságát az áramfelvétel korlátozza). Azt tudtam, hogy a fázistolás nem függ a frekitől, de azt gondoltam, hogy a kondenzátor értéke függ tőle. De lehet, hogy igazad van. A kondenzátor értéke csak a segédfázis tekercs (üzemi ) induktivitásától függ. Ez jó hír a frekiváltó miatt. Az én speciális esetemben, minél kisebb a fordulat, annál kisebb intenzitású az égés és így a füstgáz hőmérséklete. A motor hőterhelésének jelentős részét adja, a szállítandó közeg hőmérséklete. Tudtommal a frekiváltók arányosan csökkentik a kimeneti feszültségüket, hogy az áramfelvétel ne növekedjen meg. Meg lehetne fejelni ezt egy plusz csökkentéssel a hűtés miatt.
(#) JZoli válasza buruzstomi hozzászólására (») Dec 27, 2012 /
 
Már jópár éve nekem is faelgázosító kazánom van. Nálam egy motorhiba kapcsán merült fel, hogy mostmár jó lenne egy szabályozható fordulatszámú motort beszerezni. Gyári nem is létezik ehez a kazánhoz, csak fix fordulatú. Itt jött be egy teherautó ventilátormotor, aminek a tengelye át lett alakítva (esztergálás útján) és így már alkalmas lett a feladatra. Ezt viszont már könnyedén lehet vezérelni egy PWM szabályzóval. Már három éve megy és még ezt a szezont simán kibírja, és csak ezután kell szénkefét cserélnem benne. Szerintem ez már nálam bevált. Ja ez egy Buderus kazán.
(#) buruzstomi válasza JZoli hozzászólására (») Jan 3, 2013 /
 
Igazad van ez is egy lehetséges megoldás. Az enyém Atmos, és most lett üzembe helyezve. Nem tudom a Buderusnál hogy van megoldva, de ez füstgáz ventillátor, elég speciális a szigetelése. Gyári szabályzó is kapható hozzá 150e ft körül. Nem szeretném lecserélni inkább megoldom frekiváltóval.
(#) buruzstomi hozzászólása Jan 3, 2013 /
 
Egyébként a fázishasításos szabályzóval mindenféle módon próbáltam (mindkét fázis illetve csak a főfázisra kötve), de borzalmas hangok jöttek ki belőle. Sajnos a gyakorlat igazolta az elméletet. Nem lehet így szabályozni (csak kínozni) az aszinkron motorokat.
(#) JZoli válasza buruzstomi hozzászólására (») Jan 3, 2013 /
 
Hát igen abban valóban aszinkron motor van, igaz szét még nem szedtem, csak a kondenzátorból gondoltam. Szerencse az egészbe, hogy eléggé kis teljesítményű a ventillátor, így nem lesz drága hozzá a frekiváltó. Viszont valami egyenárammal szabályozható tipus kell, mert csak azt lehet a kazánállapotnak megfelelően kívülről szabályozni.
(#) crazybob hozzászólása Jan 23, 2013 /
 
Sziasztok!
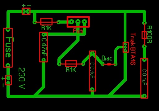
Nekem az lenne a kérésem, hogy aki jobban ért az univerzális (szénkefés) motorok szabályzásához mint én, azaz mindenki, vessen egy pillantást a tervemhez, amivel szeretném a fordulatszámát csökkenteni. A motor egy ETA porszívó motorja.
Paraméterk:
230V AC
1,2 A
1000W (bár ez elég vicces)

fesz_szab.JPG
    
(#) kadarist válasza crazybob hozzászólására (») Jan 23, 2013 / 1
 
Szia!
A triak középső lábára van kötve a diak, ez nem jó így. BTA16 bekötés: Bővebben: Link
(#) crazybob válasza kadarist hozzászólására (») Jan 23, 2013 /
 
Köszi!
Módosítottam, remélem így már jó. Diac megy a gate-re.
A hozzászólás módosítva: Jan 23, 2013

fesz_szab.JPG
    
(#) crazybob hozzászólása Jan 23, 2013 /
 
És még annyit szeretnék kérdezni, hogy mennyire baj, ha véletlenül felcserélem a polaritást a bejövő részen? Kell, vagy lehet oda tenni valamit ez ellen pl.: dioda kapcsolót vagy valamit?
(#) kadarist válasza crazybob hozzászólására (») Jan 23, 2013 / 1
 
A bemeneten nincs polaritás, mert váltakozóáramról van szó. A hálózatnak fázisa és nullája van, ahol a nulla le van földelve. Az áramkör működése szempontjából mindegy, hogy a fázis melyik kapocsra kerül.
Következő: »»   14 / 39
Bejelentkezés

Belépés

Hirdetés
XDT.hu
Az oldalon sütiket használunk a helyes működéshez. Bővebb információt az adatvédelmi szabályzatban olvashatsz. Megértettem