Fórum témák
» Több friss téma |
- Ez a felület kizárólag, az elektronikában kezdők kérdéseinek van fenntartva és nem elfelejtve, hogy hobbielektronika a fórumunk!
- Ami tehát azt jelenti, hogy a nagymama bevásárlását nem itt beszéljük meg, ill. ez nem üzenőfal! - Kerülendő az olyan kérdés, amit egy másik meglévő (több mint 17000 van), témában kellene kitárgyalni! - És végül büntetés terhe mellett kerülendő az MSN és egyéb szleng, a magyar helyesírás mellőzése, beleértve a mondateleji nagybetűket is!
A poti megszakadásának veszélyére gondolsz? Mert én arra. Persze nem néztem át tüzetesebben.
Szerk: Jaaaa, hát van itt még más gond is. ![]()
nem, ezt nem én, neten találtam. Az enyém még abban a stádiumban van, ahogy az 1. képen az első hozzászólásomban látható. YouTube-os videók is vannak, hogy ez így működik, csak olyat nem találtam amiben a forrasztást is mutatják. Ezért vagyok meglőve most, agyalok, de nem jutok egyről a kettőre. Persze te hasznos dolgokat írtál, köszönöm.
De gondolom osztani tanultok mert itt egy egyszerű osztásról van. Ezt bármilyen fáradtan ellehet végezni.
Amúgy Zoli is írta, hogy ezt már NEM egyszer százszor elmondtuk neked és annyi olvasni valót kaptál, hogy kondi prof. lehetnél, ha a felét elolvastad volna. [off] Tudod az elején segítenek mert kezdő. Aztán segítenek mert nehezen érti a dolgokat mert kevés az ideje. Aztán zavaró, hogy ugyan azt tízszer megkérdezi. Majd kiakasztó, hogy önmaga ellen beszél és mentegetőzik. Majd kezd idegesítő lenni. (ne juss el erre a szintre) ![]()
Hűha, akkor inkább ne nézz felém, mert úgy érzem, ha ennyire uncsi vagyok, egyszer nagyon kiakasztalak.
![]() Ja, amúgy mi a baja a nyáknak? :O
5-ös vagyok matekból ! Mi gúla kakit, meg egyenleteket tanulunk.. Ez itt Vajdaság..
![]()
Konkrétan az IC bemenete a graetz negatívjára van kötve. (A potiba meg belelóg a kondi, de ez majd csak beforrasztáskor lesz gond.)
Ezt lehet valahogy orvosolni? Ha igen , hogy? Na sziasztok, misére megyek.
![]()
És ott az összeadás, szorzás-osztás nem tananyag? Mert azzal nagyon gyengén muzsikálsz!
Nincs mit.
Az eddigiek alapján fekete a feketéhez, piros a piroshoz. (Mármint a hangszóró és az USB kábel közt) A hangszóró kékje és zöldje a jack orrához és közepéhez megy, csak nem tudni, melyik melyikhez. De ha fordítva kötnéd, akkor is csak a bal-jobb lesz felcserélve, szóval nincs gond. A jack töve megy a "sárgához", ami valószínűleg a szigetelés nélküli árnyékoló vezeték. Minden jel arra utal, hogy ez így a jó, de mérget nem vennék rá, mert ezek a netes leírások néha tévedhetnek, meg az sem teljesen biztos, hogy jó úgy, ha az USB földje össze van kötve a hangszóró földjével. (Mert a PC-n belül össze van kötve.) Szóval a dolog csak 99%.
Nos átvariáltam és így már frankó.
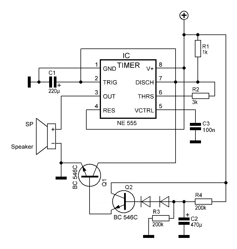
Azt nem tudom, hogy milyen kapcsolás technikai hibák vannak benne, de működik. Mikor a kapcsolás megkapja a tápot a zümmer elkezd csipogni majd, ha kinyitott a tranyó akkor földre viszem a 7. lábat és innentől kezdve sípol. ![]() A rajz most sem a legszebb, de remélem érthető.
Ok, köszi, ezt kipróbálom. Majd visszajelzek ha sikerül, vagy nem. Csaó
Ne vegye senki rossz néven de azonban tényleg kéne egy "janikukac" topik mivel az elmúlt pár hónapban akárhányszor benéztem ide a képernyőm nagy része csak az ő panaszaival volt tele (tiszta flood, már elnézést a kifejezésért). A panaszok mértékét meg mindenki tudja itt (kezdőnél is kezdőbb kérdések topik vagy a fene se tudja de a legrosszabb nem ez, ezt mindenki tudja). Mindenki segített már itt neki de mindhiába. Versenyekre jár panelekkel de ohm bácsi ma is megfogta pont mint ahogy hónapokkal ezelőtt is. Nem tudom itt mi segít de a kedves fórumozók jani felé nyújtott segítsége az szinte semmit vagy csak abban a pillanatban. Lassan ez egy ciklus ebben a topikban, hogy segítünk => letoljuk => mond egy kifogást ami nem tudom kit érdekel mivel magával tol ki és kezdődik elölről az egész hónapok óta. Ez a hozzászólásom is csak egy láncszem ebben a nagyon régre visszanyúló láncban, úgy hogy elnézést is kérek de szerintem itt finoman összefoglaltam elég sok ember véleményét. Ha kell vállalom is ennek következményét de már tényleg szerintem sokan unják ezt a körforgást.
Hmm. Igazából a rajton a Thres és Trig lábat húzod le, de így is ugyanolyan jó lenne.
A tranzisztor nyitásának megoldása továbbra sem elegáns, de ha működik... Szóval grat. ![]()
Üdv.
Kérdésem lenne 12V-os akksival kapcsolatban. Konkrétan milyen akksit ajánlanátok ilyen ledmodulok kerékpáron történő üzemeltetéséhez? Elől 3, hátul 2 modul lenne összes áramfelvétel kb.: 0,25 A, persze 12V-on. A lényeg, hogy olcsó, könnyű, kicsi és strapabíró legyen.
Nem elegáns...
Tudom, de tőlem egyenlőre ennyi telik. Ezért is mondtam, hogy nem tudom milyen kapcsolástechnikai hibák vannak benne. Ha tudsz légyszíves javíts, hogy tanulhassak.
Szia!
Én a litiumos (li-ion, li-po) akksikra szavaznék. Áruk sajnos drágább de a zseléshez képest biciklire szerintem nagy előnyt élveznek. Persze nem lenne rossz ha szét lehetne kapni őket és kisebb feszültségűre átalakítani. Amúgy ez az olcsó, könnyű, kicsi dolog tényleng érdekes.
Ezt a kérdést már egyszer feltetted. Senki sem vak csak te vagy türelmetlen és mellesleg értelmetlen kérdést teszel fel.
Könnyű. Mihez képest? A biciklihez? Kicsi+strapabíró != olcsó. Mit jelent neked az olcsó? Ennek az egésznek mi köze az elektronikai kapcsolásokhoz? (jó tudom tápforrás, de ha ezt sem tudod magad kiválasztani...)
[off]
Nem mondom, hogy mennyire igazad van mert nem szeretek senkit sem megbántani és nem is áll szándékomban, de nagyon igazad van. Szemmel láthatóan sok itt a türelmes, segítőkész ember. De tényleg mindennek megvan a határa. Aki még a hányados fogalmával sincs tisztába az szerintem mást kellene, hogy csináljon. Mindemellett szórakoztató is egy kicsit. Bár kezd át billenni a fárasztó kategóriába, de mi mindig segítünk. ![]()
Mekkora ötlet "Segíts te is Janinak" téma, legnézettebb lenne
![]()
Köszi.
Valami hasonlót vártam.
[off]
Biztosan mert eddig mindenki birka türelemmel segített neki és szerintem fog is, de látom egyre több embernél szakad el a cérna és ez már a fórum morálját is rontja.
Én egy kicsit közben dolgoztam, miközben a többiek rózsát osztogattak.
![]()
Ezt most megszívtam, mert újabb IC nélkül nem nagyon tudnék rajta javítani.
![]() Max ennyit. Így elvileg valahol 50 másodperc körül van az időzítés, és elvileg stabilabb. Gyorsításhoz lehet csökkenteni C2-t, vagy R4-et és R3-at. R3 lehetőleg ne legyen kisebb R4-nél. De annyira nem vagyok nagy májer az ilyesmiben, szóval nem halálbiztos, hogy ez jobb megoldás. ![]()
Nem csak elvileg, gyakorlatilag sem lehet párhuzamosítani szünetmentes tápok 230V-os oldalát. Csak akkor lehetne, ha pontosan azonos feszültségű, azonos fázisú jelet adnának ki. Ez viszont nincs így, mert nincsenek szinkronizálva egymáshoz. Emiatt egymásra dolgoznának, pillanatról pillanatra egymást terhelnék, akár rövidzárásig is. Vagy mind leállna, vagy csak egy maradna, amelyiknek leglassabban kapcsolna le a túlterhelésvédelme. Az is lehet, hogy mind tönkremenne...
Na, hát köszike. Akkor valószínűleg azt a nyákot eldobom, persze ohne alkatrésszel.
![]() ![]() ![]()
Na nézd már, hát nem elrontottam!
Remélem, mást nem néztem el.
Sajnos nem ismerek akkumulátor márkákat és konkrét típusokat, de ha li-ion, vagy li-po akksit nézel, akkor sorba is lehet őket kötni. Csak 2 baj van:
1. Ezek 3.6-3.7 V-osak, így vagy 10.8V-ot, vagy 14.4V-ot tudsz belőlük kihozni. Még ha le is tennénk az egyik mellett a voksot, mondván, hogy "elmegy az annyiról is", akkor is a 4 cellánál a feltöltött állapot feszültsége lenne vélhetően túl nagy, 3 cellánál meg merülés közben lenne nagyon halovány. Bár ez a kisebbik gond, mert mindkettő állapot rövid ideig tart. 2. Ezek az akkuk érzékenyek. Nem szabad őket túlzottan lemeríteni, és nem mindegy, hogyan töltöd őket. Szóval ha nincs valami védőáramköröd (cellánként!), és megfelelő töltőd, akkor gyorsan megölheted őket. Szerintem a gondozásmentes ólomakku (AGM akku), vagy inkább a NiMH cellák lehetnek erre a célra jók. És persze meg kell nézni, hogy mekkora kapacitásra van szükség, mert ha éjjel szeretsz biciklizni, és az út felén lemerülnek... |
Bejelentkezés
Hirdetés |