Fórum témák
» Több friss téma |
- Ez a felület kizárólag, az elektronikában kezdők kérdéseinek van fenntartva és nem elfelejtve, hogy hobbielektronika a fórumunk!
- Ami tehát azt jelenti, hogy a nagymama bevásárlását nem itt beszéljük meg, ill. ez nem üzenőfal! - Kerülendő az olyan kérdés, amit egy másik meglévő (több mint 17000 van), témában kellene kitárgyalni! - És végül büntetés terhe mellett kerülendő az MSN és egyéb szleng, a magyar helyesírás mellőzése, beleértve a mondateleji nagybetűket is!
Nincs olyan képlet, ami egy ismeretlen telefontöltőre ezt megtudná adni. A legegyszerűbb, ha megméred különböző terhelésekkel.
Egy nyáktervet tudsz mutatni? Hátha találok rajta valami hibát.
Milyen adatokat kéne tudnom, hogy számolni tudjak? Elég csak a teljesítmény és maximális áram, feszültség vagy más is kell?
Sajnos csak így adhatom, mert a terv nem az én művem....
Típus függő dolog. De a névleges feszültség és maximális áram adatokból a teljesítményét lehet számolni. Viszont mivel azt nem tudni milyen felépítésű ebből nem lehet minden terhelés viszonyra következtetéseket levonni.
4543-as IC 14-15-ös lába fel van cserélve! F és G szegmens kicsit fura, de a gyártó nem sorba rakta mindet, hanem a G és F szegmenset felcserélte.
A nyák készítője bele is esett ebbe a hibába. ![]() Tényleg vicces, hogy ha már szépen sorban kezdik, akkor miért kell felcserélni az utolsó kettőt. A B C D E G F
Oké, köszönöm. Tudnál mondani egy könyvcímet ahol utána tudnék ennek olvasni?
Megmondtam a megoldást, ennyi már csak nem fog ki rajtad.
Elvágod a fóliát valami hozzáférhető helyen és felcseréled a kettőt két kis darab vezetékkel, szépen esztétikusan. Észre sem lehet majd venni.
Ha trafóval működik, Akkor itt is utána olvashatsz például.Bővebben: Link
Esetleg javaslom ezt a könyvet:Bővebben: Link
Mán' még' is ! Köbi Zolinak meg üzenem, hogy nem én bénáztam, és még jó, hogy nem adtam fel !!!
Köszönöm Gergely a segítséget, kellemes ünnepeteket, jó pihizést !!!
Nincs mit. Egy ilyen kis apró tervezői hiba hogy ki tud fogni az emberen.
![]() Én múltkor magamon fogtam ki, elrontottam egy nyákot, persze egyből 4-et gyártottam belőle, majd beültetéskor vettem észre, hogy valami nem jó, de sikerült korrigálni.
Mégegyszer köszi és kellemes ünnepeket.
Rendben , Zoli bácsi ! Akkor most már jó étvágyat srácok !
Mindent köszönök, hibátlanul működik !!
Örülök, hogy megoldódott. Kár lett volna ezen pityeregni. Most már megérdemled a vacsorát.
Sziasztok, kellemes karácsonyt mindenkinek!
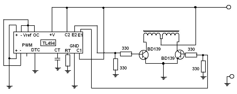
Az lenne a kérdésem, hogy az alábbi kapcsolásban a tranzisztorok miért füstölnek el?
A kapcsolást ugyan nem látom, de gondolom a túlterheléstől.
Hát az nem. Szépen van egy kis meghajtótrafó tekercselve zománcozott huzalból 20-20 menet.
Elvileg a bázisellenállásnak már meg kellene fognia az áramot nem?
40-es bétával 1,5A maximummal a tranyón 12 voltos tápfeszről nekem ennyi jött ki. Szóval teljesen tanácsatalan vagyok.
Igazatok van !
Túrós csusza lesz... Nyamiiiiii
Szia. Bétát mérted vagy az adatlapból vetted? Hűtőborda van a tranzisztorokon? A BD139-nek az 1.5A a maximális collektor árama amit csak jó hűtéssel tud elviselni.
Adatlapról, mert mérőm nincs.
Egyébként én azt tudom, hogy jó hűtéssel képes elviselni, de iszonyatosan melegednek még így is... És a Trafó másik oldalán olyan iszonyat torz a jel hogy alig ismerhető fel benne a négyszög.
Nem javult a helyzet, ugyanúgy melegszenek, szenvednek .
A BD139-nek a bétája 40-160-ig változhat. A melegedésnek meg szerintem az az oka, hogy vagy alacsony frekvencián kapcsolgat az IC, vagy nem jól van méretezve a trafó.
Igen az változik, de mivel a trafó egy kis fet meghajtó, ezért egyrészt kevés huzal megy rá aminek kicsi az ellenállása azaz rövidzár, másrészt pedig a bázisellenállás hivatott korlátozni ezen a rövidzáron(trafón) átfolyó áramot.
És egyébként a kapcsolási frekvencia 100kHz.
Sziasztok! Ezt a gyújtás beállító műszert szeretném
megépíteni,de nem világos nekem,hogy milyen LED-et szerezzek be hozzá. http://advwisdom.hogranch.com/Wisdom/oilhead_timing_box.pdf |
Bejelentkezés
Hirdetés |





A nyák készítője bele is esett ebbe a hibába. 






