Fórum témák
» Több friss téma |
- Ez a felület kizárólag, az elektronikában kezdők kérdéseinek van fenntartva és nem elfelejtve, hogy hobbielektronika a fórumunk!
- Ami tehát azt jelenti, hogy a nagymama bevásárlását nem itt beszéljük meg, ill. ez nem üzenőfal! - Kerülendő az olyan kérdés, amit egy másik meglévő (több mint 17000 van), témában kellene kitárgyalni! - És végül büntetés terhe mellett kerülendő az MSN és egyéb szleng, a magyar helyesírás mellőzése, beleértve a mondateleji nagybetűket is!
Sziasztok!
Lehetséges lenne egy olyan erősítő építése ami 118 - 180 és 400 - 480 MHz frekvenciákban működne? Ákos
Miért ne lenne lehetséges? Semmi akadályát nem látom, csak a megfelelő alkatrészeket kell hozzá alkalmazni. No meg milyen paraméterekre lenne szükség?
Kétrsávos rádióamatőr rádióhoz kéne antennaerősítőnek. A rádió kimeneti teljesítménye 5 wattos, ezt kéne erősíteni. Ezt csak ha simán betenném az antenna helyére az úgy jó lenne? Vagy lenne valami baja a végfoknak és ha lenne az úgy jó hogy beteszek egy 5 wattos műterhelést az antenna helyére és azzal párhuzamosan az erősítőt és az erősítő kimenetére egy nagy antennát? Ha lehetne akkor olyan max 50 watt kellene.
Ez már nem kezdőknek való feladat, jobb lenne a rádióamatőr topikban folytatni.
Hello. Van egy fényorgonám ami laptopról kapja a jelet aztán az elektronikáka egy optótriakot kapcsolgat. A triakra sok-sok led van kötve. A gondom az hogy a laptop nagyon vegyes jelet ad viszont nekem csak mély kellene. Van az elektronikán szabályzó(poti) de hiába próbálom mivel nagyon vegyes a jel nem tudok beállítani csakmélyre villanást. A fényorgona bemenp jelét kellene megszűrni. Ehhez kellene valami taács. Esetleg egy bipolár elkó a bemneetre?
Kipróbáltam akondit de csak mindent ami közös jelen van elhalkít :no:
Hello!
Mert I1 egy ideális áramgenerátor. Vagy is a maximális kimenő feszültsége végtelen nagy lehet. Így R1 értéke bármekkora is, azon eső feszültség nem befolyásolja a kimenő áramot. Mindössze csak az I1-nek kell nagyobb feszültséget kiadni magából, ha nő R1 értéke, hogy az áram állandó értékű maradjon. Egy ideális áramgenerátor belső ellenállása végtelen nagy és maximális kimenő feszültsége is az. Eltérően egy valóságos áramgenerátortól. Aminek van kimenő ellenállása, és a tápláló tápfeszültség a korlátja a maximális kimenő feszültségének. üdv! proi007
Hello!
Lehet, hogy a Triac vagy az energia takarékos (ami ugye nem izzó, hanem egy fénycső, elektronikus előtéttel), vagy mindkettő. De egy ilyen energiatakarékos valamit nem illik Triac-ról vezérelni. Mert annak bemenetén egy hálózati egyenirányító és egy pufferkondi van. Ha bekapcsol a Triac, akkor a kondi töltése alatt, szinte zárlati áram folyik. De egyébiránt ezeknek a fénycsöveknek a ki-be kapcsolás a "gyengéjük". Próbáltam egy gagyi ilyen fénycsövet lépcsőházi világításba, és egy hétig sem bírta a kapcsolgatást.. üdv! proli007
Ha ez segít akkor a panelra IC helynek van feltüntetve
Uraim!
Alább láthattok egy Gyári On-LINE MONOkristályos haza Korax napelem monitoring rendszert. Mérőműszer: Solarlog1000. Nem lehet belenyulni, a működése szerint csak egy adatrögzítő egy saját IP cimmel rendelkező kis pc, ami kiolvassa az adatokat soros485 ( vagy USB, vagy soros232) portokon kersztül a gyári SMA, SOLEIL, FRONIUS, EHE, stb. inverterekből, majd egy házi routeren internetre kapcsolódik. Onnan On-line olvassa ki a böngésző- majdnem mindegyik piacon lévő inveter típussal tud kommunilkálni. Az eredmény magáért beszél, többet hoz, mint amit elvártunk tőle méretezők szerint( katt a képre )napelem termelése, katt a képre vagy így közvetlenül:napelem termelése
Sziasztok.
PID szabályzó bekötési segítség kellene. Erről van szó. Ha jól veszem ki akkor a 13 és 14-es lábra kellene a hőmérsékletszenzort kötnöm, viszont itt egy ellenállás is kellene a 12 és 14-es láb közé? Ha igen mekkora és miért? 5-6-7es lábra kellene a relét kötnöm? De hogyan? 8-9-10-es láb mire szolgál? Köszönöm a segítséget és kellemes ünnepeket mindenkinek!!
Kellene ismerni a szabályzó leírását, de azt gyanítom, hogy a 12-13 láb közé vagy a hőelemet, vagy az ellenálláshőmérőt lehet kötni, és valahol be kell állítani (vagy azt a típust kell rendelni?), hogy mi van a bemenetén. Csak ilyen furcsán jelölték, hogy oda kell a hőérzékelő, és nem biztos, hogy mindig össze kell kötve lennie a 12-13-as lábaknak.
Első ránézésre az 5-6-7 és 8-9-10 relékimenetek (legalábbis általában így szokták jelölni, és erre utal a négyzetből kifelé mutató sötét háromszög is), de pl. nem értem, miért van + és - jelölés a 6-os és 7-es lábak mellett (lehet, hogy elektronikus kapcsoló?) El kell olvasni a leírást, mert így csak találgatni lehet, meg tönkretenni...
Tisztelt fórum. Orion Ht-333 avagy másnéven vestel av-2500d készülékem hibájával kapcsolatban kérnék segítséget. Az alap jelenség az volt, hogy a gép időnként kikapcsolta magát, majd később már el sem indult. Szétszedés után látszott (a táp-modulon) egy diódán és környékén, hogy a nyákot komoly hőhatás érte, néhány kondi felpúposodott. A csatolt rajzon látható D33 dióda kikészült. A C11 kondi felpúposodott. Púposak még a C19 és C33 kondik is. Azt szeretném megkérdezni, hogy a nevezett kondikon és diódán kívül mi még esélyes, hogy cserélni kell. Mivel az áramkörökhöz nagyon nem értek ezért a rajz alapján nem tudom mi az amire még rá kellene mérni, ill. mi az amit mindenképpen javasolt cserélni.
Segítségeteket előre is köszönöm.
Mi a típusa annak a szabályzónak, ami neked van (mi van ráírva)?
A leírásból látszik, hogy attól függően, hogy mire akarjuk használni, különböző típust kell rendelni. A bekötés és a funkciók is ettől függnek. Ha K hőelemhez való (a típusszámban benne van a K, pl. CXXX FK XX-X*XX), akkor azt a hőelemet a 13 és 14 lábra kell kötni (ellenállást nem kell kötni mellé). Polaritásra figyelni kell, a hőelem + sarkát kell a 14-es lábra kötni. Szerintem a 12-13 lábakat nem kell kívül összekötni (azt úgy gondolom, csak a 3 vezetékes Pt-100-as érzékelőnél kell használni.) A kimenetek bekötése pedig attól függ, melyik változat van neked.
Sziasztok! nagyon kezdő vagyok. Szeretnék összerakni egy LED lámpát. Egyszerűre gondoltam hálózatról működtethetőt. Nem kell, hogy túl nagy fénye legyen. Kinéztem hozzá egy multilook ledet (20-28v) e10es foglalattal szeretném működtetni. Kérdésem az lenne, hogy az adaptert ami lecsökkenti a feszültséget, hogyan tudom rákötni és milyen adaptert vegyek hozzá??? Válaszotokat illetve segítségeteket előre is köszönöm. Tündi
Egy fűtőszál vezérlésére használnám. Az a célom hogy 180fokra melegítsen majd fel valamit. Ezért vettem mellé egy SSR-t is (25A-es
) Ezt a relét kellene rákötnöm a PID-re. Ennek a bemenetén is van a + és - jel ebből kiindulva gondoltam hogy 6-7re kellene kötni...
Akkor neked olyan szabályzó van, amelyiknek a 5-6-7 lábára egy relékimenet van kötve (5=COM, 6=NO, 7=NC). Ezekkel a kapcsolókontaktusokkal kapcsolhatod a fűtő (hűtő) szerkezeted. A relékimenet 230V/3A-es. Ha a szerkezet nagyobb áramot igényel, akkor mágneskapcsolót kell ezzel kapcsoltatnod (és majd az kapcsolja a nagy áramokat).
A 8-9-10 lábakon szintén relékimenet van, az akkor kapcsol, ha a beállított eltérés felső határértékét eléri a hőmérséklet. Az ábrán látható, hogy alapállapotban melyik a zárt, melyik a nyitott érzékelő. Szerk: A szilárdtest relé bemenetére feszültség kell, a relékimenet pedig csak kontantust ad. A + és - akkor lenne érvényes, ha 4-20 mA-es kimenetű változatod lenne.
Relém bemenet értékei: DC 3-32V.
Output voltage: AC 24-380V.
Sziasztok!
Ebbe a LED foglalatba hogyan tudom stabilan berakni a LED diódát? Mi a szerepe a rugónak? Az a kis fekete valami lazán jár a foglalatba, úgyhogy az nem nagyon tudja megtámasztani...
Sziasztok!
Az alábbi képen lévő alkatrész meghibásodására gyanakszom. Nem vagyok jártas az elektronikában, de ha jól gondolom ez egy feszültségszabályozó IC. A kérdésem az lenne, hogyan tudom megállapítani, hogy meghibásodott-e? (Ha meghibásodott ez alkalmas-e a felváltására?.:fesszab (Egy legalapabb multiméter áll a rendelkezésemre.) Segítségeteket előre is köszönöm!
Hello!
Azt szeretném meg kérdezni, hogy létezik e olyan alkatrész hiba ami csak feszültség alatt jön ki?
Ha 2-3 láb között jön az 5V feszültség és terhelés hatására sem esik le akkor jó az IC.
Ha 1-2 között nincs táp fesz. akkor máshol van a hiba. Amúgy amit linkeltél az jó lehet.
Pl.: Gyártási hibás CMOS IC-k uC-k vagy rossz beforrasztás.
De a hibák 80%-a az első bekapcsoláskor jelentkezik. Véleményem szerint az utópia, hogy valaki minden ellenállást, kondit, tranzisztort, FET-et, IC-t stb... kimér mielőtt beülteti. De lehet, hogy rosszul gondolm.
Ha ilyen telefont veszel akkor a dokkoló sem drága.
Na igen. Az ilyen hozzászólásokat légy szíves mellőzzük.
Én nem sz*rom a pénzt, nem a szüleimtől lopom, nem tőlük kapom a saját cuccaim. Egynéhány saját kütyüt, hangfalat, stb eladtam és igencsak sokat spóroltam azért, hogy ezt megvehessem, úgy hogy mindemellett ne haljak éhen és be tudjak járni dolgozni. Kissé idegesítő az ilyen reakció. Megtehetném, hogy megveszem. De nem akarom. Azért mert nagy arcnak hiszel nem biztos, hogy az a tipikus gazdag t*hó vagyok. Kezdjük ott, hogy reggel 6-kor kelek és este 11 után érek haza. Szerintem ilyen használat mellett megengedhetem magamnak, hogy egy ilyen készüléket veszek. És ahol ülő munkát végzek ott pedig szükségem lehet egy ilyen dokkolóra. Ilyenre! Amilyet boltban nem kapsz. Csak hasonlót 20ezer fölött. De ilyet nem. Különösen érdekes, hogy amióta dolgozok és megveszem magamnak amit ugye más nem vesz meg nekem. Emellett fent tartom másod magamat is, mindenki el van förmedve. Tessék kicsit állítani maga(tok)on... OFF vége.
Szívesen vennék régi polisztirol kondenzátorokat 100v 0.4uf és 1nf között érdekelne főleg, a kemény műanyag tok nélküliből a méretük miatt.
Boltokban már nem nagyon lelni őket csak elvétve, nekem meg kellene néhány 100db. Remix vagy egyébb keleti csoda tökéletes. Email: ramachandra@citromail.hu
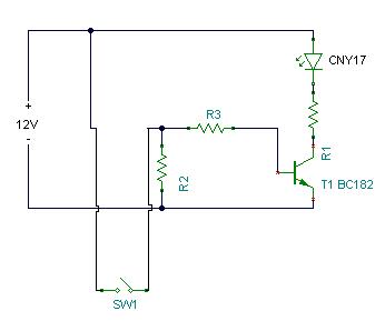
Sziasztok!
Tudna valaki segíteni, hogy a csatolt képen levő kapcsolásban milyen értékű ellenállásokat használjak? A kapcsoló egy reed-cső és messze (20m) van. Egy CNY17-es optót kell meghajtania. Találomra kipróbáltam így; R1-R3 = 1K, R2 = 3K3, az asztalon működik, de nem tudom a hosszú kábel miatt nem lesz e érzékeny... köszi: E. |
Bejelentkezés
Hirdetés |




8-9-10-es láb mire szolgál? 






