Fórum témák
» Több friss téma |
- Ez a felület kizárólag, az elektronikában kezdők kérdéseinek van fenntartva és nem elfelejtve, hogy hobbielektronika a fórumunk!
- Ami tehát azt jelenti, hogy a nagymama bevásárlását nem itt beszéljük meg, ill. ez nem üzenőfal! - Kerülendő az olyan kérdés, amit egy másik meglévő (több mint 17000 van), témában kellene kitárgyalni! - És végül büntetés terhe mellett kerülendő az MSN és egyéb szleng, a magyar helyesírás mellőzése, beleértve a mondateleji nagybetűket is!
Szia!
A műveleti erősítő alapegyenlete: Uki=A*(Ube+-Ube-) , ahol A a műveleti erősítő üresjárási erősítése, kb 105 nagyságrendű, elméletileg végtelen. Persze még van sok paramétere amiket az adatlapokban megtalálhatsz, de ahhoz hogy megértsed a lényegét elég ez az egyenlet is.
Köszönöm a választ!Tehát akkor az én esetemben az U ki=A *(5 volt-0 Volt)? Vagyis a 3-as láb értékéből kivonjuk a 2-es láb értékét ,és ez mérhető az 1-es lábon?Vagyis itt az 5 Volt?És a kimenet az 1-es és 4-es közt mérhető,vagy az 1-es és 2-es között?
Ha már TDA, akkor a 2005-ös sztereo.
Avagy csak sima guglis tda: Bővebben: Link A hozzászólás módosítva: Jún 21, 2013
Hello! Így félre fogod érteni.
- A műveleti erősítő egy majdnem ideális erősítőt testesít meg. Vagy is bemeneti ellenállása közel végtelen, a kimeneti közel nulla, erősítése végtelen nagy. - Az erősítő bemenete differenciális bement. Avagy az erősítőt a bemenetek közötti differencia vezérli. - Két bemenet van egy "neminvertáló" + jelzéssel és egy "invertáló" - jelzéssel. A jelek a bemenet és a kimenet közötti fázishelyzetet mutatja. Vagy is ha a + bemenet felfelé mozdul el (vagy is azonos fázisba), akkor a kimenet is. Viszont ha a - bemenet felfelé mozdul el, akkor a kimenet lefelé mozdul el (vagy is ellen fázisba). - Mivel az erősítő visszacsatolás nélküli (nyílt-hurkú) erősítése hatalmas (10^5) ezért a bemenete k közötti néhány mV-os differenciára a kiment már belebotlik a tápfeszbe vagy alul vagy felül. Ezért csak komparátor (összehasonlító) üzemmódban használjuk így az erősítőt. Az erősítést általában ellenállás visszacsatoló hálózattal állítjuk be. Invertáló ill. neminvertáló erősítés módban. De ezt az egész "folyamatot" összefüggéseket csak egy könyvben lehet leírni. Ezt csak ízelítőnek írtam le. Ha érteni szeretnéd, minimálisan olvass utána a műveleti erősítők alapkapcsolásának. üdv!
Sziasztok! Hogy tudom megállapítani szkóp nélkül egy áramforrásról, hogy az váltóáramú vagy sem? Ráadásul a forrás nem stabil. Arra gondoltam, hogy ha a forrás váltóáramú, akkor periodikusan hozzáverdesi az analóg multi mutatóját a nullához.
Van ennél értelmesebb vizsgálati módszer? A hozzászólás módosítva: Jún 21, 2013
Feszültségről nem írsz, de végső soron teljesen mindegy, mert a javasolt megoldás egy előtétellenállással kiegészíthető.
Két LED diódát egymással szembefordítva kötsz össze és a két közös lábat kapcsolod a vizsgált pontokra. Ha csak az egyik LED világít, akkor egyenáram, ha mindkettő világít akkor váltóáram.
Tényleg.
De ha a feszültség nem éri el a led nyitófeszültségét? Építsek neki amplifiert? Itt feljebb amúgy is arról beszélgettek...
Egyenfeszültség mérés állásban is meg lehet állapítani. Ha egyenfeszültségről van szó, akkor a műszer kijelzi a polaritását, vagy nullát mutat fordított állásban...
Amplifiert ne építs, maradj meg a hagyományos erősítőknél, ha arra kerül a sor. A hozzászólás módosítva: Jún 21, 2013
A te esetedben azt jelenti, hogy (5-0)V-ot kell felerősítenie végtelen nagyra, de mivel a tápfeszültség nem végtelen ezért a kimeneten a tápfeszültség(12V) jelenik meg. Amit proli007 ajánlott cikket ott vannak műveleti erősítős alapkapcsolások. Ezeknek az alapkapcsolásoknak a végképletét próbáld le vezetni, hogyha az megy akkor már érteni fogod
Ha nem megy, akkor egy kis segítség: Bővebben: Link
Tud valaki ajánlani házi barkács gitár erősítőhöz egy primitív, alig néhány alkatrészes hangszínszabályzó áramkört?
Ismétlem, feszültségről nem írtál. Fogj egy kis transzformátort és a primer kivezetéseket kösd rá a mérendő kivezetésekre. Ha a transzformátor szekunder kivezetésein tudsz váltóáramot mérni, akkor váltóáram, ha nem, akkor egyen.
Köszi. Már nincs jelentősége. A tegnapi BSc vizsgára kellett volna, de végül is megvoltam e nélkül is. Végül kitűnőre értékeltek. De így is tanultam tőled valamit. A digit. technika órákon ezt a késleltetős dolgot elfelejtették közölni velünk. Vagyis csak majdnem, mert természetesen mindennek van bizonyos fel és lefutási ideje. Azthittem, hogy valami puffer szerepet tölt be. Inkább a kapcsoló rész érdekelt volna, de majd utánanézek a FETeknek részletesebben és remélhetőleg rájövök az összefüggésekre. Igen, a 4051 ill. 4052 analóg kapcsoló "kapcsolója".
(Hogyan lehet világos szürkével kiiratni?) A hozzászólás módosítva: Jún 21, 2013
Köszi, ez is jó.
De utaltam rá a led nyitófeszültségével.
Amíg a led-es megoldást nem írtam, addig nem volt szó feszültségről.
Az lehet, hogy blocking oscillatorral nem lehet hajtani pc ventit?
Próbáld ki ezt:
lepke hangszínszabályzó
A PC-ventilátor egyenfeszültséget igényel, a blocking-oszcillátor viszont váltakozót állít elő, ezért direktben nem lehet rákötni.
Ezek szerint abban a kapcsolásban, amit linkeltem, a led csak a fele időben világít? Mert ezt senki se említette, aki ezzel a csoda kapcsolással foglalkozik, pedig rengetegen szórakoznak vele.
Fele időben, de az áram is fele időben fog folyni, tehát nem vesztesz túl sok energiát.
Sziasztok!!
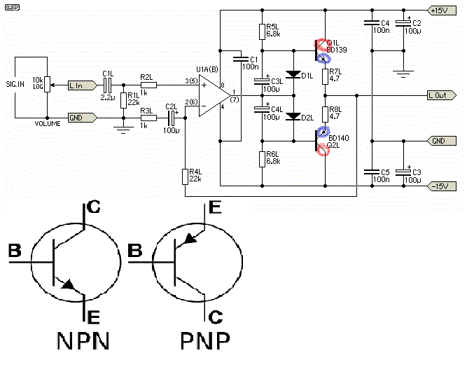
Lent mellekeltem ennek a fejhallgatoerositonek a rajzat, es meletettem egy kepet is, aminek sikerut hogy osszezavarjon. A kepen amit pirossal jeloltem, az Collertor, e amit kekkel az Emitter mindketton, ugye? Tehat mindkettonek az emitteret a kimenetre kell kossem, es a kollektort a tapra. Uj NTAKot probalok tervezni neki es ennel a resznel akadtam el, zavarodtam ossze.
A nyilas kivezetés lesz az emitter a PNP és az NPN tranzisztornál egyaránt.
Ahol a nyíl, ott az emitter ahogy anno tanították.
Köszönöm a megerősítést! Már csak azt kellene tudni, hogy melyik a kollektor és a bázis a két nyílnélküli közül
Köszönöm a választ,reggel átnézem alaposan,most csak belekukkantottam,de úgylátom segíteni fog! Köszönöm!
Köszönöm! Most nem tudom, hogy egyről beszélünk e, mert az én fejemben az volt, hogy egyszer folyik áram, egyszer nem. Nem az, hogy megfordul. Most kipróbáltam kis ventivel és egyenirányító nélkül is forgott, tudtam szabályozni. (Nagyobb kakaóval normál ventivel is ment.)
A hozzászólás módosítva: Jún 21, 2013
Közben leesett, hogy hülyeséget beszéltem. A lényeg, hogy megy!
Sajnálom, hogy nem sikerült időben. Nemcsak fel-, lefutási ideje, hanem késleltetése, terjedési sebessége is van. A kapcsoló rész sem olyan ördöngős dolog, az alap egy MOS FET csatorna ellenállásának nyitott, és zárt állapotában levő különbsége. Ennek a FET -nek a vezérlése kicsit kacifántos, de csak azért, hogy az ellenállás arány, és a vezérléstől való elválasztás (áthallás) a lehető nagyobb legyen.
Grat a vizsgához. A hozzászólás módosítva: Jún 22, 2013
|
Bejelentkezés
Hirdetés |




Van ennél értelmesebb vizsgálati módszer?
De ha a feszültség nem éri el a led nyitófeszültségét? Építsek neki amplifiert? Itt feljebb amúgy is arról beszélgettek... 





