Fórum témák
» Több friss téma |
- Ez a felület kizárólag, az elektronikában kezdők kérdéseinek van fenntartva és nem elfelejtve, hogy hobbielektronika a fórumunk!
- Ami tehát azt jelenti, hogy a nagymama bevásárlását nem itt beszéljük meg, ill. ez nem üzenőfal! - Kerülendő az olyan kérdés, amit egy másik meglévő (több mint 17000 van), témában kellene kitárgyalni! - És végül büntetés terhe mellett kerülendő az MSN és egyéb szleng, a magyar helyesírás mellőzése, beleértve a mondateleji nagybetűket is!
Szia!
Konkretizáld az IC-t, mert ez így nagyon általános kérdésfeltevés.
Hali!
Eszemben sem volt mások vételét zavarni vele, csak egy kipróbálás erejéig szerettem volna összedobni, mint írtam a kíváncsiság kedvéért. De akkor ezt elnapolom. Ha nagyon ezen lennék, van egy piacos ős-videojátékom, az a TV-re köthető sárga kazettás verzió, az tud ám csak paranormális tevékenységeket produkálni! De azt sem használjuk, valószínűleg már rég kiszáradt/szétrágták az egerek.
Teljes mértékben általánosan kérdeztem.
Ami konkrétan érdekel az az NE555. Sajnos nem vagyok túl jó adatlapguru és az angol tudásom is hiányos....
Teljes általánosságban nincs értelme a kérdésnek. Mert a RESET az RESET, de pld. más IC-nél nem alacsony hanem magas szintre működik. Egy mikroprocinál, meg van külső Reset és belő is. Vagy is ha nem használod a külsőt, attól még belső van..
555-re vonatkoztatva úgy van ahogy írod.. üdv!
Az első lég szerelt tápegységem a viharban tönkrement erősítő újjáépítése után.
A belsőt úgy értsem, hogy programból?
Ahol magasra működik ott pedig, jól sejtem hogy nem lesz előtte az invertáló bemenet jele?
Nem programból, hanem a kontrollereknek belül általában komplikált Reset áramkörük van. Belső oszcillátor stabilizálódását megvárják, tápfeszültség csökkenésre és egyéb változásokra is van belső Reset. De ezt nem lehet általánosságban tárgyalni, mindig meg kell nézni adott áramkör esetén.
Hagyd már azokat az invertereket! Hogy mi van belül , azt csak a gyártó tudja. Vannak bemenetek amik alacsony szintre aktívak, vannak amik magasra. Ez az adatlap igazságtábláján látható. De a láb elnevezésén is. Ha simán van írva, akkor magasra aktív, ha negáltan akkor alacsonyra. (Vagy ott van a "guriga", az invertált bement jele az áramkör sémán.) üdv!
Szia!
Remélem nem baj ha tegezlek! Egy erősítő tanyoirol lenne szó amik a következők: BD250C,BD249C,BD243C,BD244C,BD140 Ezek lesznek hűtőbordára szerelve csak annyi hogy duplán azaz sztereo erősítő . Szóval csak duplán rendelek mindenből. És erről az oldalról Bővebben: Link szeretném megrendelni mert van pár cucc a kosarmban. A hozzászólás módosítva: Jún 27, 2013
Minden adat egyértelműen adott a helyes kiválasztáshoz. A mellékelt képeken bekarikáztam Neked pirossal, ezek alapján mindig kiválaszthatod.
Tehát akkor az adó és a vevő felén is mértél feszt, szerintem akkor nem az optocsatolóval lesz baj de ha valaki másként látja akkor írjon.Mert ha az optocsatoló adó részén mérsz feszt és a vevő részén semmi akkor lehet hogy az lenne a hibás de én úgy gondolom hogy ez jó.
Sziasztok!
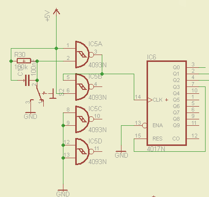
Ezt az eszközt kötöttem be az adatlap alapján. 6V-ról üzemelt a következő problémával: a 0. kivezetésen állandóan ad jelet, és a clock lábra kapcsolt + feszültség hatására nem vált át az 1. lábra. Ez miért következett be, mit tegyek hogy szabályosan működjön?
A reset és a clock inhibit (15 13) lábakat tedd masszívan földre. Az órajelet miről adod neki?
A hozzászólás módosítva: Jún 28, 2013
Sziasztok!
Ezt a kérdést már korábban feltettem az erősítős topikban is, de ide talán jobban illik. Viszonylag kezdőként szeretnék építeni egy erősítőt! Forrasztásban van gyakorlatom, de saját nyákot még nem építettem. A célom először egy 4 csatornás erősítő készítése lenne (később egy aktív mélyet is szeretnék csinálni), otthoni házimozizáshoz használnám a gépemről meghajtva, meg persze zenehallgatásra. Teljesítményben minimum 4*40W-ott céloztam meg. Lehetőleg egy jól bevált, kellemes hangzású de nem annyira bonyolult kapcsolási rajzot/nyák tervet keresek. Bár kissé laikus vagyok, a tranzisztoros erősítőket részesíteném előnyben a pár alkatrészes IC-s erősítökkel szemben! Előre is köszönöm a segítséget!
100 meg 100 féle oka lehet, hogy nem működik. Nem nyilatkoztál arról sem, hogy a 13 -as és 15-ös kivezetések hova vannak kötve. A nyomógomb pedig tud prellezni. Sőt, mivel CMOS az IC, ezért gondoskodni kell arról, hogy a nyomógomb elengedett állapotában az IC (CLK) bemenete földre kerüljön (vagy tápra, attól függ hogy a nyomógomb másik vége földön van tápon van-e)
Üdv!
Még nincs meg a kellő rutinod, tehát nem javaslom, hogy tranzisztoros végfokot építs. Inkább mondok neked egy olyan szépet, hogy TDA2050. Egyszerű kapcsolási rajza van, a nyákot egyszerűen meg lehet csinálni hozzá, és elég jól szól! Az alkatrészköltség is jóval egy tranzisztoros végfok költségei alatt fog maradni. Nagyon keményen tud döngetni, ez tapasztalat.
Van itthon 5 db számítógép táp-ból kiszedett venti.
Ha egy trafóra rákötöm megy... 4.5v, 6v, 9v, 12v De, ha teszek egy ellenállást a trafó után, akkor nem akar elindulni, ez miért van? Hogyan lehet orvosolni? Azt szeretném megoldani, hogy usb port-ról lehessen mőködtetni, de ott sem megy. Esetleg lehet valami összefüggés a két dolog között.
Helló mindenkinek! Nekem egy olyan kérdésem lenne hogy tranzisztorok soros kötésének munkapontbállításához tud-e vki valamilyen segédletet adni vagy meg lehet-e ezt oldani valahogy ?
Hány wattos a ventilátor, és hány wattos az ellenállás?
Az USB port 5V, a ventillátorok valószínűleg 12V-osak. (sőt biztos, mert tápból vannak) Mekkora az ellenállás, amit elé kötsz, és miért kötöd elé?
Balázs
Üdv!Az lenne a kérdésem ,hogy egy autós erősítő mennyire veszélyesen tud megrázni valakit , ha leszedi a burkolatot és feszültség alatt tapogat?(ugye azért kérdezem , mert a 12V-ot , ha jól tudom átalakítja nagyobb feszültségre)
Egyes szak könyvek 120V adnak meg egyen, és 50V váltó fesz esetére mint határérték. E fölött már veszélyes lehet az érintés. Az autós végerősitők többnyire szimetrikus tápról működnek amiknek értéke 2X26 V indul és akár 2X40 volt is lehet, amikkel én találkoztam eddig azok ezekkel a az értékekkel működtek. Nedves kézzel a 80V már lehettt érezni.. Ezért csak óvatosan!
Üdv! A hozzászólás módosítva: Jún 28, 2013
16. + táp
15. - 14. - nyomógomb 13. - 12. semmi 8. - 1. 2. 3. 4. 5. 6. 7. 9. LED 10. 11. semmi. Idézet: „A nyomógomb pedig tud prellezni.” Ez mit takar? Most már megy, csak a léptetéshez a 16. tápját meg kell szakítani.
Köszi! Szerintem meg fogadom a tanácsodat, és egy ilyennel kezdek
Ha 4 darabot szeretnék egybe dobozolni, tehát közös tápról üzemelnének, akkor ez a transzformátor ideális lenne? Bővebben: Link
Tökéletes.
Üdv!Az lenne a kérdésem , hogy a képen látható zöld színű alkatrész , ha jól tudom egy termisztor.Ez egy számítógépes tápegységben(ATX)található és az lenne a kérdésem , hogy helyettesíthető - e ezzel?:Bővebben: Link->ezt egy másik tápegységből szedtem ki.
Szerintem nem kell az ellenállás mert a ventik bírni fogják az 5v-ot más kérdés viszont az USB mert az csak 500mA-ig terhelhető, jobban jársz a közvetlen a tápra kötöd.Ha beteszel egy kétállású kapcsolót az 5V és a 12V közé akkor még fokozatot is tudsz kapcsolni.Remélem tudtam segíteni!
A hozzászólás módosítva: Jún 29, 2013
Szia!
Helyettesíthető, de a biztosíték kiégésének okát is meg kellene keresni, mert azt biztosan nem az NTC okozta. |
Bejelentkezés
Hirdetés |




De azt sem használjuk, valószínűleg már rég kiszáradt/szétrágták az egerek. 



Ha 4 darabot szeretnék egybe dobozolni, tehát közös tápról üzemelnének, akkor ez a transzformátor ideális lenne? 





