Fórum témák
» Több friss téma |
- Ez a felület kizárólag, az elektronikában kezdők kérdéseinek van fenntartva és nem elfelejtve, hogy hobbielektronika a fórumunk!
- Ami tehát azt jelenti, hogy a nagymama bevásárlását nem itt beszéljük meg, ill. ez nem üzenőfal! - Kerülendő az olyan kérdés, amit egy másik meglévő (több mint 17000 van), témában kellene kitárgyalni! - És végül büntetés terhe mellett kerülendő az MSN és egyéb szleng, a magyar helyesírás mellőzése, beleértve a mondateleji nagybetűket is!
Sziasztok! Ennél a kapcsolásnál mi nem stimmelhet?
Sziasztok!
Ennel a kapcsolasnal ha 12VAC van, egyeniranyotas es puffer utan 17VDC van a kimeneten. Hogyan kell kiszamitani az R1 erteket, hogy 12V-on tartsa a kimeneti feszultseget, azaz akkora terheles legyen rajta, hogy ne tudjon 12V fole emelkedni a feszultseg.
Hello! Mondjuk a T1 kollektor-emittere fordítva van. üdv!
Hello! Sehogy. Mert ha a terhelést növeled, csak a hullámosság lesz nagyobb. Ha 12V--ot szeretnél, akkor tegyél bele stabilizátort. Vagy háromlábút, vagy zénert, terheléstől függően. üdv!
Sziasztok!
Régi trabant gyujtó trafónak a primer tekercsére mekkora feszültség kell hogy működjön előálicson nagyfeszt? Köszönöm!
Szia!
A régi Trabantok 6V-os elektromos rendszerrel készültek.
Erre 12v van irva, tehát ez azt jelenti hogy 12v kell a primerre?
Ha 12V van ráírva, akkor annyi kell neki. Viszont a 12V-ot szaggatva kell rákapcsolni, úgy, mint ahogyan a megszakító csinálja, mert csak a változó (váltakozó) áramot lehet transzformálni.
Üdv,
érdekes kérdésem lenne. Van egy 7.2 voltos távírányítós járművem, de az eredeti akksija gyenge. De van egy erősebb 12 voltos akksim. Hogy tudnám megoldani, hogy menjen a 12 voltról a 7.2 voltos nyáklap? 7.2 V 1700 mAh 12V 1900 mAh Előtét ellenállással vagy milyen más megoldással érdemes megcsinálni?
Hát ez a 200mAh nem fogja megváltani a világot...
Legcélszerűbben egy step-down converterrel.
A 200 mAó ugyan nem, de az új akku igen.
Luczi István: Az elektronikának egy stabilizátorral előállíthatod a 12 V -ból a szükséges 7,2 V feszültséget, mert annak a fogyasztása nem sok. A motorok feltehetően bírják, mehet a 12 V
sziasztok! Elolvastam a kezdőknek szóló cikkeket és a tranzisztorról szóló cikkben le van írva , hogy az npn tranzisztort ha kapcsolóként használjuk akkor a bázisát a + tápra kell kötni egy ellenállással. viszont a kérdésem az lenne hogy hogyan lehet ennek az ellenállásnak az értékét kiszámolni.Valaki egy példával el tudná magyarázni?
Hello! "jdani"-nak is!
"az npn tranzisztort ha kapcsolóként használjuk akkor a bázisát a + tápra kell kötni egy ellenállással" Ez csak egy adott kapcsolásban lehet igaz, általánosságban nem. - A tranzisztor áramerősítési tényezője (béta) megadja a bázis és kollektoráram viszonyát. - Ha ismert a kollektoráram, akkor az ehhez szükséges minimális bázisáram kiszámítható. - Ha a bázisáram ismert és a bázisellenállásra jutó feszültség is (tápfesz mínusz a bázis-emitter nyitófeszültsége) akkor abból a maximális bázisellenállás értéke számítható OHM törvényével. (Azért maximális, mert a minimális bázisra, ellenállása lesz. A béta szórása miatt, és hogy a tranyó ténylegesen maximálisan ki legyen nyitva, ennél az értéknél 2-3szor kisebbet értékű ellenállást választunk.) üdv! A hozzászólás módosítva: Nov 5, 2013
Szia! 80%-ban megértettem amit írtál köszönöm szépen
tudnál írni nekem egy konkrét példát pl. bc109-el?
Mekkora tápfeszültségre,és mekkora kollektoráramra?
Hello!
Segítséget kérnék , letoltotem a Tinat, megrajzoltam az áramkört és mikor ellenőrizni szeretnem ezt irja ki "Operating point not found", mit tegyek?
Szia!
Nézd meg a válaszokat!
Sziasztok, jól sejtem hogy a régebbi cannon tintasugaras nyomtatókban léptetőmotor van? Van Valami extra ezeknek a működésében? Érdemes szétkapni a halott nyomtatót vagy csak a macera van vele? Előre is köszönöm!
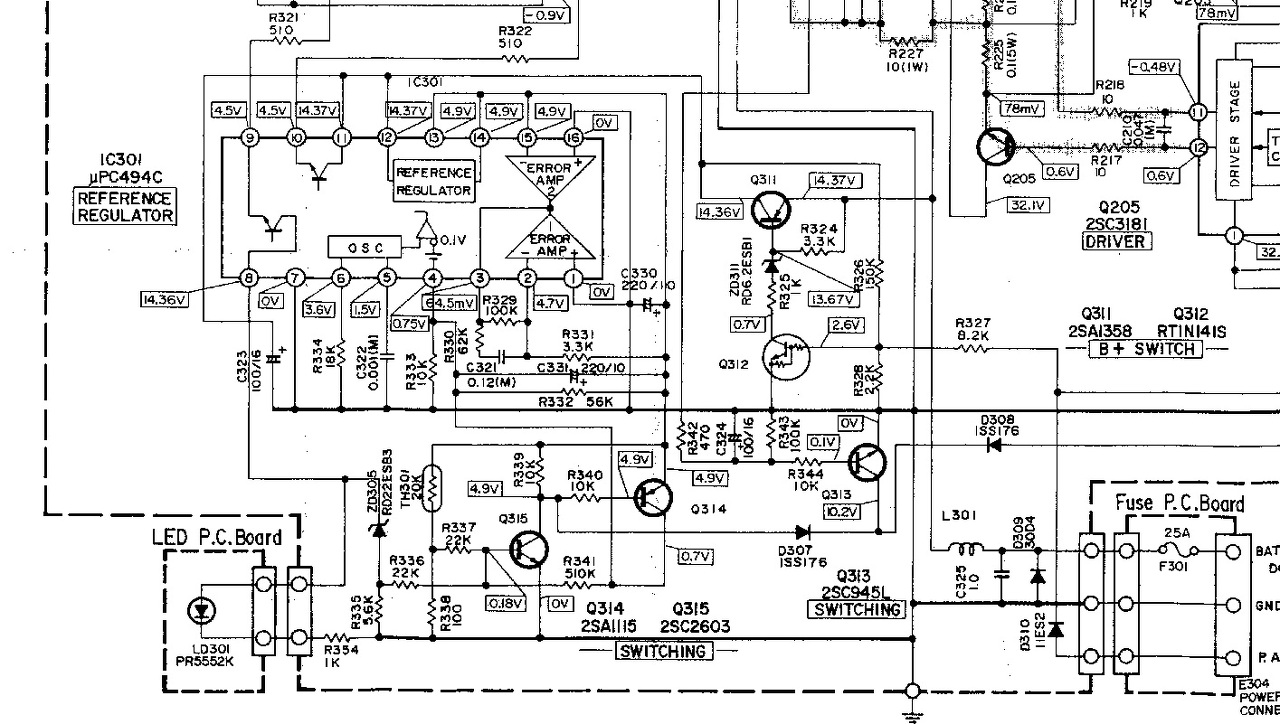
Sziasztok! Adott egy autós erősítő tápja, ami nem működik.(zárlat után)
Én ezeket az értékeket mértem a lábakon: 1:0v 2:1,24v 3:1,31v 4:0,18v 5:0,76v 6:0,20v 7:0v 8:11,63v 9:0v 10:0v 11:11,62v 12:11,62v 13:1,37v 14:1,37v 15:1,37v 16:0v Ebből lehet következtetni hogy az ic (upc494c) hibás lenne? Köszi ha valaki ránéz!
"Macera.." Egy léptető motor nem az a szerkezet, amire feszültséget adsz és már forog is. Ahhoz típusától függően elektronika kell. De van külön topikja.. üdv!
Köszönöm. A léptető motorok vezérlésétől annyira nem tartok, csak arra voltam/vagyok kíváncsi hogy az ilyen nyomtatókban jól gondolom hogy léptető motor van e, illetve ha igen ez eltér e valamiben a "szokásostól" vagy nem.
Adott a probléma. A suliban nincs 3 fázis, csak 1. Na már most: lehet-e egy több kimenetes trafóra olyan áramkört építeni, ami ugyanezt produkálja csak kicsiben? Terhelésnek pár voltos motorokra gondoltam. Ugyanis most tartunk a 3 fázisú rendszereknél, de nem tudjuk megépíteni a hiány miatt.
A hozzászólás módosítva: Nov 6, 2013
A led pc boardra esett egy kb 12-30volt feszültség. ld301 bal alsó sarok. Kis állapotjelző led.
Tranzisztorokat jónak véltem mérni. A hozzászólás módosítva: Nov 6, 2013
Ellenőrizd a ZD305-öt és még a 494 is áldozatul eshetett.
A hozzászólás módosítva: Nov 6, 2013
zd305-ön zárlatot mérek, de a panelon még található 2 ilyen. Azok is szintén zárlatosak.
Ilyen alkatrészt még nem is láttam. A hozzászólás módosítva: Nov 6, 2013
Kiforrasztva kell megmérni, úgy, mint ahogyan egy diódát szokás. Biztosan azt az alkatrészt karikáztad be?
A hozzászólás módosítva: Nov 6, 2013
Most sajnos sietek, később úgy vizsgálom ahogy írtad, és ellenőrzöm az alkatrészt. Este írok az eredményről.
|
Bejelentkezés
Hirdetés |





tudnál írni nekem egy konkrét példát pl. bc109-el? 

