Fórum témák
» Több friss téma |
- Ez a felület kizárólag, az elektronikában kezdők kérdéseinek van fenntartva és nem elfelejtve, hogy hobbielektronika a fórumunk!
- Ami tehát azt jelenti, hogy a nagymama bevásárlását nem itt beszéljük meg, ill. ez nem üzenőfal! - Kerülendő az olyan kérdés, amit egy másik meglévő (több mint 17000 van), témában kellene kitárgyalni! - És végül büntetés terhe mellett kerülendő az MSN és egyéb szleng, a magyar helyesírás mellőzése, beleértve a mondateleji nagybetűket is!
Igen, a LED világít, de a szabályzás nem csinál sehogy semmit. Nézegettem jó ideig, de szerintem jól raktam össze.
A thermistoros szabályzással kapcsolatban arra gondoltam, hogy nem lehetne-e már a bemenet környékén szabályozni a meghajtást. A hozzászólás módosítva: Nov 12, 2013
Megvan a potis hiba oka, meg voltam győződve, hogy egy 10 kilós potit tekergetek, de csak 1 kilós volt. ENNEK ELLENÉRE csak a led fényét szabályozza, a ventilátort nem. Valószínűleg valami elkötést nem látok, de ez nem is lényeg...
A thermistoros szabályzást szeretném a bemenet ellenállásai körül megoldani, ami laikus véleményem szerint könnyen megoldható, csak kis iránymutatásra lenne szükségem.
Bármilyen trafó váltóáramú!!!!
Sziasztok!
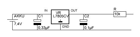
A mellékletbe csatoltam egy kapcsolási rajzot arról, hogyan kötöttem be egy 5V-os stab ic-t tantál kondikkal egy 7,4V-s akksira. A problémám az, hogy nagyon felforrósodik az IC és a kimeneten is 0,07-0,08V van csak. A kapcsolási rajzzal van a probléma, vagy pedig az elkészített nyákon keressem a hibát? Köszönöm!
A kapcsirajz jó, a nyákról is dobhatnál fel pár fotót.
Egy atmega328-at szeretnék bekötni rá, plusz azért van annyi üres pin, mert oda jön még pár szenzor, aminek innen adnék feszt is. Eddig csak a 7805-ös ic volt bekötve a 2 kondival (előtte/utána), viszont úgy az előbb említett probléma jelentkezett. A nyákról ma sajnos nem tudok fényképet készíteni, mert nincs nálam, viszont tervet tudok mellékelni.
A hozzászólás módosítva: Nov 12, 2013
A rajzon elektrolit/tantál van, viszont a panelon sima tömbkondinak tűnik.
A valóságban milyen van rajta?
Tantál az összes, csak miután a nyákot elkészítettem, azon már nem változtattam jelölést. A nyák minősége nem lett valami jó, nekem az gyanús, csak most nincs nálam. Amúgy a terv jónak tűnik?
A hozzászólás módosítva: Nov 12, 2013
Újak a kondik, vagy bontottak? Én már jártam úgy, hogy átmentek rövidzárba bontott tantál kondik.
Esetleg nincs fordított polaritással beültetve valamelyik (valószínű a 7805 utáni...)?
Sziasztok! 1db kérdésem lenne mégpedig:Van 1 tolókapum(elektromos) az infráját ha 50cm-től messzebb teszem egymástól nem találja egymást.Mi lehet a baj? Előre is köszi.
Sziasztok!
Lenne egy kérdésem. Alkatrészekkel bővitem az alkatrészkészletet a tervező programomban. Főleg smd vel tervezek most. Tehát az a kérdés, hogy a tokozások (egy adott tipusnál) egyformák e, akár x akár y gyártótól származik? Például egy 0603 as tok ugyanolyan akár ellenállásról, akár kondiról legyen szó, vagy esetleg diódáról stb. Vagy egy SOT-223 as tok is ugyanolyan bármilyen struktúra is van belebújtatva gyártótól függetlenül. Kell e mindenhez külön packaget terveznem, vagy elég egy közös csomag és azt bármihez hozzárendelhetem? Köszönöm a válaszokat.
Minden alkatrész új. A 3,3V-s szabályzót is be akartuk kötni az elején, viszont azt helyben vásároltuk és annak más a lábkiosztása mint a LF 33 CV-nek, de bekötés után néztük meg, ezért lehet, hogy zárlatosak lettek a kondik. A 7805-t és az utána lévő kondit kicseréltük, az előtt lévőt még nem. Amúgy a nyákterv rendben van?
Az atmega-s részéhez nem értek.
A 3,3V-os szabályzó kimenetén nincs egy kondi sem, de azon kívül jónak tűnik.
Köszönöm!
Észre sem vettem, hogy a 2,2µF-es kondit is bemenetre tettem.
Sziasztok! ha egy UC 3842-es IC-vel akarok kisérletezni,akkor elég ha direkt kötöm a 7-es lábat akksira 15 Voltra? Vagy kondival kell megoldani hogy nulláról emelkedjen lassan 15 Voltra(ne hirtelen egyből)
Egy kondit mindenképp érdemes a Vcc és föld közé kötni.
Hello! Az UC3842 Start Threshold feszültsége tipikusan 16V. Várhatóan nem fog aksiról működni. üdv!
Üdv. Mindenkinek!
Azt szeretném megkérdezni, hogy idehaza hol tudnék vásárolni thin film termisztort? Külsőre ilyenre, vagy ehhez hasonlóra gondolok: KÉP NTC típusú, 10k Ohm, méréstartomány -30°C - 90°C-ig A termikus időállandó 5.0 másodperc (kb.) a levegőben (The thermal time constant is 5.0 sec (approx.) in air. - ez az eredeti szöveg, remélem a Google fordító jól fordított). Előre is köszönöm mindenkinek a segítséget!
Meg tudnátok mondani, hogy milyen ellenállások szükségesek, ha ezt a kapcsolást 6V-os bemenetre szeretném megépíteni? Ide a Kirchhoff-törvények kellenek?
Hali! Azt a feszültséget tudom emelni,mert a 24 Voltot csökkenteném le.Csak azt nem tudom hogy rá szabad-e hirtelen kapcsolni,vagy úgy kell, hogy még a kondi feltöltődik fokozatosan emelkedjen a 7-es lábon a fesz,addig még eléri az induláshoz szükséges szintet?
Sziasztok.
Kis segítséget kérnék tőletek lámpa ügyben. Hány Wattos izzó van a 4D.s tehát négy góliát elemes lámpákba általába? Lámpát építek, meglévő foncsorba 6V 10W G4 izzó volt gyárilag akkuja 6V 1700mh. Akkut cserélem 5db tölthető góliátra vagy baby akkura ( azért az öt db. mert így jön ki a 6V) Mennyivel nagyobb izzót visel el szerintetek a foncsor? D akku ugye jól gondolom, hogy jóval többet kibír, lead mint a C baby?
Hello! Minden kapcsolásban lehet alkalmazni a törvényeket, ha van benne feszültségforrás, és elágazás. De itt leginkább az áramkör működését kellene megérteni.
- A Q1 tranyó össze hasonlítja az R1+R2/R3 és R6/R5 feszültségosztók feszültségét. És ha az ne "egyenlő", akkor nyitja vagy zárja a Q2 tranyót. Ezzel megváltoztatja a kimeneti feszültséget. - Tehát alapvetően a két feszültségosztó tagjaiban ha változást hozol létre, akkor változik a kimenő feszültség is. Mint ahogy változtatható, az R2 ellenállás is. - De a kapcsolás satnyasága, hogy referencia feszültséget az R1+R2/R3 osztó állítja elő, csak éppen a 12V-ból. Vagy is ha az változik, változni fog a kimeneti feszültség is. Másik, hogy a Q1 bázis-emitter feszültségével ennek az osztónak nagyobb feszültséget kell biztosítani. Aztán a Q2-t vezérlő áram, is átfolyik az R5 ellenálláson. - De ha ragaszkodsz még is ehhez a kapcsoláshoz, akkor az R6-ot célszerű változtatni. (Mondjuk nem írtad, mi lesz a kimeneti feszültség, de remélem nem arra gondoltál, hogy 6V bemenetnél marad a 12V kimeneti feszültség.) üdv!
Hello! Rákapcsolhatod, de ez a kérdés azért sem "kérdés", mert a tápra mindenképpen célszerű egy kondit tenni.. üdv!
Hello! Úgy nem igazán lehet fogalmazni hogy "általában". Mert akkora a teljesítménye a lámpának, amilyenre tervezik. Ez a kitűzött használattól is függ. Ha hosszan világítanának vele akkor kis teljesítményű az izzó. Ha meg pillanatra "reflektornak" használják, akkor meg nagy.
Ezek a lámpák amiről beszélsz (gondolom nagy sárga melák) nem igazán alkalmas tartós világításra. Egy lámpának a hatásfoka 5..8% között van maximum, így a jelentős hányada csak hő. Ezt vagy tolerálja a foncsorod vagy nem és elolvad, ha tartósan fennáll a hőterhelése. Az nem garancia hogy a D aksi kapacitása nagyobb mint a C. Meg kell nézni mi van ráírva, és ha gagyi a gyártó, akkor ennek csak kb. a 2/3-adát lehet komolyan venni. Mert a papír sok mindent elbír. Ha meg keményen terheled, akkor a leadott kapacitás is rohamosan fog csökkenni, ugyan úgy ,mint az élettartama.. üdv!
Köszönöm! Nem arra gondoltam, hanem ez egy fordulatszám-szabályzó. Az R2 egy thermistor, ezt elfelejtettem írni. 12 volttal körülbelül lineárisan változik a fesz az R2 változására. Pici, 3 centis ventilátort forgatok vele, de csak 6 voltom van (a ventilátor 3 volt körül már forog).
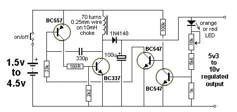
Volna egy másik kérdésem is, ami fontosabb. Kiváltaná ezt a szabályzót. Van egy boost converter, ami Ube=1.5V ... 4.5V tartományban pofozza fel a feszültséget 5.3V ... 10V-ra. Ezt szeretném vezérelni thermistorral, de nem sok sikerem volt eddig.
A kapcsolás leírásában azt állítják, hogy a kimeneten lévő potival lehet szabályozni a feszültséget, de se a megépített kapcsolás nem csinálja, se szimulátorban összerakva. Viszont én azt szeretném, hogy thermistorral tudjam vezérelni az áramkör meghajtását (erre lesz megoldás az előbbi áramkör, ha máshogy nem sikerül.) Ha tudnál valamicskét segíteni a thermistor bekötésében, megköszönném.
Hello! Nem csodálom, hogy "nem sok sikered volt eddig". Ez egy "éppen hogy csak" kapcsolás. Az alapja egy erősen visszacsatolt blocking oszcillátor, ahol a két tranyó munkaponti áramát változtatná a szabályzó fokozat. Csak ezt, általában nem lehet szélsőséges tartományban megtenni. Mert ha az oszcillátor már jár, lehet hiába veszed el a bázisáramot, a visszacsatoláson keresztül, tovább működik a tranzisztor. Igaz, ha így kapcsolnád be, el nem indulna, maximum véletlenszerűen. Mert az oszcillátor fokozat tranyói csak akkor erősítenek, ha a munkapontjuk az analóg működési határon belül van. Vagy is nincs teljesen kinyitva egyik sem, de lezárva sincs egyik tranyó sem. Mert az oszci úgy indul el, hogy erősíti a tranyókban létrejövő zajokat, (vagy a táp bekapcsolási tranziensét) és ebből a pozitív visszacsatolás hatására egyre nagyobb a jel, így rezgésbe kezd a fokozat. Csak egy-két tranyóból álló áramkör munkaponti beállítása kétséges lehet. Pláne mint itt, ahol nincs a munkaponthoz tartozó stabilizáló megoldás (egyenáramú negatív visszacsatolás). Vagy is ez a megoldás béta - hőmérséklet - terhelés függő lehet. Egy "komolyabb" konverterbe a feladatok szét vannak választva. Oszcillátor-meghajtó-szabályzó-referencia fokozatra. És azok kimunkált áramkörök, amik nem egy-két tranyóból állnak. Egy egyszerű áramkör is működhet, de nem lehet túl sokat várni tőle. Működése általában szűk tartományban valósul csak meg.
Minden esetre, ha ezt a termisztorral szabályozni szeretnéd akkor a visszacsatolás osztófokozatában kellene elhelyezni a termisztort. (Bár azt írod, nem működik jelen kialakításban.) Minden estre az NTC-t a szabályzó tranyó bázis-emitter ellenállása helyett lehetne betenni. Hiszen ha nő a hőmérséklet, akkor annak csökkenne az ellenállása, zárná a tranzisztort. Így a másik tranzisztor nyitni kezdene ami növelné az oszcillátor munkaponti áramát. Csak hát ezt össze kellene játszani az osztást és a termisztor változásait. Ami elég munkaigényes lehet, főleg ha a szabályozás nem képes nagy tartományban változni, Te pedig a ventilátort nullától a maximális fordulatáig üzemeltetnéd, miközben az áramkör egy StepUp konverter is. Ha megnézed a kapcsolást, akkor láthatod, hogy a bementi tápfeszültség az induktivitáson és a diódán keresztül kijut a kimenetre. És ez független attól, hogy az oszcillátor jár, vagy áll. Vagy is a kimeneti feszültség nem lehet kisebb, mint a bementi tápfeszültség. Mert az ilyen típusú StepUp kapcsolások nem létrehozzák a kimeneti feszültséget, hanem "kipótolják a bemenetit." Ahhoz, hogy a kimeneti feszültséget teljes tartományban szabályozni lehessen, nem "kipótolni", hanem "előállítani" kell a teljes kimenti teljesítményt. Tehát vagy olyan konverter kell, amiben nem egy induktivitás van, hanem trafó, vagy pld. nem azonos polaritású feszültséget állít elő mint a bementi feszültség polaritása, hanem ellenkező polaritású jelet. Nézd meg egy MC34063A adatlapját, hogy is néz ki egy konverter. De egyébként is azt javaslom, nézz át a DC-DC konverter topikba, hiszen azt szeretnél építeni akik ezzel foglalkoznak, meg ott tanyáznak.. üdv!
Köszönöm a részletes felhomályosítást. Közben sokat szórakoztam a kapcsolással és pontosan azt történt, amit írtál, a bemeneti tápfesz végig kint volt. Néztem még pár dc-dc konvertert, de mivel én még "éppen hogy csak" ember se vagyok a szakmában, így nekem ez még elég egyszerre, majd a következő trafós lesz.
Egyébként a "projekt" ott tart, hogy a korábban csatolt kapcsolás már 6V-on szépen működik, csak a konverterhez kicsi a teljesítménye, mert nincs megfelelő tranyóm - elvileg. Szóval még lehet belőle valami. Viszont nem az R6 változtatása hozta meg az eredményt -ahogy írtad-, hanem R1-é.
Hello!
"Viszont nem az R6 változtatása hozta meg az eredményt -ahogy írtad-, hanem R1-é." Nem véletlen. Hiszen még akkor úgy gondoltam, feszültség stabilizátort építesz, nem "hőfok szabályzót". Mert ez így egy erősítő fokozat, ahol az R5/R6 az erősítő erősítését szabályozza (ezzel mintegy a hőfokváltozásra történő meredekséget). Az erősítő bemeneti vezérlő feszültségét, pedig az R1+R2/R3 osztása. Csak kissé kritikus a beállítása, mert az osztó értékeinek változtatása, szintén változtatja a hőmérséklet változásra létrejött feszültség változást, de egyben az indulási küszöbfeszültséget is, (amit alapból a tranyó bázis-emitter nyitó feszültsége adja). A kettővel játszani kell, hogy a jel a kívánt tartományba essen. Avagy az indulási küszöb is ott legyen ahol szeretnéd, és a változási meredekség is megfelelő legyen. üdv! |
Bejelentkezés
Hirdetés |













