Fórum témák
» Több friss téma |
- Ez a felület kizárólag, az elektronikában kezdők kérdéseinek van fenntartva és nem elfelejtve, hogy hobbielektronika a fórumunk!
- Ami tehát azt jelenti, hogy a nagymama bevásárlását nem itt beszéljük meg, ill. ez nem üzenőfal! - Kerülendő az olyan kérdés, amit egy másik meglévő (több mint 17000 van), témában kellene kitárgyalni! - És végül büntetés terhe mellett kerülendő az MSN és egyéb szleng, a magyar helyesírás mellőzése, beleértve a mondateleji nagybetűket is!
Arra tudok gondolni, hogy a két relé már túlzottan beterheli a tápot. Anno kitaláltam egy megoldást, erre a problémára, a relével sorosan köss be egy 100µF körüli kondenzátort, a kondenzátorral párhuzamosan a relé behúzó tekercsének az ellenállásával megegyező ellenállást. Ezt megteheted mindkét relével. A dolog lényege, hogy amíg a kondi fel nem töltődik, addig rövidzárként működik, és a relé tekercsére rájut a teljes tápfesz, ahogy a kondenzátor feltöltődött szakadásként fog viselkedni és az áram ezek után az ellenálláson keresztül fog folyni. A relék behúzásához ugyanis nagyobb feszültség kell, viszont a tartásához már bőven elegendő a névleges feszültség fele.
Szerintem elég lesz a bal oldali koppanásgátló relére mert a jobb oldali 1000 évente egyszer lesz használva
Éppenséggel nem olyan drága az a kondenzátor és az ellenállás, de ahogy gondolod, minden esetre egy próbát megér, a helyzeten nem tud rontani. Mára már eléggé kimerültem, ha nem menne holnap segítek.
Rendben van hozzá minden csak akkor sokat kellene kötögetni alul , próbálnék spórolni az elrondítással.
Az is egy megoldás lehet, ha szerzel egy nagyobb teljesítményű transzformátort, mert az a 1,8VA nagyon kevés, azon sem csodálkoznák, ha a relé behúzása után már nem lenne meg a +-15V sem. Két relé behúzva tartásához mindenképpen kevés. Az lenne az igazi, ha szereznél egy 10VA körüli trafót, akkor nem kellenének az átkötések.
A 15V-ok megvannak, az egyik relé behúz ha próbálom a másikat akkor az csak rezeg.Ezek a 100 µF-os kondi és 1,1K Ohm os ellenállással történtek
Még azt megtehetnéd, hogy akkor mérsz egy feszültséget, amikor a lágyindító relé már behúzott, arra lennék kíváncsi, hogy mekkora a feszültség a relék pufferkondiján. Szerintem annyira leterheli a lágyindító reléje a rendszert, hogy már nincs elég feszültség a másik relé behúzására.
Szerintetek lehet olyan kapcsolást csinálni, vagy esetleg nincs valakinek rá valami példája ami 1,5-3V-ból csinál akkora feszültséget, ami 5-10e V-ot állít elő?
Kb 2-3cm-es ívet húzzon. És valami nagyon kis tekercs kelljen hozzá, mert kis helyre kellene, hogy elférjen. Köszönöm!
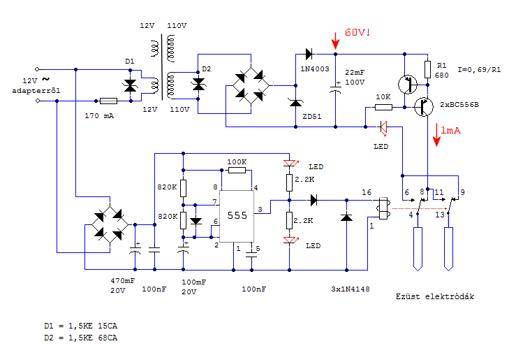
Sziasztok, megépítettem nagy nehezen a mellékelt kapcsolást, de úgy tűnik valamiért nem úgy működik, ahogy kellene. A polaritás-váltásokat szépen megcsinálja (tehát az 555-ös időzítő része és a relé kiválóan működik), azonban a két elektródán mért áram értéke durván többszöröse a tervben szereplő 1mA-nek (átlagban 20-25 mA).
Mi lehet a megoldás a problémára, hogyan (melyik alkatrész változtatásával) csökkenthető az áram a kívánt 1mA-es értékre, vagy legalább a közelébe? Már próbálkoztam az R1-es jelölésű ellenállás növelésével, de nem sikerült mérhető változást (csökkenést) elérnem... Köszönöm szépen a segítségeteket előre is! A hozzászólás módosítva: Jan 4, 2014
Elsőre: a rajzon nem látszik, hogy a ZD51 diódával sorba lenne kötve valami áramkorlátozó ellenállás. A D2 szerepét sem igazán értem.
Szia! Ha R1 változtatására nem reagál akkor hibás valamelyik tranzisztor, vagy nem helyesen építetted meg.
Szia,
a diódához az a "mese" tartozik, hogy tranziens szupresszorként elvileg stabilizálja az egyenetlenségeket a feszültség terén 68 volton, a másik pedig 15 voltra maximalizálja a bemenő értéket. Ezek értékre rendben is vannak...
Hali!
Szerintem túl kicsi az áramgenerátorban a 10k-s ellenállás. A bc556b adatlapjából én kb. 300-as Hfe-t néztem ki így gyorsan. Ezek szerint a bázisáramnak 1mA/300-nak kéne lennie. Ráhagyással mondjuk legyen 10uA. Ohm törvény pedig megmondja, hogy 60V-ra nekünk itt 6Mohm kell. És keresünk pl. az E24 sorban egy szimpatikus értéket, mondjuk 5M6, vagy 6M2. Sok sikert és jó munkát!
Szia,
a tranzisztorokat még mielőtt Hozzátok fordultam teszteltem, hFE mérésre és feszültség alatti nyitás-zárásra rendesen reagáltak. Cseréltem is őket, de nem változott a helyzet...
Szia! A pozitívabb BC556 vígan kisöntöli azt a 6mA-t. Naponta van ilyen áramgenerátor a kezemben, a rajzban nem látok hibát.
A hozzászólás módosítva: Jan 4, 2014
Totózhatnék mi nincs a helyén, tudnál inkább képet feltenni?
Hello! A 10kohm valóban feleslegesen kicsi, a 60V táp mellett. De nem is 6Mohm-ra van szükség. Mert nem vetted figyelembe, hogy a "felesleges bázisáramot, a másik tranyó kollektora elszívja. Tehát ez nem lenne akadálya a jó működésnek.. üdv!
Üdv mindenkinek!
Mi a teendő, ha valaminek 3.3 volt kell, de én gombelemről szeretném táplálni?
Egyetértek veled. Viszont a 10k az szerintem ágyúval lőtt veréb. Elméletben működnie kéne, viszont gyakorlatban mégsem így van, felvetettem, nekem egy próbát megérne.
üdv!
Ha a gombelem árama elég, step up konverter.
Nem tudom mi a pontos célod (gomdolom a kis méret), de két vagy három sorbakötött gombelem ha nem megfelelő, akkor létezik 3,6V-os is, amiből egy ellenállással, és igény szerint még egy zenerrel lehet csinálni 3.3V-ot.
A hozzászólás módosítva: Jan 4, 2014
Bluetooth modulnak kéne, de rájöttem, hogy túl sokat zabál. Ha jól értelmezem a dolgokat, egy 1000mAh-s elemet is egy 8mAh fogyasztású modul kb. 5-6 nap alatt elhasznál.
Vagy van Li-ion gomb-akku is. Egy 110mAh-s olyan 600-700Ft körül van, de kiműthető régi alaplapból. Ez persze csak kb. 12 óráig bírja, de ha megoldható a rendszeres töltés, akkor nem egy drága beruházás.
Nem oldható meg, amúgy megtaláltam már a jó modult 5 dollárért (HC-05), de most alvó módost kell keresnem. Aki véletlenül tud olcsót, kérem, jelezze.
Sziasztok!
Valaki tudna abban segíteni, szeretném megmérni hogy egy ferritgyűrű mikor megy telítődésben, esetleg valakinek lenne mérési leírása, vagy valami tananyag evvel kapcsolatban? Köszönöm. A hozzászólás módosítva: Jan 4, 2014
A kész áramkörről nem, mert most nincs nálam, de a paneltervet azt csatolom, hátha ott van a kutyus elhantolva és elsiklottam felette... Köszi!
Hali! Tekersz rá x menetet, majd pl. egy labortáp feszét négyszögjelesíted mondjuk 555-el és rákapcsolod a tekercsre. Majd elkezded növelni szép finoman a négyszögjel feszültségét, mindeközben méred az áramfelvételt, és ahol a lineáristól kezd elszakadni az IU fv. ott ment telítésbe. Ezek után már csak matekolni kell, hogy mennyi volt a mért effektív áramnál a tekercs csúcsárama.
A hozzászólás módosítva: Jan 4, 2014
Eddig még hibátlan az áramgenerátor. A valóságban is BC556-tal van szerelve? Ennek teljesen rendben kéne így lenni.
Igen. (Bár kínomban kipróbáltam BC212-vel is (csak ez a PNP típus volt itthon a fiókban), de annál is 30-32 mA lett a végeredmény).
|
Bejelentkezés
Hirdetés |









