Fórum témák
» Több friss téma |
- Ez a felület kizárólag, az elektronikában kezdők kérdéseinek van fenntartva és nem elfelejtve, hogy hobbielektronika a fórumunk!
- Ami tehát azt jelenti, hogy a nagymama bevásárlását nem itt beszéljük meg, ill. ez nem üzenőfal! - Kerülendő az olyan kérdés, amit egy másik meglévő (több mint 17000 van), témában kellene kitárgyalni! - És végül büntetés terhe mellett kerülendő az MSN és egyéb szleng, a magyar helyesírás mellőzése, beleértve a mondateleji nagybetűket is!
Azt mondom, mivel ilyen csekély áramokról van szó, mehet Rg-hez nagyobb értékű ellenállás. Főként akkor van szerepe a pontos megválasztásnak ha nagyobb áramokról van szó. Akkor rövid idő alatt kell tekintélyesebb mennyiségű töltést bevinni, ergo nagyobb áramok is lesznek, ezáltal nagyobb veszteség is.
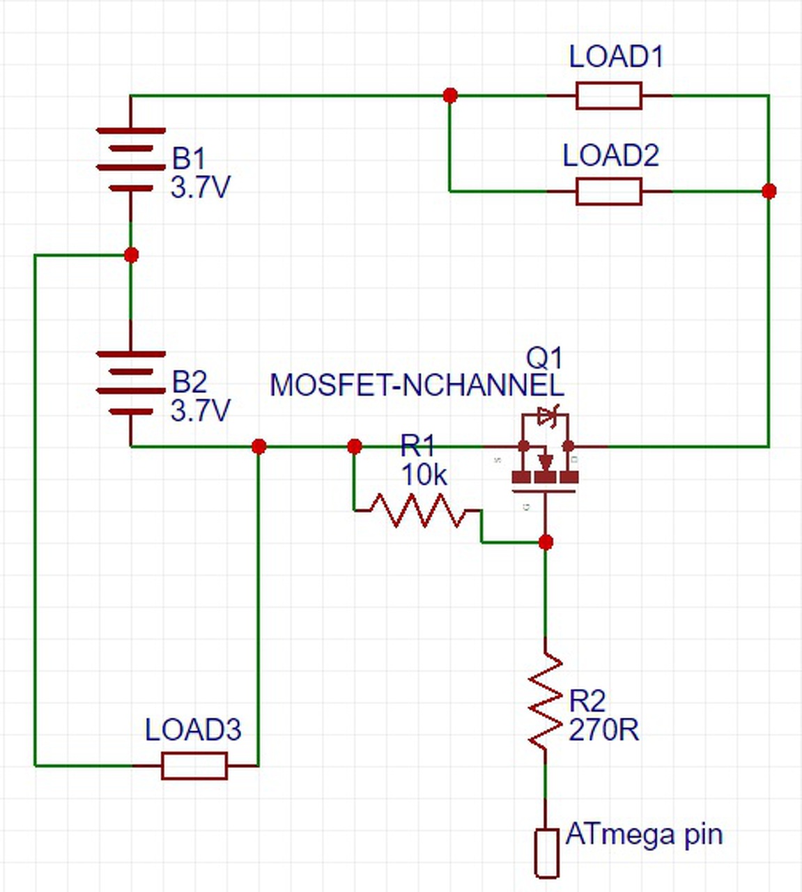
Terhelés után kapcsolok földet. Mellékeltem hogy most éppen hogy néz ki. (A LOAD3-ba beletartozik az ATmega is, ahogy a képen látszik, az ő földje külön van természetesen, így magát nem kapcsolja le.)
diamik: Rendben, köszi, akkor marad 250R körül valami. A hozzászólás módosítva: Jan 4, 2017
Nem tudom pontosan mik a kapcsolandó eszközök, de szerintem a föld tologatása nem biztos, hogy helyes megoldás. Bizonyos eszközöknél kimondottan nem javasolt a föld megszakítása, és erősen végiggondolandó a különféle beépített védelmek viselkedése ilyen esetben.
Egy 7805 van ott, amiről egy darab TTL IC megy, meg egy boost converter (FET kapcsolgatja a tekercset a földre ami egy diódán keresztül tölt egy kondit, plusz némi szűrés). A boost converter FET-jét az ATmega kapcsolgatja, így tudom úgy időzíteni, hogy először leföldelem az egészet, majd picit várok és scak utána indítom a boost convertert. Nem észnélküli kapcsolgatásról lenne szó, hanem azt szeretném elérni hogy gombnyomásra feléledjen az áramkör kb 5 másodpercre, aztán lekapcsoljon, és kész. Semmi nagy freki.
Sajnos nem igazán értem, hogy mire gondolsz.
Szerk.: Véletlenül sem bántani akarlak, mert nagyon örülök hogy te is segíteni próbálsz, de kicsit fogalmazhatnál kevésbé homályosan is. Például: Milyen esetekben, milyen eszközöknél és miért nem érdemes a földet kapcsolni? A hozzászólás módosítva: Jan 4, 2017
Ha megnézed a ATmega328 adatlapját a 97.oldalon ott van egy általános IO port bekötése. Láthatod, hogy van benne két védődióda: egy a föld felől, egy a táp felé. Ezek vannak a uC kék négyszögben. Ha feltételezem, hogy az ismeretlen TTL IC-ben is van ilyen (de ennek neked kell utánanézned), az a TTL nevű négyszög. A kettő össze van kötve, mivel gondolom lesz valami összeköttetés az Atmega és a TTL között. Felül a boost ide vágó része (a FET-et be sem rajzoltam, mint ahogy alulra sem a két föld közé). A terhelést sem tudom milyen, beraktam egy ellenállást. Látszik, hogy a piros vonal mentén záródik egy áramkör, mindentől függetlenül.
A másik probléma lehet, hogy a két digitális rész földje között potenciálkülönbség van, mivel a kapcsolón feszültség esik (ráadásul áramfüggő, ami a boost miatt érdekes lehet). Ezért ellenőrizni kell megfelel-e így is a minimum követelményeknek, visszafele pedig ne legyen túl nagy a negatív feszültség (hiszen ha a TTL földje mondjuk 0,5V-on van, a bemenetre érkező 0V-ot negatív feszültségnek érzékeli). Nem biztos, hogy ezek a problémák előjönnek, csak az a lényeg, hogy előre végig kell gondolni előjöhetnek-e.
Így első menetben abban sem vagyok biztos, hogy ha kikapcsolod a 7805 földjét nem ereszti-e át simán a tápot. Az sem biztos, hogy a 7V elég a stabil 5V-os kimenethez. Akkor már inkább valami kapcsolható LDO.
A hozzászólás módosítva: Jan 5, 2017
Igazából kicsit átgondoltam a már a kérdésem. Nem gond ha vékony. A Többiek is azt javasolták, hogy érzéssel forrassz.
Azt tudom javasolni amit az előbbiekben, ne a pákára vedd fel az anyagot, az alkatrész lábát/környékét melegítsd és úgy nyomd oda az ónt.
Lenne egy hasonló kérdésem, mint az előzőekben helltp-nek. Én tápfeszültséget szeretnék kapcsolgatni digitálisan. Van egy műszer, aminek van auxiliary tápkimenete, földszimmetrikus +/-15V ez használom fel egy kis erősítős áramkörhöz. Ezt a kettős tápfeszültséget szeretném kapcsolgatni digitálisan TTL jelszinttel. Az erősítős áramkör kb. 10-15 mA terhelést jelent a tápnak. Első körben kis reed-relés kapcsolóra gondoltam, de csak egyáramkörös van kéznél és kettőt nem építenék be... Valami félvezetős kapcsolás lenne jobb ide.
Hello! Pld. egy megoldási változat. At Rt+ és Rt- csak az erősítőd terhelését modellezi.
A hozzászólás módosítva: Jan 5, 2017
Tégy bele hosszabbat, annak nagyobb az ellenállása, nem melegszik annyira.
Értem, ismét köszönöm a magyarázatot és a segítséget ilyenre álmomba se gondoltam volna. Akaratomon kívül egyébként kivédtem ezt a hibalehetőséget, az ATmega összes olyan portja ami kapcsolatba lép a "másik ággal" le van optokapuzva a védelem miatt, meg mert így jönnek ki a TTL jelszintek. Ami jobban aggaszt az a 7805-ös, LDO-t választottam, azzal nem lesz baj, viszont ha föld nélkül átereszti a Vin-t akkor meg vagyok lőve mert azt nem hiszem hogy sokáig bírná az IC...
Így akkor kénytelen leszek helyet szorítani a nyákon, és a slimcolt által javasolt két FET-es megoldással kapcsolok tápot. Viszont ebben az esetben akkor az általa ajánlott FDS6890 helyett egy P csatornás kéne, FDC6506P van hestornál, az megfelelhet? Illetve azt írta hogy kicsit változik az általa lerajzolt kapcsolás ha P-FET mind a kettő. Van egy tippem hogy váktozna, de nem vagyok biztos magamba, mellékeltem, jól gondolom?
Ez így messze nem jó. Nem lehet mind két Fet P csatornás.
Nem tudok olvasni. Akkor marad az NFET + PFEt kombináció és a fent említett kapcsolás, pedig de jó lett volna ha egy SSOT-6 tokkal megúszom... Esetleg valakinek van ötlete hogy miket használjak? Egyáltalán hogyan keressek tranzisztort, mert eddig azt tudom hogy Rds jó lenne minél kisebb legyen hogy ne melegedjen, kb 25mOhm körül, Vgs +/-2,5V lehessen, hogy 3V-os magas jelszinttel már tudjam kapcsolni, illetve minél kisebb legyen (SOT-23). Elég ha ezeket bepötyögöm egy szűrőbe pl farnellen vagy akárhol és minden amit kiad jó lesz nekem? Figyeljek még másra? Bocs az értetlenkedés miatt, általában ki tudom válogatni milyen alkatrészek kellenek nekem, de ez a tranzisztorválasztás nagyon nem megy, és azt se tudom mi alapján meg hol kéne választanom, eszméletlen hányféle van... Szerk.: Páldául egy ilyen, vagy egy ilyen jó lehet? A hozzászólás módosítva: Jan 6, 2017
Amit itt linkeltem azzal mi a baj
. Budapesten még szállítási költség sincs : Bővebben: Link. Persze van ott több típus is, lehet válogatni.
Megfeledkeztem róla, tökéletes lesz, köszönöm. És most nézem, hogy ez konkértan a teljes áramkör ami nekem kell, ráadásul a lehető legkisebb csomagolásban. Megéri itt kérdezni, legközelebb még figyelmesebb is leszek. Köszönöm mindenkinek a segítségét.
Sziasztok !
Tudnátok ezek az alkatrészek helyett valami más helyettesítőt . PN2907 BJT PNP Transistor PN2222 BJT NPN Transistor Logic Output Optocouplers H11L2
Üdv!
Van egy pioneer sa-510 erősítőm és lenne néhány kezdő elméleti kérdésem. Az első az az , hogy ez egy AB osztályő erősítő? Másik , hogy miért szoktak általában differenciál erősítő fokozatot használni a végfokozat előtt? A végfok meghajtó tranzisztorok azok a Q15 és Q17? Mi szerepük van a meghajtó tranzisztoroknak? A hozzászólás módosítva: Jan 6, 2017
A PNxxxx helyett a 2N nyugodtan használható. Az optocsatoló helyettesítőjét a konkrét alkalmazástól függően érdemes keresni.
Közben optocsatolót már találtam egy itteni forgalmazónál.
Kontel.hu Köszönöm!
Szia!
öööö hol írtam, hogy legyen mind a kettő P-FET? ![]() Annyit írtam, hogy M1 helyett lehet egy kisjelű npn tranyó is, csak akkor a munkapontjáról gondoskodni kell. Itt a rajz ismét.
Sziasztok
Sikerült szereznem egy laptop aksit név szerint egy as0931. A tulaj elmondása szerint 1.5 órát bírt ki a laptopba mikor megpofozta egy kicsit a gépet. 18650 aksi figyel benne. Na mármost az én fejlámpámba is pont ugyan ilyen kellene. És nem tudom eldönteni hogy járok jól. Ha egybehagyom és építek egy töltő elektronikát és egy konverter segítségével lecsökkentem a megfelelő feszültségre és úgy használom. Vagy ami egyszerűbb teljesen szétszedem és ha kimerül az aksi a fejlámpámba akkor cserélem. Hogy lehet elérni a legjobb üzemidőt?
Szia!
Igen ez egy AB osztályú erősítő. A nyugalmi áramot D5, D7, R57, R59 állítja be. R57 egy potméter ezzel tudod állítani a nyugalmi áramot. Ez 4db Vbe-t állít, úgyhogy kb 2,5-3V esik rajtuk nyugalmi helyzetben. A diódák hőkompenzálást is végeznek. Q7 egy dual pnp tranyó ami maga a bemeneti differenciál erősítő, ez a szokványos Lin topológia. Azért használják mert így +- táp esetén nincs szükség kicsatoló kondenzátorra, mert a diff erősítő "arra törekszik", hogy a kimenetet 0V-on tartsa. Ennek az egésznek értelemszerűen van egy átfogó negatív visszacsatolása aminek az erősségét R47 és R49 állítbe. Az erősítő minősége nagyban függ ettől a kisjelű fokozattól, mert ez fogadja a bemenetet. Az feszültség erősítése kb 18x. Q15 és Q17 a meghajtók, amik azért szükségesek, hogy a végfok tranyók bázis áramát szolgáltatják, valamint a végfokok nem terhelik annyira a VAS fokozatot (Q11, Q13) A hozzászólás módosítva: Jan 6, 2017
A "VAS" fokozatnak mi a feladata?Vagy a két tranzisztor(Q11,Q13) is részt vesz a nyugalmi áram beállításában?
A hozzászólás módosítva: Jan 6, 2017
|
Bejelentkezés
Hirdetés |








Nem tudok olvasni. Akkor marad az NFET + PFEt kombináció és a fent említett kapcsolás, pedig de jó lett volna ha egy SSOT-6 tokkal megúszom...








