| Fórum témák 
 
 » Több friss téma | - Ez a felület kizárólag, az elektronikában kezdők kérdéseinek van fenntartva és nem elfelejtve, hogy hobbielektronika a fórumunk! - Ami tehát azt jelenti, hogy a nagymama bevásárlását nem itt beszéljük meg, ill. ez nem üzenőfal! - Kerülendő az olyan kérdés, amit egy másik meglévő (több mint 17000 van), témában kellene kitárgyalni! - És végül büntetés terhe mellett kerülendő az MSN és egyéb szleng, a magyar helyesírás mellőzése, beleértve a mondateleji nagybetűket is! 
				Sziasztok! Egy gyors kérdés ezt meg tudnátok nekem mondani ,hogy milyen értékű kondi? 
				Köszönöm.Lenne egy kérdésem még. Megint készitek egy 2030 as végfokot és 150nF os kondi kellene bele. De az nincs . Kissebb nem lenne jó? mondjuk 100nF?				 A hozzászólás módosítva: Ápr 16, 2017 
				Hello! A "kinti használat" elsősorban rajtad áll, hogy használod. Mert az áramkör lehet "bent" is és csak a hangszóró kint. De fagyban az elkó lesz a legnagyobb gond, a többinél a pára lecsapódás. A hangerő, meg leginkább a hangszóró érzékenységétől és a sugárzó kialakításától függ. A táp 12V, alapfogyasztása szinte semmi. Ha a táppal kapcsolod, nem külön, akkor rövidre zárod a kapcsoló helyét.. 
				Hello megint én. A vasalásos nyákot nyomtató nélkul nem lehet másképp csinálni? Már úgy értem hogy a papirra valamivel felrajzolom a nyáktervet és ugy viszem fel a panelra.Csak mert nincs nyomtatom és a panelra kézzel rajzolva nem olyan szép. 
				link. Nos az atkák idegrendszerére hat, a méhekben állítólag nem tesz kárt. Először csak kisérlet lenne. 12V os akkuról menne, 30 napot ki kellene bírnia.				 A hozzászólás módosítva: Ápr 16, 2017 
				Helló!  Valaki segitene? Egy 150nF os condit kellene beraknom a végfokba de az nincs ithon . Kissebbel nem lehetne hejetesiteni? Ja egy TDA2030 asról van szó. Vagy valami mással? A hozzászólás módosítva: Ápr 16, 2017 
				Kössél párhuzamosan egy 100 és egy 47nF kondenzátort és azt tedd be vagy akár több darab is lehet,ha kiadja a 150nF értéket.						 Idézet: „A készülékhez tartozik egy újratölthető száraz akkumulátor, amit kifejezetten ehhez az eszközhöz fejlesztettek ki.” Csak én érzem úgy, hogy ez a mondat máris kamu? Ez a készülék még sehol nem volt, de a képen látható gondozásmentes akku már rég az üzletek kínálatát képezték. Egyébként szó sincs róla, de a készülékhez miyen hangszórót adnak? Nekem úgy tűnik semmilyet... Idézet:Itt nem csak a hang árak, de szerintem leginkább az árak azok amik gyilkosok... „Varroa Gyilkos Hang Árak”   A hozzászólás módosítva: Ápr 16, 2017 
				30 nap egy 60 Ah-s aksiról az max. 80 mA, alig 1 W táp teljesítmény, ebből még kevesebb jut a hangszóróra. A hangszóró hol lenne, és ehhez képest hol kellene 90 dB-t elérni?  Amúgy legjobb hatásfokkal piezó hangszórók szólnak ilyen frekvencián. Ezekkel van esélyed kisebb aksival is. Ha sikerül kihangolnod és illesztened a hangszóró impedanciáját (tekercs vagy trafó kell hozzá), akkor egy 555-ös sima alapkapcsolással meg lehet hajtani. Mint itt: http://www.nutsvolts.com/uploads/wygwam/NV_1200_Marston_fig17.jpg Csak a C1 kondit kell kb. 460 pF-ra cserélni, hogy (kb!) 15 kHz legyen a freki. Idézet:Persze vedd meg tőlük dupla áron az aksit is, ha garanciát is akarsz a készülékre. „...akkumulátor nélküli vásárlásnál a hangeszközre nem vállalunk garanciát...” Ha már itt tartunk, egyáltalán milyen garanciáról is van szó? Erről egy kukkot se lehet olvasni...   
				A hatásosságát nem tudom megítélni, mindenesetre az oldal erősen kamuszagú, tele butaságokkal. Pl.: Idézet:A képen normál, bárhol megvásárolható ólom-savas akku van. Egy akku kifejlesztése nem két fillér (egyébként semmi szükség rá a mai világban, kapható minden igényhez) Extra nagy ajnározás az egész szerkezet körül, eleve gyanus. „A készülékhez tartozik egy újratölthető száraz akkumulátor, amit kifejezetten ehhez az eszközhöz fejlesztettek ki.” Folyamatosan emlegeti a 90 decibelt, de hogy az hol annyi, mélyen hallgat. A hangforrástól távolodva csökken a hangerő, egy kaptárban vannak bőven járatok, rések, ráadásul minél magasabb a hang frekvenciája, annál nehezebben terjed a járatokban. Gyaníthatóan az atkák is csak legyintenek rá. 
				Itt gyűjtenek a német fejlesztőnek. A hangszóró abban a kis dobozban van. 12V 12Ah gondozásmentes akkuval kellene megoldani, de ez már lényegtelen. Az oldal sokat akar kaszálni, értelmetlen fordításokkal, csak hogy minnél többet eladjanak.						 
				Ha a dolog működne, a méhészek egymást taposnák le, mert nem kis gondot okoz nekik az atka írtása úgy, hogy azt se a méhek, se a méz ne "érezze" meg. Gondolom vannak méhész ismerősei, azok minden bizonnyal előre is kifizetnék a készülék árát. Alaktrészeket beszerezni nem nehéz, NYÁK gyártást is meg lehet úszni olcsón. Lehet kisipari eszközökkel is elkezdeni, aztán ha valóban működik, már reklám sem nagyon kell (legfeljebb itt-ott elhinteni pár magot), vinni fogják, mint a cukrot. Nem mondom, néha a kapanyél is elsül, de szerintem ez nem az az eszköz. Ettől függetlenül a frekvencia előállítása (jelalak?) kb. gyerekjáték, erősítő szintén. 
				Nagyon nagy ellenségünk az atka, az idei tél meg totális káosz volt. Meg fogok eggyet csinálni az biztos.						 
				Hajrá! Tényleg szurkolok! Az eredményről mindenképpen várunk egy beszámolót.						 
				És akkor melyiket érdemes megcsinálni? Hogy legkevesebbet fogyasszon? Be fogok ruházni egy frekvenciamérőre, munkában van egy kalibrált frekvencia generátorom, azzal szépen le fogom tudni tesztelni a mérőt.						 
				Sziasztok. Ez a kapcsolás működhet így vagy másképp kéne csinálni? Az ellenállás 1K és az menne a pic egyik kimenetére amin akkor van 5V ha megnyomok egy nyomógombot. De fontos lenne,hogy a tranzisztor is a 5V kapcsolja és ne a GND-t. 
 
				Mehet arra a csatlakozóra az 5 Volt. Ha jól látom a fóliát, az a dióda forditott polaritás ellen véd. Mielött rádugnád a HDD-t ill. a gépet, ellenőrizd a bal oldalon a 3.3 Voltot majd a HDD- csatlakozón az 5 Voltot.						 
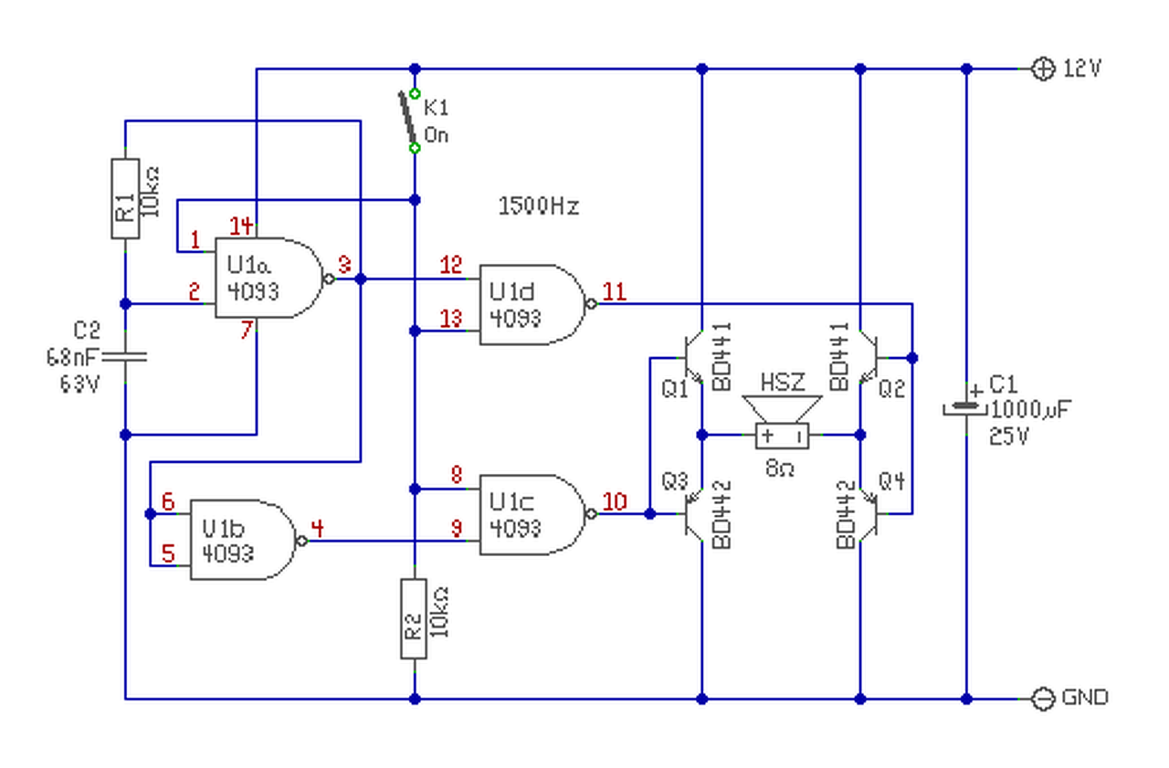
				Ha megcsinálom 555 el a frekvencia generátort, milyen erősítő kellene hozzá? TDA2030, vagy valami ilyesmi féleség?						 
				Ha mindenképpen az 5V-ot akarod kapcsolni, akkor jobb egy PNP tranzisztor a feladatra. A LED-del pedig sorba kell kötni egy ellenállást, különben tönkremegy.						 
				A legjobb a semmi. 100 mA-t ki lehet szedni az 555-ből is, de még ennél is sokkal kisebb árammal kell dolgoznod, ha nem akarod túl hamar leszívni az aksit.  Viszont a hangszórót ki kell hangolni ohmos és megfelelő impedanciára. Sajnos ehhez először is le kell mérned a hangszóród impedanciáját (ohmos és reaktív komponenset külön). A hozzászólás módosítva: Ápr 16, 2017 
				a kép alapján 7 Ah-snak tippeltem az akkut, és tényleg (Link).						 
				Inkább négyszeres az az ár (Bővebben: Link). Olyan pedig jogilag nincs, hogy akku nélkül nincs garancia... 
				Köszönöm.  Igen a ledröl lemaradt az ellenállás.  És akkor ugyan így kössem be a PNP tranyót? Az mitől lehethogy így is működött a kapcsolás ahogy rajzoltam? Vagy így nem egészséges? 
				Hát én csak tippeltem egy hasraütött árat... A garanciát meg az állítólagos forgalmazónak említsd. Nyilván arra megy, hogy tőlle vedd meg akkor négyszeres áron az akkut, ahogy említettem...  Persze néhányan akik nem értenek hozzá, biztos meg is eszik. A hozzászólás módosítva: Ápr 16, 2017 
				Az NPN tranzisztor kinyitásához az kell, hogy a bázis feszültsége az emitterhez képest legyen magasabb feszültségen. Ha az emitter és a GND között van fogyasztó, akkor a fogyasztón eső feszültséget is figyelembe kell venni. Ha 5V-ot kapcsolgatsz és az egész rendszer 5V-os, nagy probléma nincs, mint ahogy tapasztaltad. 5V-os rendszerben elég a tranzisztor és egy ellenállás a bázisára. A tranzisztor akkor nyit ki, ha a bázisát a GND-re kapcsolod. Alapvetően azért jobb a GND-t kapcsolni, mert lényegesen egyszerűbb lehet a kapcsolás és az NPN (FET-nél N csatornás) tranzisztorok jobb paraméterekkel bírnak, mint a PNP társaik. A hozzászólás módosítva: Ápr 16, 2017 
				Köszönöm szépen a kielégítő választ.  A pic magas szintet ad ki amikor megnyomom a gombot. De hogy a tranzisztor mit kapcsol az már csak bekötés dolga csak. Azt még megkérdezhetem, hogy miben rajzolod a kapcsolásokat? | Bejelentkezés Hirdetés | 















