Fórum témák
» Több friss téma |
- Ez a felület kizárólag, az elektronikában kezdők kérdéseinek van fenntartva és nem elfelejtve, hogy hobbielektronika a fórumunk!
- Ami tehát azt jelenti, hogy a nagymama bevásárlását nem itt beszéljük meg, ill. ez nem üzenőfal! - Kerülendő az olyan kérdés, amit egy másik meglévő (több mint 17000 van), témában kellene kitárgyalni! - És végül büntetés terhe mellett kerülendő az MSN és egyéb szleng, a magyar helyesírás mellőzése, beleértve a mondateleji nagybetűket is!
Helló!
Kezdő hirdetőként elkövettem egy hibát, jogtalanul kaptam 5 nap tiltást a feladásra vonatkozólag, melyet nem érzek jogosnak amiatt, mert töröltettem a hirdetést. Hol lehet itt beszélni a moderátorokkal?
Oldal alján: "Hiba jelentése" link.
Köszi!
Sziasztok!
Olyan áramkör kapcsolásra lenne szükségem ami 5-100 Hz állítható frekvencián 30 mikroszekundum - 2,5 milliszekundum állítható kitöltéssel ad négyszög jelet. Egyszerű vagy valamilyen speciális áramkör (ic) Köszönöm.
Hacsak ez a rajz nem hibás (aminek komoly esélye van), akkor a Check relay és a gerjesztő tekercs ellenállásainak függvényében a terhelő áramtól és a fordulatszámtól is függ a kimeneti feszültség. Valószínűleg felcserélték a belső L és R pontok bekötését (és jelölését).
Más rajzokon tiszta feszültségszabályzás látható. Pl.: http://chemelec.com/Projects/Alternator/Reg-SCH-P-Mosfet.png
Én úgy látom, mindegyik rajzban zener dioda van, ami lavina hatással fog beavatkozni, alatta hagyja a max gerjesztést, hogy olyan fesz alakuljon ki amit a felvett áram és az ellenállások összehoznak, felette lekapcsol mint ahogy azt a régi relés fesszabályzók is megoldották.
A zener a saját feszültségét szabályozza, viszont mivel a Mazda rajzon be van kötve a szabályzó bemenete és az aksi közé egy dióda és a visszajelző relé, ezért a rajtuk eső feszültség változása a szabályzandó generátor feszültség majdnem ugyanilyen mértékű változását eredményezi. Hogy mekkora lehet egy ilyen relé ellenállása, azt a fene tudja. Ha elhanyagolhatóan kicsi, akkor nagyjából feszültséggenerátoros marad a szabályzás.
Mi az hogy a saját feszültségét szabályozza? A power tranzisztor bázisa egy ellenálláson diódán és a gyújtáskapcsolón keresztül a + tápra van kötve, ezáltal teljesen nyitva van még ha a generátor nem is forog. Ezen csak a Tr1 tud változtatni/zárni de csak akkor ha a zener átengedi a + ez pedig a breakdown ponton fog bekövetkezni, Tr1 nyit, power TR zár, gerjesztés csökken, fesz esik, zener zár, körbe körbe, stb-stb. Tehát a szabályzó pl 14,4 voltnál avatkozik be, de ha a rendszer annyira le van terhelve, hogy csak pl.13 volt van akkor nem csinál semmit, akár egész nap, nem tudja tartani a 14,4 voltot ezért nem nevezném tiszta feszgenerátornak.
A hozzászólás módosítva: Jún 8, 2017
Sziasztok!
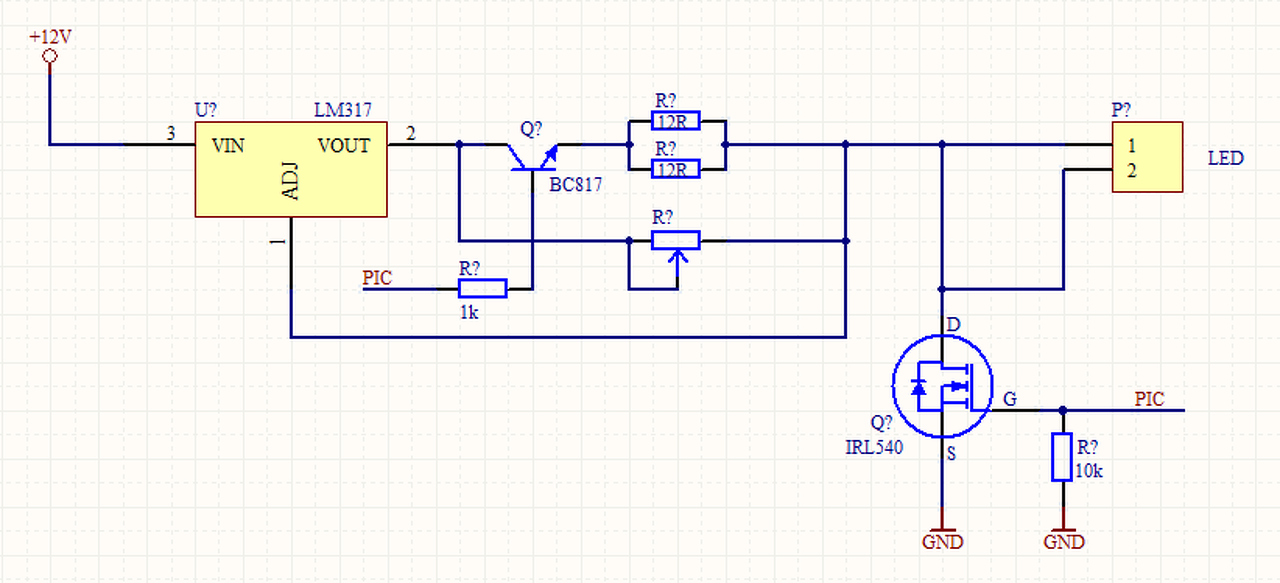
Segítségere lenne szükségem a képen látható kapcsolással kapcsolatban. Egy LED sort szeretnék kapcsolni PIC-el. A PIC-es vezérlési oldal működik, nincs vele gond, de szeretnék egy fényerő csökkenést is elvégezni, így arra gondoltam, hogy beteszek egy potmétert, mellyel beállítom a csökkentett fényerőt és ezzel párhuzamosan teszek két párhuzamos ellenállást, ezzel állítom be a maximális fényerőt. A csökkentett fényerő működik, de ha a tranzisztor vezérelni szeretném, nem történik semmi sem. Mi lehet a probléma? Lehet rosszul helyeztem be a tranzisztort? Van esetleg valakinek valami ésszerűbb ötlete? Relét nem szeretnék alkalmazni! Köszi előre is a válaszokat!
Nem tiszta a rajz!
A kimeneten a V+ és GND rövidre van zárva?
Bocsi!
Onnan lemaradt egy 10k-s párhuzamos ellenállás! Így a helyes:
Ugye áramgenerátorként szeretnéd a 317-et, nincs meg a potenciálkülönbség a tranyó emmitere és bázisa közt. Túl nagy áramokra amúgy sem jó a 317 és főleg kontrollerrel, ledek fényerejét PWM-el szabályozzuk, szóval a maximális áramot a Fet kapcsolgassa megfelelő kitöltési tényezővel.
Az egyensúlyi állapotban a zéner feszültsége stabil. Viszont ha megnézed hogy ez milyen viszonyban van a generátor kimeneti feszültségével, akkor azt láthatod, hogy a zener feszültségéhez hozzáadódik több alkatrészen eső feszültség. Ezek mindegyike változó valamilyen mértékben, de most csak nézd meg azt a komponenst, ami a relén esik! Ez arányos a gerjesztő tekercsen átfolyó árammal, tehát az egyensúlyi állapothoz szükséges generátor feszültség változik. Az egyensúly állapot gerjesztő árama függ a terhelő áramtól és a fordulatszámtól, így a szabályzott kimeneti feszültség is.
Szasztok! az lenne a kérdésem ,hogy porszívó motor forgásának irányát meglehet e forditani ,hogy fújásra lehetne használni, pl festéshez porlasztóval
Hello! Persze. Az állórész sorban van a forgórésszel, ennek viszonyát kel megfordítani. Vagy is a két szénkefére menő vezetéket kel felcserélni. De a kommutátor ha már sokat járt abban az irányban, nem biztos hogy nagyon örülni fog neki.. (Jobban szikrázhat, nyikoroghat stb..)
A porszívó turbina az a középbeszívásos típus, az akármerre forog mindig középen szív, csak a turbina lapátok állása miatt rosszabb lesz a hatásfok. DE amit beszív azt ki is fújja szóval csak a kimenő nyílásra kell szerkeszteni csövezést...
Üdv!
Egy erősítő által 8 Ohmos hangfalnak leadott teljesítményt kéne megmérnem, ráadásul pár órán belül. A feszültségméréssel nincs gond, ráteszek egy multimétert a hangszóró "madzagjának" két drótjára. Viszont váltakozó áram lévén a sorosan kapcsolt multiméter nem mutat semmit az áramerősségből. A kérdésem tehát az, hogy hogyan lehet megmérni a váltakozó áram áramerősségét? Nem akarom diódákkal oda vissza egyenirányítani két multiméterre, mert bár lenne hozzá itthon minden, de ha jól sejtem, nagyon megdobná az ellenállást, így nem lenne mérvadó az eredmény. Van más mód az áramerősség-mérésre? Vagy esetleg a teljesítményméréshez használhatom itt a P = (U^2)/R képletet a hangfal ellenállásával? (Gondolom nem, mivel valamekkora ellenállása az erősítőnek is van.) Köszönöm a segítséget! A hozzászólás módosítva: Jún 8, 2017
A jó hír az, hogy bármit is mérsz, semmi értelme nem lesz, így a nyugodtan használhatod a P = (U^2)/R képletet.
Az erősítő ellenállása általában elhanyagolható, de ha nem lenne az, akkor sincs semmi köze a leadott teljesítmény számításához. Graetz-cel könnyedén egyenirányíthatod az áramot, így azt is lemérheted (igaz, torzítani fog tőle a hangszóró a mérés alatt), de hiába, mert az áram és a feszültség nincs egymással fázisban, így a szorzatuk nem hatásos teljesítményt ad (P, W), hanem látszólagost (S, VA). Hogy fokozzuk a káoszt, még ha teljesítménymérővel mérnéd, azzal sem érsz semmit, mert a leadott teljesítmény függ a frekvenciától is, tehát eleve csak sok-sok frekvencián mérve lenne bármilyen információtartalma, zenei jellel az az össze-vissza változó érték amit kapsz, semmire nem használható. Ha elárulod hogy mi is lenne a valódi célod, talán lehet valami értelmes megoldást javasolni.
Sönt ellenállás a hangsugárzókkal sorosan kapcsolva, majd ezen mérni a váltófeszültséget. A probléma az, hogy ez a feszültség minden egyes időpillanatban más és más, ezt valós időben kellene összeszorozni a feszültséggel, hogy értékelhető eredményt kapj. Ha szerencséd van, a multimétered kb. úgy átlagolja ki, hogy közelítő eredményként fel tudod használni az értékeket.
A valódi célom, hogy megtudjam egy régi, kínai, specifikációk nélküli erősítőcsoda által leadott teljesítményt 8 Ohm ellenállású hangfalak esetében. De ezt már leírtam.
A hozzászólás módosítva: Jún 8, 2017
Akkor pedig ne hangszóróval mérj! Rakj rá egy 8ohm-os ellenállást, ami tényleg 8 ohm (vagy mérd meg pontosan mennyi), hűtsed rendesen, hogy ne változzon az értéke melegedés hatására, és kezdd el meghajtani. Oszcilloszkóp az ellenállásra, esetleg soros 1k ellenállással rakhatsz rá kis hangszórót, hogy meg tudd hallgatni, torz-e a zene. Beállítod a maximális kimenő feszültséget, ahol nem torz a szinusz, és ezzel számolsz.
Melyik teljesítményt? A névleges szinuszost azt műterheléssel, 1 kHz-es mérőjellel és torzításmérővel kiegészítve kell mérni. Lesz nálad olyan?
Vagy a tényleges zenei teljesítményt? Az meg sokkal jobban függ a hangfaltól, a zenétől, és az ízlésedtől, mint az erősítőtől. Idézet: „De ezt már leírtam.” Ne haragudj, nem olvastam az életművedet! A hozzászólás módosítva: Jún 8, 2017
Az előző hozzászólásomban volt, amire válaszoltál. Egyedül az a szószerkezet hiányzott, hogy "specifikáció nélküli". De nem támadó jelleggel írtam, ha így éreznéd.
Az RMS-re gondoltam, ami tudtommal névleges sinus-os.
Most akkor zene vagy szinusz, ez itt a kérdés!
Sinus.
A zenei annak kb kétszerese, nem? Persze ez az, ami zenétől függ, ezért is rms-t akarok mérni, nem zeneit.
Ott sem "kínai" nem volt, sem "ellenállás". De ha szerinted tényleg ugyanazt írtad akkor miért írtál egyáltalán? Gondoltad hogy két különböző helyen elolvasva ugyanazt hirtelen érthetővé válik?
Én sem támadok, csak keresem a logikát. Az a baj hogy szinuszos teljesítményt nem mérünk hangfalon, mert annak nem ellenállása van hanem impedanciája, ami brutálisan változik a frekivel. Meg nagy valószínűséggel el is füstöl ha a névleges szinuszt megkapja. Innentől teljes homály volt hogy mit is akarsz mérni.
(Kovidivit kérdeztem, mert mindkettőt írta ugyanahhoz a méréshez.)
Hát, ebbe egyelőre jobb nem belemenni, de nem, nem a kétszerese, vagyis csak véletlenszerűen annyi. És furcsa módon nem függ a zenétől, különben minden mérés mellé meg kellene adni a szám címét, stb... A hozzászólás módosítva: Jún 8, 2017
Hangszórók esetében a kétszerese, az általános mérési módszerek szerint. Erősítőnél a táptól függ, mert szinuszjel esetében jobban összeesik a táp, jobban közelít egymáshoz a V+ és a V-, mint zene esetében, ahol a mélyhang szüneteiben a kondezátoroknak van ideje töltődni, így a nagy mély beütéseknél kevésbé esik a feszültség, és nagyobb a kimenő teljesítmény.
|
Bejelentkezés
Hirdetés |












