Fórum témák
» Több friss téma |
- Ez a felület kizárólag, az elektronikában kezdők kérdéseinek van fenntartva és nem elfelejtve, hogy hobbielektronika a fórumunk!
- Ami tehát azt jelenti, hogy a nagymama bevásárlását nem itt beszéljük meg, ill. ez nem üzenőfal! - Kerülendő az olyan kérdés, amit egy másik meglévő (több mint 17000 van), témában kellene kitárgyalni! - És végül büntetés terhe mellett kerülendő az MSN és egyéb szleng, a magyar helyesírás mellőzése, beleértve a mondateleji nagybetűket is!
Ugyanúgy mint a +13V-osat, csak itt a föld lesz a pozitívabb oldal...
Mert méréseim szerint mind2 oldal kell 16led meghajtásához. (össz 300mA a két oldal) Ezért kérdezősködöm. Vagy ha 150-150mA mértem mind2 oldalnál akkor ennyi a trafó teljes terhelhetősége, akárhány oldalt használok fel?
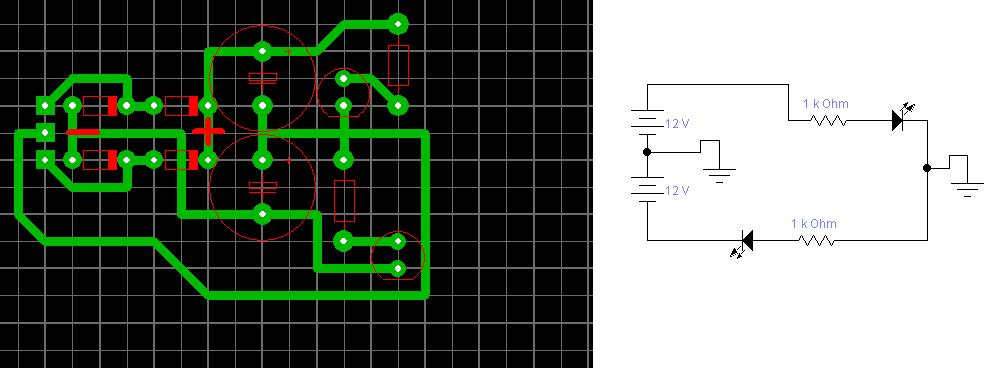
értem. csatoltam egy lay file-t, kérlek mondd meg így jó-e! (bal oldalt a négyzetek a trafó kivezetései, föntről lefelé: +,gnd,+) vagy az alsó ledet fordítsam meg?
Azért egy tápegységet illik túlméretezni....(min25% biztonsági határt betartom)
rendben, de úgyis csak háttérvilágítás lesz, sztem nem lesz kritikus a dolog
De amúgy ha megfordítom az alsó ledet működne ez a "kapcsolás"???
Nem, mert a negatív oldalon a GND a pozitív.
látom nem csak én bonyolódtam már bele... még 1 hülye kérdés: akkor ha 300mA-em van, és 16ledet akarok rákötni, ugye nem kell ellenállás?Köszi a segítséget!
hát nem tom :nezze: tom 2* raktam fel:dumcsi:
Mondom: illik a trafót túlméretezni, pláne folyamatos üzemnél...
Ha 300mA a kapacitása (gondolom rövidzárási áramot mértél) akkor azt nemillik maxon terhelni mert leég.
oké, akkor csak 12led lesz. köszönöm a segítséget!
Az előbb mintha nem ez lett volna...
De minek tekerted így ki az ellenállást meg ledet? (sztem ez ua mint amit rajzoltam) Idézet: „akkor ha 300mA-em van, és 16ledet akarok rákötni, ugye nem kell ellenállás?” nem*, de akkor minek +-os táp? *led nyítófeszétől függ.
mért, az mind egy, hogy melyik van elöl? led vagy az ellenállás?
Ön nyert!
Pontosan...Tökmindegy, mert az áram keresztülfolyik mindkettőn...:yes:
Üdv!
" "A végfokot sikeresen összeraktam, de nincs hozzá tápegységem. Milyen tápot tudtok ajánlani?" ahány ohmos lesz a hangfalad attól függ." Tehát a 100W-os erősítőhöz egy 150W-os, 4 Ohm-os hangszóróm van. Ekkor gondolom valamilyen 125 W terhelhetőségű táp kellene. Hol találok ilyen kapcsolást? Vagy esetleg egyszerűbb gyárit nézni? De hol? Más: Nem volt itthon 10 kOhm-os ellenállat, úgyhogy az alábbi barbár módszert alkalmaztam: a nyákra a két ellenállat-lábhely közé húztam grafitceruzával egy vonalat, majd multiméterrel méricskélve addig vastagítottam, amíg az ellenállása elérte a 10 kOhm-ot. Szerintetek mennyire tartós ez a megoldás? És ha lelakkoznám?
Ja, egy villogóba kellett az ellen, nem a 100 W-os erőlködőbe...
Mert hülye azért nem vagyok!
Egy számomra fontos kérdésem lenne.
van egy discman-em és véletlenül(nemtudtam hogy elem van benne és nem aksi) egy éjszakán keresztül tápra volt csatlakoztatva ami egyben töltené is az elemet. Egy ideig ment is a discman de reggelre semmi. Belepróbáltam több elemet is semmi... Tápról sem megy. Mi lehet a probléma?? KUKA?
elvileg ha töltöd a nem tölthető elemet szétfolyik, vagy "kidurran". Sztem nézd meg találsz-e "sav nyomokat" ha igen, ez a gond, ha nem, nemtudom.
Üdv!
Nem tud senki semmilyen tápot ajánlani? Találtam egy ilyen kapcsolást a TDA 7294-es topikon, ez alkalmas rá? Lehet egyáltalán szimmetrikus 35V-os tápot kapni készen? A grafitcsík pedig működik. Egy kéttranzisztosos villogóban.
Üdv!
Építettem egy 1 watt körüli gitárerősítőt, a kérdésem az lenne, hogy a hangerőszabályozó poti mekkora legyen, és hova iktassam be? Itt az erőlködő kapcsolása A másik, hogy a Conrad-ban vettem egy "Egységcsomag 1" fantázianevű egységcsomagot 490 Ft-ért, jó sok alkatrésszel. Alapból a 25-25 db. fototranzisztor és infraled megérte, de van egy halom alkatrész, amiről azt sem tudom, hogy micsoda. Mik lehetnek ezek?
Üdv!
Igen, érdemes megnézni, hogy mit produkáltak az elemek, egyébként hasonló esetben kb. 50 %-os eséllyel mennek tönkre a dolgok... (Kötöttem már fordított polaritású adaptert walkman-re, össze-vissza tekerte a motort még akkor is, amikor nem kellett volna neki, de a megfelelő táp biztosításakor normálisan kezdett működni.) Idézet: „Kötöttem már fordított polaritású adaptert walkman-re, össze-vissza tekerte a motort még akkor is, amikor nem kellett volna neki, de a megfelelő táp biztosításakor normálisan kezdett működni.” motornak mind 1, de a többi elektronikának meg nem! Idézet: „Építettem egy 1 watt körüli gitárerősítőt, a kérdésem az lenne, hogy a hangerőszabályozó poti mekkora legyen, és hova iktassam be?” a gitárból jövő vezetéked és az erősítő bemenete kőzé kell tenni. sztem egy 10..100k-s poti megteszi. üdv
Hali! Építettem már pár erősítőt,de nem vagyok még perfekt.Nem igazán értem h mi is az a bemenő impedancia.Elvileg csak akkor van az erősítő maxig kihasználva ha meg felelő impedanciájú jelet kötökrá!Hogyan mérjem az impeadciáját a jelemnek? Mivan h nagyobb?És mivan h kisebb? Honnan tudom megmérni az erősítőmét?
Előreis köszi a segítséget! |
Bejelentkezés
Hirdetés |





De amúgy ha megfordítom az alsó ledet működne ez a "kapcsolás"???

a nyákra a két ellenállat-lábhely közé húztam grafitceruzával egy vonalat, majd multiméterrel méricskélve addig vastagítottam, amíg az ellenállása elérte a 10 kOhm-ot. Szerintetek mennyire tartós ez a megoldás? És ha lelakkoznám?




