Fórum témák
» Több friss téma |
- Ez a felület kizárólag, az elektronikában kezdők kérdéseinek van fenntartva és nem elfelejtve, hogy hobbielektronika a fórumunk!
- Ami tehát azt jelenti, hogy a nagymama bevásárlását nem itt beszéljük meg, ill. ez nem üzenőfal! - Kerülendő az olyan kérdés, amit egy másik meglévő (több mint 17000 van), témában kellene kitárgyalni! - És végül büntetés terhe mellett kerülendő az MSN és egyéb szleng, a magyar helyesírás mellőzése, beleértve a mondateleji nagybetűket is!
Sziasztok mesterek!
Sajnos elakadtam megint, és végtelen hurokba került a gndolkodásom, nem tudom kibillenteni belőle magam. Szerintem ti tudtok nekem segíteni. A csatolt képen látszik, hogy egy DAC-ból kijövő jellel kell dolgoznom. A passzív szőrők nem elég jók, az aktívak viszont szép eredményeket hoznak, hoznának. A DAC kimenetét nem lehet közvetlenül a ua741 (ez van itthon ezzel kell dolgoznom) bemenetére kötni, mert a DAC felől áramok folynának a op ampf felé, és ez komoly gondot okoz, ha jól sejtem. Szóval jobb ötletem nem lévén feszosztóval veszem le a jelet a DAC után. Az op amp eredő erősítésével nem kell nagyon foglalkozni egyelőre, mert a későbbi láncban majd megoldom. (de ha valaki elmondaná most mi a helyzet a kapcsolásomnál, megköszönném, azaz mekkora ellenállást lát a ua741, amibűl ugye kijönne az erősítés) Szóval: -Van jobb ötlettek a feszosztónál? Az op ampok szeretik a feszültség gnerátoros bemeneteket, ha jól sejtem. -Hogyan lehetne ezt könnyen átalakítani, hogy ne csak negatív tartományban legyenek a jelek, hanem pozitívban is? Azaz öszegző áramkörre lenne szükségem, ami 0.8V-ot hozzáad a kimenethez. Sehogy sem sikerült összehoznom, gondolom sokszor azért nem, mert pl a bemenet sem volt jó, de már összezavarodtam teljesen...
A másik csatolt képen látszik, hogy szép eredményeket kapok így, de mivel a másik szűrő tag is fázisfordít, így a jel a pozitív tartományban lesz. A jelet egy hangfrekvenciás erősítőre kell majd kapcsolnom, ezért kellene szerintem, hogy a jel a +/- tartományban legyen majd. Szóval elvileg működik, de kellene majd a feszültség tolás, és az első fázisfordító ua741 pontos matekja is. A szűrőt úgy szeretném majd kialakítani, hogy egy potméterrel a jel csúcstól csúcsig értékét a line input jelszintjeire erősíthessem, vagy csökkenthesem.
A sárga ami a feszosztóról jön, a kék az első fázisfordító erősítő utáni jel, a bordó a szűrt jel. A szűrésnél működik a matek rendesen, ott nincs gondom semmi. A hozzászólás módosítva: Jan 10, 2023
Szerintem az MCP4821 táp és GND lába közé tegyél kettő 1 kOhm-os ellenállást sorosan, és a közös pontjukra kösd az R24-et, ne a GND-re. A három ellenállás közös pontjára pedig egy jó nagy kondenzátor nem árt.
Azt nem értem, hogy minek a feszültségosztó, de ha ragaszkodsz hozzá...
Még nem alakítottam át a javaslataid szerint az áramkört, de egy képet tudok küldeni arról, mi van, ha direkt kötöm a DAC-ot az első ua741 bemenetére. Sejtésem szerint mivel a DAC kimenete alacsony impedanciájú, áram folyhat a ua741 felé és zavart okoz, mert ez az áram befolyásolja a visszacsatoló kört. (ua741 bemenete nagy ellenállású, ezért gondolom, hogy a visszacsatoló körben okoz problémát) Legalábbis ezt gondolom, lehet totál hibás a gondolatom. Másfajta op amp-nál nem jelentkezik ez, de ez a fajta van itthon dögivel, ezzel szeretném megoldani.
Látszik a képen, hogy feszosztó nélkül igen torz jelalakok lesznek már az első sima fázisfordító erősítő után. Áh, bolondság amit írtam, de a jelenség mégis kikerülhető a feszosztóval. A hozzászólás módosítva: Jan 10, 2023
Nem az a baj...
A ua741 bemenetének túl nagy a 3.4V. Ha sima jelgenerátorral 4V csúcstól csúcsig tisztán szinuszos jelet adok, akkor hiba.... Sokkal kisebb bemeneti fesznél működik. Olyan, mintha a ua741 a tápfesztől igen messzi tudná csak kivezérelni a jelet pontosan. Szóval ha az input -1.5 től +1.5V szinusz, akkor tökéletes. Ha nagyobb amplitúdót alkalmazok, az opamp elhal. (szimulációban biztosan) Nem tudom pontosan miért van ez ennél, de akkor nem azok a gondok amiket írtam. A feszosztó meg éppen levitte a jelet a jól működő tartományba véletlenül, ezért lett jó.... Még hozzá kell adnom +0.8V-ot, hogy működjön is, és kész, de ha valaki tudja a miérteket, annak megköszönném!
Adatlap példákon van feszültségosztó a kimeneten, de szerintem csak "pedagógiai" okból. Ugyanitt van szinteltolásra példa és módszer is.
2 x 15 V-ról a 741 valóságban sokkal jobban kivezérelhető, még 2 kOhm terheléssel (miért használsz ilyen kis ellenállásokat, mellesleg?) is.
De szerencsétlen vagyok...
Össze eszkábáltam valamiféle megodást, erre az adatlapon benne van... Jaj! ![]() Köszi! Örök hála! Most utána nézek a ua741-nek is a kivezérlésel kapcsolatban, miért jó, amit mondtál. Mármint hogy ki lehet vezérelni jobban, ha nagyobbak a ellenállások. Ezt még nem vágom. Köszi!!!! A hozzászólás módosítva: Jan 10, 2023
Sziasztok!
Készítettem megrendelésre egy eszközt, de most nézem csak, hogy valószínű hogy a logikai szintillesztést ( 5V -> 3,3V ) elcsesztem. Sikerült így megcsinálni a kapcsolást . Jól sejtem hogy az éppen kijelölt (rózsaszín) vezetősávot pont a túloldalra kellett volna tennem? Nyilván a "-" a vezérlő GND-je, a "+" pedig a vezérlő 5V-os logikai kimenete.... És természetesen ugyan ezt az elrontott kapcsolást feszültségmérésre is használtam, ahol a max 20V-ot próbáltam meg lekorlátozni 5V alá, annyi különbséggel hogy az 1K helyett 30K, a 2K helyett 7,5K-t használtam. Szóval ezt nagyon elrontottam, milyen galibát okozhat? Maga az eszköz működött... A hozzászólás módosítva: Jan 10, 2023
A bemenet és kimenet ismerete és impedanciája nélkül ezt nehéz megmondani.
A - az testen van? Mert ha igen, akkor a bemenetet 2k-val zárod le 3k helyett (de csak a diódán át egy irányba), ami nem túl vészes, a kimenethez meg csak egy soros ellenállást raktál, amin ha kellően nagy ellenállású a bemenet, amib ea kimenet megy, kb semmi feszültség nem fog esni. Valószínűleg túl sok minden nem történik ebben a kapcsolás részletben, de szintillesztés sem. Feszmérésnél már érdekes lehet az a soros 30k és az osztó hiánya meg nyilván beleszól a mért eredménybe és nagyobb fezsültség juthat a kimenet fele, mint szeretnéd. Hány darab készült? Vezetősávot el lehet vágni és zománchuzallal átdrótozni és uv lakkal lefedni. A hozzászólás módosítva: Jan 10, 2023
Időközben kiderült hogy vaklárma
![]() Rosszul olvastam a rajzot ami alapján a képet készítettem, és rájöttem hogy minden okés ![]() Bocsánat ezért a nagyon banális hibáért. Ezért működött ez A hozzászólás módosítva: Jan 10, 2023
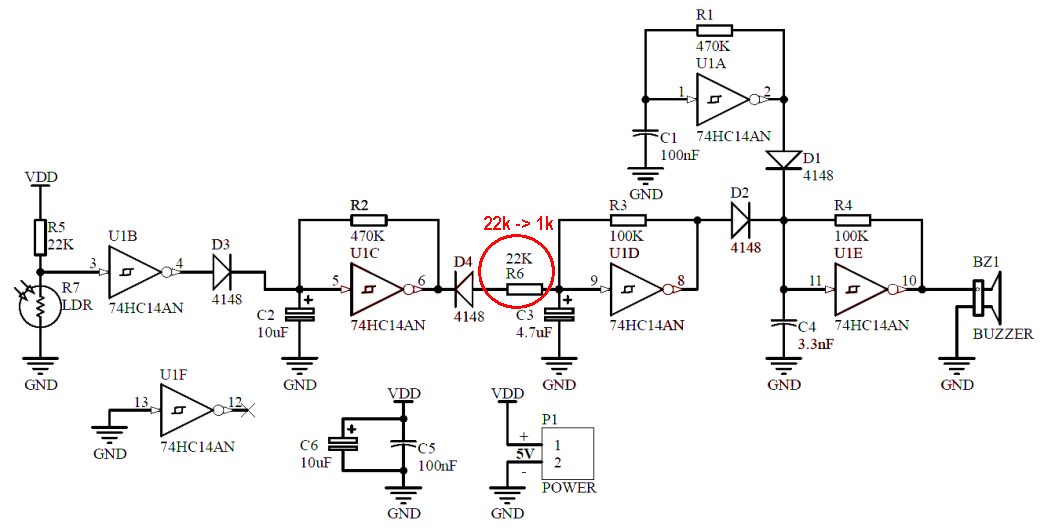
Megépítette-e már valaki ezt a tücsök kitet? Azt írják, hogy a fotoellenállás nappal letiltja a működését, de valójában ha teljesen letakarom, akkor csak kicsit mélyebb lesz a hang tónusa, de fényre nem kapcsol le. Így kellene ennek működnie?
Hello! Mérni kellene az inverterek kimenetén. Gond lehet, ha valamelyik dióda fordítva van bent, vagy R6 nagyobb, vagy R3 kisebb.
éjjel tök sötétben mi történik? Lehet mégis szűrődik be fény...
Mérj r a fotoellenállásra multiméterrel, változik-e rajta a fesz
Sötétben csak kicsit mélyebb tónusú lesz a hang, annyi, elvakíthatom ezt zseblámpával, akkor se tilt le.
Nézd át alaposabban mit tettél rosszul, vagy rossz helyre be.
Ha minden a helyén van, akkor megpróbálkozhatsz az R6 (jelenleg 22k) sokkal kisebbre cserélésével (1kΩ...2kΩ).
Igen, minden a helyén van, a termékfotóval egyezik minden alkatrészem helye. Melyik 22K ellenállás az "R6"? A tápfesz bemenet melletti vagy a másik? Nincsenek pozíció számok a panelen, csak értékek.
Az rendben, de a panelen az melyik? Nincsenek pozíciószámok, csak értékek vannak a panelen!
Zsombi! Az Ic 9-es lábát csak megtalálod..
Sziasztok! Van egy ilyen multiméterem, kölcsön lett adva, most próbáltam vele mérni de össze vissza mutat. pl: bekapcsolás után is már értékeket mutat, de még semmi nincs rá téve. Elemet cseréltem. Valamilyen IC mehetett tönkre? Ez már kuka?, vagy még javítható?. A két biztosíték is jó benne. Válaszokat köszönöm!
Sziasztok!
Egy TVS dióda (1.5KE18CA) alkalmas lenne 7805 stab kocka 38 V-ról való üzemeltetésére, a bemenettel sorba kapcsolva?
A TVS dióda nem erre való, adott feszültség felett vezet.
7805 38Vról nagyon fűt és adatlapi maximumán van már. Mi a terhelés? Dcdc kéne neked.
Ezt így nehéz megmondani. De az is elképzelhető, hogy sokat csavargatták a forgatógombját. Így a forgatógombok alján lévő érintkezők, nem jól érintkeznek. Habár elég újnak látszik. De lehet elektronikai probléma is. IC nem hiszem.
A hozzászólás módosítva: Jan 11, 2023
Pont az lenne a lényeg, hogy egy adott feszültség felett vezet. Így a stab IC a TVS nyitófeszültségével kevesebbet kapna. A maradék kb. 20 V-ról már biztonságosan működhetne a stabilizátor.
Ez egy meglévő próbatáp, trafó lett cserélve nagyobb teljesítményűre, csak a feszültsége is nagyobb mint a réginek. Ezért lenne jó vakami feszültségcsökkeltő megoldás. A TVS beiktatásával nem sok mókolás lenne. A hozzászólás módosítva: Jan 11, 2023
Nem így működik a TVS.
A tápra párhuzamosan kötöd és ha jön egy tüske, tranziens, akkor azt lenyesi, mert elkezd vezetni. Ha érted érted, ha nem, legyen elég, hogy nem erre való funkcionálisa. Illetve ha raknál elé bármit, amin esne a feszültség, azon az áram át is folyna, tehát annak el is kell fűtenie. Így például amire te gondolsz, zener dióda sem megfelelő, hacsak nem 10mA a stabkocka terhelése. De írd le, mi a terhelés és mit szeretnél, mert ez nem működőképes így.
Oh, köszönöm, ezt kerestem. 2K-ra cseréltem, de nem hozott változást, csak a hang időzítésébe szólt bele, így visszacsináltam.
Köszi! Az egyik biztosíték mégsem jó, most ki mértem egy másik multival. De raktam be ideiglenesen másikat azzal is ez a helyzet. Még jobban szét szedem megnézem, meg pucolom a forgató gombját.
|
Bejelentkezés
Hirdetés |


















