Fórum témák
» Több friss téma |
Fórum » Ellenállásillesztés
Témaindító: daniel_palfi, idő: Ápr 13, 2011
Témakörök:
Hello!
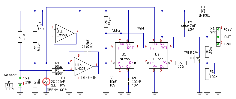
Akkor legyen még egy megoldás. Feltétele a működésnek, hogy a 200ohm-os olajnyomásmérő gomba egyik vezetéke, a gépkocsi testén van.. A megoldás érdekessége, hogy gyakorlatilag mindegy (egy határon belül), hogy a műszeráramkörében mekkora áram folyik.. - Az alapötlet, hogy ha a műszeráramkörbe egy 200ohm-ot (R8 és P2), és vele párhuzamosan egy Fet tranzisztort kapcsolunk. Ha a Fet zárva van, akkor a 200ohm-ot látja a műszer, ha a Fet nyitva van, rövidre zárja az ellenállást, és ebben az esetben a műszer nulla ohm-ot lát. Ha a Fet tranzisztort időarányosan ki-be kapcsolgatjuk a 100ohm-os poti állásának megfelelően, akkor pld. 1:1 arányú kapcsolgatás esetén a műszer ezt 100ohm-nak nézi. Tehát impulzus szélesség modulációt (PWM) kell létrehozni a 100-ohm-os poti állásának megfelelően. Vélhetően a műszer a gyors változást átlagolni fogja, és nem fog csapkodni. - Az U1 és U2 IC egy PWM generátor, ami kapcsolgatja a Fet tranzisztort. - A bemenet egy hídáramkör. A 100ohm-os érzékelőt az R1 táplálja, kb. 12mA árammal. Ezen létrejött feszültség a szenzor állásával arányos. A másik ágat a P2-R2 és R3 alkotja. R3 ellenálláson a maximális feszültsége P1 állítja be. De mivel R3 ellenállást a PWM jel rövidre rázogatja, azon létrejött feszültség átlagát, a PWM jel kitöltése fogja meghatározni. - U1a egy differenciál integrátor fokozat. Ez összehasonlítja a szenzoron mért feszültséget az R3-on mért feszültséggel, és addig szabályozza a PWM kitöltését, míg a két feszültség integrált átlaga azonos értékű nem lesz. Így P1 állásával arányos PWM jelet kapunk U2 kimenetén. - Az inverz karakterisztika elkészítése nagyon egyszerű, mert azt a PWM jel negáltja adja. Vagy is egy inverter fokozat szükséges csak, de ezt a feladatot a Q1 kimeneti Fet már "magára is vállalta". - A mérést illeszteni a műszerhez és a jeladóhoz (kezdeti és végérték), P1 és P2 potival lehetséges. De tekintve hogy ezzel a méréssel "nyulat valószínűleg nem lőnek", P1+R2 helyett egy 10kohm, P2+R8 helyett egy 200ohm simán megteszi.. - Egyetlen D2 Led diódának annyi szerepe van, hogy szakadt szenzor esetén a szenzorra jutó feszültséget korlátozza 1,5..2,2V közé. Grátiszként jelzi is ha szakadt a szenzor áramköre. Az áramot maga az R1 korlátozza, így nagyjából a biztonságos üzemnek is megfelel az áramkör. (De D2 helyett egy 3,6V-os Zénert is alkalmazhatnánk, mint "zénergát". (A Fet- nek a "nulla ohm" eléréséhez, illik kis Rds ellenállásúnak lenni, ezért választottam az LR024 típus.) Ha másnak nem érdekességnek biztos jó a kapcsolás. üdv! proli007 |
Bejelentkezés
Hirdetés |





