Fórum témák
» Több friss téma |
Mielőtt kérdezel, a következő két dolgot ellenőrizd!
I. A helyes tápfeszültségek megléte.
II. A kimeneten van-e egyenfeszültség.
Élesztés.
Félhíddal kisebb lesz a kivezérelhetőség. Ezen a tápfeszültségen az analóg üzem nem sok eredménnyel kecsegtet.
Ha a torzitást 10%alá le lehet vinni akkor nekem megfelel már.
A hídnál miben nyilvánul meg az erőfeszítés miat létrejövő viselkedés változás,
Helyesen: előfeszítés. A keresztezési torzítás elfogadható értéken tartása érdekében a HEXFET-eket nyitás közeli állapotban kell tartani már vezérlés nélküli állapotban is.
Továbbra is azt javasolom ezen a nyomon indulj el: Bővebben: Link Ésszerű ráfordítással nem lehet az elgondolásodból erősítőt fabrikálni. 12V-ra egyszerűen be kell vetni egy autós végfok IC-t.
Sziasztok!
Van egy régi német music centerem, jó masszív darab, kb. fél hangerőtől elkezd pattogni,recsegni. Végfokra gyanakszom,2db tda2025-ös van benne. Szerintetek mi lehet a gondja ill. mivel lehetne a tda 2025-öt helyettesíteni? Előre is köszi.
Totem-pole kimenettel (két NMOS végtranyó és egy NMOS meghajtó [esetleg egy npn darlington]), fesz. utánhúzással elég jól megoldható 12V-ról a teljes kivezérlés, és azt egy opa is megtudja hajtani, mert nincsenek nagy feszültségszint különbségek.
Viszont a fesz. utánhúzó kondin stabilizált feszültség kell hogy ne ugráljon a nyugalmi áram a kivezérléssel, egy TL431-el azt meglehet oldani. Illetve az alsó NMOS GS ellenállása mellé kell egy NTC, hogy termikusan is stabil maradjon. Szóval nem éppen egyszerű... A hozzászólás módosítva: Márc 31, 2013
Íme egy megoldás arra, hogyan lehet 2x15V-ból 100W-ot (60Vpp) kivenni. Az elv alkalmazható 1x12V-ra is, ebben az esetben 48Vpp a kivehető feszültség hídban.
Az eljárásnak azért van hátránya is, a rövid magas frekvenciás impulzus csomagoknak nem jut tápfesz, de mivel ez milliszekundumos történés, zenén nem hallatszik. Természetesen olyan IC-t kell használni, ami elbírja a 60V-ot, tehát pl LM 2876. A hozzászólás módosítva: Márc 31, 2013
Pontosan ez az érzésem, hogy drágább lesz a leves...
Akkor már inkább lehetne push-pull, kimenőtrafóval... hátha csöves hangzása lesz...
Sziasztok! Szeretnek epiteni egy erositot, hangositas celjabol, na de milyet? Ezeket a topokat hajtana, mint az akkori hozzaszolasomban is irtam hogy 100-150 hznel szeretnem vagni a basszust roluk. Paran mondtak hogy eleg lesz hozza a tda7294 hid. Anno elkeszitettem 2 darab vf2-ot. Ahoz kepest milyen a hid? Mert a vf2nek nagyon szep teltek a magasai. Hogy pontositsak a vf270w-os verziorol van szo, de a baj ott kezdodik az egyik panelem mindig kieg. Egyszer mukodik az erosito, utanna mar csak szetpukkantak a fetek es kesz, lehet cserelni. Eddig ha ezt veszem eleg rosz tapasztalatom van a fetekkel, de viszont ami mukodik, az magasban nagyon szepen kitunik. Lattam, hogy volt aki elkeszitette az st151-et +/-80 V ra. Lattam csomofele kapcsolast, beallt a boseg zavara. Ket darab hidam mar megvan epitve[maga a panel] majd megkell hallgatnom mit produkal. Lehet nallam most beallt a wattmania is, de ha mar be fogom epiteni az erositot egy rack dobozba, akkor mar olyat keszitenek ami teljesen kihajtja a kis toppjaimat. Erdemes lenne nekiesni a vf2nek? Kicserelni minden de mindent a panelon, mar a muveleti erositore is gyanakodom pedig tl071 et hasznaltam. Szerintetek mi tevo legyek? 4 ohmot nem kellene birjon az erosito, mert kovetkezore amikor epitek hangdobozt, nem meg 2 darab sima topot, hanem 2 dupla topot szandekozom majd valamikor kesziteni. Igy 8 ohmon teljesen kihasznalnam az erositot es kesz.
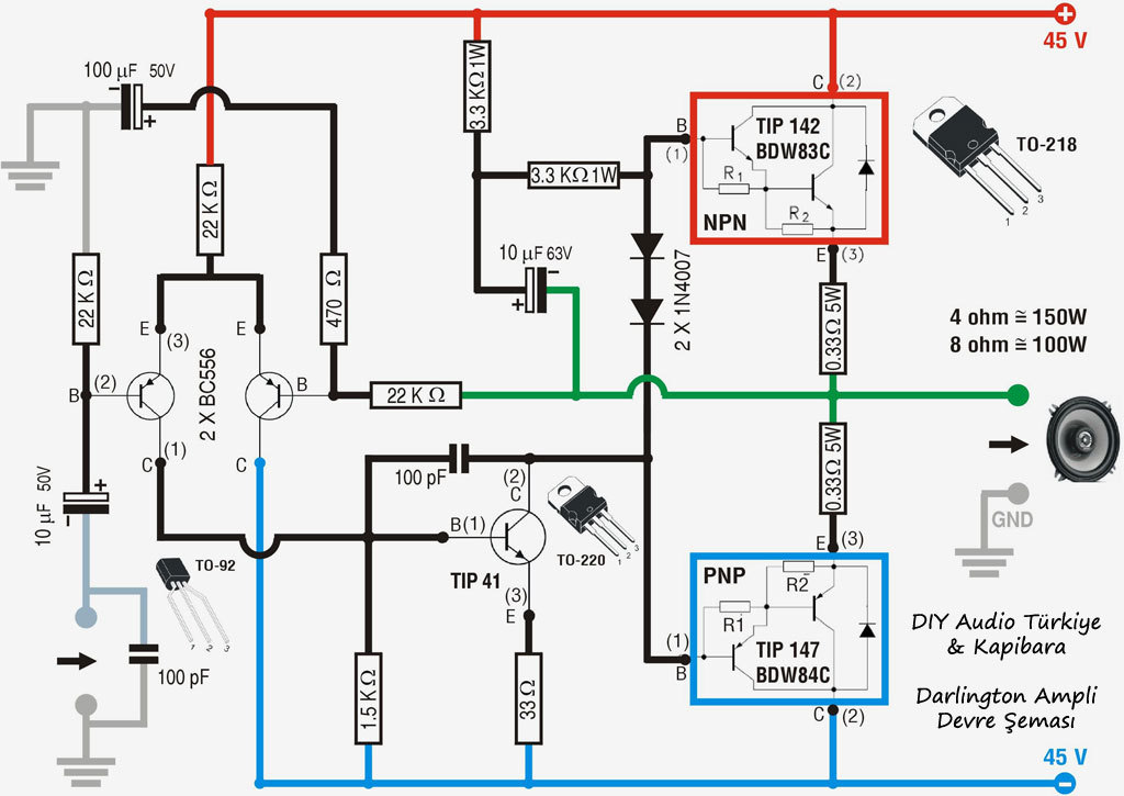
Szia! Ha ajánlhatom ezt a kapcsolást,nekem hídba megy,és megvagyok elégedve velük.
Itt egy dupla tranyós kivitelű is,ha kedvet kapnál hozzá.
Bocsánat highand,egy laikus kérdése ez csupán....
Többször észrevettem már...én nem vagy értője az elektrónak,viszont imádok forrasztani.Imádom kipróbálni a kapcsolásokat...megtervezni a nyákot stb,stb....nem értem miért kell kitakarni a rajzból dolgokat,egyáltalán nem értem.EZ SZÁNDÉKOS?Mert,ha az akkor ez nem éppen tanítócélzatú és mi értelme is van?Ha nem az akkor bocsánat,de a kitakarást szemléltető "aláírást" kevésbé zavaró helyre is tudhatnád applikálni.Amúgy én kipróbáltam volna már egy pár belinkelt kapcsolásodat,de mivel,hogy nem értek hozzá azt hittem mindig,hogy kitakarsz valamit belőle úgyhogy hagytam a csudába. Ja,persze,ha tudom,hogy működőképes a kapcsirajz akkor nem érdekel,hogy az általam reprodukált végeredmény nem életképes, mert csinálok másikat és másikat...amíg jó nem lesz... A hozzászólás módosítva: Márc 31, 2013
Huha. A kitakarást igyekszem olyan helyre tenni, ahol ki lehet következtetni mi van alatta. Azért teszem fedéssel fel a nevemet, hogy egy kicsit nehezebb legyen levenni róla és a kapcsolásokat más nevében feltenni külföldi fórumokra. Sajnos volt erre példa.
Szóval nem azért van kitakarva, hogy ne tudd megvalósítani. Egyszerűen hosszabbítsd meg a vonalakat, amit elvág és megkapod a kapcsolást. Azt hittem sima ügy, de itt van egy láthatóbb rajz. A hozzászólás módosítva: Márc 31, 2013
Szevasz! Tessék itt van ez, ebből én is meg építettem már két panelt, és be is dobozoltam!. Tökéletesen működik, meg leszel vele elégedve!.
A hozzászólás módosítva: Márc 31, 2013
Akkor viszont tényleg bocsika.Volt régebben valahol itt egy TDA2030-al megvalósított filléres furcsa kapcsolású ampli terved nem is tudtam hirtelen akkor hová tenni,ha jól emlékszem.Az nagyon tetszett csak nem mertem írni mert azt hittem az nem is működőképes meg nem is volt egyértelmű,lehet ám,hogy egy másik fórumon olvastam.Tudod melyikre gondolok?
Persze ez a rajz egyértelmű,nem is erre gondoltam.... A hozzászólás módosítva: Márc 31, 2013
Sajnos nem tudom. Általában a működési elveket a TDA2030 úttörő IC-vel szemléltetem.
Ezt a kapcsolast mar nagyon regen elkeszitettem ha jol emlekszem bd317-bd318 parral. Meg meg is szolalt csak valamiert a 220 ohmos ellenallasok valamiert izzottak, igaz akor meg kezdobb voltam. Csaba, amit linkeltel erosito, pont azzal szemezte, a 2sc5200+2sa1943 parral, meg nem egetrengeto az ara sem tranzisztoroknak. Hany voltrol kinohzatom azt maximum? Persze csak 8 ohmos terheles lenne rajtuk. Mekkora nyugalmira van neked allitva kb? Majd nehany kepet azert kernek arrol a szepsegrol
, emlekszem lattam nallad azt a panelt. Behringer, ez a kapcsolas mennyire megbizhato? Mondjuk nekem alapbol 4 panelt kellene csinalni, ami koltsegebb lenne mint a kicsi pa300asbol 2 panel. Mondjuk ha nagyon teljesitmenyre hajtanek 8 ohmon akor kene a pa300asbol 1-1 hid es adjad neki de az akkor mar 600w/ch 8ohm eseten az mar meg sok.Kernem mas forumozo segitseget, hogy azt a kicsi pa300ast mekkora maximum feszultseget jarathatom csak is 8 ohmos terhelessel terhelve. Koszonom! A hozzászólás módosítva: Márc 31, 2013
Akkor valamit el nézhettél hogy ,izzott a 220 ohmos.Én nem tudok rosszat mondani rá.
Nem hangzik rosszul! Bár nem enyém a kérdés, de elkezdtem gusztálni a kimenőtrafóimat
Jobban belegondolva, nem is bonyolult egy ilyen trafó. Ugyanis kicsi a feszültség, tehát nem kellenek nagy menetszámok. Igazából valami amorph vas kellene valahonnan...
Ha jobban meggondolom, akkor még autotrafó is lehet. Kevesebb drót, jobb hatásfok, kisebb méretek, stb.
Pontosan ebben gondolkodom. Vannak 100V-os leválasztóim.
És az mitől lesz jó? Egyik oldala 100 V-os a másik meg mondjuk 30. Ide két primer kellene, mondjuk 2 x 10 Vp a másik oldala meg (talán) 4 ohmra 100 W.
A szimulált eredmény hullámforma. Úgy nézem él a dolog.
Szerk.: a 100V-os leválasztónak csak a szekunderét szeretném felhasználni, elvileg 4-8-16 ohm-osak a kivezetések. A hozzászólás módosítva: Márc 31, 2013
Nekem valójában csak áram erősítésre van szükség nem feszültség erősítésre, ezért nem nagyon felel meg az autós végfok. Minimum 10A folyamatos áramra van szükségem.
A zener diódás előfeszítésnek mi a hátrány, mert nem nagyon tudom elképzelni. Még egy utolsó próbálkozásom ha nem akkor kb feladom, megpróbálkozok aztán a PWM-el.
Persze hogy élhet, nincs ebben semmi különleges, legfeljebb annyi, hogy össze kell rakni. Egyszerű, mint az a bizonyos faék... ( Azért egy kicsit bonyolultabb, mire megcsinálod a tranyók meghajtását is... )
PWM? Felejtsd el... még nagyon messze vagy tőle.
Sziasztok. Szerintetek át lehetne ezt a kis erősítőt alakítani A osztályú erősítőre? Van valakinek ötlete?
Keverő szimmetrikus kimenete 1:1 elviszi a kísérleti példányt.
Akkor ki kell próbálni... ( jó, de minek? )
|
Bejelentkezés
Hirdetés |








, emlekszem lattam nallad azt a panelt. Behringer, ez a kapcsolas mennyire megbizhato? Mondjuk nekem alapbol 4 panelt kellene csinalni, ami koltsegebb lenne mint a kicsi pa300asbol 2 panel. Mondjuk ha nagyon teljesitmenyre hajtanek 8 ohmon akor kene a pa300asbol 1-1 hid es adjad neki de az akkor mar 600w/ch 8ohm eseten az mar meg sok.






