Fórum témák
» Több friss téma |
Mielőtt kérdezel, a következő két dolgot ellenőrizd!
I. A helyes tápfeszültségek megléte.
II. A kimeneten van-e egyenfeszültség.
Élesztés.
Szia! A hangerőszabályzó poti és a kimenet úgy-ahogy beazonosítható a felfestés alapján. A két szélső IC-t szimmetrikus bemenetnek nézem. A viszonylag kevés alkatrész lehetővé teszi, hogy visszarajzoljad. Abból meg lehetne fejteni milyen egyéb szolgáltatásai vannak és azokat hogyan lehet kihasználni. Sajnos a fotóról még az IC típusát sem tudok leolvasni.
A kicsik tl071-ek!
Köszönöm akkor korrigálom a feliratot.
Már tudom miért lett rossz a feliratat,az én Layout-ban nincs ECB lábkiosztású A hozzászólás módosítva: Okt 19, 2013
Cseréltem a félvezető garnitúrát, jelenleg 6,8R 5W ellenállás van a kollektorokon, a 2n2219-ek helyén 2n2222 van. A két kicsi megégett ellenállás helyén 2,2k van. Működik szól az erősítő, csak olyan halk, hogy alig lehet hallani. Valamit módosítani kellene csak nem tudom mit.
Kicsit este van már gondolkodni... A hozzászólás módosítva: Okt 19, 2013
Még egy olyan kérdésem van,hogy ma meg csinálnám a Robson-ba a hídaláshoz szükséges kialakítást.Nos az lenne a kérdésem,hogy a hangzásba lenne -e különbség ha külön fázis fordító adaptert használok,vagy a panelon alakítom ki a fázisfordítást.A két kép közül te melyik megoldást látnád jobbnak?
Sziasztok,
Kicsit foglalkoztam a hangfallal és addig eljutottam hogy a kis hangfalak szépen szólnak de a SUB meg se szólal. A mély végfokaTDA7492MW amit sikerült beszerezni és beforrasztani mostmár szól a SUB de mintha halkabb lenne mint kellene. Mit kellene ezek után megnézni. Az IC-nek van néhány NC lába amelyek alatt a ped fejött amikor levettem az IC-t ezért ezek a lábak nincsenek sehova kötve. Segítségeteket előre is kőszi A hozzászólás módosítva: Okt 20, 2013
Szervusz! 80%-ban sejtem melyik kapcsolásról van szó. Küldöm a dokumentációját.
Ez a jó
Köss be potit ahogy a rajz mutatja. A TL-ek táplábai szerint köss rá tápfeszültséget. A neminvertáló bemenetet lekövetve (valószínűleg a + a panel szélén) adj rá jelet. Figyeld meg a kifelé mutató jelnél mi tapasztalható!
Szerk.: fázisfordítónak az ESP rajz bevált, de kísérletezhetsz a másikkal is. A hozzászólás módosítva: Okt 20, 2013
Rendben köszi!
Üdv már megőrülök ettől a vacak darlingtontól,beépítettem a nyugalmi szabályzót,20mA van már csak rajta és kiüti a végeket,negyed óra felmelegszik szép lassan éás durr, van még mit csinálni vele vagy jöhet a balta?Az ördög kapcsolása
Köszi
Persze rajta van,a vég felett pontosan.Sokkal jobban melegszik a tranyó mint a borda,de rendesen fent van paszta meg minden.
A hozzászólás módosítva: Okt 20, 2013
Meddig mehet zene közben fel a nyugalmi?300-600 között be be csap ha kicsit küldöm
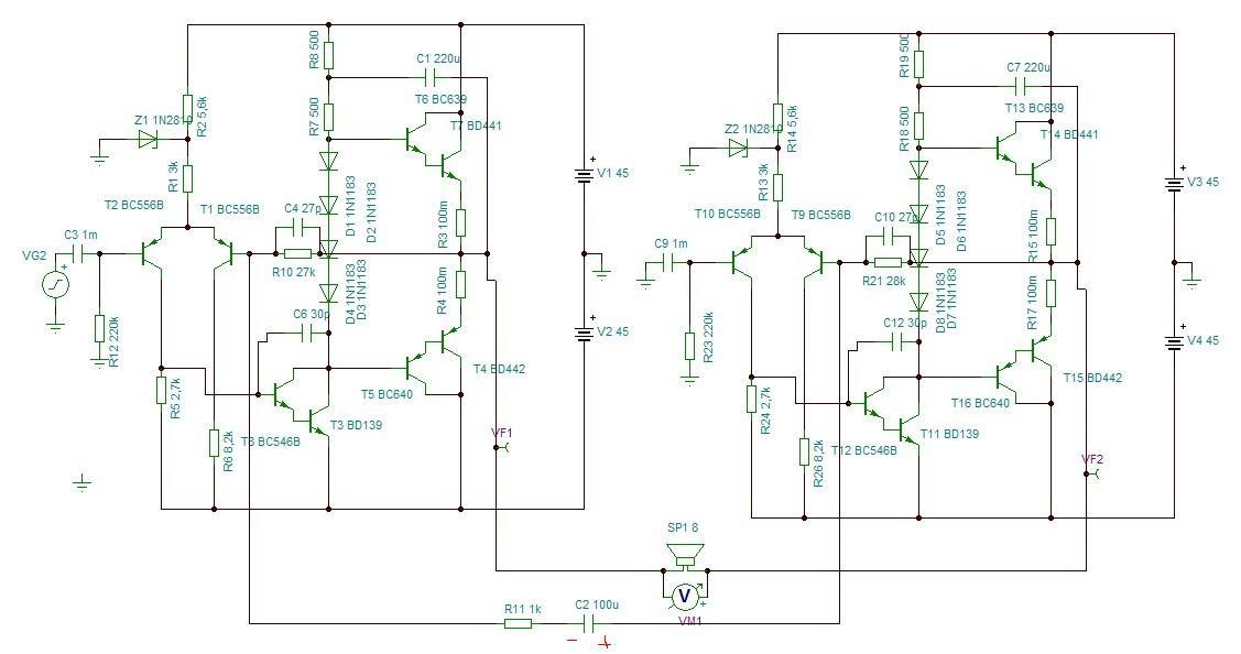
Ez az a kapcsolás, ezt a rajzot kerestem. Így már jobban fogok boldogulni. Egyébként szól az erősítő csak rettenetesen halk, a pontos ellenállás értékeket kell belepakolnom.
Köszönöm a segítséget!
A nyugalmi áramot akkor állítsd 20mA-re, mikor már kézmeleg a borda. Ha így sem jutsz kielégítő eredményre, akkor még pár alkatrésszel kiegészítjük a szabályzót.
20mA is sok szépl lassan bemelegszik de nagyon,most 16mA van lejjebb nem tudom vinni,4 ohm on melegszik, 8 ohm on már kevésbé,pedig 40vDc ről megy bőven az ajánlott alatt,
Remélem az emitter-ellenálláson eső feszültségből számolod a nyugalmi áramot és nem a tápágban méred
Le kell annak menni ezekkel az alkatrészértékekkel.
De,a + ágba kötött amper mérővel mérem,de atom biztosan.
Ej, pedig erről beszéltünk már szerintem. Bele méred az erősítő többi részének is az áramfelvételét.
Igen beszéltünk róla,de sajna nem sokat mond nekem az ellenálláson eső fesz.De semmi a világon nincs ami beleszólna a mérésbe,mindig csak 1 oldalt mérek a másik feléből a biztik ki vannak szedve.A többi dolog külön trafóról megy.
Gáborom, megérkezet a mi segítőnk, Reloop is. Bombázhatjuk a kérdéseinkkel.
A hozzászólás módosítva: Okt 20, 2013
Mondom a változást,4 ohm os hangszóróval sorba kötöttem 1db 4R7 25w ellenállást és azóta nem olyan brutál a melegedés
A hozzászólás módosítva: Okt 20, 2013
A Te módszereddel az egész erősítő nyugalmi áramát próbáltad beállítani, aminek semmi értelme(sőt a táppal sorbakapcsolt árammérő is külön hibát visz a mérésbe). A nyugalmi áram beállítása csakis a végtranyókra(persze az egész darlingtonra) vonatkozik, amit az emitterellenálláson eső feszej mérésével lehet pontosan mérni, ehhez persze tudni kell(-ene) az OHM-törvény összefüggéseit-javasolom, hogy tanulmányozd( pl. Wikipedia). A sorbakötött ellenállás a telj.-t a negyedére csökkentette (l. ismét OHM-tv!), persze, hogy kevésbé melegszik.
Üdv!
Ami hő az ellenálláson keletkezik az értelem szerűen a bordáról hiányzik
![]() Válasszuk szét a dolgokat. Az egyik az a természetes melegedés ami az erősítő működéséből fakad. Ez ellen nincs orvosság, minél alacsonyabb impedanciával terheled annál több hőt kell elvezetni adott kimenő feszültség mellett. A másik, a nyugalmi áram kérdése. Ki hinné, hogy HE még ennek is külön témát szentel: Bővebben: Link - így a mérését nem kell leírnom. Vezérlés nélküli állapotban azért folyatunk pár mA áramot a végtranzisztorokon, hogy csökkentsük a keresztezési torzítást, mely a pozitív és a negatív periódus találkozásánál alakul ki. Ha egyáltalán nem volna nyugalmi áramunk akkor a nullátmenetnél egy meredek ugrás kerülne a jelbe és elneveznénk innentől B-osztályú erősítőnek Ezt volt is szerencséd meghallgatni.A végtranzisztoraid az emitterkövető elnevezésű alapkacsolásban dolgoznak. Jelen erősítőnél a darlington bázisa és emitter között 1-1,1V feszültséget biztosítunk a kívánt nyugalmi áramhoz. Sajnos a tranzisztor olyan buta félvezető, hogy melegedés hatására °C-onként 2-4mV-tal kevesebb B-E feszültséget igényel ugyan ahhoz a C-E áramhoz. Ezért fogattunk hozzá egy tranzisztort, melyen ugyan ez a jelenség zajlik le, és így egy automatikus szabályzást végez. A szabályozás annál hatékonyabb minél nagyobb bétájú tranzisztor használunk hőfokfigyelőnek, tehát lehetőség szerint BD139-16 legyen. Ugyancsak a szabályozás tökéletlensége miatt ajánlott üzemmeleg állapotban elvégezni a nyugalmi áram beállítását. Ha a hidegen kicsit kerregősen szól, hát az úgy marad.
Szia! Én ma írtam Blasz kollégánknak, hogy ha erősítő építésbe kezdünk, akkor az erősítő illetve a hangszóró teljesítménye a tesztelés alatt legyen valami közös nevezőn. Asztalra kifektetett autó hangszorón ne akarjunk letesztelni egy 400-500 Watt teljesítményt produkáló erősítőt. Szerintem az erősítő építésnél nagyon fontos a teszt hangsugárzó, legyen az fal, doboz, bármi. Kategóriákra kell bontani a dolgokat.
Gábornak ma erre mondtam, hogy amit gkari fórumtársunk szépen leírt, hogy nem tudom sajnos szavakban kifejezni, hogy miért nem jó a nála alkalmazott tesztelés. De szerintem a kollégáktól pontosan megkapta a választ. Gábor, Bocsi. A hozzászólás módosítva: Okt 20, 2013
Szia! Sokszor egy pár W-os hangszóró is megteszi, csak egy előtét-ellenállással le kell osztani 1V környékére a várható legnagyobb jelet. Emellett ott lehet a kimeneten a műterhelés. A szinusz "skalpolását" egészen jól ki lehet rajta hallani, ha nincs szükség nagy mérési pontosságra a szkópot is helyettesíti teljesítményvizsgálatnál.
A hozzászólás módosítva: Okt 20, 2013
Köszönöm a választ,de jelenleg egy 40-50w erősítőről beszélünk,ami talán 10w hallgatása közben szép lassan felmelegedett és rövid síp formájában elhalálozott 2x.Ide nem kell különleges hangsugárzó meg egyebek ez most egy videoton Preludium-ra volt kötve azon hallgattam,amit nem lehet ócskának hívni,mivel minőségre ez volt a csúcs tőlük.De féltem hogy baja lesz és a Teslámat kötöttem rá ami szintén jó sugárzókkal rendelkezik,igaz csak 15w de próbának tökéletes.fél percenként húztam le a hangerőt és néztem a nyugalmit,és folyamatosan visszament 15-20mA köré,hang nélkül hanggal meg 300-600 között mászkált.Mondom 10w kb erről beszélünk.Aztán az utolsó tranzisztoroknál lett sorba kötve a hangsugárzóval a 4R7 25w ellenállás és a melegedés a felére csökkent.
Valaki irta hogy azt sem érti hogy miért szól,gondolom meg van az oka.Kidobni nem akarom 2 napig faragtam a Fisher dobozába,hátha megtudjuk oldani a hibát,vagy tényleg egy normális végpanelt kap. Jaj! Igazad van. De talán azt nem lehet megállapítani, egy ilyen módszerrel amit most leírtál, hogy csörömpölössen szól (Casto..) vagy hibátlan a hangja. Persze a hallásunk sem egyforma. Tényleg ezt már régebben nekem is mondtad, hogy leosztva a kimenetet, ki lehet hallani a színuszjel törését. Mondjuk az én fülem ezt sajna nem vette észre. ( Pedig a füleim szeretik a szép hangzást). |
Bejelentkezés
Hirdetés |





Kicsit este van már gondolkodni... 


Le kell annak menni ezekkel az alkatrészértékekkel.
Jaj! Igazad van. De talán azt nem lehet megállapítani, egy ilyen módszerrel amit most leírtál, hogy csörömpölössen szól (Casto..) vagy hibátlan a hangja. Persze a hallásunk sem egyforma. Tényleg ezt már régebben nekem is mondtad, hogy leosztva a kimenetet, ki lehet hallani a színuszjel törését. 




