Fórum témák
» Több friss téma |
Mielőtt kérdezel, a következő két dolgot ellenőrizd!
I. A helyes tápfeszültségek megléte.
II. A kimeneten van-e egyenfeszültség.
Élesztés.
Sajnos még mindíg búg, de lehet hogy az erősítő szar régi oszt azért vagy még a trafó lehet. de nem tudom.
Azt írtad a végfok bemenetéről rendben működik. Az összekötéssel lehet csak a hiba.
Próba erejéig, csak az egyik csatornát kösd be, akkor teljesen hurokmentes lesz az áramkör. A TCA tápszűrése rendben?
A 2N3055 komplementere a BDX18 pnp TO3 tokozású tranyó
Sziasztok!
Hol kapok a legolcsóbban erősítőhöz dobozt, vagy van valaki aki foglakozik ilyenek házilagos készítésével? (síma egyszerű, akár rack is érdekel) Köszönöm:Tomi A hozzászólás módosítva: Feb 10, 2014
Elektronikai üzletekbe, elmebajon, vatyerán kapsz. Ha színvonalasat csináltatsz, az jóval drágább ezektől is. A minőségnek ára van. És vajuk be, nem egyszerű egy szép dobozt odahaza összehozni.Bővebben: Link Bővebben: Link
A hozzászólás módosítva: Feb 10, 2014
Alapvetően két oka lehet:
1. Földhurok: előfok és végfok földpontja közt többszörös összeköttetés van; 2. Búgófeszültség túl nagy: előfok tápjában hibás graetz híd, kevés puffer, vagy stabilizálás nem megfelelő. Az, hogy egy végfok modul "régi", nem műszaki ok arra, hogy a kimenet búg, szóval ezt szerintem felejtsük el.
Az első link szerinti dobozhoz volt szerencsém a 2U-shoz, kapásból kettőt vettem. A mechanika annyira pontatlan, hogy szó szerint alig lehet összerakni. Jócskán kellett rajta barkácsolni, mire elfogadható történet jött ki belőle. A festése olyan, hogy körömnyi darabokban pattog le róla minden különösebb behatás nélkül is. Az tény, hogy a rack dobozok közül ezek elég alacsony árfekvésűek, de nem véletlenül. Csatoltam két képet az egyik készülékemről, ami ebbe a dobozba került.
Az ebayen kell akkor venni, vagy az olaszoktól hozatni. Igaz akkor mélyen zsebbe kell nyúlni a minőségért. Püttyennek a 40-50ezrek egy szép és jó kaszniért.
Azt meg már lehet, hogy nem otthon kezdeném el fúrogatni az NDK-s kézi fúrógéppel...
Nem?
Igen. A relé 100% ig behúzz. Műszerrel teszteltem rövid zár kereséssel. És rendesen kapcsol. A POWER LED- is világit ha be kapcsolom a főkapcsolót. A C41 egyet meg is találtam. Ha jól sejtem akkor a negatív lábához kell kötni a jelet ugye?
A hozzászólás módosítva: Feb 10, 2014
Ki vettem a kondit, és az erősítő részére tettem egy szálat. De meg sem mukan a hangszóró. Akkor azt is ki próbáltam hogy egy fül hallgatót kötöttem a C41 kondi + jeléhez, elméletileg itt szólni a kellene valaminek. De semmi nem szól. Azt tapasztaltam hogy amikor be kapcsolom hallok egy pattanást, amikor le veszem a csipeszt sercegést, és amikor ki kapcsolom akkor meg 1mp múlva meg nyüszítő hangon kb. 1,5 mp is hallani lehet hogy a kondikból el tűnik az áram. Vajon mi lehet ez a jelenség? Táp feszültsége megfelelő 46,8 Volt DC. Annyit tudok még mondani hogy Úgy került hozzám hogy az R 6 ellen állás nem volt benne. Látszott hogy ki volt forrasztva. És úgy oldottam meg hogy egy 500 Ohm és egy 330 Ohm-os ellene állást tudtam sorba kötni, De az R 9 szerintem nem 820 Ohm-es. ami bele lett téve. El képzelhető hogy ezért nem szól semmi?
A ±15V ott van a jelölt pontokon?
Mi a helyzet a némítással? U4 7-es lábán mekkora és milyen előjelű a feszültség testhez képest?
Akkor gondban vagyok! Úgy látom fel kell hajtsak egy öreg szakit aki készít egy egyszerű fekete dobozt. Azért köszönöm!
A hozzászólás módosítva: Feb 10, 2014
én még most is sokat látok itt a wesselényi mszki.-ban
![]() de egyik sem működik rendesen a diáksereg hatására...
Mindjárt nézem a pontokat. Viszont rosszul mértem az előbb. amit ki vettem kondit. A + jelhet be forrasztottam a vezetéket és úgy oda tetem a fejhallgatót és a fel hallgató szól! Csak a volume poti le volt csavarva! De a 15 Voltot keresem máris.
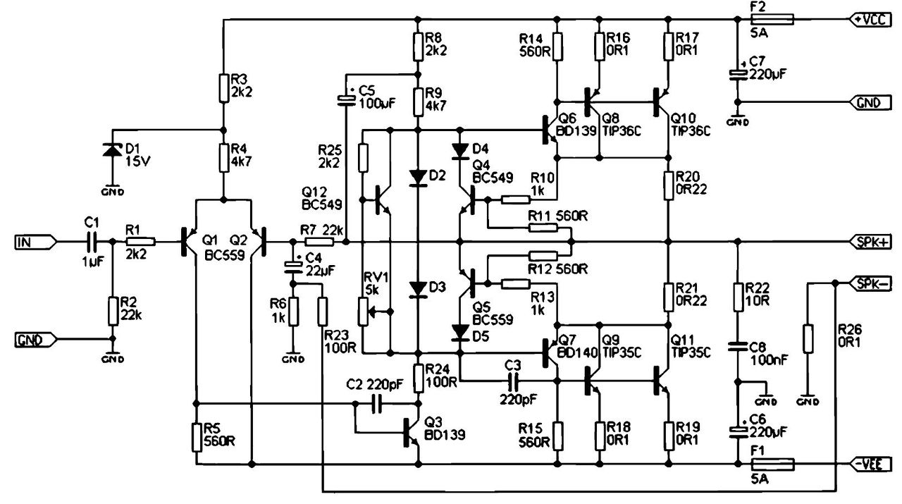
Mit szóltok ehhez: 100W 4 Ohm -on. A nyugalmi áram 25mA.
Googleval fordítva: 1.. Maximális teljesítmény a munkaterhelés 4. 0m 100W. 2.. Maximális teljesítmény a munkaterhelés 8. 0m 60W. 3.. Frekvencia tartomány egyenetlen a teljesítmény nem rosszabb 3dBu teljesítmény 25W 14-100000 Hz. 4.. A zajszint nem rosszabb, mint -80 6B. 5.. Állandó a potenciális kibocsátás nem több, mint 0,04 V. 6.. THD görbék. teljesítmény 50 W, a terhelés 8 A frekvencia 1 kHz többé ... 0,04%. 7.. Feszültség erősítés ha dolgozik a terhelés 8 A 36 dB. 8.. Tápfeszültség ± 15 .... ± 35V. Sztereóban 300VA-es torroid trafó kell neki. A hozzászólás módosítva: Feb 10, 2014
15 Volt meg van a jelölt helyeken. ( R81 15 Volt ) ( R82 -15 Volt ) ( R108 15 Volt ) ( R120 15 Volt ) ( D27-R87 47 Volt ). A legutolsónál viszont 15 Voltnak kellene lennie.
Az R87-nél figyelembe vetted a vonatkoztatási pontot ami a negatív táp?
A Mute feszültséget kértem még, de látszik ez végfok hiba lehet. Vidd át ezt a rajzot a PWM erősítő témába, ott talán kapsz útbaigazítást mit érdemes mérni, cserélni.
Szia! Kipróbáltam már ezt a hangszóróáram-visszacsatolást, érdekes kísérlet.
A végfok átlagos kompozit-darlington kialakítású. Alkatrész értékek jónak néznek ki, R3-at a leendő tápfeszültséghez igazítanám. Egy pár TO-3-as végtranyóhoz tettem már fel NYÁK-tervet, monitor néven.
Jó, hogy írtad. Most akartam nekiállni nyákot tervezni.
Szia!
Brutál jó lett a kapcsolóüzemű tápom az IC -s erősítődhöz. Bővebben: Link Link javítva. Használd a link gombot! -moderátor- A hozzászólás módosítva: Feb 11, 2014
Szia! Én is terveztem hozzá nyákot, amibe pászol pl a 2sc+2sa.(1 pár). Privátban írtak hogy kipróbálták és allítólag működik is. Annyi hogy az én panelemen nincs zobel tag.
A hozzászólás módosítva: Feb 11, 2014
Erősítő (fejhallgató) tápegység esetén van valamilyen előnye annak ha szimmetrikus szekunderű transzformátornál 1 db egyenirányító-híd helyett 2 db hidat használok mint pl itt?
A hozzászólás módosítva: Feb 11, 2014
Sziasztok! Szia (R) Pisti! Kérdezni szeretném, hogy az LM3875 ös IC sztereóban szinusz beterhelésre mennyire ránthatja Wattban le a tápot? kb. Köszi
A választ megtalálod a Tápellátás fejezetben. A linkelt kapcsolás viszont lemond az előnyökről, igaz elég bonyolult tápegységet ábrázol.
A hozzászólás módosítva: Feb 11, 2014
Szia! Úgy kéne kezdenem, attól függ... Mivel grammra kell, legyen mondjuk 80W.
Köszi. Az előnyökről való lemondást a nagy pufferek miatt mondod?
|
Bejelentkezés
Hirdetés |














