Fórum témák

» Több friss téma
Fórum » Erősítő mindig és mindig
Mielőtt kérdezel, a következő két dolgot ellenőrizd! I. A helyes tápfeszültségek megléte. II. A kimeneten van-e egyenfeszültség. Élesztés.
Lapozás: OK   1996 / 2567
(#) zotya1983 válasza reloop hozzászólására (») Máj 28, 2017 /
 
Azt mindjárt gondoltam hogy nem 5w os lámpát jelöl az ellenállás...Meg hogy a 150 az ohmot jelöl...De az előzményeknek ehhez a kapcsoláshoz nem sok köze van,azt szerettem volna megtudni hogy így is lehet e..De csak összezavarodtam.
(#) Pafi válasza zotya1983 hozzászólására (») Máj 28, 2017 / 1
 
Ha tényleg üresen maradna a source, akkor nem mérhetnél a source és gate+drain között érdemleges feszültséget. Valami amit írsz egyszerűen nem igaz.

Amúgy fölösleges üvöltözni, nem vagyok süket, elsőre is el tudtam olvasni hogy nincs spot, csak épp azt nem írtad le hogy mi van a helyén. (Szakadás vagy rövidzár.)

Idézet:
„Nem volt kedvem tesztáramkört építeni”


Pedig szinte biztos vagyok benne hogy megtetted. Minden áramkör amit nem végleges használat céljára, hanem valaminek a kipróbálására építesz az tesztáramkör. Nem a NYÁK teszi azzá, és nem is az esztétika. Viszont le merném fogadni, hogy egész egyszerűen nem azt kapcsoltad össze amit kellett volna. És mivel a mondataid érthetetlenek, a jelöléstechnikád teljesen egyedi, a logikád követhetetlen, képtelenség külön nyomozóbizottság felállítása nélkül rájönni hogy valójában mit is csináltál.

A videó feltöltése jó ötlet volt, az objektív. Kár volt leszedni, amíg azt sem tudod mi volt a baj. Az újabbat pedig nem tudja lejátszani az androidos retek amit használok.

Az izzó nem feltétlenül baj, bár amit a pár másodperces melegedésről írtál, az hihetetlenné teszi hogy tényleg egy 5 W-os izzó lenne sorban a FET-tel.
A hozzászólás módosítva: Máj 28, 2017
(#) zotya1983 válasza Pafi hozzászólására (») Máj 28, 2017 /
 
Már nem is fog letöröltem..Pörköltet is..
A pár mp es melegedést tegyük félre most nagy jelentőssége nincs... Melegszik az anékül is ekkora áramokkal amit áthajt az 5 w os izzó. 0.3a...(300mA).Már nem akarom tudni...Majd keresgélek inkább....
(#) reloop válasza zotya1983 hozzászólására (») Máj 28, 2017 /
 
Az ábra egy tápot, egy voltmérőt és két alkatrészt jelöl. A tranzisztort cserélgeted benne, természetesen feszültségmentes állapotban. Minden tranzisztorhoz kapsz egy feszültségértéket, melyet célszerű rá is írnod. A megmért készletből kiválasztod az egy csatornához szükséges darabszámú, egymáshoz legközelebb eső mért feszültségértékű példányokat.
Nyugodtan kérdezz, ha nem világos a magyarázat.
(#) Pafi válasza zotya1983 hozzászólására (») Máj 28, 2017 /
 
Én 2 A-rel szoktam mérni és nem szokott zavaróan bemelegedni egy mérés ideje alatt.

Nem a FET-nek van jelentősége hanem hogy megtanulj feszültséget mérni...
(#) zotya1983 válasza reloop hozzászólására (») Máj 28, 2017 /
 
Tudom a jelöléseket azon a rajzon,nincs kedvem magam ismételgetni,nincs 150 ohm 5 w os ellenállásom ezért bátorkodtam más mérési módszert kipróbálni... gds láb nekem mosfetet jelöl a kapcsoláson.
(#) Pafi válasza didyman hozzászólására (») Máj 28, 2017 /
 
Áruld el, mit csinált valójában zotya1983?
(#) zotya1983 válasza didyman hozzászólására (») Máj 29, 2017 /
 
Ne mondj semmit,jobb lesz az úgy mindenkinek..
(#) reloop válasza zotya1983 hozzászólására (») Máj 29, 2017 / 1
 
Csak az eredmények értelmezhetősége végett lejegyeztem a bemutatott kapcsolást.
A hozzászólás módosítva: Máj 29, 2017

Elvi rajz.gif
    
(#) zotya1983 válasza reloop hozzászólására (») Máj 29, 2017 /
 
Átmásztam a Mosfetek témába olvasgatni..Így valahogy...
(#) zotya1983 válasza Pafi hozzászólására (») Máj 29, 2017 /
 
Ezt csináltam.
(#) Pafi válasza zotya1983 hozzászólására (») Máj 29, 2017 /
 
Ebben a mérésben nincsen olyan mennyiség hogy "maradék feszültség".

Egy feszültség mindig két pont között értelmezendő, és ezt a két pontot valamilyen módon meg kell adni. A megadás tömör formája általában az, hogy a feszültséget jelentő U (angol szaknyelven V) betű mellé alsó indexbe beírjuk a két csomópont azonosító jelét. Pl. így: Ugs. A draint itt beírni fölösleges, mivel tudjuk hogy ugyanarra a pontra van csatlakoztatva mint a gate. Ha azt akarod jelölni hogy össze vannak kötve, azt pl. így teheted meg (a profik is így jelölik) Ugs=Uds ...

A feszültségmérő két kivezetését az áramkör azon két pontjára kell csatlakoztatni, amelyek között a mérendő feszültség értelmezve van. (Létezik közvetett feszültségmérés is, de ebbe most ne menjünk bele!)
(#) zotya1983 válasza Pafi hozzászólására (») Máj 29, 2017 /
 
Az egész lezárható lett volna azzal hogy kösd sorba a voltmérőt Nem egy profival állsz szemben ahogy észrevetted, a szakszavakat összekeverem...
(#) Pafi válasza zotya1983 hozzászólására (») Máj 29, 2017 /
 
Ez az egy mérésed jó is lett. Mondjuk itt sem látszik hogy pl az izzót hová kötötted, és a táp sem.
(#) zotya1983 válasza Pafi hozzászólására (») Máj 29, 2017 /
 
Az izzó a Source lábon és a táp gnd közt van.
(#) Pafi válasza zotya1983 hozzászólására (») Máj 29, 2017 /
 
Jesszusom!!! Sorba a voltmérőt???

Pontosan azért írtam mert nem vagy profi, ezért a legalapvetőbb ismereteket MEG KELL TANULNOD, és helyesen alkalmazni. Magaddal és másokkal is kiszúrsz ha ezt nem teszed.
(#) ozpecs válasza zotya1983 hozzászólására (») Máj 29, 2017 /
 
Ilyen méréseknél azért legyél nagyon óvatos, mivel egy izzó hidegellenállása akár tizede is lehet az üzeminek nagyon nagy áram is folyhat rajta ideglenesen. Egy 12V 5 wattos izzó nem kb fél ampert hanem bekapcsoláskor akár 5 ampert is felvesz rövid ideig... A fetnek az egy nagy áramlökés..
(#) zotya1983 válasza Pafi hozzászólására (») Máj 29, 2017 /
 
Idézet:
„A feszültségmérő két kivezetését az áramkör azon két pontjára kell csatlakoztatni, amelyek között a mérendő feszültség értelmezve van.”
ebből az jött le hogy sorba kell kössem mert nem jól mértem..Tudom hogyan mérünk feszültséget ezt azért tegyük rendbe...Nem ez volt az alapkérdés,hanem hogy jó e így ha nincs itthon 150ohm 5 w om abba a tesztkapcsolásba ami tudom ez is az..Ahol 5mA kell kialakuljon kb és az mellett mérünk feszültséget.
(#) zotya1983 válasza ozpecs hozzászólására (») Máj 29, 2017 /
 
Ez egy led lámpa legyünk ezzel is tisztában..
(#) ozpecs válasza zotya1983 hozzászólására (») Máj 29, 2017 / 1
 
A ledes lámpa meg teljesen másként működik nem is jó ilyen mérési célra egyáltalán....egyenirányítás puffer, kapcsolóüzemü áramgenerátor jobb esetben, az olcsóbbakban meg soros ellenállás a puffer után...
(#) zotya1983 válasza ozpecs hozzászólására (») Máj 29, 2017 /
 
Értem köszönöm.Majd szerzek megfelelő ellenállást és megépítem amit reloop linkelt tesztáramkört...
(#) zotya1983 válasza Pafi hozzászólására (») Máj 29, 2017 /
 
A feszültséget 2 pont közt mérjük itt ahogy fentebb írtad UDS mint mért pontok közt...Ezeket tudtam idáig is.
Elnézést hogy szakszavakat nem írtam helyesen le,ezért ne kövezzetek meg..Rajta vagyok a dolgon hogy a helyes jelöléseket úgy írjam alkalmazzam ahogy kell,egy egy ilyenből tanul az ember az említett fetek direkt csak erre voltak ha bajuk lett sem baj,de megjegyzem nem lettek rövidrezárva sem nem ütött át a gate,és használhatóak...Én egy hasznosítható mérésre voltam kíváncsi és akkor még nem beszéltünk a nyitó elzáródási feszültségekről mennyire számítanak stb stb...De ezeknek utánaolvasok még...Béke.
(#) ozpecs válasza zotya1983 hozzászólására (») Máj 29, 2017 /
 
Ez már sokkal jobb hozzáállás Hidd el sokan segítenek ha érthető jó kérdéseket teszel fel, illetve elolvasod amit javasolnak (nem véletlenül ). Pont Pafi sok sok éve nagyon sok mindenkinek segít, de Reloop és a többiek is csak figyelni kell rájuk is Pafit még a régi régi fórumról is ismerem sokat foglalkozott fetekkel kapcsi tápokkal D osztályú erősítőkkel hidd el nagy a tapasztalata és segít is ha hagyod fel a fejjel és jó tanulást, azt mindig kell mindannyiunknak
A hozzászólás módosítva: Máj 29, 2017
(#) zotya1983 válasza ozpecs hozzászólására (») Máj 29, 2017 /
 
Pont ezt akartam írni hogy szeretek autodiktata módon meggyőződni sokmindenről inkább és megtanulni...Pafi,és Reloop, valamint a többiek is sokat segítettek már nekem is meg még sok másoknak itt.Tudom hogy jó szakik.
(#) Pafi válasza zotya1983 hozzászólására (») Máj 29, 2017 /
 
Idézet:
„ebből az jött le hogy sorba kell kössem”


Akkor azt is meg kell tanulnod hogy mi a soros kötés. Ez nem az, hanem pont párhuzamos. Vagy az értő olvasást kellene megtanulni.

Meg pesze az ohm-törvényt, és számolni. Nem 5 mA, hanem 50. Persze ez az aminek nem sok jelentősége volt.

Idézet:
„Tudom hogyan mérünk feszültséget ezt azért tegyük rendbe”


Mégsem azt mérted amit kellett volna. Pont ebből indult ki az egész.
(#) Pafi válasza zotya1983 hozzászólására (») Máj 29, 2017 /
 
Nem tudom lejátszani, de 4 V az teljesen hihető. Viszont jobb lenne UDS-t írni, hiszen nem akarod kivonni DS-t U-ból. Sőt UGS lenne igazából a lényeges mennyiség, ami a nyitófeszültség.
(#) zotya1983 válasza Pafi hozzászólására (») Máj 29, 2017 /
 
Uds t írtam..Pár perc és lejátszható szerintem, de csatolok képet..
(#) mark.budai hozzászólása Máj 29, 2017 /
 
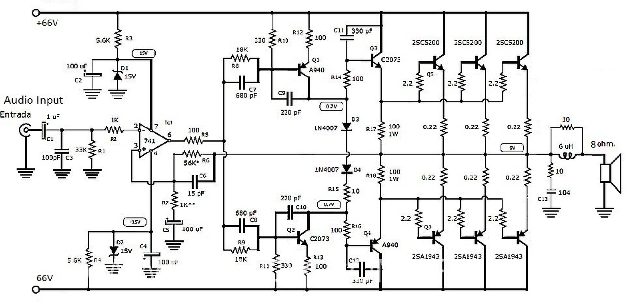
Sziasztok! Került hozzám egy erősítő javításra. Az elhelyezése, illetve a nyák minősége miatt úgy döntöttem, újra legyártom bele a végfokot. A neten túrva találtam egy kapcsolást, ami pár eltérést kivéve kísértetiesen hasonlít ehhez a végfokhoz. Felteszek egy képet a panelről is, hátha valakinek ismerős lesz..
A kérdésem lenne, hogy ezen a kapcsoláson hogy tudok nyugalmi áramot állítani? Jobban örülnék valami trimmer potis beállításhoz, de nem tudom, hova, vagy mi helyett kéne potit tegyek. Egyébként ez a rajz szerintetek mennyire megbízható, működőképes?
Még annyi kérdésem lenne, hogy a 2SA940/C2073 páros helyett használhatok MJE15032-33 párt?
(#) blasz hozzászólása Máj 29, 2017 /
 
Sziasztok használt már valaki ilyen végtranzisztort?FJL4215-O
(#) reloop válasza mark.budai hozzászólására (») Máj 29, 2017 /
 
Szia!
A trimmerek kimondottan nyugalmi áram állítónak néznek ki abban az alkatrész-környezetben. A két-két kis tranzisztor áramkorlát lesz.
Az MJE páros általánosan alkalmas végtranzisztor meghajtónak.
A panelt sajnos nem ismertem fel, a rajzhoz képest lehetnek még eltérések.
Következő: »»   1996 / 2567
Bejelentkezés

Belépés

Hirdetés
XDT.hu
Az oldalon sütiket használunk a helyes működéshez. Bővebb információt az adatvédelmi szabályzatban olvashatsz. Megértettem