Fórum témák
» Több friss téma |
Mielőtt kérdezel, a következő két dolgot ellenőrizd!
I. A helyes tápfeszültségek megléte.
II. A kimeneten van-e egyenfeszültség.
Élesztés.
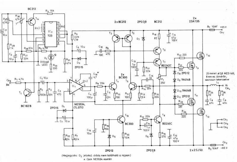
Itt van két a már emlegetett másik jó megoldás a +- 60 voltodra ! A djyuri által ajánlott megoldásként számbajöhető variáció , az eggyik az egy tranzisztoros vég amelyben egyszerűen csak 1-1 darab végtranyót használsz és máris csak töredék lessz a kimenő teljesítmény .Hisz neked nemkell 400 Watt!És van egy fetes / ugyemlékszem ez Urbán elektronikás/ Ebben is csak annyit kell tenni hogy 1-1 végfetet teszel és máris jó neked !Ehhez van komplett leírás + nyákterv is
![]()
Csak szkópom nemnagyon van az élesztéshez :S
Ezekhez nemis igen kell szkóp? simán egy digitalis multiméterrel tudod éleszteni!Némi odafigyeléssel , ha mindent rendben pakolsz be a panelbe STB akkor általában első bekapcsolásra ezek működőképesek. Természetesen azért némi tapasztalat kell hozzá az erősítőépítésből? Ugyhogy elhiheted a szkóp a végfok élsztéshez nem mindig kell ,már többszáz véget élsztettem és csak simán egy két multit használtam anno.Mondjuk ezek mind egy adott szisztéma szerint előállított végek voltak !
van a TIP142_nek k.párja? ha van, az finom (100v-os)
szkópom van,( de minek ) de hanggenerátor jobb lenne
Igen én ezt tudom amire itt utalsz de lehet hogy egy kezdő amatőr az a szolegenből nemfog éreteni ez nem csöves topik aholcsak szlogenekben beszélgetnek?Van szkópom csak nemtom használni , meg van hanggenerátorom is csak aztsem tudom használni ,meg ilyenek , akormeg minek ?látom egy jó szakivagy csak miből gondiolod hogy itt csak amatőrök vannak? Ezek amiket én a kollégának írtam csak utalások voltak ha jól megfigyeled !Hogy nem feltétlen kell egy végfok élesztéséhez szkóp!
Köszönöm neked CIROKL, hogy kiálsz melettem! Nemtudom egyébként, hogy miért vannak itt olyan emberek, akik a segitség helyett, csak piszkálják a másikat! Ez az oldal nem azért van, hogy kötekedjünk egymással, vagy hogy lehordjuk azt aki kevesebbet tud! Tudtom szerint ez a topic is a segítségkérés miatt van! Úgyhogy besi99 gondolkodj el ezen, mert nevetséges amit csinálsz! Köszönöm mindenkinek mégegyszer a segítséget, de még nemigazán találtam meg a nekemvalót! Visszaolvazsgatom 10X-100X, hogy mit artatok és majd döntök, de ha lessz új 5-letetek kérlek titeket, hogy arjátok meg!
Mély tisztelettel: Fodor
Egyébként miért muszáj a mínusz szálat is hátra vinni a kaszniról ha leveszem az úgy miért rosszabb? Vagy nem tudom?
Figyelj oda az írásodra, mindenkinek jobb lesz. -szamóca
ahhoz képest fodor, hogy az én tanácsomra jutottál idáig is, erősen pofátlan vagy
A kaszni nem vezeték! Igaz hogy annak használják, testként a világitáshoz, meg egyéb dolgokhoz (pl ablakmosó), de rengeteg "zajt" vihet...
A nálam nagyobb szakik azt mondják, érdemes a negatívot is elvinni, mert így kevésbé zavar be a hangberendezésbe. Én a fejegységhez is két szálat vittem le. A kaszira nem kötök audioberendezést. Érezhetően jobb a hangja. Szerintem nem nagy költség plusz egy szálat elvinni. megéri. Egy sodrott rézkábel azért mégis jobb vezető, mint a kaszni lemeze.
Hat nemsokat szoktam ide irni,de annal tobbet olvasgatom az itt irott dolgokat,es sajat tapasztalataim szerint is amondo vagyok,hogy ha auto zenet csinalunk mindenkep legyen a test kulon kabelon huzva,mert nagyobb teljesitmenyu erositonel bizony sokat tesz a hang minosegen,a finomabb hangfeldolgozo egysegeknel pedik sok zaj forrast okozhat a nem megfelelo testhez valo csatlakozas.Nekem peldaul amikor nemvolt kulon test kabel,lehetett egy zugast hallani a zeneben ha jart a motor,es mikor gazt adtam akkor hangosodott a zugas,ezt bizonyara az alternator toltese okozta,de a kabelozas minden gondomat megoldotta.
Sziasztok ezen a kapcsoláson ( melléklet ) melyik a hangszórón a a + kivezetés a G vagy a C ? Kössz! Boldog Karácsonyt!
Azt amelyiket kinevezed annak. Vagy ha rendszerbe építed, akkor meghallgatás után úgyis el tudod dönteni, hogy az-e az amit kineveztél pozitívnak.
Azért ez jól megkavart: "melyik a hangszórón a a + kivezetés"
Szia: Nos keresgetem neked a +- 60 voltodra talán megfelelő kapcsolást . De igazából nem akarlak összezavarni mindenfajta kapcsolásokkal , ezért inkább én is javasolnám neked a vf 2 -es kapcsolást!Ennek van itt külön saját topikja is ott többet tudnak mondani erről . De ezis több mint 60-80 Watt a +-60Voltról , viszont könnyűszerrel lehet a teljesítményét csökkenteni?
Köszönöm a segítségedet!
Szerintem a vf2 tökéletesen megfelelő lessz Mindenkinek Kellemes Karácsonyt és sikerekben gazdag boldog új Évet Kívánok!Üdv: Fodor
Sziasztok!
Építettem egy TDA1554Q val 2X 22W os erősítőt (hidalva van)... Megy szépnem ütősen szól meg minden... Kapcsolási Rajz Készítettem hozzá korábban egy koppanásgátlót is.. Ez alapján... Annyi lenne a problémám hogy mivel az IC hidalva van a GND hez képest a kimeneteken 6.34V mérhető ezért a koppanásgátló nem engedi "rá" a hangszórókat a végfokra... Mit tudnék evvel csinálni? Egy esetleges IC meghibásodás esetén nem szeretnék hangszórókat is cserélni... üdv! Előre is köszönöm!
Azt kellene megoldani, hogy a védelem bemenetén ugyanannyi DC legyen mint a kimeneten.
A védelem tápját "el kellene tolni" 6.34V-snyi feszültséggel + irányba
Vagy csak esetleg a védelmet kellene úgy módosítani hogy a védelem negatívját felemelni a féltápra mivel elméletileg a végfokic kimenete féltápon van.
Ennek egyszerű módja ha a + és a - "vagyis gnd közé betszünk két egyforma ellenálatot és a kettő közepét nevezzük ki a védelem gnd-jének. Viszont itt jön az a probléma hogy jó esetben fele akkora feszültségű relé kellene bár nemtudom hogy a védelmi áramkör is mit művelne fele akkora tápról.
De akkor mind1, hogy a hangszórón melyiket teszem a a +-ra vagy a - ra?
Sokkal egyszerübb szerintem a megoldás : a védelem bemenetén levő 22kohmos ellenálást megkell duplázni . Tehát a végfok +- ill a oldalára is kell eggy és ezmegy a védelemre , ekkor a csillagpontban 0 volt lessz de viszont amikor netalánn meghibásodna az ic kimenete akkor elbillen valamelyik irányba a féltápfesztől ekkor a védelem érzékeli a bemenetén az egyenáramot ! Mert ugyebár ez azt figyeli?
"amelyiket kinevezed annak." nos ezzel azt akartam írni, hogy mindegy.
Kellemes Karácsonyt mindenkinek!
Azon gondolkodtam,h egy erösitő kimenöteljesiményét lehetne e mondjuk a végfoktranyó emitterellenállásán mérni Deprez müszerrel.(egy trimmer,plusz a müszer) Igy a kimenö áramot lehetne mérni az emitterellenálláson esö feszültséggel. csak egy ötlet,vajon jó lenne-e? köszönöm a válaszokat.
Valamilyen szinten összefügg ezzel is a kimenő teljesítmény, de még nem találkoztam ilyen megoldással. Nem hiszem, hogy jó ötlet lenne, ha a műszerkör a kimeneten "lebegne". Azonfelül ez azért elég kis feszültség, nem valószínű, hogy - akár egy Ge dióda is - kinyitna kis teljesítmények esetén. Maradjunk a kimenőfesz feldolgozásánál, szerintem, bár ez sem tükrözi az adott kimenőteljesítményt (csak adott terhelés esetén). Ehhez figyelembe (kéne) venni a kifolyó áramot is.
Köszönöm a gyors választ.csk egy ötlet volt igy "korán" reggel
van egy jo kis VFD kijelzöm,azt kéne müködésre birni.Azt ugy is fesz oszto ellenállásokkal kötöm a kimenetre.
Szia!
Ezt mégis hogyan lehetne megcsinálni? Üdv!
Ha jól olvasom akkor a Hsz-ed az én Hsz -hez ment csak másnak "címezted"...
Szóval ha a 22K-t felemelem 47K-ra akkor elvileg 0V lesz a tranyók bázisán? Amikor levettem ez egészről a tápot és kezdett merülni a puffer akkor a védelem már kapcsolt ha 2.5V alá esett a "kimeneti DC" üdv! UI.: Igen azt figyeli ha DC kerülne a kimenetre akkor a T4 nek lerántja a bázisáramát...
Igen bocs neked szántam !Nem felemelni kell !47 k ra csak egyszerűen 2 darab 22 k os ellenálást teszel a védelem bemenetére , vagyis a hangszóró kimenet +- oldalára .És az megy a védelemre !
Most lehet hogy én vagyok értetlen
Akkor most mit és hogy? Már belekeveredtem.. Nem tudnád hozzárajzolni a rajzhoz ha nem gond? üdv!Bővebben: Link
köszi!
Nekem is ez esett le de nem mertem megkérdezni... Hány W-os ellenállás kel ide? Vagy a 22K-n kis áramok fognak folyni? üdv! |
Bejelentkezés
Hirdetés |









Szerintem a vf2 tökéletesen megfelelő lessz






