Fórum témák
» Több friss téma |
Mielőtt kérdezel, a következő két dolgot ellenőrizd!
I. A helyes tápfeszültségek megléte.
II. A kimeneten van-e egyenfeszültség.
Élesztés.
Esetleg vkinek nincs egy EA7386S-be valo vagy abba jo toroid trafoja és eladná?
Sziasztok!
lehet hülye kérdés, de szerintetek lehet jó erősítőt készíteni at-s tápok tranzisztoraiból, mert nekem van vagy 20db most otthon. Üdv:Márk
Helló! Ez elég hülye kérdés lesz......
Ha én összeépítek egy erősítőt, és ha arra bemenő jelet kapcsolok, pl. számítógépről adok neki jelet, akkor az ugyanúgy felerősítve szól mintha egy hangszinszabályzóval adnám neki a jelet? Mármint akkor ez magában is erősít? valaki mondjon már erre valamait!
A hangkártyádba bele van építve egy kis erősítő, hogy kiadhassa a szabvány max 0,775mV-ot.
A windows hangerőszabályzójánál nyomd fel a hanghullámot(wave) és a hangerőt(volume)!
elvolvastam újra a hsz-ed, lehet erre gondolsz:
van egy hangszínszabályzód, ami előerősítő is egyben. igen, az erősítő magában is erősít, de kell neki egy megfelelő szintű jel, hogy kiadhassa magából a maxot!
értlek! Köszi a segítséget...
Akkor majd építek mellé egy lm1036n hangszínszabályzót is!
Szevasztok
Nekem is készül a quad 405öm ![]() Pont most tesztelgettem egy lm1036tal előfokot (Urbános egységcsomag, picit drága de nagyon jó a nyák), szerintem teljesen korrekt. Azt javaslom Sandra, hogy egy L7812-es stabról tápláld, ami után még raksz egy 1000µF kondit, nekem igy teljesen jól szól, nincs zaj és max hangerőn se torzit ![]() Egy kérdésem hagy legyen, sok helyen olvastam, hogy leföldelitek az erősítőt, namost ezt én kihagynám, az para neki??? Gondoltam, hogy a tápból jövő 0 pontot rányomom az erősítő házára egy kondival, az jó neki??? Valahol olvastam, hogy 10nF kondi kell, vélemény??? Hja, még valami, kiváncsiság képpen rámértem a hangkari kijővőjére, maxra tolva mindent 1KHz-val 1,5V-ot mutatott a műszer, hát ez meg mééé van??? Pacsi mindenkinek
Sziasztok!szeretnék egy erősítőt építeni az autómba, de csak hangszóróim vannak (még). (2*75W 4ohm 45-20khz). Én inkább szivesen csak a mély hangokat szeretném megszólaltatni, a ládát is megépíteném hozzá, csk foggalmam sincs hogy lehetne ehhez egy úgymond olcsó, egyszerű de normális, élvezhető erősítőt építeni!!Valaki tud segíteni?? Előre is köszönöm!!
Okés! Köszi a tanácsot.....
Majd sz.tem én is az urbánelektronikáról veszem meg a csomagot.... Azt a kondis tuningot én is kipróbálom...... De az lehet nem azért nem torzít mert a kondi nem ad elég kakaót a végfoknak? Egyébként nem Sandra hanem sardna00 Az András visszafelé ékezetek nélkül.
Szevasztok!
Holnap tesztelem az új high-end végfokomat. Ha meggyőző lessz a hangja feldobom a nyákot+kapcsolási rajzot. (Ez lessz a 118. erősítőm, . , remélem beválik).
Sorry Sardna
Hjaja, az urbános szerintem nagyon jó, nem vagyok nagy elektros, de vettem már pár ilyen kit-et és eddig ez nézett ki a legjobban, drágább mint máshol, de a minőségért fizetni kell... Szerintem elolvastad, nem torzit, teljesen jól müxik, ezért nem is értem, hogy miért fikázzák a lm1036-ot, de gondolom te sem hi-end cuccot akarsz épiteni, ahhoz pedig teljesen jó, nagyon kicsi zaja van ha csutkára tekerem, node utánna egy quad végfok van, csodálkoznék ha meg se nyikkana, igy is nagyon kelett fülelnem és azt hittem elöször, hogy nem müködik, aztán megsüketültem, mikor kapott egy kis zenét ![]() ![]() azt hittem, kiveri a hangfalakat szerencsére birták
Meggyőztél! Majd ha összejön rá a lóvé akkor már rendelem is!
De én egyenlőre örülök ha a végfok már csak síma bemenettel is szól És aztán majd jöhet az ugymond "bővítés"
Sziasztok
Szereztem egy Philips 628-as erősítőt, tuneres. A végfok tranyóit kicserélték régebben BD249C-kre, mert az eredetiek leégtek. 4 ilyen tranyó van benne. Minden működik rajta, de a hűtőborda, ami a BD-k vannak, bekapcsolás után 5 perccel már 50-60 fokos, még terheletlenül is. Normális ez? TaTa
sztem nagyfrekis gerjedés, tranyó csere után nem állították be a nyugalmit?
Szia
Nem tudom, megmérni sem tudom. Azt mondta akitől kaptam, hogy a tranyók miatt van, merthogy erősebbek, mint az eredetiek. Bár kétlem, hogy ezért lenne. Amúgy nagyon szépen szól, minden funkció tökéletesen működik, csak ez a melegedés zavar... TaTa
Sziasztok
Megnéztem jobban ezt az erősítőt. Szóval ez egy Philips AM/FM Stereo Receiver 682-es egészen pontosan. A BD249C-k bordája nagyon melegszik. Nem tudom az számít-e, hogy nincsenek elszigetelve a bordától. Csak hővezető paszta van a tranyó háta és a borda közé kenve, se csillám, se szilikonlap, se műanyaggyűrű a csavar körül... Szabi említette a nagyfrekvenciás gerjedést, ami hibás munkapontra utal. Esetleg ötlet, hogy azt hol tudom belőni? Van 1-2 trimmer a nyákon, de egyelőre nem nyúltam semmihez. Ja, és egy multiméteren kívűl nem vagyok felműszerezve sehogy... Az biztos, hogy az egyik BD-t cserélni kell, mert a lábain nem mérek feszt, ellentétben a másik hárommal, amiken igen változatos értékek mérhetők, 24VDC-től 30-ig...TaTa
Hali.
Szerintem jo mind a 2BD, mert azt írtad h szól ha csak egyik is rossz lenne akkor már kinn lenne a kimeneten a fél tápfesz. Nézd átt a panelt lehet hogy fölrobbant a nyák valahol, és mikor kicserélték a tranyókat nem vették észre, de ez is kizárná a müködést. Én láttam már hasonló esetet egy denon szobai végfoknál ott sem lehetett munkapontot állitani mert tartozik hozzá egy kis teljesítményü tranzisztor aminek hőkapcsolatban kell lennie a végfokokkal keress ijet és mérd meg vagy ha nem tudod akkor cseréld ki jóra nem nagy összeg. Csillámot, és szigetelőgyürüt minden képp tegyél a tranyók alá, munkapontot pedig ugy tudsz állítani hogy kb 100mA-ra állitod a müszered és ezen keresztül kapja valamejik tápot. Állits be kb 30mA-t , és csnézd meg a másik táp ágban is. Ha van másik trimmer az meg szerintem a kimeneti egyenszintet állitja azt utánna tudod már ellenörizni könnyen. Na sok sikert ez jo hosszura sikerült, remélem tovább jutsz vele.
Szia
Szerintem itt is az lesz, hogy egy kis tranyó van hőkapcsolatban a végfokokkal, mert mikor kivettem a bordát, láttam egy kicsi tranyót, ami nyakon volt kenve jó adag hőpasztával, és ott volt a borda mellett. De viszont mikor kicserélték a végfoktranyókat, akkor nem ugyanoda rakták vissza a bordát, hanem feljebb emelték, mivel a BD-k lábai nem passzoltak a panel furataiba, az eredeti tranyók kisebbek voltak, közelebb voltak a kivezetéseik, ezért kábelezve vannak bekötve a nyákra, és a borda meg a nyák között van kábé 2 centi távolság, ergo a kicsi tranyó nem kapja meg a hőkapcsot a bordával... lehet, hogy ez a baj? TaTa
Sziasztok
Most éppen az van, hogy feloperáltam a bordára azt a kicsi tranyót. Nem változott semmi. Valamit elszúrtam, a nagy méricskélésben, mert kicseréltem a BD-t, amin nem volt fesz, de most sincs, és az az oldal nagyon recseg, a másik jó. Emlékszem, mikor rámértem, lehet, hogy összeérintettem két lábat, és elszállt valami. Vajon mi szállt el a tranyó előtt, hogy nem kap áramot? Mondjuk ott is van egy kicsi tranyó a környéken...TaTa
A végfok tranyó biztos h kap tápot mert a tápfesz egynesen a BD-k kolektoraira kell h menjen, persze mindegyika saját polaritását látja, ha valamelyik nem kap akkor ott kereskedj akörül.
Majd írj hogy mik a fejlemények mert az ilyen dolgok érdekelnek.
Szia
Igazad lesz, mert van két BD, aminek közvetlen a tápról van bekötve a középső lába. Leírok ide mindent, legalább meglesz a dokumentáció, ha nagyon elkavarok valamit, itt meg tudom nézni, mit csináltam... Amúgy a panelen találtam két trimmert, mindegyik oldalhoz egy-egy tartozik, azokat megpróbáltam állítgatni, letekertem alapra, mégsem változik semmi. Úgyanúgy szól és ugyanolyan meleg marad a borda. Más trimmert nem is találtam. Azért a másik kicsi tranyót kiszedtem, és kicserélem, biztos ami biztos. Ja, és amit kicseréltem BD-t, megmértem, és minden lába között rövidzár van, úgyhogy az is meghalódott....TaTa
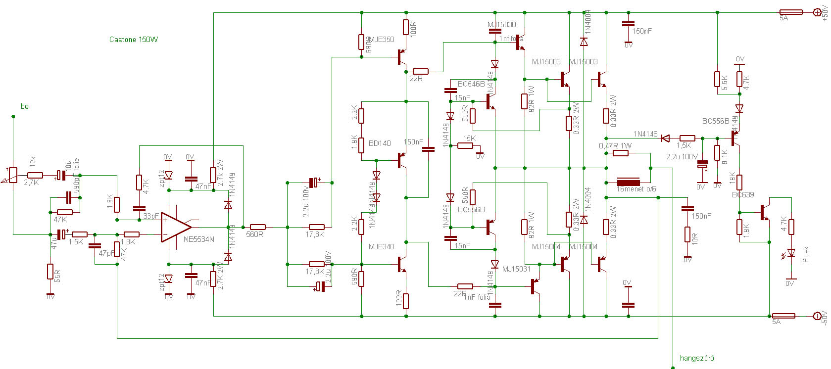
Na van egy castone kapcsolásom és az lenne a kérdésem ez hogy is szólhat és kellene nekem hozzá nyák ez a kapcsolás 150watt de sztem biztos leadja ha ez tényleg castone. Ez tényleg castone? Köszönöm előre a válaszokat is és ehhez elég egy 400wattos táp vagy inkább 500wattos.
Hy!
Szeretnék építeni egy erősítőt kb 2x90W-osat. Ha valaki tudna nekem küldeni egy viszonylag egyszerű rajzot akkor azt nagyon megköszönném. peace
Ha magasabbak az igényeid akkor pedig a VF2 ajánlom...
Esetleg rapillanthatsz az ST-151-re (lsd. forumtopicban).
Sziasztok emberek!
Kaptam egy rajzot, hogy próbáljam ki! A tervezője meg van győződve arról, hogy ez milyen csúcs kapcsolás! Szerintem full hibás, de annyira meggyőzően állítja, hogy ez mien jó... Mi a véleményetek róla, mint szakembernek? |
Bejelentkezés
Hirdetés |




Ha én összeépítek egy erősítőt, és ha arra bemenő jelet kapcsolok, pl. számítógépről adok neki jelet, akkor az ugyanúgy felerősítve szól mintha egy hangszinszabályzóval adnám neki a jelet?
Mármint akkor ez magában is erősít?
valaki mondjon már erre valamait!
ez a szám valós??
És aztán majd jöhet az ugymond "bővítés"
Mondjuk ott is van egy kicsi tranyó a környéken...





