Fórum témák

» Több friss téma
Fórum » Erősítő mindig és mindig
Mielőtt kérdezel, a következő két dolgot ellenőrizd! I. A helyes tápfeszültségek megléte. II. A kimeneten van-e egyenfeszültség. Élesztés.
Lapozás: OK   731 / 2566
(#) szabi83 válasza elektro777 hozzászólására (») Feb 6, 2011 / 1
 
(#) lacek29 hozzászólása Feb 6, 2011 /
 
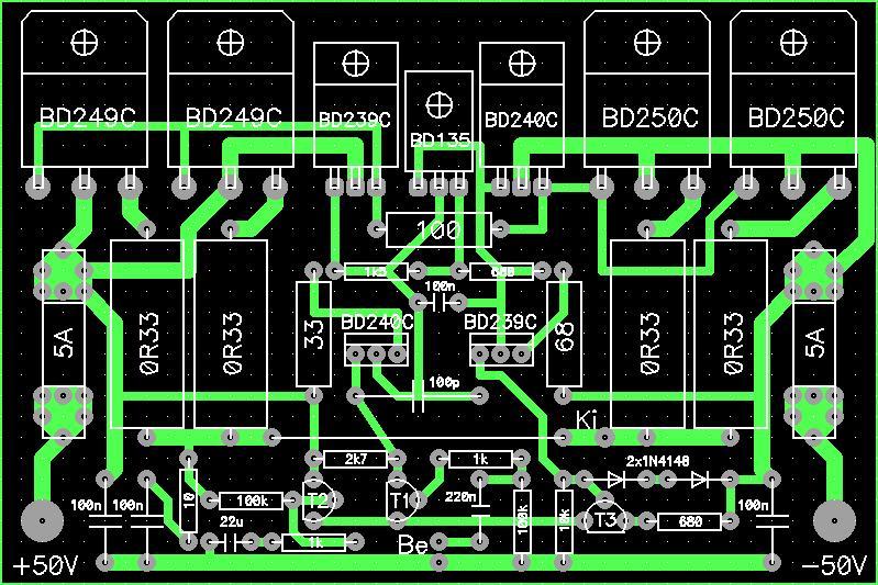
Sziasztok! Adott a mellékelt végfok NYÁKrajz.Sajnos semmi informáciom nincs róla.Tud valaki valamit róla?
(#) elektro777 válasza szabi83 hozzászólására (») Feb 7, 2011 /
 
Köszi szépen
Szóval az eredeti kapcsolásba módosítom az alkatrészeket és minden maradhat úgy, még a nyákterv is? Ja és még annyi hogy ott a kapcsoláson a bal alsó sarokban van egy különáló rész, az mi illetve hova kell kötni?
Köszi
(#) szabi83 válasza elektro777 hozzászólására (») Feb 7, 2011 /
 
Idézet:
„ódosítom az alkatrészeket és minden maradhat úgy, még a nyákterv is?”


igen...

Idézet:
„ott a kapcsoláson a bal alsó sarokban van egy különáló rész, az mi illetve hova kell kötni?”


Rajta van a nyákon..
(#) szabi83 válasza lacek29 hozzászólására (») Feb 7, 2011 /
 
(#) reloop válasza elektro777 hozzászólására (») Feb 7, 2011 /
 
A bemeneti földelést leválasztja teljesítmény földről, tehát a teletalpas jelű földpontokat és a ferde vonalkázott földpontokat külön kell összekötni.
(#) lacek29 válasza szabi83 hozzászólására (») Feb 7, 2011 /
 
Köszi.
(#) David 3g hozzászólása Feb 7, 2011 /
 
Sziasztok. Valaki nem tudna nekem TA8268AH IC-ez Adatlapot szerválni és bekötést ? sehol nem találtam . Előre köszönöm szépen.
(#) kadarist válasza David 3g hozzászólására (») Feb 7, 2011 /
 
Szia!
Ugyan úgy kell bekötni, mint a TA8276-ot és a teljesítménye is hasonló.
(#) fricihun hozzászólása Feb 7, 2011 /
 
Sziasztok!

Mitől lehet az hogy a TDA7250es végfokom az egyik oldalt állandóan kapcsolgatja. Hol szól, hol nem. Van hogy csak a magas hangok szólnak rajta van hogy minden jó és ez így változik. Néha több percig is tökéletesen működik néha meg lekapcsol azt úgy marad. A másik oldal mindeközben tökéletesen működik!

üdv. fricihun
(#) szabi83 válasza fricihun hozzászólására (») Feb 7, 2011 /
 
KH, forrasztás jó?
(#) fricihun válasza szabi83 hozzászólására (») Feb 7, 2011 /
 
Biztos, hogy jó a forrasztás. Mert eddig is csinálta csak miután bemelegedett jó volt. De most már nem jó most menet közben is csinálja. Múltkor kicseréltem az összes elektrolit kondenzátort és megszűnt. Viszont most megint csinálja! A hangszóró lekapcsolást úgy csinálja, mintha "elvágnád a vezetéket". Tehát a hangszóróból lévő alapzaj sem hallható. És csak az egyik oldal csinálja.
(#) David 3g hozzászólása Feb 7, 2011 /
 
Magyarázza el nekem valaki hogy egy IC- a stand by funkcióval mit kell kezdeni , mert találtam az előbbi IC ez rajzot , megcsináltam de semmilyen hang nem jön ki belőle és ugye mute és stand by funkciója is van.
(#) David 3g válasza kadarist hozzászólására (») Feb 7, 2011 /
 
Köszönöm szépen. Csak a stand by funkcióval na meg a mute funkciót nem értem probáltam adtam rá 1.5 V 3V 5 V ,de semmi nem is sistereg a hangszóró.
(#) bubu8427 hozzászólása Feb 7, 2011 /
 
sziasztok Krisztian vagyok! érdeklödni szeretnék, tudna e valaki abban segiteni nekem hogy van egy auto erösitöm Peiying PY-2C02R amit szeretnek vissza kötni de valahogy ez nekem nem megy. kellene valami bekotesi rajz vagy valami. köszönöm ha tudtok segiteni
(#) kadarist válasza bubu8427 hozzászólására (») Feb 7, 2011 /
 
Szia!
Konkrétan mivel nem vagy tisztában? Bővebben: Link
(#) Abukodonozo válasza andras1 hozzászólására (») Feb 7, 2011 /
 
Ez érdekes, mert én sem találkoztam még így vele.
(#) Directors válasza Directors hozzászólására (») Feb 7, 2011 /
 
Üdv!
Sikerült megoldani azt,hogy a kimeneten ne legyen egyen fesz. Összesen most 70mV mérek de sajnos a nyugalmit nem tudom beállítani. Max 280mV-ot mérek a tápágakban lévő ellenálláson.Ennél többet nem tudok beállítani rajta.Egy-egy 10 ohmosat raktam a tápágakba.
Egyébként szól.
Valakinek van valami ötlete,hogy hol lehet a hiba?
(#) ethosz2 válasza Directors hozzászólására (») Feb 7, 2011 /
 
Valőszínűleg magasabb a fetjeid Ugs-e, mint a kapcsolásban használtaké.

Az alsó TL431-nél van egy 5,6Kohm azt növeld picit (például 6,8K-ra), óvatosan. Előtte tekerd vissza a nyugalmi áram potméterét, majd csere után próbáld ismét. Kb +-14-15V-ot kell mérni az IC tápján, ha ez teljesül, akkor nincs hiba, 5,6K növelésével biztosan be tudod állítani a nyugalmit.
(#) Directors válasza ethosz2 hozzászólására (») Feb 7, 2011 /
 
Ne haragudj de nem látom az 5,6k ellenállást a beültetési rajzon.
Bekarikáznád a rajzon?Bővebben: Link
Vagy az lenne az amit bekarikáztam? Bővebben: Link
(#) kadarist válasza Directors hozzászólására (») Feb 7, 2011 /
 
A nyákrajzon 4,7 k ohm-os
(#) neuf válasza szamóca hozzászólására (») Feb 7, 2011 /
 
Köszönöm a segitséget, megpróbáltam amit írtál.
Fetek és tranyók jónak néznek ki.
Az izzó nem villan és nem olvadt ki, ahogy hangerőt adok füst.
Az izzókat kivettem (biszti sincs benne) így is ugyanaz a helyzet, az R39 ellenálás füstől.
Van még ötleted így látatlanban ?
(#) ethosz2 válasza Directors hozzászólására (») Feb 7, 2011 /
 
A beültetési rajzon 4,7K van az 5,6K helyett. Mindegy azt növeld. Az IC tápfesze (+-14V) növekszik ettől és ez a tápfesz vezérli a földelt bázisú fokozatok munkaponti emitter áramát, ami a nyugalmi áramért felelős. Ha ezt a feszültséget nézed, akkor +-14V környékén kezdenek kinyitni a fetek is.

Az offsetet az 51K változtatásával tudod kinullázni. 100mV -nál nagyobb offset esetén valami nincs rendben, ennél nagyobb nem léphet fel alapból sem normális működés esetén. Először a nyugalmit állítsd be, majd az offsetet nullázd ki.
(#) Directors válasza ethosz2 hozzászólására (») Feb 7, 2011 /
 
Kicseréltem az ellenállást.Nos az IC négyes lábán -13,4V van a hetesen pedig 4,4V.
A nyugalmit most már 370mV-on van.
(#) ethosz2 hozzászólása Feb 7, 2011 /
 
Hát a 4,4V teljesen hibás, nagy gáz van valahol...

A felső TL431 hibás fordítva van beültetve, esetleg a rá csatlakozó 12.7K és 18K helyére hibás értékű ellenállást raktál. Vagy még a tápellenállás értéke hibás a + oldalon.
(#) Directors válasza ethosz2 hozzászólására (») Feb 7, 2011 /
 
Akkor gondolom itt más probléma is van.
De hogy hol?
Szerinted?
(#) ethosz2 hozzászólása Feb 7, 2011 /
 
Előző oldalon leírtam 4 hibalehetőséget, csak utólag módosítottam a hsz-t. Gondolom nem olvastad. A negatív oldali fesz már jó. A pozítív oldalon nem, de ott sokkal egyszerűbb a történet, nem sok hibalehetőség van. Csak megtalálod.
(#) Directors válasza ethosz2 hozzászólására (») Feb 7, 2011 /
 
Az baj ha a 12,6k ellenállás helyett nekem 12k van?
(#) David 3g hozzászólása Feb 7, 2011 /
 
kérlek szépen segítsetek nekem hogy a Stand by funkcióval mit kell csinálni vagy tenni vele. Rá adom az IC e a feszt és semmi még az alap sugás sincs.
(#) Directors válasza ethosz2 hozzászólására (») Feb 7, 2011 /
 
Meg is lett a probléma. A beültetési rajzon 2,2k volt írva pedig oda 12,7k kell. Kicseréltem. Most már az IC-nél mind a két oldalt 13,4V-ot mérek.
Az ellenálláson 700mV-ot mérek de lassan kezd növekedni ez az érték. 1,6V-nál lekapcsoltam inkább.
Tuti gerjedés van mert a Fetek forróak voltak 20-30mp után.
Ez ellen mit tudok tenni?
Következő: »»   731 / 2566
Bejelentkezés

Belépés

Hirdetés
XDT.hu
Az oldalon sütiket használunk a helyes működéshez. Bővebb információt az adatvédelmi szabályzatban olvashatsz. Megértettem