Fórum témák
» Több friss téma |
Fórum » Erősítőhöz való hangsugárzó védelem (koppanásgátló)
Témaindító: Thom, idő: Márc 14, 2006
Témakörök:
A quad panelt hamarabb felismertem. Vendelnek igaza van, kell a rajz.
De a bekötési kérdést nem értem, mert már be van kötve. Nem működik? Miért kell hozzányúlni? Ha bizonytalan vagy a helyes működésben, pl ebben a fórumban is találsz több kipróbált rajzot. Építs egy másikat helyette, akár Vendel IC-s védelmét is kipróbálhatod, az mindent tud.
Keresőt javaslom használni. Ha jól csinálod, akkor pl. itt találsz egy lehetséges választ.
Van másik védelmem, de sajna a tápfesz az max +-40 lehet neki. Nekem meg +-50 van a quadok miatt. Esetleg ezt valahogy nemlehetne lecsökkenteni mondjuk +-35re??
Müködik ez, csak az a baj, hogy igy csak egy sima koppanás gátló. Gondolom volt neki még másik funkciója a DC ellen, de nemtudom, hogy ki csinálta mert igy kaptam. Majki féle védelmem van méd, de ekkora tápfeszre az nemjó. :no:
Na ez szép. Elég szépen átsiklottam felette. Átlehet alakitani akkor a Majki védelmét hogy ne keljen másik nyák neki??
Fogalmam sincs milyen nyákod van. Az említett rajzhoz tereztem panelt is, azt is megtalálod itt.
A majki-féle védelemnek az egyenfigyelése nem túl érzékeny (valahol itt leírtam ponosan mennyi, nézd meg, mert már nem emlékszem rá). Az már lehet mérlegelés tárgya, hogy ez jó-e vagy rossz.
Én is ezt a paneltervet láttam, ezért kellett terveznem egy "Alkotós" változatot is. Ez a vonalvezetés, és ez a forrszem-méret erősen vitatható. Ezzel nem akarom "leszólni" a te nyákodat, csak nekem más az elgondolásom a "jó nyákról". Illetve nálam mindkét csatornának külön van egy-egy túlvezérlésjelzője.
Értelek. Ezt ajánlották egyszer, aztán megcsináltattam a nyákot. Összedobtam, kiprobáltam, müködik, de sajna +-40 a max. Igy aztán eltettem. De lehet hogy a tiédet megcsinálom. Olyan rendezettnek tünik az egész. Tetszik.
Az IC-s védelemet lehet használni 60V-ig. Itt ebbe a topikban a 82. oldalon találsz hozzá anyagokat is. A Majki féle védelm is jó. Neked kell döntened, hogy melyiket építed meg. Az IC-s védelemnél az IC-t sajnos nem lehet minden szaküzletben kapni, de be tudod szerezni, ha akarod.
Sziasztok!
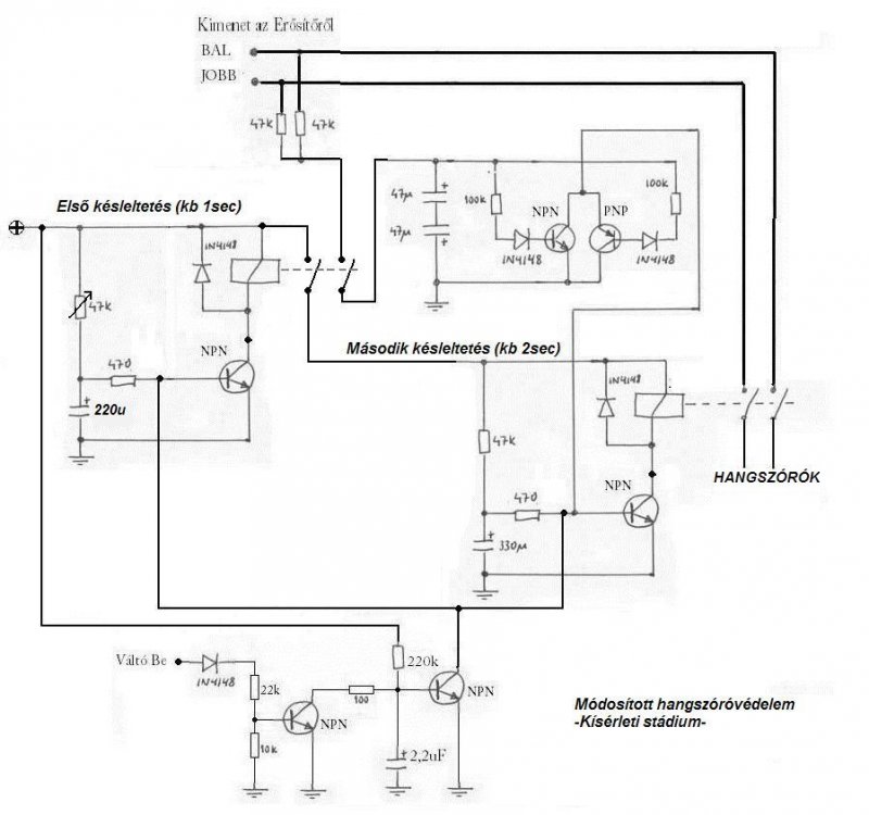
Erősítőm kikapcsoláskor elég nagy egyenáramot enged a kimenetre, ami sajnos elindítja a védelmet és hogyha perceken belül visszakapcsolom az erősítőt, nem húz meg a relé (csak kb 1 perc múlva)... Szóval kicsit módosítottam a kapcsolást amit már régóta használok, kapott egy "védelem késleltetést", bekapcsoláskor nincs a védelem a kimeneteken amíg a tranziensek le nem játszódnak ÉS kikapcsoláskor a hangszórókkal együtt a védelmet is leválasztja. Feltöltöm a rajzot hátha ti találtok benne valami kivetnivalót, véleményekre lennék kíváncsi, addig nem építem meg a módosított verziót!
Velem is előfordul ugyanez a probléma, gondolom nálad is kicsatoló kondenzátoros az erősítő. Nálam is kb. 1 perc a leválasztási idő, viszont én ráérek
Egy megjegyzés: Szerintem felesleges ennyi relét használni, sima tranzisztorral nem lehet leválasztani a leválasztandó részeket? Van egy kis árkülönbség egy relé, és egy tranzisztor között... És mivel nem folynak áramok, ezért egy pár Ft-os tr. is megtenné.
Sajnos nem, mindkét relé kapcsol az audió vonalban, valahogy nem lenne meg a biztonságérzetem tranzisztorokkal, itt viszont az első relé kapcsolja a másodikat!
Üdv!
Megépítettem dbase védelmét, a késleltetés része jól működik. Tápot egy 7812-n keresztül kap, ami össze van testelve a végfok földjével. Viszont ha + vagy minusz feszt kapcsolok a bemenetére, akkor rendesen elenged a relé, majd egy oylan 5-6mp után visszakapcsol. Leveszem az egyenfeszt, és megint visszarakom, akkor utána már nem old le. Kikapcs/bekapcs után ismét egyszer hajlandó egyenfesz ellen védeni, de többször nem. Tegnap este kidöglött az egyik végfokpanelom, el is ejtett a relé, majd visszakapcsolt. Ennek így kell működnie, vagy rosszul építettem valamit? sz: Ja, és a védelem 12 voltos tápját kötöm a bemenetre, arra nem reagál. És 1,5 voltos elemre se. Az erősítőn belüli feszültségek közül csak a 30v-os tápfeszre kapcsolt le.
Ott valami biztosan rosszul működik. Már 1V-os (teljesen mindegy milyen) feszültségre is el kell ejtenie a relének, és addig úgy is marad (plusz egy kis késleltetésig), ameddig érzékeli az egyenfeszültséget.
Itt van: Bővebben: Link
Elméletileg működnie kell neki.
Ha jó lesz a műszered mérni kellene.
Köss a védelem bemenetére kb. 12V-ot, és mérd meg a Q2 feszültségeit.
Rákötöttem a stabil 12v-ot, és az eredmények:
collector: 0,8v bázis: 0,04v emitter: földön van. Rossz a kütyüjeim humora mostanában, nem?
Már mutatja is magát a hiba.
Ha a bemenetre 12V van kötve, akkor az a R1 - D1 - R5 soron keresztül eljut a Q 2 bázisára és ki kell azt nyitnia. Mérd végig rajtuk a feszültséget, hogy hol tűnik el.
R5 után már csak 0,65V maradt a 12-ből..
Igen, de az R5 a Q2 bázisára megy, és te azt írtad, hogy ott 0,04V van, tehát valami itt nem stimmel, mérd meg megint a Q2 feszültségeit, lehet, hogy szakadt a panelod.
A 0,65V elég a Q2 nyitásához.
0,04V-ot akkor nértem, amikor nem volt semmi a bemenetén. Ez a 0,65V-ot úgy mértem, hogy 12v tápfesz rajta, és a bemeneten is.
EZt te írtad, miután kértem, hogy köss 12V-ot a bemenetre:
Idézet: „Rákötöttem a stabil 12v-ot, és az eredmények: collector: 0,8v bázis: 0,04v emitter: földön van.” Na mindegy. Ha 0.65V van a bázison, mennyi van a kollektoron, illetve a relé elengedett-e?
A relé nem engedett el. :no:
A collectoron 0,8v van.
A tranzisztor nem nyitott ki.
Hibás lehet a tranzisztor is, vagy vevés neki a bázisáram. A 390K-os ellenállás mellé köss egy 100Kohmosat, és próbáld ki mit csinál.
Ha ottvan párhuzamosan a 100k, akkor 30v-ra se enged el a relé.
|
Bejelentkezés
Hirdetés |





Egy megjegyzés: Szerintem felesleges ennyi relét használni, sima tranzisztorral nem lehet leválasztani a leválasztandó részeket? Van egy kis árkülönbség egy relé, és egy tranzisztor között... És mivel nem folynak áramok, ezért egy pár Ft-os tr. is megtenné. 


