Fórum témák
» Több friss téma |
Sziasztok azért nyitottam ezt a témát mert másik témákban nem kaptam választ a kérdésemre és szerintem sok embert érdekel.
A kérdésem az volna ,hogy: egy keverő pultra aminek csak egy sztereó mester kimenete van, arra lehet-e 2 erősítőt(amik nem ugyan olyan teljesítményűek) és egy aktív subwofert rákötni úgy ,hogy ne legyen túl sok veszteség és legalább egy egész éjszakát magas hangerőn üzemeljen.(ha lehet akkor nem külön 3 kimenetes erősítővel szeretném megoldani)csatoltam egy képet ,hogy hogyan képzeltem. Ha csinálok egy 3-as elosztót árnyékolt vezetékből akkor lesz veszteség vagy egyáltalán üzemelni fog ? Segítségeteket előre is köszönöm
elvileg párhuzamba kötve működhet, én most is így használom csak 4 erősítővel.
Működni fog, de csak akkor tudod őket közel egyformán kivezérelni, ha a bemenetük ugyanolyan szintre van illesztve. Ha az egyik zavaróan halkabb lenne mint a másik, akkor egy előerősítővel kell segíteni rajta. Milyen végfokokról van szó? Ha van rajtuk vonal kimenet is, akkor az a legjobb ha egy rövd kábellel összekötöd őket.
Képes voltál ezért témát nyitni? Van hangosítós téma. Az erősítőket fűzni szoktuk.
Ha nem füzhetők akkor veszel egy Ilyet . Összekötöd a rajz szerint, az rca csatlakozót kis dobozkába teszed és kész.
Ha minden a szabványok szerint működne, akkor a következő a helyzet:
Az erősítők bemeneteit ill. az előerősítők kimeneteit 600 ohmra és 1mW teljesítményre illesztik. Ez a szabványos vonalillesztés, azaz a LINE. Ez azt jelenti, hogy a vonalkimenet kimenőimpedanciája 600 ohmos, és a vonalbemenet bemeneti impedanciája is 600 ohm. A jelszint pedig akkora, hogy éppen 1 mW (0.001 W) teljesítmény vész el a 600 ohmon. A jelszint kiszámítható ebből: 0,775 V. Ha volna 600 ohm hullámimpedanciás kábelünk, akkor a jel torzulás nélkül tetszőleges távolságra elvihető lenne. Ílymódon azonban egy kimenetre csak egy bemenetet köthetnénk, különben nem teljesülnének a hullámipedanciára illesztés feltételei. Az illesztetlenség hangfrekvencián, és rövid kábelek esetén általában azonban semmi gondot nem okoz, és leginkább ez az egyik oka a hangfrekvenciás eszközök egymáshoz kapcsolása esetén kibontakozó zűrzavarnak. A valóság ugyanis a szabványtól eltérően - a méregdrága stúdiótechnikát leszámítva - teljesen más. Először is van egy nagyon régi DIN szabvány is, kisebb jelszintekkel, nagyobb impedanciákkal, eleve illesztetlenül. Sok régi készüléknél megtartották ezt, csupán a szabványos - ám régóta elavult - 5 pólusú Tuchel csatlakozót leváltották RCA harang csatlakozóra, majd a csatlakozók mellé írták, hogy LINE-IN és LINE-OUT. Másodsorban, az újabb készülékeknél csak többé kevésbé igazodnak a vonalillesztés követelményeihez. Ebből az egyik eltérés, hogy gyakran nem 600 ohm a bemenő impedancia, hanem jóval nagyobb. Ehhez a nagyobb impedanciához igazodva sokszor megtartják ugyan a 0.775 V-os kimenetet, de nem ennek a kétszeresére (1.55V) erősítik a jelet (szabályosan a 600 ohm kimenet és 600 ohm bemenet leosztása adja a 0.775 V-ot), hanem marad a névleges 0.775 V-os szint. Tovább keveri a helyzetet, hogy a kimenő impedancia is sokszor kisebb a szabványos 600 ohm-nál. Méginkább terjed a zűr azzal, hogy a házilag tervezett kütyüknél a tervező vagy csak félfüllel hallott a LINE szabványról, és abból csak az emlékei alapján próbál valamit összehozni, vagy éppenhogy látja a fentebbi kavalkádot, és azt sem tudja mitévő legyen. Valójában a zűrzavar nagyrésze éppen hogy arra irányul, hogy bátran lehessen egy kimenetre több bemenetet csatlakoztatni, ám ez pont akkor nem fog helyesen működni, ha az egyik, vagy több bemenet a szabványt követi. Tanulság: Általában a kommersz készülékeknél valóban nem probléma, hogy egy kimenetre több bemenetet csatlakoztatunk, kivéve ha nagyon régi (DIN-es) kimenet az. A problémák akkor kezdenek jelentkezni, ha valamilyen drágább, és a LINE szabványához pontosan igazodó egységek kerülnek a kezünkbe, és azokat kombináljuk a kommerszekkel. A konkrétan kérdezett esetben pedig az, hogy működni fog-e, nem az erősítők teljesítményeitől függ, hanem az attól független bemenő impedanciáktól és bemeneti érzékenységektől (erre céloz Bassmester is). Remélhetőleg az impedanciák elég nagyok és nem terhelnek be egymásnak. Ha az erősítők külön külön jól megszólalnak a keverőről, akkor érdemes kipróbálni amit rajzoltál, vagy megcsinálni a djgombi által javasolt elosztót (én is ezt tenném). De a hangerőket csak akkor tudod beszabályozni, ha minden erősítődön van hangerőszabályzó. A leghalkabban szólót vedd maximumra, a többit pedig annyira vedd le, hogy ne durrantsák el a hangfalakat. Ha mégse működne akkor csak a Bassmester által javasolt előerősítők segítenek.
Szia!
Szinte minden esetben szoktak rakni egy bementi ellenállást (multiméterrel megmérheted) ami korlátozza a bemeneti impedanciát. Még a kínai eszközöknél is szokott legalább 10kOhm bemeneti impedancia lenni. Manapság a legtöbb eszköz Line kimenete opampos, amit maximum egy 100 Ohm-os áramkorlát ellenállás szokott követni. Így a kimeneti ellenállás kellően alacsony. Ha három erősítőt kötsz a keverő kimenetére párhuzamban, akkor is legrosszabb esetben 3,3kOhm bementi impeadanciád lesz, amit egy 100Ohm-os kimenti impedanciájú opampos cucc lazán meghajt (egy opampnak álltalában követleménye hogy a régi 600 Ohmos bemeneti impedanciát meghajtsa...) Lényeg, hogy a következő fokozat bemeneti ellenállása nagyobb (és lehetőleg sokkal nagyobb) legyen mint az előző fokozat kimeneti ellenállása. MIvel itt ezekben a láncokban feszütlségersőítés zaklik (egy keverőnek nem kell telejesítméynt kiadnia), nem szoktunk "tökéletes ilelsztést" alkalmazni- (ekkor lenne a legnagobb kinyerhető teljesítmény a keverőből, de nekünk itt legnagyobb kinyerhető feszültség kell a keverőből) Mivel a fezsültségersőítésekben (GAIN) lehetnek eltérések, ezért jó lenen ha az utána összes erősítőn lenne egy jelszint állító poti. (álltalában a legtöbb keverő képes +-5V-os jelre, ami bőven elég, hisezn a elgtöbb erősítőt +-1V-os jelnél kalibrálják maximum teljesítményre). Ha van egy multimétered megmérheted a következőket: erősítő bementi ellenállása, erősítők fezsültségerősítése. Ha mégsem tudná meghajtani a három cuccot (mert akár az egyiknek túl kicsi a bementi impedanciája), akkor célszerű egy BUFFERt berakni. (egy opamp nem invertálú kapcsolásban 1-es feszültségerősítéssel). Ha érdekel pontos kapcsolás írj PM-t.
hát általában nem okoz különösebb gondot így összekötni több erősítőt.
ugyanakkor valóban a legcélszerűbb mindegyik elé egy műveleti erősítőt tenni, és akkor a szintillesztési problémákat ki lehet könnyen küszöbölni. lásd: Line driver.
is jó megoldás, általában az aktív crossoverek is egy bufferrel kezdődnek.
Sziasztok!
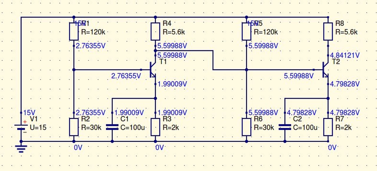
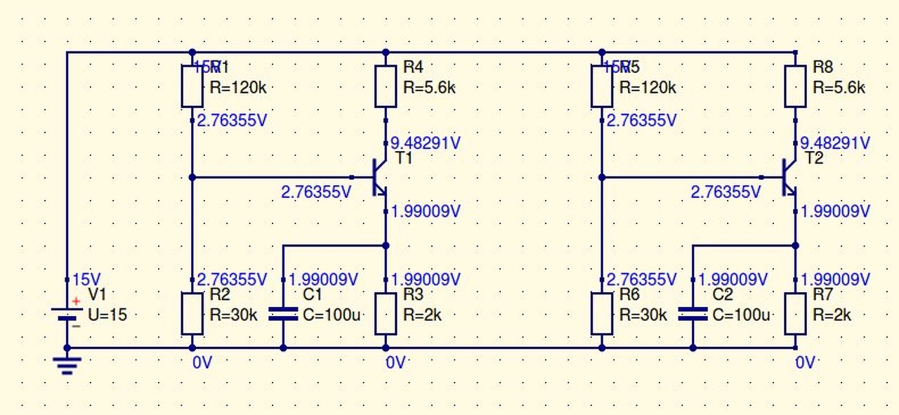
A képeken két FE kapcsolás van azonos munkaponttal, de ez most nem fontos. a kérdésem az lenne, hogy ha galvanikusan kapcsolom össze a két erősítő fokozatot,akkor hogyan alakul ki a T1 kollektorán és a T2 bázisán az 5,6V. Tehát magára a számítási folyamatra lennék kíváncsi. Mellékeltem a két ábrát, amit Qucs programmal készület. Először Kirchhoff törvényeire gondoltam, de mivel a tranzisztor nem lineári alkatrész, ezért egyelőre elvetettem. A témához kötődő olvasmányt is szívesen veszek. Köszönöm!
Ilyesfajta számításokra rutint úgy lehet nyerni, hogy valaki elvégzi a Műszaki Egyetem Villamosmérnöki karát, és persze érdekli is az efféle téma. Mindenestre az OHM törvény és a Kirchoff törvények ismerete alapvető, a nemlinearitás pedig nem probléma ha a tranzisztor helyettesítő képével számolunk, és elfogadunk némi hibatűrést is.
A jelen kapcsolásban a tranzisztor aktív üzemmódban dolgozik. Ránézésre - eltekintve a beírt adatoktól - az is látható, hogy a kollektoron néhány mA folyhat át. A kollektoráram a bázisba befolyt áramnak a B-szorosa (B: nagy béta, áramerősítés DC-ben). Ez - hasracsapva, és kb. 200-zal számolva - néhány (néhányszor 10) mikroamper bázisáramot jelent. A szilícium tranzisztoroknál ez azt jelenti, hogy kb. 0.7V van a bázis és az emitter között. A bázisra kötött R1,R2 feszültségosztót nézve az - terheletlenül - szemmel láthatólag a táp 15V-ját 1/5-ére, azaz 3V-ra osztja le. A rajtuk átfolyó áramot kiszámolva 100 uA-t kapunk. Ez már - ha nem is nagyon, de - közel van a becsült bázisáramhoz, tehát a pontosabb számításhoz majd később korrigálnunk kell a feszültségosztás értékeket. Ha a bázison 3V van, akkor az emitteren 3-0.7, azaz 2.3V jön ki. Az R3 emitterellenálláson tehát (a kondi egyen szempontból nem számít!) 2.3V/2Kohm=1.15 mA folyik. Nagy B esetén az emitteren és a kollektoron ugyanaz az áram folyik (vagyis a bázisáram itt elhanyagolható). Tehát a kollektoron folyó áram az R4 kollektorellenálláson 1.15mA*5.6Kohm= 6.4V-ot hoz létre. A kollektorfeszültség a földhöz képest tehát 15V-6.4V=8.6V. Látható, hogy ezek az értékek - bár közel vannak a program által számolthoz, de - eltérnek attól. Az eltérés egyik oka az, hogy ismeretlen a tranzisztor típusa (főleg a B értéke), illetve nem pontosítottunk mind a bázisáram miatt, mind a B értékének nemlinearitása miatt. Az adott tranzisztor adatlapjából kinézhetjük, hogy kb. 10 mA kollektoráramnál mekkora lehet a B értéke. Itt most csak a program által kiszámolt értékeket figyelve, valószínűleg az kb. 100-zal számolt. Ebből és az előbbi 1.15 mA-ből a bázisáramra kb. 12uA jönne ki. Ez tényleg kissé (kb. 10%-ra) beterhel a feszültségosztónak, és az alacsonyabb feszültség alacsonyabb kollektoráramot eredményez, amitől az éppen most számolt bázisáram is alacsonyabb lesz. Némi rutinnal a bázisáramra szánjunk akkor 10uA-t. Az R1-en lévő feszültség - arányaiban - nem jelentősen változik a bázisáram miatti, bázison lévő feszültség alacsonyabb értékétől, Azaz azon továbbra is 100uA-t számolhatunk, mint az előbb. Ellenben a bázisba befolyik 10uA ebből, tehát az R2-n csak 90uA folyik át. A 30Kohm-on tehát a feszültség inkább csak 2.7V mint 3V. Ezért az R3-ra ebből csak 2V jut, és az emitteráram ekkor 1mA-re jön ki. A kollektoron lévő feszültség ezekből 9.4V-ot eredményez. A 100-as B-ból, és az 1mA kollektoráramból jól kijön az újrabecsült bázisáram érték, tehát további korrekció nem kell. Észrevehető, hogy az ilyen kapcsolásoknál a számítások gyakran becsült értékekből történnek (pl. a szokásos 0.7V), illetve bizonyos - első lépésben nem jelentős - dolgok kihagyása után korrigálunk (bázisáram). Másrészről pedig az így kiszámolt értékek és a program által számolt értékek közti eltérés miatt nem kell aggódnunk. A műszaki gyakorlat része, hogy legtöbb esetben korlátozott pontossággal számolunk, és gyakori, hogy az így számolt és a pontos értékek közti eltérés jóval kisebb, mint az az eltérés amit az alkatrészek szórása okoz. Mivel pl. az ellenállások esetében 5-10%-os szórások vannak, a számításokban az 5% pontosság általában elegendő. Annak felismerése azonban, hogy ritkább esetben a pontatlanság hol okoz komoly problémát - néhány zsenitől eltekintve - felsőfokú végzettséget, és gyakorlatot igényel. Megjegyzem még, hogy a két fokozat galvanikus összekötése, főleg a kiszámolt értékek ismeretében, marhaságnak tűnik - legalább is az analóg üzemmód szempontjából. Az 5.6Kohm-os kimenőellenállás után az R5,R6 "feszültségosztó" funkciója alig érvényesül, és a T2 bázisa olyan magas feszültségre kerül, hogy az R7 által kiszámolt áram az R8-on túl nagy feszültséget hozna létre. Akkorát, hogy - elvileg - a kollektoron alacsonyabb feszültségnek kellene lenni mint az emitteren. Ez persze nem lehetséges, hanem amikor a tranzisztor kollektora a bázis feszültsége alá ér, a tranzisztor kapcsoló üzemmódba kerül, azaz itt kinyit. Ez nem az aktív üzemmódja, és ilyenkor másként kell vele számolni. Persze, ha csak az a cél, hogy megtudjuk miként kell ilyenkor számolni, akkor az majd egy másik hozzászólásban... A hozzászólás módosítva: Okt 29, 2014
tc52, köszi a hozzászólást! Igen, nyilvánvaló hogy csak vettem gyorsan két erősítő kapcsolást, és simán összekötöttem. Tulajdonképpen a galvanikus kötés hatására kialakult helyzet érdekel pontosabban,
A hozzászólás módosítva: Okt 29, 2014
A lényeg, hogy ha így összekötünk (galvanikusan) két erősítőt, akkor az első kimenete tönkrevágja a másodoknak az egyenfeszültségű beállítását, és az nem működik erősítőként (de pl. torzítónak - ha nem is kiváló - de elképzelhető). Ha azonban közéjük iktatunk egy 10µF-os elkót (+ oldala a kollektorra, - oldala a bázisra), akkor elég jól működne, bár akkor már túl nagy erősítés jönne ki (számításaim szerint egy fokozat kb. 200-at erősít).
Galvanikusan csatolt 2 tranzisztoros erősítőt másképp szokás megépíteni. Ehhez, meg a további okulás kedvéért javaslom ezt a könyvet(PDF): U.Tietze Ch. Schenk Analóg és digitális áramkörök Ennek a 153. oldalán (Kisfrekvenciás erősítők) van egy kétfokozatú erősítő, amelynek a működése, ill. a számítások is le vannak írva. Nekem annak idején a BME után nagy segítség volt ez a könyv az áramkörtervezésben. Sajnos beszerezhetetlen, főleg ez a kiadás. Későbbi kiadásokban - a digitális technika elterjedése miatt - sok digitális célú bővítés került bele, sajnos éppen az analóg technika rovására, és pótolhatatlan részekkel lett szegényebb a könyv. Tehát analóg szemponból ez a kiadás az ALAPMŰ!
Üdv!
Tudtam, hogy van valami hasonló könyvem, ez sajnos a 4. kiadás. Megvettem még amikor megjelent, de nem vágott a profilomba és csak van.
Szóval nem feltétlenül erősítőfokozatok összekapcsolása a célom, hanem inkább az „egymásra hatás” megismerése, tanulás. Természetesen a linket köszönöm.
Hello mindenkinek, kerdesem az lenne hogy miert mennek tonkre a bemeneti es meghajto tranzisztorok,egy hidba kapcsolt erosito rendszerbe ? A foldelt bemenetu erositorol van szo,elore koszonom velemenyeiteket ! ( hazilag keszitett kutyu
)))
A vaterán láttam már ilyet elkelni 3000-ért. Tedd fel, hátha valakinek még kell...
Akkor ha lehet javasolni, előbb tanulmányozd az irodalmat, esetleg tankönyveket sem árt, és mikor már nagyjából tisztában vagy a miértekkel, akkor kezd használni a szimulátorokat. Az csak arra jó, hogy mentesítsen sok számolgatástól (arra sem mindíg) az alapokat ismerned kell. Ismerni kell a lineáris hálózatok számítási módszereit, OHM törvény, Kirchoff törvények, ellenállások impedanciák soros, párhuzamos kapcsolása, frekvencia függés, áram, és feszültség generátorok, helyettesítő képek, stb.
Gondolom, a "hídba kapcsolás" egyenáramúlag csatolt erősítőket jelent. Ezesetben pedig normális, ha egy meghibásodás mindent visz.
Jó napot!
Nem tudom melyik témába írhatnám le ezt a kérdést. Adott 2 erősítő: egy Technics SU-VX 800, egy Akai AM-2200, és 4 hangfal. Össze tudom-e kötni a két erősítőt károsodás nélkül egy éjszakára úgy, hogy 1 pár hangfal(8 ohm) az egyikhez másik(4 ohm) a másikhoz van kötve? Ez azért lenne szükséges, mivel az egyik hangfalpár az egy Revox Studio 4 mk2, ami 4 Ohmos terhelést bír. Vagy inkább kössem a technics két kimenetelére mindkettőt, úgy, hogy egy db 8 ohmos hangfal egy db 4 ohmossal legyen kötve egyik oldalt? UI: megkérném a válaszadót, hogy a válaszából küldjön egy másolatot a vtzgergo@gmail.com-ra! Előre is köszönöm! A hozzászólás módosítva: Jan 28, 2017
|
Bejelentkezés
Hirdetés |








))) 