Fórum témák
» Több friss téma |
Egy olyan kapcsolásra lenne szükségem ami egyrészt a bejövő kb 6V-os egyenfeszt stabilizálja 5v-ra és ha a bejövő fesz lecsökken 5V alá akkor azonnal lekapcsolja az áramkört.
Köszi
Szerintem 7805, meg mellé teszel egy 5V-os Zener diódát
. Csatoltam egy móricka rajzot.
zéner diódával biztosított hogy lekapcsoljon 5v- alatt?
mi kell még hozzá, tranzisztor? egy 6vos akksiról jönne a táp és kb 500mA lesz a terhelése
A tranzisztor NPN pl BD137. A zenerből meg többet kell venni, és megnézni, egy szabályozható tápegységgel, hogy melyik az ami 5 volt közelében zár. A 7805-öt ha megméred az se 5volt lesz hanem 5.5 volt körül terhelés nélkül. igy szerintem a Zenernek olyan 4.7 volt körül kell majd lennie! Illetve lemaradt a rajzomról a bázis és az emitter közül egy ellenállás!
Ha 5 V alá esik, épp nem kap testet a stabkocka, ami miatt a teljes tápot át fogja engedni magán, kikapcsolás helyett. De mivel 6V alatt lesz úgyis, jelentősége nincs. Ja és 6V bemenetnél a sima 7805 nem is működik, low drop stabi kell hozzá. 7805 legalább 7,5V-ot szeret a bemenetén.
Mondjuk ezt nem vettem figyelembe, egyből a megoldást kerestem. Viszont amit linkeltem kapcsolási rajzot a másodikat, az még szerintem esélyes.
Hello!
Nem akartam új témát nyitni a kérdésemnek, mivel hasonló lenne a problémám, csak a feszöültség más. A lényeg a következő lenne: Az autóban 2 akkumlátor van (lenne). Az egyik a rendes gyári akku, az eredeti helyén, bekötve normálisan, a másik a kiegészítő akku az autóhifihez, összekötve párhuzamosan a fő akkuval, ezzel nincs is gond, de azt szeretném, hogy ez a pótakku, csak töltést kapjon a generátortól és ha indítózok akkor ne vegyen részt benne, azaz ha a feszültség kb. 13V alatti akkor ne legyen kapcsolatban az első fő akkuval, ha beindítom az autót és a töltőfeszültség megjelenik, akkor már kapcsolódjon rá. Na szóval ezt hogyan tudnám megoldani? Ja és hogy miért van erre szükség? Amiatt, hogy indítózáskor ne kelljen kikapcsolni a hifi rendszert, ugyanis elég sokat kell indítanom egy műszak alatt, taxis vagyok.
Az indító motorra egy jelfogót kötsz ami lekapcsolja az akkudat.Miért kellene figyelni a feszültséget?
Azt hittem máshogy nem tudom megoldani
Tehát egy relé ami akkor old ha az indítómotor zár?
Szia!
Ezt a töltés kapcsolást relével oldanám meg. Beindított motornál a generátor töltés jelével (általában a "61" jelű kapocs) vezérelnék egy relét,ami a HiFi akkuját összekapcsolja az autó akkujával. Leállított motornál így az autó akkuja nem merül le a HiFi-től.Emelőhátfalas pótkocsik akkuját is így töltik menetközben,s rakodáskor csak a emelőfal saját akkuja dolgozik.Ilyen célra való relé autós boltban kapható.Célszerű 60-80A-est venni,mert a töltés kezdetén akár a teljes generátor teljesítményét képes az akku felvenni.
Szerintem.Talán arra kell vigyázni hogy be bírjon húzni a csökkent feszültségről is.
Vagy egy jó nagy áramú Schottky-diódával is el lehet választani a két akksit. Így a generátor töltené az erősítő akksiját, de visszafelé nem zavarna.
Köszönöm a tippeket mindenkinek, sokat segített, majd még kitalálom melyikkel valósítom meg amit szeretnék.
Csak halkan jegyzem meg hogy a 7805-nek a gyári adatlapja szerint a bemeneti feszültségtartománya 7 V és 25 V között van. Így a 6 V bemenetet nem fogja díjazni
Időközben elővettem az adatlapot, csak éjszakás műszak után keltem fel és úgy irtam a választ!
Sziasztok!
egy olyan kapcsolás kellene nekem a 12v-os villanypásztornál ha az aksi feszültsége 11v-ra leesik akkor átkapcsol egy másik aksira és világit egy LED hogy lemerült az aksi. A válaszokat előre is köszönöm!
Mondjuk így a legegyszerűbb. A potenciométerrel belövöd, hogy 11 V-nál a relé elengedjen. Ezután a potmétert kikötöd és megméred az értékét, majd helyettesíted egy ellenállással. A villanypásztor a 12 V pozitív feszültséget a relé szabadon hagyott lábáról kapja, a negatívot a negatívról. Ha a feszültség 11 V-ra esik le, akkor a relé elenged és a LED is kap feszültséget az előtétellenálláson keresztül.
Bocs, most olvastam át újra a kérdésedet, szóval másik aksira is át kell kapcsolni. Akkor több érintkezős relé kell, a megoldás hasonló, elengedéskor a pozitív a másik aksiról jön a negativok össze vannak kötve.
Hello!
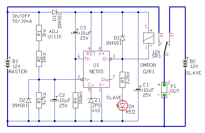
Akkor legyen egy kissé korrektebb kapcsolás is.. A Master aksit figyeli, és ha a feszültsége alacsony, akkor elejt a relé, és bekapcsolja a Slave aksit. (Vagy ha leveszed a Mastert töltésre) Töltés után egyszerűen csak rá kel tenni az aksit, és magától vissza fog kapcsolni. Az R1 ellenállás változtatásával beállíthatod a kívánt lekapcsolási szintet. Erre azért is szükség lehet, mert a zéner diódának és az ellenállásoknak is van értéktűrésük. Grátiszként, ha fordított polaritássl kötnéd be a Master aksit, akkor nem kapcsolja rá a készülékre. Bekapcsolt állapotban a fogyasztása 50mA körül van, ami legfőképpen a relé árama. Kikapcsolva pedig kb. 10mA ami az IC és a Led áramfelvétele. üdv! proli007
Helló!
Talán jó helyen járok a következő kérdésemmel. Szeretnék az autómba Ledeket beépíteni a műszerfalba. Mint ismeretes a feszültség 12-14V között lehet, némi ingadozással. Mivel teljesen kezdő vagyok, szeretnék segítséget kapni, hogy BC547 tranzisztort felhasználva, hogyan lehetne stabilizálni a bemenő feszültséget? A segítséget előre is köszönöm.
Hello!
A Led-eknél, alapvetően az átfolyó áramot kell stabilan tartani. Pontosabban határok között. De ezt egy ellenállással is lehet biztosítani, ha az ellenállásra jutó feszültség elég nagy, hogy az áram változás elhanyagolható legyen mellette. Egy BC tranzisztorral, lefeljebb egy sor led áramát vagy feszültségét stabilizálhatjuk. De hogy világosabb legyen: - Ha pld. 3V/20mA-es fehér Led-ekből készítünk Led-sort. Akkor 12V mellett 4-et kapcsolhatnánk sorba. De így nem jutna feszültség az előtét ellenállásra. ezért, csak 3db-ot köthetünk sorba. Ez a Led-soron 9V-ot jelent. - Így a Led-sorokat 3-3 Led-ből alakíthatjuk ki. Ezeket lehet párhuzamosan kötni. De az áramelosztás miatt nem közvetlenül, hanem előtét ellenállással. - Ekkor célszerű a tápfeszültséget stabilizálni, és a kívánt áramot, oszloponként egy-egy ellenállással beállítani. - Tehát ha a feszültség értékét 10V-on tartjuk stabilan, akkor a soronkénti (3 Led) előtét ellenállás, 1V/20mA=50ohm lehet. - A 10V feszültséget, célszerűen egy LM317-el, lehet stabilizálni. Ez a stabilizátor, maximálisan 1,5A-el terhelhető. Így 1,5A/20mA=75db Led-sort lehet táplálni. Ez 225db Led-et jelenthet maximálisan. - A stabilizátor minimális ki-bemeneti feszültség különbsége 1A terhelésig, kb. 2V. Ha 1,5A-ig terheljük, legfeljebb 12 esetén kicsit csökken a Led-ek árama. - Kapcsolásnak az adatlap 1. ábrája bőven megteszi. (Esetleg gerjedésgátló 2db. kondit kell még rákötni a 4. ábra szerint.) Ha R1 220ohm, akkor 10V eléréséhez, az R2 értéke, 1,5kohm kell hogy legyen. - 1,5A és maximális 14,5V feszültség mellett, a tok disszipációja 6,75W, tehát már kb. 5K/W, vagy annál kisebb termikus tényezőjű hűtőborda szükséges hozzá. (pld. SK 68/75/SA) üdv! proli007
Köszönöm a korrekt választ!
Elnézést, hogy csak most reagálok, de most van egy kis időm a géphez odaülni. Megpróbáltam az LM317-hez nyákrajzot készíteni (Sprint-Layout). Megtudnád esetleg nézni, hogy esetleg mit változtassak meg rajta? Gyakorlatilag NYÁK-ot sem marattam még, tehát ez lesz az első projekt. (Ha valami nagy hülyeséget csináltam kérlek nézd el nekem) A további segítséget előre is köszönöm!
Hello!
Teljesen jó, néhány dolgot kivéve.. - Erre van másik topik, de a led-es téma is már OFF volt ebben a topikban. - Arra is gondolnod kell, hogy a stabi úgy kerüljön fel a nyákra, hogy azt hűtőbordára is tudd szerelni. A stabi hűtőfelülete a kimenethez van kapcsolva, tehát szigetelni kel majd a bordától.. (de megfontolandó, hogy egyáltalán kell-e a stabilizátornak nyák, hiszen csak két ellenállás csatlakozik hozzá, az IC meg a hűtőbordán foglal majd helyet. (Igaz, a két kondit kifelejtetted, de nem biztos, hogy gerjedni fog.) - A nyák tervezése, felülnézetből készül. Tehát ha most ténylegesen a panelt néznénk az alkatrész oldal felől, a vezető sávok nem látszódnának. De így a kész nyákon a feliratok, fordítva lesznek. Tehát a terven azt tükrözni kell, és a nyákot úgy kell elkészíteni, hogy az a forrasztás felőli oldalról olvasható legyen. (Egyébként pont ezért célszerű a nyára szövegeket írni, nehogy rosszul legyenek legyártva.) üdv! proli007
Helló!
Először is köszönöm a teljeskörű segítséget! Leesett néhány dolog... Valószinűleg megfogadom a tanácsodat, hogy nem fogom nyákba forrasztani az áramkört. Remlhetőleg innenstől kezdve nem ütközöm számomra komolyabb problémába. Legközelebb körültekintőbben fogok topikot választani az aktuális témához kapcsolódva. Köszönet mégegyszer az info-kért. Üdv. |
Bejelentkezés
Hirdetés |




. Csatoltam egy móricka rajzot. 








