Fórum témák
» Több friss téma |
Sziasztok! Lehet, hogy a témabesorolásom nem a legjobb, de végül is erősít a dolog...
Tehát! Van egy földpontom, amihez mindent mérek. Van egy Va és egy Vb feszültségem. (A és B pont. Végsősoron mindegyik ugyan arról az áramforrásról kap áramot. Milyen kapcsolással tudnék létrehozni egy olyan C pontot, melyen a Vc=Va+Vb. Remélem, érthető a kérdésem. (Egyszerűbben: Össze akarok adni két feszültéget.) Az nem jó megoldás, hogy negatívot a pozitívra, mert mint ahogy már írtam, egy áramforrásról menne az egész. Ne kérdezzétek, mire kell, mert a válaszom az, hogy semmire. Egyszerűen csak kíváncsi vagyok. Szép napot!
A válasz is egyszerű : Műveleti erősítővel.
Keress rá " összegző erősítő, műveletis összeadó " Előny, hogy súlyozhatod is az összeadást (csinálhatsz n bites D/A-t). A hátrány, hogy -1 szerese jön ki, így ha ez baj kell egy kis trükközés, vagy dupla táp.
Mindjárt rákeresek. Az a kis trükközés mi lenne?
Megnéztem, amit találtam, de a műveleti erősítők nem azt csinálják, amit én szeretnék, hanem a különbséget erősítik fel, ha jól értettem.
Még egy annyi lenne, hogy pontosan értsem is a kapcsolást, ezt a feladatot meg lehetne oldani ellenállásokkal, kondikkal, tranzisztorokkal, tekercsekkel és diódákkal? Tehát kész IC-k nélkül.
Jobban megnézve tényleg ez kell nekem. Köszi. De mi az a kis trükközés, ami invertálja a jelet?
Megvan a trükközés is. Csináltam invertert. Köszönöm a segítséget.
Ezzel a kérdéssel equivalens nemrég szerepelt egy fórumon. Most a dijazott válasz 7 perc mulva érkezett este háromnegyed 11-kor. A kérdés primitív, csak egy kis Mate volt benne. Talán hajnal 3-kor is próbálkozni kéne az egyszereggyel
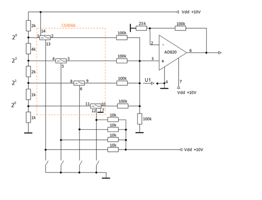
Sziasztok a következő lenne a problémám, szeretném megoldani azt hogy ne legyen invertáló az összegző áramkör, ezzel a részével baj éppen nincs, viszont a műveleti erősítő + bemenetére ehez max 10 voltot rakhatok, és a leosztás után valamiért (az ábrán U1-el jelölt potenciál) nem összegződik, hanem a legnagyobb potenciálra ál be az ágak kapcsolgatása során. Mit rontok el, vagy nem veszek figyelembe??? Előre is köszi!!
|
Bejelentkezés
Hirdetés |





