Fórum témák

» Több friss téma
Fórum » Gyorsulásmérős áramkör kérdés
Lapozás: OK   1 / 1
(#) Balage68 hozzászólása Nov 19, 2018 /
 
Sziasztok,
Próbáltam a kérdésemet egy már meglevő topicban feltenni, de a téma kicsit más, és válasz se jött ezért inkább itt is felteszem.
Accelerométer vezérelte kapcsolóáramkört szeretnék összehozni.
Az áramkörnek 12 V-os tápfeszültségről üzemelve ~0.1 g (negatív) gyorsulás elérésekor kellene egy relét behúzva bekapcsolnia a szintén 12V 48W fogyasztót.
Ezt az accelerót néztem ki, és a 12V-ról ezen keresztül lenne táplálva. Ami hiányzik, a voltaképpeni lényeg, azaz a kapcsolást végző áramkör. Jó lenne ha a hangolhatóság érdekében a bekapcsolási határérték állítható lenne.
Megköszönném a segítséget vagy útbaigazítást.
(#) vargham válasza Balage68 hozzászólására (») Nov 19, 2018 /
 
Én inkább egy digitális gyorsulásmérőt használnék, aminek I2C a felülete. Kell mellé egy olcsó mikrokontroller, és kész is. Szoftverből aztán nagyon egyszerűen, az elektronika átépítése, alkatrészek cserélgetése nélkül lehet variálni a határértéket, ki és bekapcsolási időt, akármit.
A hozzászólás módosítva: Nov 19, 2018
(#) vargham válasza vargham hozzászólására (») Nov 19, 2018 /
 
Azt mondjuk nem említetted, hogy akkumulátoros táplálás lesz vagy nem. Ha fontos a kis fogyasztás, akkor az MCU aludhat, a gyorsulásmérő ébreszti akkor, ha esemény van.
(#) proli007 hozzászólása Nov 19, 2018 /
 
Hello! Mivel a témakörnél analóg áramköröket jelöltél meg, ebből úgy gondolom, azt szeretnél készíteni. Minden esetre számodra, egy hiszterézises komparátorra van szükséged. (Ehhez viszont van külön topik.) Mivel a gyorsulás érzékelő nulla gyorsulási értéken a tápfeszültségének felét (vagy is 1,65V-ot) ad ki, ehhez mérten kell a kimenti jelet értelmezni. A legnagyobb érzékenysége sz 1,5g méréstartományában van. Ekkor a kimenti jel 800mV/g nagyságú. Így 0,1g értékhez -80mV tartozik. Ha a gyorsulás -0,1g, akkor a 80mV értéket kell levonni az 1,65V feszültségből. Vagy is 1,57V-nál kell meghúzni a relének. De hiszterézisre is szükség van, vagy is a be és ki komparálási érték nem jó ha azonos. Mert a billenés határán kattoghat a relé. Ezért célszerű hiszterézis is kialakítani. Pld. 1,57V-nál kapcsol be, és 1,59V-nál ki a relé.
Továbbá a működés gyorsaságát is célszerű korlátozni. Ez lehet egy időzítő sima RC tag, csak azt kell tudni, milyen gyors reakcióidőre gondoltál. Tehát ezeket nem árt ismerni.
Valamint tudni kell, hogy az IC adatlap szerint a 0g gyorsulási értéknél az 1,65V, kb. +-0,2g feszültségértékkel (+-160mV-al) szórhat. Így ezt is figyelembe kell venni, hiszen a működést 0,1g értéken szeretnéd megvalósítani.. De ha digitális lesz a jelfeldolgozás, ugyan ezeket a problémákat kel megoldani, csak szoftverből.
A hozzászólás módosítva: Nov 19, 2018
(#) vargham válasza proli007 hozzászólására (») Nov 19, 2018 /
 
Nekem az MCU legalább egy nagyságrenddel egyszerűbbnek tűnik.
(#) Balage68 hozzászólása Nov 19, 2018 /
 
sziasztok,
Köszönöm a kommenteket!
Igen, (autó)akkumulátorról lesz táplálva. Az altatás/élesztés nem szempont, mert autóban a gyújtás ráadásával ha éled és menet közben végig éles, az úgy pont jó.
Analóg rendszerre azért gondoltam, mert a digitálishoz és azok szoftveres beállításához semennyire nem értek. Az analóghoz is csak érdeklődő láma vagyok.
proli0007 számolását azért kb követni tudtam, és amit a végén írt, azon el is gondolkodtam. Ha a bekapcsolási küszöbként 0.1g a cél, akkor ahhoz a +-.2g szórás lehet, hogy túl nagy.
A mikrokontrolleres verziót hogyan kell elképzelni?
Ha digitális, ha analóg az érzékelő, kis felbontás (és értelemszerűen kis szórás) lenne szükséges.
(#) vargham válasza Balage68 hozzászólására (») Nov 20, 2018 /
 
Például Arduinoval szerintem kisebb a tanulás belépési küszöbe, mint az analóg vezérlésnek. Gondolj itt a hiszterézis kezelésére, finomhangolásra, stb.
(#) nagym6 válasza Balage68 hozzászólására (») Nov 20, 2018 /
 
Idézet:
„A mikrokontrolleres verziót hogyan kell elképzelni?”
Analóg elektronika nem kell. Minden analóg, és analóg korrekciós áramköröket helyettesít a szoftver, tehát minden korrekciót, beállítást szofverben egyszerűen lehet beállítani, módosítani pár sor adat átírásával. Analógban ehhez kell az áramkör, és alaktrészeket kell csereberélni a beállításokhoz.
(#) Gafly válasza nagym6 hozzászólására (») Nov 20, 2018 /
 
Nem véletlen van az adatlapon ez...
De analóg módon sem lehetetlen megoldani, bár az kérdés, hogy mennyi ideig kell aktívnak lennie? Lusta vagyok kiszámolni, hogy 0.1 g-vel mennyi idő alatt éri el az autó a szökési sebességet és áll földkörüli pályára.

Accelero.PNG
    
(#) Balage68 válasza Gafly hozzászólására (») Nov 20, 2018 /
 
Idézet:
„0.1 g-vel mennyi idő alatt éri el az autó a szökési sebességet”


Lassulás, Gafly!
Igen, ott van az adatlapon az MCU-s rajz. De mit csináljak ha ahhoz végképp tök hülye vagyok...

A projekt egyébként a következő célt szolgálná:
Adva egy full elektromos kisautó, amely úgy vezethető minél gazdaságosabban, ha a megfelelő váltófokozatban haladva a közlekedéskor szükséges lassulásokat nem fékezéssel, hanem gázelvétellel és az ennek eredményeként az elektromotoros hajtáson fellépő rekuperációs motorfékezéssel érjük el. Nagyobb sebességről hirtelen teljes gázelvételnél az energiavisszanyerés kimondottan erőteljes lassulást eredményez, és fékpedál mindennemű használata nélkül oldható meg például egy körforgalomba érkezés és áthaladás, vagy akár a piros lámpánál, vagy forgalmi helyzet miatt történő teljes megállás. A rekuperációs fékezés viszont ezeknél a (nem legutolsó generációs) elektromos autóknál még nem gyújt féklámpát, és ez adott esetben veszélyforrás lehet. Nem csak lehet, a forgalomban tapasztalom, hogy a jelenség (féklámpa nélkül "fékező" e-autó utolérése) létezik.

Szeretnék tehát a féklámpát működtető pedálkapcsolóra párhuzamosan kötve egy olyan kütyüt, ami a lassulás mértékét észlelve magától működteti a fényeket. Ez a megoldás egyes márkáknál régebb óta, másoknál legújabban bevezetésre került, de vannak olyan márkák és típusok, amelyekbe ezt a megoldást ma se építik be. Ahol a rendszernek ez része, ott a bekapcsolási lassulás 0.08g körülre van beállítva.

Külföldi releváns topicokban a témát sok helyen tárgyalják, de amennyire én tudom, ilyen áramkört házilag még nem csináltak, kereskedelemben se kapható.
Szerintem megoldható, de mikoroelektronikában nem vagyok elég jártas ahhoz, hogy segítség nélkül összehozzam.
(#) proba válasza Balage68 hozzászólására (») Nov 20, 2018 /
 
Vagy egy mechanikus kapcsoló rugalmas lapon egy súly. Ha lassul az autó, a súly menne tovább, már csak egy érintkező kell rá. Vagy ami még eszembe jutott pici henger alján két érintkező, benne egy csepp higany. A dőlésszöggel kalibrálható. Hátrány csak vízszintes pályán használható.
(#) nagym6 válasza Gafly hozzászólására (») Nov 20, 2018 /
 
Nem tudom, de ezt még lehet, hogy konfigurálni is kell, akkor viszont analóg mód kiesik.
(#) vargham válasza Balage68 hozzászólására (») Nov 20, 2018 /
 
Ehhez nem lenne érdemesebb a motorvezérlőtől venni a jelet? És akkor a gyorsulásmérő ki is hagyható.
(#) Balage68 válasza vargham hozzászólására (») Nov 20, 2018 / 1
 
Az autó elektronikájához inkább nem piszkálnék hozzá. Nem beszélve arról, hogy a motorvezérlőről valószínűleg az áram irányát, töltőáram nagyságát vagy ehhez hasonló jelet lehetne elhozni, de szerintem nem az a kulcsinformáció, mert nem a motorfékezés ténye ami számít, hanem a meglassulás. Tehát a motor lejtőn egyenletes haladáskor is tölt (és fékez), de ilyenkor nem szükséges a féklámpa, szemben a lassulás megkezdődésével vagy fokozódásával, amit viszont igenis fontos lenne a mögöttem jövő tudtára hozni....
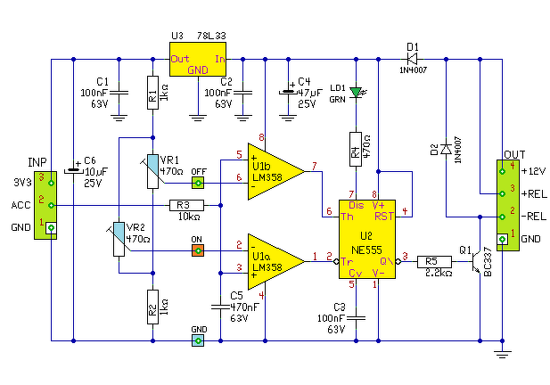
(#) proli007 válasza Balage68 hozzászólására (») Nov 20, 2018 / 5
 
Azért az analóg áramkör sem az Ördögtől való. Biztosan tudom, mert én nála leszek fűtő..
(#) Balage68 válasza proli007 hozzászólására (») Nov 20, 2018 /
 
Hű! Meg ha.
Ez pont olyasmi mint amire gondoltam. És még a step-down se kell. Honnan szedted..?
(#) Bakman válasza Balage68 hozzászólására (») Nov 20, 2018 / 1
 
proli007 nem olyan. Ha valakinek jár az esze valamin, egyszerűen megtervezi a kapcsolást a megrendelő és úgy általában mindenki örömére.
(#) vargham válasza proli007 hozzászólására (») Nov 21, 2018 /
 
Idézet:
„Azért az analóg áramkör sem az Ördögtől való.”

Ezt én sem mondtam. Csak nekem egyszerűbbnek és könnyebben módosíthatónak tűnik a digitális. Részben azért, mert a napi munkám során is azzal dolgozom, és azt ismerem. De valószínűleg az ipar sem véletlenül megy a digitális irányába.
(#) Balage68 hozzászólása Jan 1, 2019 /
 
BÚÉK.
Megépült, de azért vannak gondok.
(#) Balage68 hozzászólása Feb 15, 2019 /
 
Sziasztok,
Egy kis update és egy kérdés.
Az áramkör amit proli007 megtervezett, szuperál. Ezúton is köszönet (a támogatásért is az építés folyamatában)! Már a másodikat építem meg, mert az elsőt részben alkatrész hiba, részben az én gyakorlatlanságom miatt végül toldozni kellett. De nem baj, így dupla az építés (és a tanulás) öröme.
De...
És itt jön a kérdés.
Tudja valaki, a gyorsulásmérő panelt kell-e, lehet-e valahogy éleszteni? Nem jön le róla egy millivoltnyi jel sem, így aztán hiába precíz és kalibrálható a fogadó áramkör. A panel adatlapja szerint van egy logikai pin, amivel altatni lehet, hogy inaktív helyzetben ne fogyasszon, és arra kezdtem gyanakodni, hogy gyárilag sleep módban lehet. Viszont az áramköröm analóg, mikrokontrollerrel nem tudok rámenni a dologra.
A panel ez lenne (az adatlapja nem teljesen ugyanezé a 10 tűs kivitelé, hanem egy 14 érintkezős verzióé).
Köszi
(#) sargarigo válasza Balage68 hozzászólására (») Feb 15, 2019 /
 
Idézet:
„Sleep Mode
The 3 axis accelerometer provides a Sleep Mode that is
ideal for battery operated products. When Sleep Mode is
active, the device outputs are turned off, providing significant
reduction of operating current. A low input signal on pin 7
(Sleep Mode) will place the device in this mode and reduce
the current to 3 μA typ. For lower power consumption, it is
recommended to set g-Select to 1.5g mode. By placing a high
input signal on pin 7, the device will resume to normal mode
of operation.”

Tehát ha a sleep vezeték alacsony szinten van, akkor alszik a kütyü. Húzd magas szintre, és rögtön elindul.
(#) gyoran válasza Balage68 hozzászólására (») Feb 15, 2019 /
 
Elnézést, ha olyant mondok, ami Neked nyilvánvaló.
A sleep bemenetet tápra (3.3V) kösd.
A Self test-et földre.
A G-selectet földre vagy tápra, mindegy a teszteléshez.
A kimeneteken 1,65 V kell legyen.
A tápfesz 3,3 V, nem 5V mint a régi világban.
(#) gyoran válasza sargarigo hozzászólására (») Feb 15, 2019 /
 
Már megint lemaradtam...
(#) Balage68 válasza gyoran hozzászólására (») Feb 15, 2019 /
 
"A sleep bemenetet tápra (3.3V) kösd"
Most, hogy mondod, és így nézem az ábrákat.... Az egyiken ez van egy 10k-s ellenállással, de nem hittem neki, mert azon az 5V a táp és nálam 3.3. A másik ábra pedig nem az én kütyüm, ezért annak se hittem.
A többi világos. Kár, hogy az áramkört a panel tüskéi alatt már nem így nyomtattam.
Kösz, megbütykölömi!
(#) gyoran válasza Balage68 hozzászólására (») Feb 15, 2019 /
 
A tápra kötés mehet 10k ellenálláson is, de nem 5 Voltra. Habár 10k-n keresztül valószínű azt is kibírja.
(#) Balage68 válasza gyoran hozzászólására (») Feb 16, 2019 /
 
Így valahogy?
Következő: »»   1 / 1
Bejelentkezés

Belépés

Hirdetés
XDT.hu
Az oldalon sütiket használunk a helyes működéshez. Bővebb információt az adatvédelmi szabályzatban olvashatsz. Megértettem