Fórum témák

» Több friss téma
Fórum » Hegesztő-transzformátor szabályzása
Lapozás: OK   6 / 27
(#) Mályi László válasza kadarist hozzászólására (») Feb 13, 2012 /
 
Nem a szinusz tetejének a levágása, leszabályozása, az effektív feszültség környékére. PL 314 csúcs csak 220 csúcsra, A szabályzás erre szolgálna. A mikró trafó nem melegedne, egyenirányítás után kevesebb völgy, könnyebb simítani. Ennek ára van, kevesebb átvitt teljesítmény. Előnye nem kell lágy indító, de kell mágnes erősítő. Analóg módú szabályzó, de csak terhelésen. A vezérlése amilyet akarsz, és még modulálni is lehet vele. Csak gondolat ébresztőnek szántam a hegesztő szabályzásba. Egyéb felhasználása is van, ennyi.
(#) mikulamotor hozzászólása Feb 15, 2012 /
 
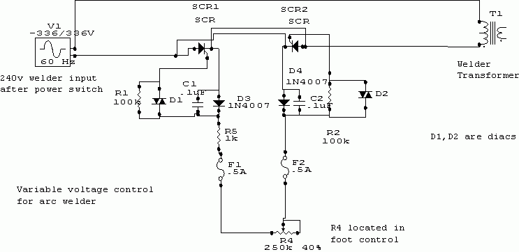
Sziasztok ! Kérdésem az lenne,hogy EINHELL-150 Co hegesztőtrafót akarok vezérelni triakos szabályzóval,csináltam hozzá egy nyákot csak a 4-5 ív vétel után kiment a triak(BT139). És azt nem tudom,hogy alkalmatlan vagy csak kicsi teljesítményű. Mellékeltem a vezérlő rajzot.Előre is köszönöm a segítségeteket.Üdv:Laci
(#) AccessDenied válasza mikulamotor hozzászólására (») Feb 15, 2012 /
 
16A-es bt139-et már én is lőttem el, annyira felmelegedett, hogy elolvadt az átvezető gyűrű, és elvált a bordától... Ha jobban csinálom, lehet hogy még most is menne. Azt hogy kiment a triak abból gondoltad, hogy a poti csavargatására nem szabályozott le? Mert akkor lehet hogy még teljesen jó az a triak Ezt a rajzot honnan szerezted? Szerintem induktív terheléshez nem biztos hogy jó, és nyitva marad a triak. Vaterán van most olcsón 16A-es tirisztor, ami M6-os csavaros rögzítésű, elég jól hűthető, én abból veszek most 10db-ot, kettőt ellenpárhuzamosítok, és abból lesz a 32A-es triakom. Mekkora bordán volt a triakod? Próbáld ki a kapcsolást egy izzóval is.
(#) mikulamotor válasza AccessDenied hozzászólására (») Feb 15, 2012 /
 
Üdv. Kipróbáltam izzóval előtte is utánna is
előtte jó volt utánna nem szabályzott és amikor tettem bele egy másikat jó lett. Gondoltam egy olyanra ha egy szilárd test relét tennék bele és megvezérelném azt egy DC PWM szabályzással nem e lenne jó? vagy találtam még egy áramkört amit tippelném ,hogy jó lehet mellékelem az ábráját.
(#) AccessDenied válasza mikulamotor hozzászólására (») Feb 15, 2012 /
 
Egy multiméterrel ilyenkor ki kell mérni a triakot. Szilárd test relékkel az a baj, hogy soknál fix, hogy csak a null-átmenetbe indíthat, vagy csak a feszültség csúcsnál. Egyébként jó meglátás. Szerintem próbáld ki a linkelt kapcsolást, akár még jó is lehet. Főleg ha már valaki sikerrel utánépítette, meg erre tervezték. Én is hasonló cipőben járok, de nem nyugszom, amíg működőképes szabályzót nem csinálok. Ha sikerül egy rendesen működő kapcsolást csinálni, megosztom itt a tapasztalatokat.
(#) mikulamotor válasza AccessDenied hozzászólására (») Feb 15, 2012 /
 
köszi a tippet ma megtervezem a nyákot és holnap vagy holnap után kipróbálom és ha jó akkor elküldöm a rajzot. Üdv :Laci
(#) Mályi László válasza mikulamotor hozzászólására (») Feb 15, 2012 /
 
Mérd meg az üres járati áramot, ha eléri a 4-5A felejtsd el a triakos és a tirisztoros szabályzót. Ha alatta van 800V 25A triak bírni fogja. Egyébként tényleg Ohmos terhelésre való ez a kapcsolás. A típusa a legfőbb baja. Az eredeti szabályzójával mi van?
(#) AccessDenied válasza mikulamotor hozzászólására (») Feb 15, 2012 /
 
Szerintem egyszerűbb légszerelve összerakni először
(#) Mályi László válasza AccessDenied hozzászólására (») Feb 15, 2012 /
 
Emlékszel ehhez hasonló triakos kapcsolást mutattam neked. Ha a trafó vígan vitte a 3,2 pálcát megdupláztam a 16A triakot, a gyújtó kör bírja a kettőt is. A mikulamotor féle triakos még 3-at is begyújtana ha gyors a kondenzátor. Ha lassú a kondenzátor bizonytalan a billenés, elhalálozik a triak. Ha nem értel egyet mond el miért, vagy bárki.
(#) AccessDenied válasza Mályi László hozzászólására (») Feb 15, 2012 /
 
Nem emlékszem. Melyik kapcsolásokra gondolsz?
(#) Mályi László válasza AccessDenied hozzászólására (») Feb 15, 2012 /
 
hegesztő trafó 32 oldal, a kondi érték utána.
(#) AccessDenied válasza Mályi László hozzászólására (») Feb 15, 2012 /
 
Hegesztő trafó témába a 32. oldalon nincs kapcsolás, ha arra gondoltál, vagy legalábbis nem találom. Vagy erre gondolsz? Bővebben: Link
(#) mikulamotor hozzászólása Feb 15, 2012 /
 
Csináltam egy olyat próba,hogy az egy triakos szabályzóba 2db triakot párhuzamosan beforrasztottam, eddig bírja
Igaz,hegeszteni most nem tudtam vele,de többször is rövid időre csináltam rövidzárat a munkakábelnél. Test csipesz már rendesen meleg volt a szabályzó enyhén langyos, teszt közben hálózatot rendesen beterhelte,holnap hegesztés próba. Jó éjt
(#) Mályi László válasza AccessDenied hozzászólására (») Feb 15, 2012 /
 
igen erre gondoltam, mikulamotor is próbálja a duplázást
(#) AccessDenied válasza mikulamotor hozzászólására (») Feb 15, 2012 /
 
Általába nem azzal szokott lenni a baj, hogy bírja/nembírja, megfelelő hűtés mellett akár többet is bírhat a triak, hanem hogy hogy lehet vele hegeszteni! A duplázásnak nagyon ellene vannak, de szerintem bordán jól egymás mellé rögzítve (közel azonos hőmérsékleten tartjuk mindkettőt) és nem egyből a lábainál forrasszuk össze, hanem 20-20 centis vezeték darabokat kötünk rá, működnie kell, akárcsak a diódáknál.
(#) AccessDenied hozzászólása Feb 21, 2012 /
 
Nézzétek mit találtam: Bővebben: Link
(#) Mályi László válasza AccessDenied hozzászólására (») Feb 21, 2012 /
 
Igás lóra cifra istráng, ha valaki ezt szereti hát legyen. Az a valaki nem én vagyok.
(#) AccessDenied válasza Mályi László hozzászólására (») Feb 21, 2012 /
 
Annyira nem is bonyolult, mint amennyire annak tűnik. Egy 1000-esből kijön az egész. És tetszik, hogy lágyindítás is van benne, meg nem kell külön trafó neki tápnak, és hogy rendesen tirisztorokból felépített szabályzót tud vezérelni. Most szereztem pár 16A-es tirisztort, M6-os rögzítéssel, belefaragom valami szép kis bordába aztán rápróbálom ezt a szabályzót. Most rendeltem meg hozzá az alkatrészeket, meg egy másik, zu 130 hegesztő szekunder oldali nagyáramú triak szabályzásának utánépítéséhez is rendeltem alkatrészeket, plusz a 2002-es hobbielektronikás szabályzómat kipróbálom majd úgy, hogy a trafóval párhuzamosan kötök egy izzót, meg pár különböző értékű ellenállást a gate-MT1 közé.
(#) AccessDenied hozzászólása Márc 2, 2012 /
 
Hát egy újabb kudarc. Megépítettem a három hozzászólással ezelőtti kapcsolást, de már üresjárásba is leveri a biztit. Ahogy megy a szabályzó a közép tartományba, elkezd a trafó rezegni, mint a barom, és biztosíték kikapcsol, elég szarul gyújthat, mert a mellé kötött villanyizzón látszik, hogy rendesen villog ilyenkor. Ez még rosszabbul működik, mint 2002-es hobbielektronikás.

Közbe kimartam a nyákot a szekunder oldali tirisztoros szabályzóhoz (zu-130), de még mindig nem tudom, hogy pár alkatrésznek milyet tegyek, mert nincs odaírva egy ellenállás értéke, meg komparátorból és tranzisztorokból is csak betippeltem pár helyettesítő típust.
(#) AccessDenied hozzászólása Márc 3, 2012 /
 
Kérdéseim lennének a zu-130 tirisztoros hegesztő után építésével kapcsolatban:
-az összes általános dióda helyett 1n4007-et raktam, ez így jó-e
-bc313 és kc237 helyett bc337-bc327-et raktam, ez így jó-e
-komparátornak lm293p-t raktam be, ez így jó-e
-nast I (gondolom áram beállító potinak) 100K lineárisat raktam, a kapcsoláson nincs adat, ez így jó-e
-felül van egy sorba 3 komparátor, a középsőnek a kimenetére van kötve egy ellenállás, annak az értéke mi legyen

Már java része be van ültetve a nyákba.
(#) Mályi László válasza AccessDenied hozzászólására (») Márc 3, 2012 /
 
A dióda frekvenciák egyezésének néz utána. Z diódák is vannak a kapcsolásba. A cifra istráng hiba, valószínűleg eltér a gyújtás szög a két vezérlő elektródán. Gondold át vajon miért. A szekunder köri szabályzás kapcsán, a két diódás kapcsolásnál. Hegesztőnél egy dióda ki kötve próba hegesztés, 32A automata le. Dióda visszaköt próba hegesztés, király, minden amit elvárok tőle. Na akkor ez hogy is van? Vissza nyal a fagyi (esetleg betelítődés történik).
(#) AccessDenied válasza Mályi László hozzászólására (») Márc 3, 2012 /
 
A zenereket természetesen nem cseréltem ki sima diódára. Ha jól láttam az eredeti diódák még gyengébbek is, mint amiket bele raktam. Már hogy a két diódás teljes értékű egyenirányításra gondolsz, amikor a szekunder közepe az egyik pólus? Ha nem csinálsz teljes értékű egyenirányítást, akkor asszimetrikusan előmágneseződik a vas, és betelít, egyenáramú gerjesztést kap, ezért old le a 32A-es kismegszakító.

Próbálok majd szkóp közelbe kerülni, és vizsgálgatni a megépített dolgokat kicsit.
(#) Mályi László válasza AccessDenied hozzászólására (») Márc 3, 2012 /
 
Igen erre gondoltam, visszanyal a fagyi. A dióda 60Hz ig jó csak amit most bele raksz az eredetik hány Hz, erre utaltam.
(#) AccessDenied válasza Mályi László hozzászólására (») Márc 3, 2012 /
 
jó az szerintem vagy 400-500Hz-ig is kb, de megnézem mindjárt
(#) AccessDenied hozzászólása Márc 3, 2012 /
 
Megírtam egy szép nagy hszt és eltüntettem, mert időn túl akartam szerkeszteni az előzőt. De jó is volt, amikor kémprogramot tartottam a gépemen, és ilyenkor csak kimásoltam a felvett szöveget, de hát akkor most neki esek mégegyszer.

Az 1n4007 dióda trr-je 2us. A trr időt úgy érdemes megválasztani, hogy ne legyen összemérhető az egyenirányítani kívánt jel periódusidejével, ami legalább a periódus idő századát jelenti. Tehát jelen esetben 0,000002*100=0,0002s kell legyen minimum a periódus idő, ami 1/T=5000Hz-et jelent maximum. De ha azt figyelembe vesszük, hogy a trr időt a gyártók a dióda maximális üzemi hőmérsékleténél, és áramánál adják meg, akkor lehet hogy szobahőmérsékleten tartva, kisebb árammal akár 10KHz-en is tökéletesen működne, de ha megelégszünk az 1:50-es T:trr aránnyal, akkor szóbe jöhet a 20KHz is, és szerintem, mivel szinusz jelről beszélünk, még mindig nem jelentkeznének számottevő veszteségek.
(#) maszek0005 válasza AccessDenied hozzászólására (») Márc 6, 2012 /
 
Kedves Fórumtárs!!
Az 555-ös IC-felejtsd el kérlek. Munkahelyemen én is javítgatok hegesztőgépeket, és ott kivétel nélkül UAA145 IC-t használnak. Igaz ezek 3fázisú gépek szekunder oldali szabályzással, és a szabályzókártya a leggyengébb láncszeme az agész gépnek.
(#) maszek0005 válasza maszek0005 hozzászólására (») Márc 6, 2012 /
 
Bocs de a vége lemaradt. UAA145 vezérli a tirisztorokat, negatív félhullámban, szinkronizálva a 3 fázishoz. Tirisztoros félhíd van bennük, és impulzus trafón keresztül kapják a gate jelet a tirisztorok.
(#) AccessDenied válasza maszek0005 hozzászólására (») Márc 6, 2012 /
 
Annak az icnek az árából egy másik hegesztő kijön, főleg, ha 3 fázisra 3db kell belőle. Csak egy ötletnek vetettem fel régebben az 555-öst.
(#) maszek0005 válasza AccessDenied hozzászólására (») Márc 8, 2012 /
 
Hát sajnos igazad van! Az 555- tel én is próbálkoztam a legelején, az eredményt, kár hogy nem tudom már megmutatni. Két maréknyi kimúlt félvezető, egy irdatlan füstfelhő, és 3*63a DOLIII. (+ )
(#) Mályi László válasza maszek0005 hozzászólására (») Márc 9, 2012 /
 
Már többen írták hogy az 555 felejtős. A kérdésem, van e szinkronizáló része ennek az 555 ic nek. Nem használtam soha életemben.
Következő: »»   6 / 27
Bejelentkezés

Belépés

Hirdetés
XDT.hu
Az oldalon sütiket használunk a helyes működéshez. Bővebb információt az adatvédelmi szabályzatban olvashatsz. Megértettem