Fórum témák

» Több friss téma
Fórum » IGBT-s szaggató
 
Témaindító: magneto01, idő: Feb 12, 2007
Témakörök:
Lapozás: OK   3 / 4
(#) Sendi válasza Ge Lee hozzászólására (») Márc 20, 2016 /
 
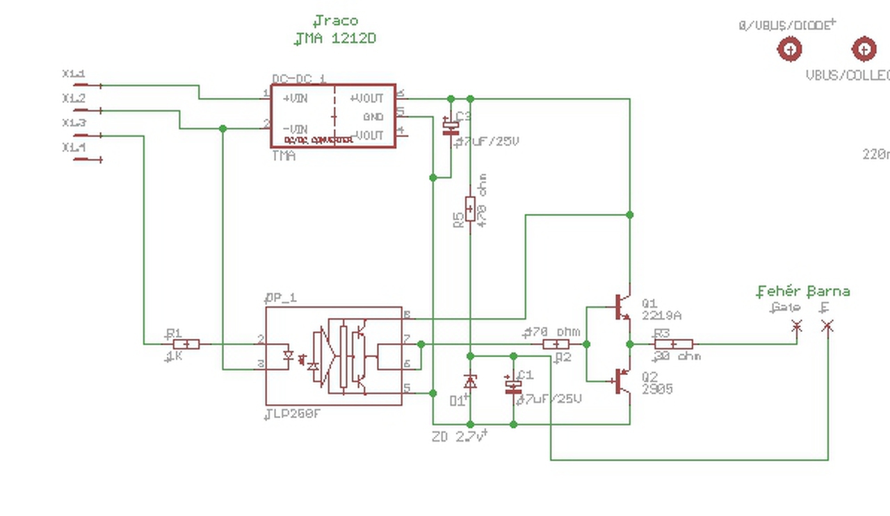
Ge Lee, Peter65 köszönöm a szakmai válaszotokat. Na nézzük sorba. Valószínűleg nem jó rajzot néztek, ezért felteszem ismét. (bár nincs különbség csak az értékek között). Tehát ez egy 20 Khz. működő, tiszta ohmos terhelésre dolgozó IGBT. A tápszűrő kondenzátorok hiánya jogos észrevétel.
A zénert,és az elkót kidobom, ez is jogos. A TLP max 25 KHz-t tud és 1 us-t. Tehát ez belefér. Az átkapcsolási veszteség az (szerintem) a collektor és az emitter közt lép fel, a teljesítmény oldalon.
De nekem a gate-tel van gondom, az szakadt meg. A teljesítmény oldalon nem lehet nagy a veszteség, mert nem melegszik az IGBT, és nem is az szakadt meg. Az az érzésem, hogy a berendezésben testelési (földelési) gondok miatt visszakerülhetett a collektor táp a vezérlő oldalra.
Mindenesetre a két védő zénert is beteszem a gate és az emitter közé. A gate ellenállást kicserélem 10 ohmra. Még kitétel a vezérlésnek, hogy galvanikusan leválasztott tápról, és vezérlésről működjön. Véleményetek?

IGBT vez.jpg
    
(#) Ge Lee válasza Sendi hozzászólására (») Márc 20, 2016 /
 
Jót néztem eddig is, semmilyen védődiódát nem látok itt sem, nincs is rá szükség. Ami van az meg kidobandó.
Az 1us valóban nem gond akkor, ha mondjuk 1A-t kapcsolgatsz vele. Gondolj bele hogy mit kell elviselni az IGBT-nek arra az 1us időre ha 50A-t kapcsol. Amíg nem kapcsol át addig egy adott ellenállást képvisel, amin rajta van a terhelés. Mondjuk 300V fesz és 50A terhelés esetén az nem kutyafüle.
(#) Sendi válasza Ge Lee hozzászólására (») Márc 20, 2016 /
 
Igazad van, de az a collektor- emittert fűti, és a gate-re nem hat. Ha csak túl nem melegszik a hordozó.
(#) Sendi válasza Sendi hozzászólására (») Márc 20, 2016 /
 
Nem lehet, hogy egy kicsit elkalandoztunk? Az, hogy a TLP 1 us-kel tovább van nyitva, vagy annyival később zár, kit izgat? Az IGBT nyitási vagy zárási idejéhez hozzá adódik 1 us. A PWM állítható. Inkább az a kérdés, hogy az IGBT mennyi idő alatt nyit vagy zár. Az fűti az IGBT-t. De az nem melegszik több órás üzem alatt sem.
(#) Peter65 válasza Sendi hozzászólására (») Márc 20, 2016 /
 
Ge Lee: Szerintem a kialakított zéner-diódás táp az elvileg nem hibás, ez szokásos megoldás, bár jellemzően kb. 5V-t szoktak eltolni egy kb. 20V tápban, így -5V-ra és +15V-ra kapcsolják a gate-t. A TLP250-es eléggé elterjedt IGBT meghajtó, szerintem nincs azzal semmi baj. A kapcsolási idejét miért gondolod 1usec-nek? Az adatlapokban nem találtam meg a kimeneti fel- és lefutási időt (csak a jelkésleltetést, de az is max. 0,5usec), de már néhányat láttam, illetve mértem beépített frekvenciaváltóban, és jellemzően 100nsec körüli idővel kapcsolták az IGBT-k gate-jét.
Sendi: Nehéz lesz tovább jutni, ha nem mutatod meg a konstrukciót, a javasolt módosításokat nem végzed el, nem adsz meg több adatot; pl.: az IGBT típusát.
(#) Sendi válasza Peter65 hozzászólására (») Márc 21, 2016 /
 
Sziasztok.Ez egy gyári készülék, (fólia hegesztő) melyben meghalt a PWM által vezérelt IGBT és meghajtója. A meghajtó VLA500-01R típusú volt. Ezt nem tudtam beszerezni (hibrid áramkőr) megrendeltem többször Kínából, de végül se pénz, se alkatrész. Ezért saját áramkörrel próbáltam megoldani. Feltétel, a teljes galvanikus leválasztás. Már átalakítottam a tápját 2x 12V-ra, TMA 1212D) arról hajtom meg a komplementert, a gate ellenállást kicseréltem 10 ohm-ra, és a gate-ra raktam 2x18V zénert. A PWM frekvenciája 25Khz. Most már csak az IGBT kell beszereznem.
(#) Kiff hozzászólása Nov 16, 2016 /
 
Sziasztok,
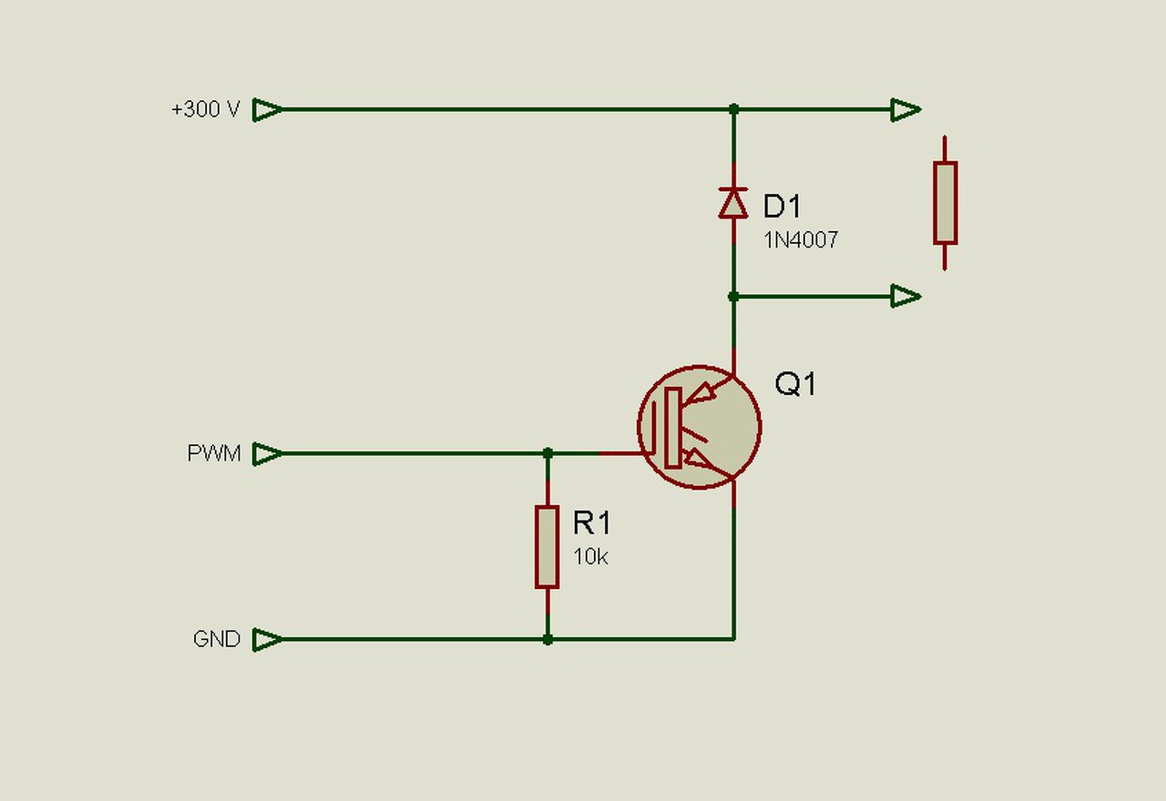
300 V DC-t szeretnék megszaggatni 1 kHz-en IGBT-vel. Az működik, hogy jelgenerátort kötök a tranzisztor Gate bemenetére? Ezt képzeltem el: LINK
(#) Bakman válasza Kiff hozzászólására (») Nov 16, 2016 /
 
Mi a cél tulajdonképpen? Kicsit egyszerűbb segíteni a konkrét feladat ismeretében. 1 kHz-hez viszont már nem árt valamilyen Gate meghajtó.
(#) tursaba válasza Sendi hozzászólására (») Nov 16, 2016 /
 
Frekvenciaváltóban amit javítottam, TLP-s meghajtásnál, a +- szigetelt tápot használták, nem csak a pozitívot.
(#) Kiff válasza Bakman hozzászólására (») Nov 16, 2016 /
 
Kémiai elektrolízist szeretnék csinálni acélon és titánon. A táp: 300 V-DC, 5 A, mindkettő állítható. Abból nem lesz szikrázás, ha a vázolt elrendezésben az IGBT emitterét földelem?
(#) Bakman válasza Kiff hozzászólására (») Nov 16, 2016 /
 
Ahhoz nem kis feszültséget és nagy áramot szokás használni? Bár a fene tudja, ennyi technika között, lehet akár fordítva is.

Lásd melléklet. Ha a tranzisztor nagyon melegedne (mindenképpen hűtőbordán legyen), akkor rendes meghajtást kell neki csinálni.
A hozzászólás módosítva: Nov 16, 2016

IGBT.jpg
    
(#) neoone hozzászólása Nov 16, 2016 /
 
Sziasztok. Hasonlót szeretnék mint Kiff fórumtársunk, csak én nyákot szeretnék ónozni. Ehhez pedig dc 1.5V körüli feszültség kellene változó áramerősséggel - ezt szeretném pwm jellel " szaggatni ". Tudna ehhez valaki kapcsolást ajánlani? A pwm jel előállítással pic-el fog történni.
(#) Bakman válasza Kiff hozzászólására (») Nov 16, 2016 /
 
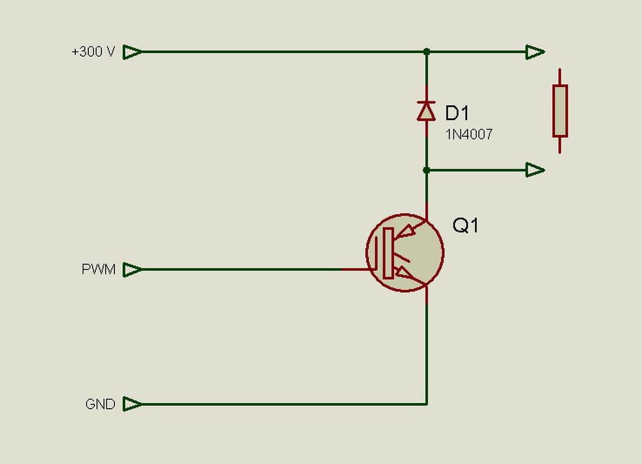
Az előző hozzászólásomban hibás rajzot töltöttem fel, az itt lévő kapcsolás a helyes, biztos-ami-biztos alapon egy ellenállás is van benne, ha netán megszakadna a vezérlés, biztosan lezárjon a tranzisztor.

neoone, te is használhatod ezt a kapcsolást csak az IGBT-t kell kicserélni egy FET-re. Neked is elmondom, nagyobb frekvenciához kelleni fog meghajtó fokozat is különben a FET nagyon melegedni fog.
(#) neoone válasza Bakman hozzászólására (») Nov 16, 2016 /
 
Köszi! Nekem mondjuk nem kellenek kHz-ek, elég a max 100Hz. A fenti rajzzal kapcsolatban a 300V helyére menne az 1.5V?
(#) Bakman válasza neoone hozzászólására (») Nov 16, 2016 /
 
Igen. Az alacsonyabb feszültségtűréső FET-ek több áramot bírnak. Pl. IRF 1324, IRF 1404, IRLBA3808 stb. Mivel nálad 1,5 V-ot kell kapcsolni, 20-30 V-os FET bőven elég. Terhelőáramtól is függ, mennyire kell hűteni a FET-et illetve igényel-e külön meghajtást.
(#) mpisti válasza Kiff hozzászólására (») Nov 16, 2016 /
 
Mindenképpen szigetelt és földfüggetlen táp kell az elektrolízishez. Ha szigetelt a főáramkör akkor nem lehet szikrázás. Persze a balesetvédelmi előírások a szigetelt táp mellett még egy csomó biztonsági funkciót elvárnak egy ilyen magas feszültségen működő berendezéstől. Az IGBT emitterét csak a vezérlőáramkör "testpontjához" "földelheted", de ha szabályozható lesz akkor a szabályzóeszköz(poti) tengelyének is szigeteltnek kell lenni.
(#) Kiff válasza mpisti hozzászólására (») Nov 17, 2016 /
 
Bakman, mpisti, köszi a segítségeteket!
Plazma elektrolízist fogok csinálni, az 200 V felett van
(#) fufuka hozzászólása Nov 22, 2016 /
 
Urak! Sziasztok!

Szeretném megkérdezni, MG150Q2YS40 ez mivel helyettesíthető?

Köszönettel...
A hozzászólás módosítva: Nov 22, 2016
(#) neoone válasza Bakman hozzászólására (») Jan 1, 2017 /
 
Szia! Tudnál javasolni esetleg ilyen meghajtófokozatot?
(#) kzozo válasza neoone hozzászólására (») Jan 1, 2017 /
 
A kérés nem nekem szól, de én általában TLP250-et használok.
(#) Bakman válasza neoone hozzászólására (») Jan 1, 2017 /
 
Én általában TC 4429 vagy TC 4420 -sa meghajtót szoktam használni, nekem nagyon bejött.
(#) neoone válasza Bakman hozzászólására (») Jan 2, 2017 /
 
Köszi mind kettőtöknek! A TC4429/20 az ára miatt szimpatikusabb.
(#) Sendi hozzászólása Jan 6, 2017 /
 
Az alábbi kérdésem lenne. Kétféle megoldást láttam IGBT-s szaggatóra. Az egyikben a 3 fázisú egyenirányított busz feszültséget a kapcsoló elem (IGBT) előtt, míg a másikban az IGBT után pufferelik.
(több ezer mikrofarád) Alul áteresztő szűrök vannak mind két kapcsolásban. melyik a jobb megoldás, és miért?
(#) kadarist válasza Sendi hozzászólására (») Jan 6, 2017 /
 
Az utáni pufferelésnél kisebb kapacitású kondenzátor is elégséges a nagyobb frekvenciák miatt.
(#) Bakman válasza Sendi hozzászólására (») Jan 6, 2017 /
 
Attól függ, hogy az egész mire van tervezve.
(#) Sendi válasza kadarist hozzászólására (») Jan 6, 2017 /
 
Kadaristnak:A 3 fázis miatt az IGBT előtt is viszonylag sima egyenfeszültség van.Tehát nem kell oda nagy kondi. Bakmannak: Mind két készülék ugyan arra készült, egy vezetéket izzít, mellyel műanyag fóliát hegesztenek. És, ugyan az a cég készíti mind két hegesztőt. Szerintem , a kimenetet meg nem kell nagyon szűrni, mert a freki 25 KHz, és a terhelés meg termikus.
(#) Bakman válasza Sendi hozzászólására (») Jan 6, 2017 /
 
A nem kell nagyon szűrni is túlzás fűtőszál esetén. Talán egy picit az esetleges zavarkeltés miatt.
(#) Sendi válasza Bakman hozzászólására (») Jan 6, 2017 /
 
De az alap kérdésem az volt, hogy mi a különbség az előtte pufferelt, ill. az utána pufferelt rendszerek között?
(#) Bakman válasza Sendi hozzászólására (») Jan 6, 2017 /
 
Ha előtte van pufferelve, akkor a kimeneti PWM jel olyan, mint amilyet szeretnél. A kimenet pufferelésének zavarszűrő szerepe lehet vagy egyszerűen a PWM jel némi símítása. HA nincs pufferelve sehol, akkor akimeneti jel követi a bemeneti jel alakját, kapcsolgatva a PWM-mel.

NEm lehet egyikre sem mondani azt, hogy jobb amásiknál. A feladathoz kell készíteni az áramkört.
(#) nagyzsak hozzászólása Jan 19, 2020 /
 
Sziasztok szeretnék egy ilyen tekercs meghajtást. De ! Jel generatorral 20 és 100khz között állithatoan hova, hogyan kössem rá? Vagy esetleg egyszerűbb fotótranyival ez a kb 300v egyen szaggatás ? Ha már megvan a jo freki levaltom fix oscillatorra
A hozzászólás módosítva: Jan 19, 2020
Következő: »»   3 / 4
Bejelentkezés

Belépés

Hirdetés
XDT.hu
Az oldalon sütiket használunk a helyes működéshez. Bővebb információt az adatvédelmi szabályzatban olvashatsz. Megértettem