Fórum témák
» Több friss téma |
Sziasztok!
Szükségem lenne egy olyan kapcsolasra amely kivàltana egy fokozat relét ami gyárilag volt egy gépben és nem lehet beszerezni. ![]() Szóval ~12v os rendszer es 4fokozatot kapcsolunk nyomogombal felfelé es lefelè. Viszont minden egyes táp inditàsnál 1fokozatrol indul 0fokozat nincs…t Mind a 4fokozat kimenet egy-egy relét kapcsol Koszi elore is a segitsèget
Üdv,
Én a helyedben egy CD4017-ben gondolkoznék, ez egy számláló, amely minden egyes bejövő impulzusra léptet egyet, 10 kimenete van, viszont ha a reset lábat bekötöd a 4. kimenetre akkor már csak 4-ig fog számolni, ezzel és még 4 tranzisztorral már vezérelheted a reléket. Az IC 15V-ig tolerálja a tápfeszültséget, szóval még stab IC sem kell, maga az IC filléres termék, és hozzá még szükség van 4 darab mondjuk BC547-re, pár ellenállásra és kondenzátorra. Ha érdekel akkor adok kapcsrajzot hozzá.
Köszönöm!
Ha küldenèl az jo lenne. Viszont a visszalelé lépegetést is tudja? Mert 2 nyomogomb van. Van egy '+' amivel felfelé és egy '-' amivel Visszafelé lépked… :/
Az ötlet jó, de a 4017 csak egy irányba léptet.
A CD4029 -es tud egy - egy gomb nyomásra fel, illetve le léptetni.
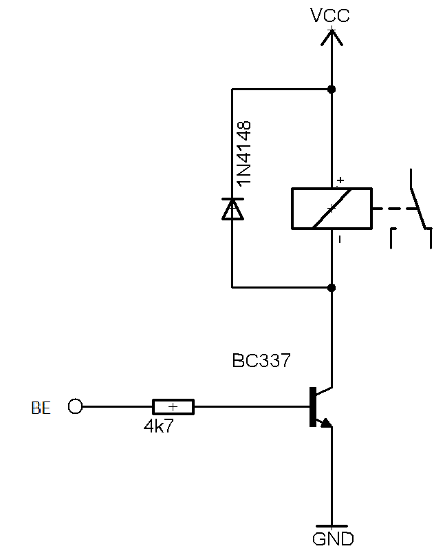
Esetleg ezt rá lehet tenni a kimenetekre:
Hello! Csak elfelejtetted, hogy dekódolni is kell a kimenetet, lévén hogy ez bináris számláló.. Egyébként tettem már fel ilyen kapcsolást, csak éppen 5 fokozatú, ide.. üdv!
A hozzászólás módosítva: Szept 5, 2013
|
Bejelentkezés
Hirdetés |












