Fórum témák
» Több friss téma |
Fórum » Index
Hello!
Van egy indexrelém, amit autóból szedtem ki, mert nem kapcsolt, talán kontakthibás valahol... Szóval az a gond, hogy ha rákötöm a tápfeszt(12V) akkor a relé behúz, de nem enged vissza. Már sokat gondolkodtam rajta hogy mi lehet a baja, lehet, hogy nem kötöttem rá izzókat. Van benne egy kondi, 50V-os és 3.3 µF-os, azt olvastam, hogy ha ez feltöltődik akkor kéne váltania, vagy fordítva kicseréltem benne egy tranzisztort, mert a régi egy-két próbálgatás után elhalálozott. Szóval ezt a kis kütyüt kéne valahogy működésre bírni mellékeltem képet, kicsit rossz a minőség, mobillal fotóztam.Valakinek esetleg lenne rá valami ötlete, kérem írjon! Üdv
Minden index relét sorba kell kötni izzóval anélkül szerintem be is szarik.Ha kisebb a terhelő izzó akor felgyorsul a villogás.Pl mikor kimén az egyik izzó.
Az IC, valószínű hogy 555-ös időzítő, ár én is szedtem szét egy ilyen relét, és abban az volt. Lehet hogy az halt be.
Én is erre gondoltam...nomeg ki is lehetne mérni
van benne egy kicsi ic, nyolc lába van, nem tudom a típusát
![]() 555-ös ic-t ugye nem kell felprogramozni ha rakok be újat? Idézet: „nem tudom a típusát” Rajta van az IC-n, csak le kell olvasni.
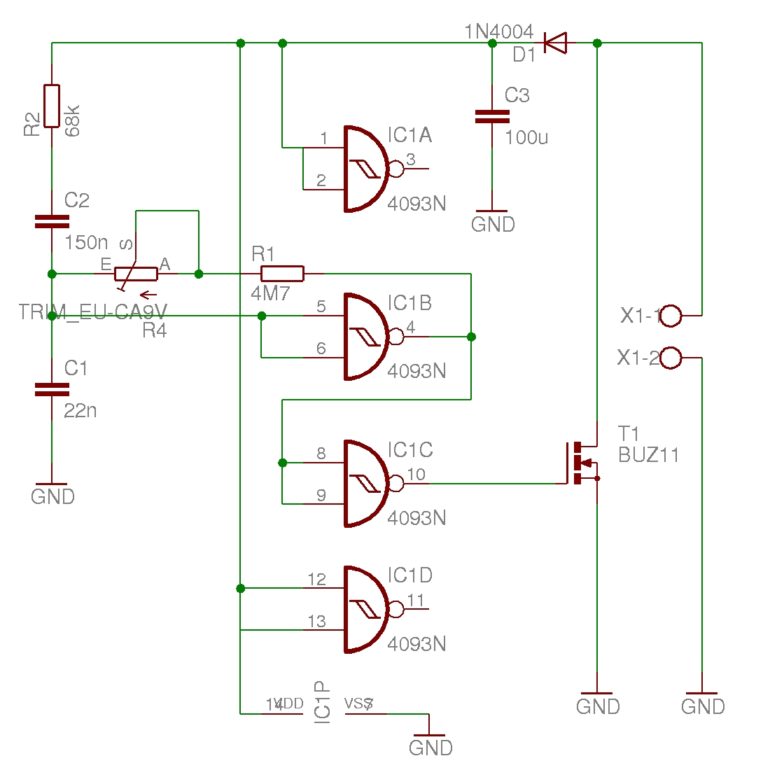
Az ic alapkapcsolása csatolva az adatlapról.
Nézd meg a bekötését, szerintem 1-1ben egyezik. Ha igen, könnyebb a dolgunk.
Amit én láttam elektronikus indexrelét, abban is 8 lábú IC volt, de nem 555 volt. Egy beazonosithatatlan jószág leledzett benne...
A szabvány indexreléknél, ha elektronikus, akkor is meg kell oldják a terhelésfigyelést. Összterhelésnél villog 1Hz körül, ha kisebb a terhelés gyorsabban. Ha egyáltalán nincs terlhelés, elképzelhető, hogy leáll. A bimetálosak biztosan nem mennek terhelés nélkül... Üdv Inhouse
szia !
a kivezetései mellett van számozás? izzóval sorba kötve próbáltad ki? a kivezetések forrasztását jól nézd át ami a panelba van forrasztva , mert a egy FIAT automatánál az szívatott meg. El volt a forrasztás repedve alig láthatóan.Átforrasztottam és müxik!
Itt van ami rajta van az ic-n:
TFK 2 U269B 4 B 136 szerintem ebből nem lehet megállapítani ![]() a mellékelt képen a "+"-hoz 31 felső negatív C2 bal negatív 49 az alsó 49a kivezetésre akármit kötök, nem reagál, de ha multimétert "+"-hoz és az alsó kivezetésre kötöm, akkor a felső negatívra kötve 8V érték, bal negatívra kötve 11V érték jött ki csak akkor csinál valamit, ha a "+"-ot 31-re kötöm, máshogy nem megy
Üdv mindenkinek!
Na akkor ugorjunk neki, ha úgy gondoljátok... A fenti számozású indexrelé a Bosch szisztéma szerint készült. Ezért aztán a bekötése a következő:49=+12V, 31= test, 49a=indexégő (kapcsoló közepe, innen jobbra ill balra) C2= utánfutó terhelésének visszajelzése. Ha különböző bekötésekkel próbálkoztál, lehet, hogy megpusztult, nincs mindegyik típusban fordított polaritás elleni védődióda. Mellesleg az említett IC kifejezetten erre a célra készült (sok más típussal együtt) 555-ből gyárilag nem készült indexrelé...
Sziasztok!
Szeretném ha segítenétek, kellene egy kapcsolás mellyel a 6V-os hőrelét tudnám helyettesíteni egy MZ-n. Találtam a HE újságban, és egy motoros oldalon is egyet-egyet, de mind a kettő 12V-os rendszerhez készült, de nekem 6V-os rendszerhez kellene. Ha ezek közül vmelyik módosításával megvalósítható a dolog az is megfelelő. Amit találtam mellékelem illetve linkelem. Köszönöm segítségeteket.
kellene csinálni egy index relét, csak az a bajom, hogy 555-el meg lenne oldva + relé, DE
ha kapgyújtást akkor már kattog a relé.. milégyen? :help: üdv
Az 555-re csak akkor engedd rá a feszültséget, ha az indexet kiteszed. (2 áramkörös, 3 állású kapcsoló)
nem jó...
gyári helyére kell ez.. vagyis: 49 - betáp 49a - "négyszög" tápfesz 31 - test 555-el így állandóan kattog a relé az a bajom...
Itt egy kapcsrajz, bár nem 555-tel.
Szerintem a 49a az legyen az 555 Reset vagy engedélyező lába. Talán 4 vagy 8. most nincs előttem az adatlapja.
De akkor is kéne egy kimenet. Ezt az autó elektronikát sose fogom megérteni...
Hát, igen, az autó elektronika....
Ezt is a pénz hajtja, mint minden mást. Bármily meglepő, a komplett elektronikából a kábelkorbács a legdrágább. Ezért van az, hogy pl. az index relé tápja azon az izzón keresztül (sorosan) érkezik a reléhez, amely izzót aztán a relé rövidre fog zárni villantáskor. Így megspóroltak egy vezetéket... Villantáskor persze nem jut táp a relére, ezért a hagyományos relé bimetálos. Az általam küldött kapcsolás meg egy kondiban (C3) tárolja a villanás idejére az IC működéséhez szükséges energiát.
nincs elák bolt nyítva, szóval ez kilőve... indexrelé meg kell(ene)
![]() marad az 555+ relé, "eredeti ötlet", ha nagyon kattog akkor megy a motortérbe és kész! Tomee: 49a az kimenet... üdv
A 4093 helyett mehet 555, a FET helyett meg lehet relé és kész.
hmm
lehet olyat, hogy egy tranyót rakkokbe relé helyet?.. mégpeddig úgy, hogy 'C' a tápra, B-vezérlés, Emitter kimenet? hmm ezeket találtam eddig itthol: buw11a - npn 5A 2SC3886 - npn 8A sgsf444 - NPN Power HF BJT 7A bu508 - npn 5A bu506 - npn 5A van még, de azok kalapossak ![]() ~2A-t kell kapcsolni 12-14VDC-n vagyis olyan ~30W-t. viszont 4es indexnél már ~60W, azaz ~4A.. vagy van itthol tip147/tip142 (10A-sek) tranyóm.. ezek újjak ![]() jah van még egy új bd911 - npn 15A -s. egy kapcsrajz a C és C2 nem játszik most ![]() üdv :help:
Szabi mester!
Használj fetet! Egyébként még mindíg nem értem, hogy most hogyan kapcsolódik össze a reléd az izzókkal és hol van az index kapcsolód?:lama: vagyok? Idézet: „Használj fetet!” Nincs elák bolt nyítva!... Idézet: „Egyébként még mindíg nem értem, hogy most hogyan kapcsolódik össze a reléd az izzókkal és hol van az index kapcsolód?” kérlekszépen linkeltem egy kapcsrajzot, de azért leírom ![]() az index relébe bemegy a táp + a test, kijönn az ~1hz-es négyszőgjel -> index kapcsoló -> izzók -> test ez az elv.. üdv
A winfos kép és faxmegjelenítő használata esetén a görgetö gombbal vagy a nagyítóval lehet nézni...
|
Bejelentkezés
Hirdetés |




kicseréltem benne egy tranzisztort, mert a régi egy-két próbálgatás után elhalálozott. Szóval ezt a kis kütyüt kéne valahogy működésre bírni
mellékeltem képet, kicsit rossz a minőség, mobillal fotóztam.















