Sziasztok, van 1 problémám.
1 kapcsolást kéne megvalósítanom amiben a segítségetekre van szükségem, nem nagyon bonyolultat,nem pic-eset csak egyszerrűbbet.
na a terv így néz ki:
Egy 9voltos elem a táp.
van 1 kapcsoló amit ha bekapcsolok akkor felvillan 1 kis piros led, ezután csak akkor kapcsolhat be a másik kapcsoló ha az elsőt aktiváltam.
a másodok kapcsoló után szintén 1 led és ittis úgy kapcsolhat be a harmadik kapcsoló hogyha a másodikat aktiváltam.
szintén 1 led felgyullad
ezután jön 1 relé
ennyi lenne
röviden:
kapcsoló=>led=>kapcsoló=>led=>kapcsoló=>led=>relé
egyszerű kapcsolásra gondoltam ic-k és pic-ek nélkül
Előre is köszönöm a válaszokat
| (#) |
Moderátor hozzászólása mefi01 hozzászólására (») |
Júl 9, 2007 |
|
Téma címe módostíva a nyitó kérésére.
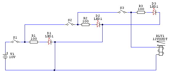
Itt a kapcsolási rajz!
Ha nem akarod, hogy a ledek folyamatosan világítsanak akkor RC-tagot kell betenni!
Ha kell ebben is segítek.
Szivesen!
Ha a végén a relé nem húz meg, akkor a led-ek előtétellenállását cseréld nagyobbra, hogy több áram follyon a relé felé! (A ledeknek nem kell olyan fényesen világítani.)
kössz, most jöttem vissza a boltból vetem cuccot hozzá.
amúgy meg van itthol relém, inkább azt cserélem ki de jó lesz a rajz, köszi
amúgy melyik progival csinálod ezeket a rajzokat???
Amúgy ide bárki írhat!!! pl olyat ,,,amit meg szeretne valósítani,de nem tudja hogy milyen alkatrészekkel kéne .
A program neve Circuitmaker 2000
Sokan ki nem állhatják, de szerintem egy elég jó tervező és szimulátor.
Párja a TraxMaker mellyel nyákokat lehet tervezni.
Én azért használom ezeked a programokat mert ezeket tanultam.