Fórum témák
» Több friss téma |
Fórum » Kapunyitás gombnyomásra olcsón! - avagy automata kapu házilag
Témaindító: szabi83, idő: Feb 2, 2006
az a baj hogy nekem nem derékszögben nyilnak a szárnyak hanem az egyik kb 80° a másik meg kb120° igy külön végállások kellenének.
azért szeretném ha inkább meg tudná csinálni valaki.akár PIC el is Ja meg kellene olyan kimenet is ami a nagy trafót kapcsolja mert ugye van egy készenléte meg a munka táp.
A nagy trafó áramkörét a primer1 és 2 zárja, szóval stop állásban nincs áram alatt. Erre szolgál a + két relé, de ha 3 áramkörös reléket teszünk irányváltáshoz akkor elhagyhatók.
Igen PIC -el egyszerűbb és okosabb kaput lehet csinálni de én párszor már megszívtam, pl: évek múltán már nem volt meg a programja és egy vihar után bedöglött . Most egyszerre több embernek is csinálom a kapu vezérlést és az is szempont hogy ha agyonüti a villám akkor ne csak én tudjam javítani. Foglalatba rakom a filléres kis ic-ket és ha gáz van 300Ft -ból 2 perc alatt ki van javítva a hiba, nem kell hozzá PC. Szerintem a te esetedben is használható lenne csak a motorok sebességét kell beállítani. Végállás helyett meg hasznosabb az áram figyelő áramkör, itt a lap tetején foglalkoztunk vele. Frankón végzi a dolgát.
Még mindig az lenne a kérdés hogy valaki csinálna e nekem 1 kapcsolást?
Biztosan - de ennek tisztázására légy szíves az Apróhirdetések c. rovatot használni.
Szevasztok
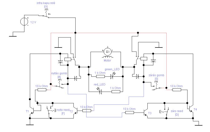
Készítettem egy általam elképzelt kapunyito elektronikát. A lényege alig van alkatrész, nincs minek erlromlania sem. Csak röveiden: Nyitás gomb megnyomásakor (távirányító relé pl) a fölötte lévő relé öntartásba marad, így a motor megkapja rajta keresztül a +ot alapba mind két relé negatívot kapcsol a motorra. A meghúzott relé tekercsének másik végének a T1 tranzisztor biztosítja a negatívot. Ha a nyitó reed kapcsoló zár T1 megszünteti a negatívot, így a nyito relé elejt az öntartásbol, s visszakerül az alapállapot a semmi.Záráskot ugyan ez a folymata a jobb oldali alkatrészekkel. T2-T3 feladata, miközben valamerre dolgozik a motor, ne lehessen másik irányba is bekapcsolni a relét, mert akkor megállna. Infra (baj )érzékelőre meg kell egy izmos relét rakni, mikor valami az infra útjába kerül akkor megszakad egy pillanatra a +tápfesz, bármelyik állapottal is dolgozott a motor elejt az öntartó relé és megáll minden. Ötlet tanács?
Szia,
Az ötlet nem rossz. A baj csak annyi, hogy nem szabad ennyire csak relékre hagyatkozni mert idöjárás függvényében csinálhat akkora zárlatot, hogy győzd lekötni. Először én is pont így gondolkodtam és úgy voltam vele, hogy majd én megmutatom, hogy nem is kell egy IC sem. Aztán az első gondom ott jött amikor már szépen nyílt a kapu, de én már azt akartam, hogy záródjon be magától ne kelljen megint valamit nyomni. Ehhez időzítő kell. Ha már terveztem időzítőt akkor már terveztem nyit-stop-zár-stop tipusú vezérlést is. A reed csöves végállás is hibázik miután a kapu vas részei átmágneseződnek. Ezért 2 féle végállás is vigyáz a kapum túlnyitására-zárására. Az egyik egy rendes ipari végálláskapcsoló a másik egy időzítő ami 1 mp ráhagyással a kapu mért nyitási idejével megegyezik. Ezért ha végállás beszarik akkor majd az időzítő megállítja a cuccot. A másik kérdés a fogyasztás. A motorokat tápláló trafónak nem érdemes állandóan mennie mert ha nem dolgoztatod akkor is van üresjárati áramfelvétele. Az elektronikát táplálhatod egy kis áramú kapcsolóüzemű tápról és majd ha kellenek a motorok akkor meghúzol egy relét (2p) ami áramot ad nagytrafónak. Persze ezek csak javaslatok, hogy megfogadod-e az a Te döntésed. Sok sikert!
A nyit-stop , zár-stop vezérlésről mondanál néhány gondolatot.
Szia,
A Te elektronikád volt a kiinduló ötlet adó. A lelke nálam is a cd417 ic. Alapálapot semmi, első jelre nyit utána ha végállás érkezik vagy megint távkapcsoló akkor stop, majd időzítés a nyitvatartáshoz és végül bezárás végállásig. A bezárás megállítható infrakapu szakadásakor, távkapcsolóval vagy a sima végálláskor. A távkapcsolóval 1 nyomás nyit, második megállít, harmadik zár negyedik megint nyit.
Helo!
Engem érsekelne ez a megoldás ..Tudnál esetleg bővebb lejrást írni hogy hogyan muködik? Esetleg képet a kész vezérlésről? előre is köszi
Heló . Csináltam pár képet a nyákról és a beültetett panelról is. Egyenlőre asztalon van összerakva teszt üzemre. A kis panelek a táv. és az áram figyelő. Meg a másik csatornának plusz relé.
Meg készült egy tovább fejlesztett is amin nincsenek relék. Egyik havernak nagyobb motor lesz rajta mint amit a nyákrelé elbír ez volt az ok. Na meg arra már rá lett tervezve az áramkorlát is. Csináltam arról is képet.
Bővebb leírás is lesz a működésről csak most elégé el vagyok havazva, de a napokban megoldom.
Az áramfigyelőnek megtalálható valahol a rajza? Mert pont valami megoldást keresek erre a dologra. Bár az enyém pic-es lesz, így ad-vel fogom figyelni a dolgot, csak egy erősítőfokozat kell majd elé, de ez hátha pont olyan, ami nekem is kell.
Köszi szépen.
Várom a leírást.Nekem szerinted elég lenne az első is ,én egy akkus fúrógép motorjával akarnam megoldani.Milyen távvezérlőt használjak?Te milyen infrasorompót használsz?Esetleg tudnál az áramfigyelőről nyáktervet adni meg beültetésit.. Előre is köszi.
A relék ilyen bekötése nagyon megválogatja a reléket.Az induktív fogyasztók szeretik ha nemigen változik rajtuk a feszültség,ezért hajlamosak a relé érintkezői között fenntartani az ívet(szerintem az ellenkező irányú led is kigyullad leálláskor) .Az ív meg vezeti az áramot,ergó a két egymással szemben lévő érintő a legváratlanabb pillanatban össze olvadhat.
Igen az áramfigyelő rajza innen van az előző oldal elején foglalkoztunk vele. De a kedvedért : Bővebben: Link
Csak én kibővítettem még egy tranyóval mert nekem nem relét mozgat hanem testet kapcsol az ic-nek. Nyák terv is van /relé nélkül/ A tranyó nyitva van, és a led világít, amikor korlátoz akkor bezár a tr. egy pillanatra. Íme:
Ha kell én meg tudom adni a saját vezérlésem adatait - de ez plc-s -Igaz olcsó vezérlővel. Kétszárnyas kapu - mindenki csodálkozik a sebességén. Sajnos a relék a drágák, mert ha nem akarod, hogy beégjen (nálam 12V-os motorok vannak, induláskor 20A!) érdemes jobbat venni. Már csak a betápot kell kiegészítenem, ami egy akksi - most teszem rá a napelemet a töltéshez, így még ingyen is lesz a működtetés.
PLC programot tudok adni. Felhőket kell csak huzogatni egymáshoz
Még azt hozzátenném hogy ezen az áramkorlát nyák terven már rajta van a + egy tranzisztor amiről írtam /Q1/.
Csak hogy ne keressétek a rajzon. Ez akkor nyit amikor korlátoz az áramkör, és egy pillanatra testet kapcsol az ic-nek. Akinek nem így kell az Q1 és R5-öt kihagyhatja és egy légvezetékkel átköti a t1 collektorát a kimenetre. Továbbá 10µF helyett 22u raktam mivel az induló árama a motornak akkora volt mint a zárlati és rögtön lekapcsolt. 22u -ezt kiküszöbölte. Köszönet Köbzolinak a megoldásért. A potival kell beállítani hogy mekkora áramnál korlátozzon. Infra sorompónak pedig ezt dobtam össze, szintén innen az oldalról. Bővebben: Link Jól működik , rossz tv-ben találtok bele vevőt. Nap fény nem zavarja, viszont egy infrás távirányítóval meg lehet tréfálni.
Sziasztok szeretném a segítségeteket kérni abban ,hogy amikor a kapun járok be akkor 2 másodpercenként, kapcsolódik fel 4 db lámpa ezt egy fotocella érzékeli a kapu előtt de tettem a garázs kapu mellé is és ha járok ki akkor meg fordítva kapcsolódjanak fel a villanyok
ezt sajnos 4 db időkapcsolóval tudtam megoldani de visszafelé nem tudtam de azt hallottam hogy pic-cel meg lehet oldani ha valaki tud segíteni. Köszönöm.
én a sajátomban a reléket úgy kötöttem be, hogy egy 2 áramkörös váltja az irányt (egyik állásban nyit, másikban zár) egy másik 1 áramkörös relé pedig kapcsolja ki/be a motort. így nincs beégés a relé kontaktusok között.
Ami még jó ötlet az az, hogy érdemes bemenni számítógép alkatrész boltba és halott ATX tápot félretetetni. Legtöbbször 2 probléma van ezekkel a tápokkal: a 3.3V részen leesik/instabil lesz a feszültség, amitől a PC lefagy vagy pedig a kábelek megtörnek és ettől lesz instabil a gép. Ettől viszont a táp többi része hibátlan marad. Az ATX táp alapban ad egy stand by power-t. Ami 5V és kb 200mA. Ekkor a fogyasztása a teljes tápnak 2W. 5V-os stand by ágra rá lehet kötni a vezérlő elektronikát. Mikor a táp bekapcsoló lábát földre húzzuk, akkor indul be a táp ventilátora és nagyteljesítményű része, ami már meg tudja hajtani a motorokat. Az én tápom ilyenkor már kb 10W-ot fogyaszt terhelés nélkül. 12V-on kb 120W leadására képes. Az 5V ágra lehet rakni egy DC-DC konvertert ami 12Vot állít elő a távirányító vevőjének. Így ingyen lett egy megfelelő teljesítményű kapcsoló üzemű tápja a kapunyitónak, ami 2W-ot fogyaszt csak kikapcsolt állapotban és rendkívül egyszerű kapcsolni a nagy teljesítményű részét. Ha nagyobb feszültség kell, akkor pedig a tápegység babrálásával kb 24Vig fel lehet tornázni a feszt.
Hello!
Most vetődtem ide. Ha nem haragszol, néhány észrevételem lenne az áramkörrel kapcsolatban. - A 4017 Reset áramköre nem jól van kialakítva. A két dióda miatt, amikor sem a tranyó, sem az IC nem ad Reset jelet, a diódák zárnak és a 4017 bemenete "lóg a levegőben". A D4 rövidre zárható, és az R12 megnövelhető 10..22kohm-ra. Ekkor teljesül a bemenet logikai feltétele. - A stabilizátor után, nem látok pufferkondit. - Az IC3b és IC3d kimenetén, a 39kohm felesleges, ezt a pontot a kapu kimenete vezérli, így felhúzni sem kell. - A reléket én nem így szoktam táplálni, hanem a hídegyenirányító és a pufferkondi közé egy diódát teszek. A relék tápfeszültségét, így közvetlen a szűretlen egyenfeszültségről adom. A beépített dióda, pedig biztosítja a pufferkondi leválasztását. Előnye, hogy 12V-os trafó használata esetén, a relék is 12V egyenfeszültséget kapnak. A terheléssel a feszültség, csak a trafók feszültségcsökkenésével változik. (nem a puffer csúcsra töltődésével) Pufferkondinak csak az elektronika fogyasztását kell szűrni, ami jóval kisebb, így kisebb kondi kell. A Stabinak sem kell a reléáramokat biztosítani. Kisebb a reléáramok visszahatása a tápfeszültségre. (Itt ez nem kényes, mert csak digitális áramkörök vannak..) üdv! proli007
Te milyen vezérlőt használtál?
A vaterán láttam 230V-os Logo!-t 13000 Ft-ért.
Köszönöm az észrevételeidet. Mivel nem én terveztem nem nagyon akartam belepiszkálni, de valóban voltak gondok a reset áramkörrel. Ezért lettek ennyire szétdobálva az alkatrészeket, mivel korábban túl közel voltak a relék az ic-hez és zavart okozott az indukció.
Jelenleg szépen működik de elvégzem ezeket a módosításokat és majd írok a fejleményekről. Nem vagyok nagyon jártas a c-mos áramkörökben ezért mindig jól jön a segítség. -A pufferekkel valóban nem sokat törődtem mivel a relék áramfelvétele 0,08A, így nem nagyon van hatásuk a tápfeszre. Bár a most készül egy verzió komolyabb relékkel ott már lehet hogy figyelembe kell vegyem. Szeretném ha megbízható lenne a végeredmény mert nem csak magamnak csinálom hanem még két másik barátomnak is. -Még egy korábbi kérdésre szeretnék válaszolni: A távirányítók innen vannak. Bővebben: Link
Sziasztok!
A négy időkapcsoló ára már összemérhető a PLC árával - bár korrektebb lenne programozható relének hívni őket - de már simán vetekszenek tudásban egy nagy PLC-vel. Én - és remélem a moderátor nem veszi üzleti jellegűnek - 20 eFt alatt szoktam venni ezeket a P.....x-től (betonstabil -70fokig!!!). 4db relés kimenetet simán tud, 6db bemenettel. Lehet PIC-cel is megoldani - ott az anyag olcsóbb, csak a ráfordított idő+ dobozolás több. Szerintem egyszerűbb a szoftvert megírni a PLC-re. A módosításokról, debugról, finomításokról, bővítésről már ne is beszéljünk... Nekem ha kell egy valós idejű óra, akkor vagy olyan verziót veszek, vagy megveszem az RTC modult utólag 4-5eFt-ért. Ha kell egy LCD-s kezelő ugyanúgy 4eFt utólag stb.
nLC-t nem a Vateráról újonnan 18-20eFt. RTC-vel és 2 analóg bemenettel 30eFt. 2féle módon programozható az új 055-ös sorozat létra és funkcióblokk. Párhuzamos diagrammokat is lefuttat!
PÁLYÁZAT!
Sziasztok! Nem hivatalos pályázat és nincs időhöz kötve, valamint a nyeremény sem nagy, de: Az általam ismert egyik multi szereti a termékeit kész kapcsolásokban is megmutatni. Ezek főleg relék, időzítők stb. A pályázat lényege, hogy aki olyan kapcsolást állít össze a cég termékeiből, amelyek a gyakorlatban is megállják a helyüket - az NÉV SZERINT bekerül a kiadványba - azaz egy "kis" önreklámot kap. Az eddig elkészült áramkörök: - lépcsőházi világítás - redőnyvezérlések (2féle) Itt jön a képbe ez a fórum: kapumotor vezérlés is megvalósítható lenne, ha valaki kedvet érez. Nyilván a beépítendő alkatrészekhez jutányosan hozzá lehet jutni ![]() Én is ezeket a reléket használom egyébként a motorok kapcsolására.
Az a baj, hogy kell 4 bemenet a végállásoknak, 2 az áramfigyeléshez, 1 (vagy 2) az infráknak, 2 (esetleg 1) bemenet a távirányításhoz.
Ez már így is minimum 8 db. 1 gombos működtetést hogy lehet megoldani? 1 nyomás nyit-1 nyomás stop- 1 nyomás zár. Ha nincs stop,akkor végállásig mennek a kapuszárnyak.
Heló..
Múködő képes ez a vezérlés,mert szeretném elkészíteni. Ha igen akkor tudnál esetleg alkatrészlistát adni ha lehet.Mekkora a kész vezérlés nyákja amire még nincs ráépítve az áramfigyelő?Ha lessz benne áramfigyelő akkor nem kellenek végálláskapcsolók ugye?Az infrasorompóról nincsenek meg véletlenül a nyáktervek? Előre is nagyon szépen köszönöm.... |
Bejelentkezés
Hirdetés |








