Fórum témák
» Több friss téma |
Fórum » Kapunyitás gombnyomásra olcsón! - avagy automata kapu házilag
Témaindító: szabi83, idő: Feb 2, 2006
Szia.
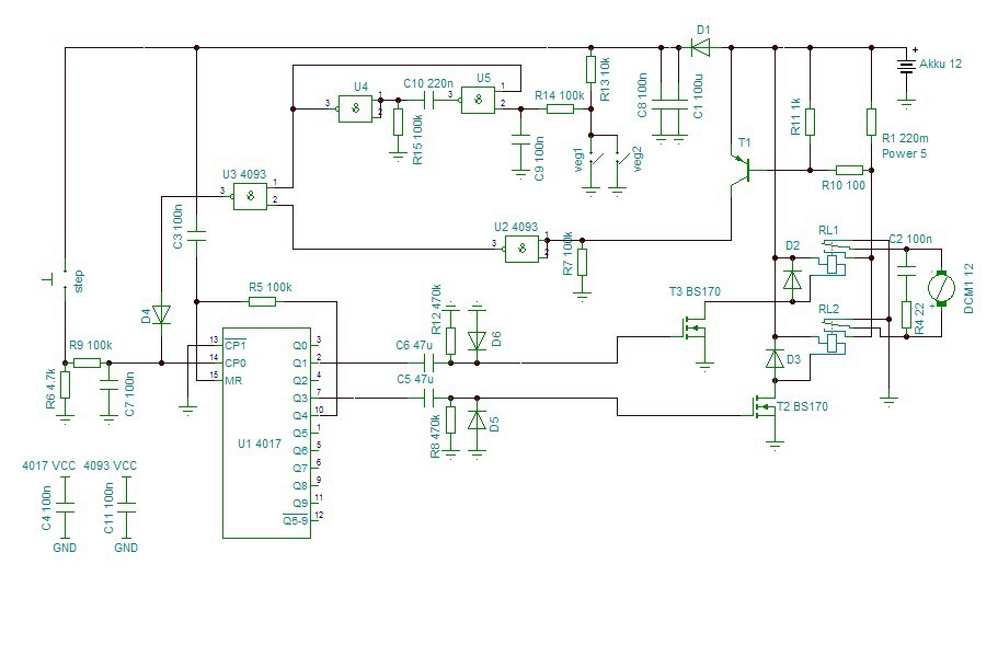
Egy ablaktörlő motorból némi fogaskerék áttéttel kialakított garázskapu mozgatóhoz kellene valakinek egy egyszerű-olcsó vezérlőt készíteni. Az érdekelne, hogy mennyire zavarérzékeny egy ilyen rendszer? Megúszható minimális szűréssel stabi nélkül, közös motor táppal? Vagy jobb félni mint megijedni. Megrajzoltam pár verziót, de mivel a motor indulási meg üzemi áramfelvételéről még nincs info, arról sem, hogy milyen sebességgel mozog a kapu, ezért pár alkatrész érteke még változhat. Az elsőnél nem tetszett, hogy végállásnál kétszer kell léptetni. Az időzítés a kimeneteken csak védelem lenne, ha valamiért a végállás nem működik. Az utóbbinál is lehet átrajzolom, hogy a kapcsolók alapból zárva legyenek. Köszi.
A relék lehet nem örvendenének a fetek nem határozott kapcsolásának.
A téma elején van kipróbált bevált kapcsolás
Hello!
- A második megoldás már sokkal szimpatikusabb, tápzavar miatt is. - A motor indulásnál, biztos hogy késleltetni kell az áramfigyelést, Mert vélhetően le fogja állítani az indulóáram. De ez az R7 és U2 közötti RC taggal megoldható, ha ismert már az áram-idő függvénye. - A végállásnál biztonságosabb a bontó érintkező. De akkor sorosan kellene kialakítani. Viszont van egy hazárd is, ha egyik végállás bent marad, akkor a másik már hatástalan lesz. Vagy is a végállásnál a léptetésen kívül, a relé ejtéséről is gondoskodni kellene. Ezt azért körbe kellene járni. - A relék kikapcsolásának gyorsítására lehet alkalmazni viszonylag egyszerű megoldást, bővíteni kell egy tranyóval és három ellenállással. - Én a 4017 13-as lábat összekötném a Q4-essel. Mert igaz csak 10ms kell, hogy hasson a Reset, de ha ezen idő alatt érkezik egy léptető impulzus, akkor rálép a Q5-re és "eltévedt" a számláló. Idézet: „Vagy is a végállásnál a léptetésen kívül, a relé ejtéséről is gondoskodni kellene. Ezt azért körbe kellene járni.” Igen. Mitöbb amikor egyik végállás kapcsol, majd jön gyors 3 léptető impulzus (sose tudható) ami alatt nincs ideje bontani, mert nem mozgott eleget a másik irányban, akkor is hatástalan lesz. A kapcsoló a hozzá tartozó kimenetet is kell tiltsa. A többi javaslatodat is átrágom, köszi.
Pár oldallal odébb (pár évvel ahogy látom) volt egy olcsó kapcsoláshoz hozzászólásom link. Lényegében egy kész RF modul meg két dióda nyitókaronként. Ettől olcsóbb és primitívebb nem nagyon van. Hátrány, nincs időzítése, tehát gombbal kell zárnod mindenképpen, illetve nincs infra se, ami nem árt, ha a kocsi a kapuba van, véletlenül se zárjon a kapu.
A végállás kapcsoló, nekem sima mikrokapcsoló van a menetes orsó alá beépítve, szerencsére eddig nem volt vele nagyobb gondom. Az elején szerette enni amikor még fejlesztés alatt volt, mert 0.5-ös lemezre volt fogatva, és a végálláskor mindig egy picit hajlott a lemez, ilyenkor volt az a pont, ahol a kapu megállt ott a motor még túltolta, mert mindig hátrább került a kapcsoló. 1.5-ös lemezzel már nincs gondom vele. A héten tervezem a motorok cseréjét, mert sikerült végre két tipusazonosat vennem. Ha esetleg kell, akkor fotózok a nyitókarról. Most lesz 4 éve, hogy fent van. Napi 4-8 nyitással. Illetve én akkus csavarozó motorját használtam, a mechanika miatt kicsit hangosabb, de már megszoktuk.
Ehez valami olyan távirányító van, aminek a kimenetén egy kicsi relé magasra húzza addig amíg a gomb meg van nyomva. Magyarul addig kellene nyomva tartani, amíg a kapu kinyílik.
Két gombja van, 2 külön kimenettel. A végállás kapcsolókkal célszerűbb ezeket kapcsolni még a két keresztbe kötött motor mozgató relék előtt. Egyik gomb jobbra, másik balra mozgatna. Viszont mégis hajlok valami egyszerű elektronika felé.
Tévedés, programozható a relé, tehát állíthatod, hogy amíg nyomod addig húzza a relét, vagy gombnyomásra behúz majd másik gombra ki vagy ugyanazzal a gombbal ki és be kapcsolás reteszelve (nekem erre van két egygombos fali kapcsoló is). Illetve van benne ~15 másodperces időzítés is a gombnyomástól számítva. Több ilyen relét is használok otthon, pl külső világítás, kapunyitó, tyúkól ajtó, utóbbinál egy motorral van a diódás megoldás csak wifi+rf relével automatizálva, tehát a relé az adott feltétellel, pl napfelkelte napnyugta csak megfordítja a polaritást majd végállásra küldi a motort.
Egyszerűen kivitelezhető két motor vezérlése. Inkább probléma, hogy a relé csak egy áramkörös, tehát kell egy másik relé ami kétáramkörös és polaritást fordít a kimeneten. Ha a diódás változatot csinálod, akkor a végálláson lekapcsol, tehát csak akkor indul a másik végállásra, ha a bemeneten a polaritást megfordítod. Vagy veszel két relés RF+WIFI relét, és telefonról felprogramozod, hogy gombnyomásra az egyik relé meghúz a másik kienged, majd másik jelre fordítva, itt pl már tudsz beleírni időzítést is, vagy GPS alapon vezérelni, pl ha érkezel automatikusan nyisson (itt érdemes szétnézni melyik támogatja ezt a módot). Idézet: Szerintem itt már túlvan gondolva. Ezzel a relés+diódás végállással (amit linkeltem) simán kivitelezhető szinte fillérekből, inkább a védelem a kérdés, ha akarsz infrát, időzítőt stb vagy gombbal nyitod és zárod. Nekem mondjuk PIC-es a nyitó, mivel több feltételt kezelnem kell, de a 433MHz-s modul a vevő. Infra kapuk, villogó, időzített zárást kezel a PIC, de gombbal nyitok és zárok, mert a kiskutyám szereti, ha időzít a kapu „A végállás kapcsolókkal célszerűbb ezeket kapcsolni még a két keresztbe kötött motor mozgató relék előtt.” ![]() saját kapunyitó, de a videó még a fejlesztési időszakban készült, a végállások azért vannak szigetelőszalagozva. Illetve ettől sokkal gyorsabban nyit, csak a teszt és működés miatt volt levéve a táp. Lemaradt, a modulra ha nagyobb antennát teszel akkor a 60-80 méterről simán lehet nyitni. A hozzászólás módosítva: Okt 3, 2024
Hello! Nem tudom feladtad, vagy más sínpályára váltottak át, én mindenesetre megrajzoltam, hogy kb. hogyan oldható meg a feladat a választott eszközökkel.
Szia.
Nem adtam fel. Amiket javasoltál korrigáltam, de megrajzoltam egy 4013 ra épülő verziót is. Közben megtaláltam a Te verziódat is, ami szintén nagyon nagyon tetszik. Természetesen szívesen fogadnám ha közzétennéd amit most terveztél. Nem akarom hogy az olcsóság a minőség róvására menjen, a filléres alkatrészek pluszban nem számítanak. Ami drágább az inkább a relék, kapcsolók stb. Van elég kuka panelem itthon amikből tudok bontani minden mást ha szükséges. Kíváncsian várom, köszi. A hozzászólás módosítva: Okt 4, 2024
Oké, nézd át, mert mint tudjuk én nem készítek semmit, csak rajzolok.
Hát igen, ebből kihoztad a maximumot.
![]() Teljesen megfelel. Köszönöm. Arra gondoltam, hogy majd a végállás kapcsolókat vagy egymás mellé teszem, vagy dupla kapcsolót használok és a kapu két végén lesznek az ütközők. (még kiagyalom) így nem kell hosszú vezetéken vinni a jelet.
Görgős kapcsolót célszerű használni, hogy túlfuthasson és ne legyen alakváltozás. Vagy olyan rugóst, ahol alaphelyzetben egy rugó nyomja meg a kapcsolót, az ajtó pedig a rugót nyomja össze.
Jól látom, hogy kézzel léptetéskor a relé ejtése után, (ami időbe telik) a 4017 fog még egyet lépni? Tehát nem lesz stop pozíció.
U1-Q0 és U2b-6os lába, valamint U1-Q2 és U2b-5ös lába közé egy egy diódát be kéne iktatni.
Ebben lehetne valami, de nem biztos hogy gond lesz. Mert amikor megnyomod a gombot akkor a CLK H-ra vált. Amikor elejt a relé, ezt a H szintet C6*R9 meghosszabbítja 10ms-al. De ahhoz, hogy a C2*R2-nek le kellene menni 6V alá. De annak időzítése is 10ms. Tehát ahhoz, hogy még egyet lépjen, le kellene a CLK-nak esni, alsó küszöb alá. De legfeljebb a biztonság kedvéért az R2-őt kell 220k-ra cserélni.
Szia.
Megépítettem az áramkört. Tesztelés közben rögtön előbukkant egy hiba amire nem gondoltam előzőleg. Ugyanis a Step gomb hosszabb ideig is nyomva tartható. (ez most a vevőtől jön, aminek egy relé van a kimenetén) Ez ugye bénítja a számlálót. Az áramkorlát tesztelése közben bukott ki, amikor kicsit tovább tartottam nyomva. Eközben túláram lett, de ugye átment az egész öntartóba. Agyalok, hogy hogyan lehetne a legegyszerűbben, minimális beavatkozással orvosolni. Gondoltam hogy az áramkorlátot (ennek van a legmagasabb prioritása) átkötöm a resetre. Viszont akkor egyik irány kieshet, ami gond lehet. (a másik 2 jel kimaradása még talán beleférne) A jó megoldás a Step jel differenciálása lenne, de ugye a prell mentesítés is kell. Talán 2 smd tranyóval megoldható. Esetleg van jobb ötleted? Az is lehet hogy megint nem látom a fától az erdőt, és kéne alunni egyet rá.
Hello! Ez sajnos így van. Két tranyóval lehet Schmitt triggert építeni. Eléje integráló tagot, utána differenciáló tagot tenni. (pld. 100k/100n)
Van még egy ötletem. Ha a vevő egységben a relét kicseréled optocsatolóra (pld. PC817 plusz egy 1k), akkor megszűnik prell és lehet differenciálni. Vagy is csak meg kell cserélni az R2-ót a C2-vel.
Persze ez csak akkor jó, a "relével" nem használsz párhuzamosan "kézi" nyomógombot is.
Köszi. Megnézem szét lehet e szedni a vevőt. Ragasztva van.
Ja, sosem tudom hogy milyen eszközöket használtok.
Vagy olyan vagyok, mint a hülye férj, aki mindent utólag tud meg..
Egy éles penge és egy kalapács bármire képes.
Jó ötlet volt az optó. A hozzászólás módosítva: Nov 1, 2024
Ezek szerint működik?
Csak ha plusz nyomógombot is alkalmaznál, akkor azt ott, prell-mentesíteni kell. Vagy Hall nyomógombot használni.
Igen működik, igaz egyelőre az asztalon. Kellett még egy 100n a clk-ra, mert terhelésnél kaotikusan viselkedett. D5, D3 nélkül is. Szkóppal nézve (sima, nincs tárolós) dupla tüske érkezett.
Kocsi akkuról fog majd üzemelni. Megépítettem ezt a csepptöltődet is. Remélem hogy majd elég lesz, tudomásom szerint nem lesz túl sűrün használva. Kis telek kapujához kell.
Sajnos a clk és EN láb nem hiszterézises, és a clk felfutó élére előírás van, nem szabadna integrálni a bemenetén. De úgy meg zavarérzékeny, ha "messzire" van elvezetve, vagy zavaró jel van a közelben. A differenciálás egyben azt is jelenti, hogy "felüláteresztő szűrő", tehát legszívesebben a zavarokat viszi át.
|
Bejelentkezés
Hirdetés |












