Fórum témák
» Több friss téma |
Már ne is haragudjon meg senki. Pontosabban szólva kinek nem inge, ne vegye magára.
DE: A védőmintával ellátott nyákot lehet maratni réz-szulfát oldatban (láttam, csak nem én csináltam) úgy, hogy a másik elektróda rézlemez, tehát nem telítődik az oldat. A panel dőlésszögével a másik elektródához képest, még a leoldódás irányát is lehet befolyásolni, csupán a pontos részletekre lennék kíváncsi. (áramsűrűség, feszültségarány, oldat töménység, stb.) Ennek az előnye abból fakadna, hogy nem igényel saválló bevonatot, illetve a leoldódott területek mintázata már semleges a folyamat szempontjából. A hidrogén-peroxid az őrülteknek való! Idézet: „A hidrogén-peroxid az őrülteknek való!” Akkor én őrült vagyok! Mint minden zseni.......Na jó ez csak poén volt. Én maradok a hidrogén-peroxidnál! De erről a rézszulfátosról kéne valami anyag, hogy hogyan is működik ez. Csak azt nem értem mi a baj a hidrogén-peroxiddal?
Rézszulfátos oldattal működő kádat használtunk a nyák-üzemben , csak nem arra hogy lemerja a rezet,hanem a réz vastagságának növelésére.
Furatgalvános nyákok furataiban a vezetőréteg vastagságát növeltük néhány mikronnal, 99,99%-os réz anóddal és hasonló tisztaságú rézszulfáttal.Egyszer kipróbáltuk a rézgálicot is ,de soha többet nem mertük használni,mert kidobtunk egy nagy sorozat nyákot a szennyezettsége miatt.Egyébként a réz-galván után következett egy ón galván,ami fényes ón réteget vitt fel a nyákra , ezután lett a negatív maszk lemosva,majd lúgos maratóval kimarva,mert az nem bántja az ónt.Mellesleg a maratóben volt jó nagy adag szalakáli is,amit a cukrászok használnak
Dolgoztam galvánüzemben, rezet ugyan nem marattunk, egyéb vegyi folyamatokhoz 10-60A négyzetdeciméterenkénti áramsűrűséget használtunk, így is több percig tartott egy-egy művelet.
Szerintem egész jó a hidrogénperoxidos módszer is, csak nem árt közben erőteljesen szellőztetni.
Halott ötlet! A hatékonysága meg sem közelíti a fotózásos eljárást, a szitázáshoz meg ne is hasonlítsuk! Ilyen eljárással elő lehetne állítani ipari méretekben nyáklapot? A rajzolat finomságáról meg ne is beszéljünk.......
Most itt nem reklámozom magam de a szitázott eljárást leírtam a honlapomon. Amíg a nyomdában dolgoztam én is így csináltam...). Kb 300 A/4 nyáklap állítható elő óránként (de ez ügyességtől függ)! A szitázott eljáráás is nyomtatás. Remélem nem keserítek el senkit de a legtöbb nyáklap szitázott vagy filmnyomásos eljárással készül még a mai napig is, nagy szériában! Mivel ez nyomtatás, ezért a nyomtatott áramköri lemez elnevezés!
Mivel kémiai kutatóban dolgozom, a vegyifülke alatt jól elvagyok holmi sósav, hidrogénperoxidos maratással is.
Van valakinek tudomása arról, hogy az alkáli szó honnan, miből ered? Mert ugye vannak az alkáli fémek, alkáli földfémek is... vajon maga az alkáli szó honnan jött?
Azon agyaltam, hogy talán az alumínium, a kalcium és lítium vegyjeleit egymás után rakták, és kijöhetett belőle ez a "szépséges" szó. Az alumíniumot viszont a hovatartozása alapján innen gyorsanhamar mellőzhetnénk is, hiszen az nem tartozik egyik főcsoportba sem. Szóval mi is ez az alkáli?
Lehet, hogy egyszer sok szabadidőmben majd jól elolvasom a bácsi könyvét :yes:
Arab eredetu szo (mint jopar 'al'-al kezdodo szo, pl. alkohol, alkimia, stb). Ha jol emlexem, valami lugos sok osszefoglalo neve.
Köszi, ezzel már közelebb jutottam a lehetséges megoldáshoz!
Az alkáli az arab "al-qali" arab szóból ered, ami legrégebbi jelentése szerint hamut jelent, később ebből eredt a lúgos jellegű anyagok leírására szolgáló alkáli kifejezés.
A hamu fő vízoldható alkotórésze a hamuzsír (K-karbonát), enek a vizes oldata volt az első ismert lúg, ebből főznek szappant régóta. Így kapcsolódik a hamuhoz a lúg. Az alkálifémek és az alkáliföldfémek pedig vízben kémiai oldódással lúgokat képeznek, pl. Na oldásakor NaOH, Ca oldásakor Ca(OH)2, stb. A "föld" kifejezés pedig onnan ered, hogy a nemfémes, vízoldhatatlan, tűzálló anyagokat (alkáliföldfémek oxidjai) "föld" eleműnek tekintették a névadó alkimisták. Az alumínium is főcsoportba tartozik (III. főcsoport - földfémek), de már nem bázikus, hanem amfoter jellegű anyag, egyaránt viselkedik savként és lúgként oldatban. Az alkálielemekben lúgos elektrolit van, a negatív elektród középen van, a mangán-dioxid kerül a szélére, a kettő között pedig kálium-hidroxid van elektrolitként.
Én is hasonlóra gondoltam, de az angol Wiki megcáfolt minket:
Az alkímia pedig valószínűleg az arab al-khimia szóból ered, vagyis az átváltozás művészetéből, de nem tisztázott teljesen a szó eredete. Az alkohol pedig az al-kuhul (szellem, lélek) szóból eredhet, a "bor szelleme"volt az alkohol. Hasonló megfontolások vezethettek a spiritusz elnevezéshez is (spiritus -i m - lélekzet, lélek, élet (lat.)). Viszont az alkaloidok szintén a lúgos kémhatáshoz köthetők, az alkaloidok közé általában lúgos kémhatású nitrogéntartalmú heterociklusok tartoznak (ha működne a lúgdiéta, a dohányzás egészséges lenne a nikotin miatt ).Idézet: „Az alumínium is főcsoportba tartozik (III. főcsoport - földfémek)” Igen, ezt tudtam, csak rossz volt a megfogalmazásom tegnap, ezt én is észrevettem a megírást követően, csak lusta voltam kijavítani :crazya: Úgy értettem, hogy nem tartozik abba a 2 említett főcsoportba, amelyik 2 felmerült a kérdés kapcsán :yes:
Elképesztő. A vigyori sárga kollega mérnök, tudós és feltaláló egy személyben, viszont a könyvében néhány olyan baki van, ami egy gyenge színvonalú szakközépsuliban is elegendő buktatáshoz.
Idézet: „Születésünkkor a vérünk lúgossága (artériánál mérve) magasabb; a pH-ja 7,44. Ahogy öregszünk ez 7,35-re vagy még alacsonyabbra csökken, tehát savasodik. A 0,09-es különbség nagyon kevésnek tűnik, de mivel a pH skála logaritmikus, ez 1,23-szor annyi hidroxyl iont (OH-) jelent a 7,44-es pH-jú vérben, mint a 7,35-ösben.” Már az oviban is tanítják, hogy az alacsony pH a savasabb, tehát nagyobb az oxóniumionok koncentrációja. Hogy hidrogéniont ír, ami nincs szabadon vizes oldatban az részletkérdés, de egy mérnöktől azért többet várnék. Tehát csökken a pH és nő a hidroxidionok (nem hidroxil, az gyökös forma, nem ionos, szintén részletkérdés) koncentrációja? Hogy van ez??? Idézet: „A hidroxyl ion oxigén leadó, míg a hidrogén ion (H+) oxigén felvevő. Más szavakkal a fiatalok vérében 23%-kal több oxigén leadó elem van, mint az idősebbekében. Nem csoda, hogy energikusabbak.” Az OH- ion nem ad le oxigént, az oxóniumion nem vesz fel oxigént, ez egy kicsit bonyolultabb folyamat biokémiailag (hidrogént a NADH szállít). Idézet: „Miután ezek a tápanyagok a sejtekben elégnek (oxidálódnak), természetes savakká válnak: szénsavakká, húgysavakká, tejsavakká, zsírsavakká, ammóniává stb. A zsírok már oxidálódás előtt is savas kémhatásúak. Érdekes, hogy az oxigént kínaiul két karakterrel írják: „sahn-so”. Ezek szó szerinti jelentése: sav eredet (gyökér).” Az ammónia köztudottan igen erős sav... N.C. ![]() Huhh... Ennyi baromság egy helyen. Legalább megél belőle, ahogy mondani szokás: aki hülye, haljon meg... P.S.: Bocs, hogy offolok, de a cikk kiverte nálam a megszakítót.
Üdv!
Egy érdekes kér(d)éssel szeretnék hozzátok fordulni! Egy olyan szerkezetet szeretnék megépíteni, ami rövid időn (1-2s) belül jelzi , ha a környező gáztérben a normális légköri V/V%-ához képest megugrik a szén-dioxid szintje. Ezzel kapcsolatban van egy ötletem, amit mindjárt ecsetelni is fogok, de amit szinte biztosra veszek az az hogy ezt a problémát valamilyen ellenállásmérésre kell "átvinnem". Amit kigondoltam már most szólok hogy nem működne, azért leírom, a gondolatmenet jó, csak a reakció(elhangzott a kulcsszó ) túl lassú erre a célra. 2 évig emelt szinten tanulom a kémiát egy gimnáziumban, ennek ellenére a meszes vizes kísérleten kívül nem tudok példát a CO2 kimutatására. (Jó, ott a borászok gyertyás módszere, de ez esetünkben nem megfelelő) Amit kigondoltam az az hogy valamilyen ionvegyület vizes oldatával hidalom át a leendő "mérőműszer" egyik kábelszakaszát, amiben a CO2 hatására oldhatatlan csapadék keletkezik, ami által a hidratált ionok koncentrációja az oldatban lecsökken, és ezáltal a vezetőképessége is leromlik, ami azt jelenti , hogy megnő az ellenállása. A jelzés innen már gyerekjáték lenne, a gond mindössze az, hogy nem tudom milyen oldattal, vagy egyéb módszerrel lehetne a CO2 szintjének megemelkedését rövid időn belül( a rövid idő azt takarja, hogy még azelőtt észlelem a veszélyt, hogy ájultan összeesek ) "érzékelni". Bármilyen segítségnek nagyon örülnék. Köszönöm. Desz
A CO2 kb 15% feletti cc-ban okoz legzeskozpontgatlast. Ez alatti cc a legzest serkenti es fulladaserzetet okoz.
A legkori CO2 kb 0.05%-ban van jelen. Hol akarsz ilyesmit merni? Borospinceben? Normal korulmenyek kozott a CO2 soha nem szaporodik fel olyan mertekben, hogy egeszsegre veszelyes legyen. Vagy zacskot akarsz huzni a fejedre? Masfelol en inkabb valami speci hullamhosszu, CO2-re kihegyezett abszorpcioban gondolkodnek, azzal szerintem pontosabban lehet merni. Jol beallitott LED, esetleg direkt fenyaram-erzekelovel, aztan a szuro, aztan a gazter, aztan az erzekelo optika. Mindezt 'legmentesen' beepiteni, igy nem porolodik. A legaramlasrol pedig alkalmas helyen elhelyezkezo, HDD-bol bontott legszurok gondoskodnanak. Ha mindenkeppen kemiai megoldason gondolkodsz, akkor a CO2 vizzel szensavat kepezo rendszer, ami gyenge savkent viselkedik, igy akar pH-t merhetsz, akar valami indikatoranyaggal es optikaval abszorpciot.
Üdv!
Ez az adszorpciós dolog nekem sajnos elég magas -- olyannyira, hogy még sose hallottam ilyesmiről és sejtelmem sincs hogy működhet. :no: Ez a savas dolog is jó elképzelés, bár talán kicsit nehezebb lenne vele valós képet nyerni arról, hogy milyen V/V%-ban van jelen a CO2 a levegőben, hiszen egyensúlyi reakcióban készül a szénsav, és ha mondjuk megváltozik a hőmérséklet, az az egyensúly megváltozását is eredményezi. - Ez szerintem nem igazán járható út, bár lehet hogy tévedek. Mindenesetre kösz, utánanézek ennek az adszorpciós dolognak Post Scriptum: A mérésre azért van égetően nagy szükség, mert a hely, ahová készülök a """"föld""" alatt van, és bár kielégítő a szellőzése szeretnék minél nagyobb biztonságban lenni Az abszorpcios ertek igen egyszeru, tlkp arrol van szo, hogy felveszi a CO2 azt az adott hullamhosszot, aztan esetleg mas spektumban sugarozza vissza. Ez lehet infra is akar, de nezz utana. A CO2-lezert mivel gerjesztik? De ez csak otlet volt, nem tudom, hogy mennyire szelektiv vagy mennyire jarhato ut az erzekelok beszerzese. De valahogy igy mukodnek az autodiagnosztikaban hasznalt gazelemzok is. Mindenkeppen kalibralasi sort kell felvenni, kulonbozo homersekleteken, azt igen pontosan tudod merni. Esetleg nezd meg, hogy a vergaz-analizatorok milyen elven mukodnek, ott igen kis cc valtozast is erzekelnek, par tized Hgmm-t...
Hali. Egyre többet szerelünk olyan autót, aminek a nagynyomású szivattyúja tönkrement, szétrágta az alumínium házát, és visszanyomta az üzemanyagtankba a por, és homokszem méretü alu darabokat a gázolajjal a tankba. A következménye porlaszto csere, tan csere, és 2 napos mosogatás a slagokat. Volt Ford, most egy Renault.
A lényeg arra gondoltam valami savval kellene a szemcséket mégjobban bomlasztani, ecet még pesegni sem volt képes, sósavata meg nem mertem. Mert ha elkezdeni marni, gondolom bomlasztaná, ksiebb lenne egyre jobban és bő vizzel szebben kimosható lenne. A képen az üzemanyagtank látható belülről, a csíkok az ujjam nyomai. Amugy jobbik esetben ultrahngos mosással a porlasztók moshatók voltak.Nagyon durva ezek a Delphi rendszerű autók, ha egyszer megának... Szerintetek?
Probald luggal.
Lefolyotisztito, tuzhelytisztito, pl tartalmaz eleget. Vagy NaOH vagy KOH. Mindketto baromi eros lug, vigyazni vele, szembe ne keruljon es gumikesztyuvel markolaszd!
Hi!
A CO2 mérését általában IR spektrofotométerrel, tömegspektrométerrel, gázkromatográfiával lehet jól mérni. Az oldattal történő mérésnek a legnagyobb hátránya, hogy a CO2 reakciója a vízzel (ami a jelet szolgáltatja) diffúziókontrollált lesz, elég sok idő kell ahhoz, hogy a pontos érték beálljon. Indikátorokkal megoldható az oldatos elemzés és a látható tartományú spektrofotometriás kombinálása, ahogy itt látható: CO2 DIY Sajnos a távoli infrában nincs könnyen beszerezhető fotoszenzor, amivel közvetlenül lehetne mérni a koncentrációt. Info a spektrofotometriáról: Spektroszkópia IR Spektroszkópia
Sziasztok
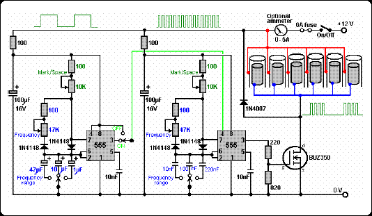
Megépítettem a meyer vízbontót, de nem működik Sikerült FET-et is szerezni hozzá(igaz nem olcsón), számítógép tápról üzemeltetem. Az két 555 időzitő működik, ezt egy leddel teszteltem. Én arra gyanakszom, hogy kicsi feszültséget kap a fet kapuja, ezért nem kapcsol, de lehet, hogy a fet rossz. Multival megmértem a második ic-ből kijövő feszültséget, 0.3 V-ot mutatott, de szerintem ez nem jó eredmény, hiszen pulzáló áram.. Szerintetek mi lehet a baj?
Már több helyen olvastam ezt a meyer féle vízbontást, de eddig nem nagyon érdekelt! De most már kíváncsivá tettél! Mire jó ez a vízbontó hogy ennyire foglalkoztat mindenkit?
Amúgy egy szkóppal ellenőrizheted hogy működik e a kapcsolás. Multiméterrel ilyen impulzusokat nem tudsz mérni, főleg ha impulzus sorozat a kimenő jel.
Szia
Én is nemrégen láttam neki, utánnajártam neten, és megtetszett.. Ez a vízbontó, ha minden igaz jobb hatásfokkal működik mint a hagyományos egyenáramos megoldások. az egyenáramot megszaggatja, és ha minden igaz akkor ezen áram hatására sokkal könnyebben bomlik a víz H2-re és O2-re. Szkópom sajnos nincsen, de esetleg beviszem a suliba, stúdióba(ott van )Bővebben: Link
Szia!
Utána olvastam a dolognak (volt időm a hétvégén....nem volt itthon a pákám.. )Szóval ez a vízbontás nem 12V-on működik! Az impulzusokat feltranszformálják és egyenirányítják! Az anód és katód lemezeken létrejött áramot a H2O molekula rezgésszámához igazítják egy hangolható tekerccsel, ahol az anód és a katód a kondenzátor, és a víz a dielektrikum! Minél nagyobb az anód-katód fegyverzet (ezután AKF) annál jobb a hatásfok. Ezért használt Meyer is hengeres AKF-et. Szabadalmának a lényege: a 12V-os impulzus csomagokat egy rezgőkörrel ( trafó, hangolható tekercs és AKF) a vízmolekulákat önrezgésbe hozni, ami katalizátorként hat a hidrogénre és oxigére való felbomlásra! Ezzel érte el a jó hatásfokot. Sajnos a lényeget a sírba vitte! Amúgy az önrezgés és a külsö energiabevitel nem cáfolja meg az energiamegmaradás törvényét, hiszen ha egy molekulát önrezgésbe hozunk azzal energiát kell közölni, és az önrezgés fentartásához is energia kell, csak lényegesen kevesebb! DE! A többi energiát a molekula saját frekvenciája adja! A kivehető energia a befektetett energia és a molekula önrezgését fenntartó energia, valamint a vízbontáshoz felhasznált energia összege. A plussz az az lehet ami atomi/molekuláris szinten játszódik le az önrezgés alatt! Mivel elméletileg egy lepke is csinálhat szélvihart, így elképzelhető hogy kisebb vízmennyiségben ez a frekvencia és feszültség olyan katalizációs folyamatot indít be ami lényeges többlet energiát ad. Látszólag! A többletenergiát a molekula önrezgése adja! Bocsi ha kicsit filozófikus lett a válaszom, de hirtelen ennyit tudtam leszűrni Meyer találmányából.
Sziasztok!
ezt már kipróbáltam , DE NEM JÖTT BE! max. 10% al lessz több a durranőgáz,, pedig meghallgattam a többi okos tanácsát , át/szét/össze/+ vissza alakitottam a kapcsolást --de nekem nem megy...JOBBAN Persze mások másképpen...
A hidrogén és az oxigén gáz magasabb energiaszintet klépvisel mint a víz. Ezt az energiakülönbözetet valamilyen formában mindenképpen be kell fektetned vízbontáskor.
Viszont ha sikerül elérned, hogy máshonnan is "szippantson" a rendszer energiát, akkor nyert ügyed van. Idézet: „ha sikerül elérned, hogy máshonnan is "szippantson" a rendszer energiát, akkor nyert ügyed van.” Itt a lényeg! Ha sikerül önrezgésbe hozni a vízmolekulát akkor annak fenntartása már nem követel annyi energiát! Mint írtam ez katalizátorként hat a vízbontásra. Azért kell impulzusos nagyfeszültségű meghajtás hogy a rezonancia létrejöjjön, de csakis egyenáram legyen az elektródák között. Az impulzus sorozatok közötti szünetet nem tudom megmagyarázni, de szerintem az a "megszaladás" miatt van. Szerintem azért kell, hogy csak annyi gáz termelődjön csak amennyire szükség van!
Sziasztok! Létezik olyan folyékony vagy képlékeny állapotú anyag ami jó áramvezető képességgel rendelkezik , és nincs oxidáló hatása /nem marja oxidálja a fémeket? Illetve könnyen eltávolítható, lemosható pl. alkohollal.Kontaktusok ideiglenes javítására, hasonló anyagra gondoltam mint a hővezető paszta ,vagy valamilyen folyadékkal átitatott filc.
|
Bejelentkezés
Hirdetés |




Mint minden zseni.......
).
) túl lassú erre a célra. 2 évig emelt szinten tanulom a kémiát egy gimnáziumban, ennek ellenére a meszes vizes kísérleten kívül nem tudok példát a CO2 kimutatására. (Jó, ott a borászok gyertyás módszere, de ez esetünkben nem megfelelő) Amit kigondoltam az az hogy valamilyen ionvegyület vizes oldatával hidalom át a leendő "mérőműszer" egyik kábelszakaszát, amiben a CO2 hatására oldhatatlan csapadék keletkezik, ami által a hidratált ionok koncentrációja az oldatban lecsökken, és ezáltal a vezetőképessége is leromlik, ami azt jelenti , hogy megnő az ellenállása. A jelzés innen már gyerekjáték lenne, a gond mindössze az, hogy nem tudom milyen oldattal, vagy egyéb módszerrel lehetne a CO2 szintjének megemelkedését rövid időn belül( a rövid idő azt takarja, hogy még azelőtt észlelem a veszélyt, hogy ájultan összeesek
) "érzékelni". Bármilyen segítségnek nagyon örülnék. Köszönöm.
Desz






