Fórum témák
» Több friss téma |
Sziasztok!
Van egy regi tranzisztoros radio kapcsolasi rajzom es hozza nagyon reszletes leiras.Ezert ezt szeretnem megepiteni. A tranzisztorokat kicserelnem NPN-re,diodakat,elektrolit-kondikat,tapot megforditanam.Na es egy mas vegfokot csinalnek neki hogy ne kelljen sok trafo. Az lenne a kerdesem hogy milyen tranzisztorokat ajanlotok? Foleg a magas frekis erosito reszebe Ge,vagy Si alaput ?(melyiknek mi az elonye hatranya?) es milyen tipusut ? A rajzon egy - egy kondenzatornal k jelzes van,ezt hogy lehet erteni? Koszi szepen!
Hi!
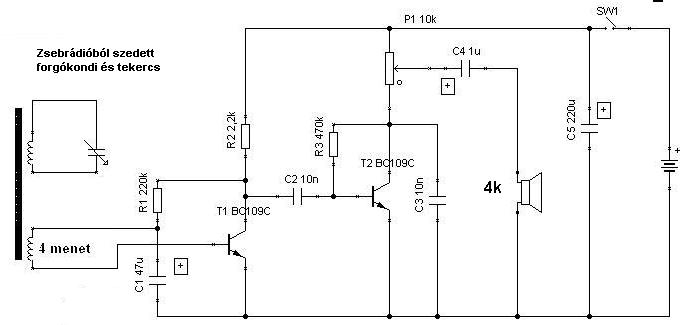
Miért forgatnál át mindent ?!?!? Felesleges ! Vannak Si PNP tranyák is ! pl.: BC212 ,BC177 BC 178, ...és egyébb PNP Si tranzisztorok! BC54x BC55x is jó amik NPN tipusúak. Katalógusból meglátod melyikek azok. Én a C10 után nem azt a T5 esetleg meg hagynám még és utána meg 1 LM 386os IC-vel 1 kis végfokot építenék.De lehet hogy nem is kellene azt se elég 1ből az LM386 ... igaz akkor kisebb hangereje lesz de fejhallgatóra biztos jó lesz. Tized annyi alkatrészből meg van mint a T4 T5 T6 és a köréjük rakott R L C tagok !
Bizony régi!
Ez a 60-as évek elején született és germánium tranzisztorokat alkalmaz.(Bár ezt a könyvet 1982-ben adták ki nálunk) Ha nem ilyenekkel van tele a fiókod, nem javaslom a megépítését, mert Si tranzisztorokhoz teljesen át kell gyúrni az áramköröket. Hozzá még az, hogy nem akarsz trafós végfokot (amit megértek) az egész kapcsolást értéktelenné teszi Számodra. Itt egy hasonló felépítésű kapcsolás, modernebb félvezetőkkel. Ha sikerült rábeszélnem a megépítésére, akkor a hangerőpoti után én is egy LM386-os javasolnék hangvégfoknak.
Nem akarok IC-t bele...
Egy olyan radiot szeretnek epiteni emelyben nincs IC
Tenyleg nagyon hasonlo es edi!
![]() Ehhez egy nehany tr-os ellenutemi 1-2W vegfok kellene csupan.. Viszont a tekercsekrol sajnos nem ir! Azt eszrevettem hogy a ket rezgokor induktivitasa egyforma kell legyen..mondjuk ez igy is ok.. Tobb info esetleg nincs a konyvben a tekercsekrol? Tudom keszithetnem a masik radio rezgokor -leirasa alapjan is,de hatha ez egyszerubb es talan jobb is! Milyen antenna kell hozza?Nehany cm rezdrot eleg?
Akkor Rádiótechnika Évkönyv 1983as kiadása 30 féle 1 - 8 tranzisztoros egyszerű rádió leírása van benne külön fejezetben Vevő készülékekek kezdőknek címmel.
Koszi!
Kielemzem ezt is! A celom az hogy egy ket rezgokoros radiot epitsek aminek mar jobb a szelektivitasa( persze ha a rezgokorok nagy josaguak). Igy a Sebi altal belinkeltet fogom megepiteni...Majd utanna szeretnek egy szupervevot is csinalni.
Az altalam belinkelt radiohoz tartozo reszletes leirasban megvan a tekercsek keszitese.Innen kiderult az is pl hogy sarga jelzesu fazekvasmag az KH.Namost nekem van ilyen vasmagom,bar nem regi,de gondolom a szin jelzeseket nem valtoztattak azota.(?)
Ha van szupervevo valtozata az altalad linkelt radionak akkor legyszi oszd meg azt is. Ha valakinek megvan a ferritmagok szinjelzese,hogy melyik milyen erteku,legyszi ossza meg!
Megiscsak elakadok a tekercseknel.
Kellene a menetszam,meg minden amit rola ir.. Gondoltam hogy a masik radio szerint megtudom csinalni,de egesz mas. Nem tudok szamolni,mivel a ferrit 'ertekeket' sem tudom.. Van egy ilyen egyszerusitett menetszam szamitas ferrit magokra: m = c*SQRT(L) m: menetszam c: egy adott szam mely jellemzo a vasmag minosegere es alakjara.(Na ebbol aztan sokat megudtam....) L: induktivitas uH -ben A masik gond az hogy a radio nem egytekercses rezgokoroket hasznal,hanem ket tekercsest.Igy nem tudom,hogy a ket tekercset egykent kelle felgofni induktivitas szempontjabol vagy milyen hatassal vannak egymasra?Tudom transzformator jellege is van,.. A leiras alapjan: L1+L2 = L3+L4 Valoban osszeadodik a ket tekercs induktivitasa? Vagy egyenkent egyenloek ?Igy : L1=L3, L2=L4 ?
Rettentően nem találom a könyvet, amiből a rajzot másoltam :no: , pedig az általad elsőnek mellékelt rajzra is emlékeztem, hogy melyik könyvben volt...
Amúgy valamilyen fazékmagra készültek a tekercsek. Sztem - mivel kérdezted h elég-e neki 10cm-es antenna - egyiknek sem nagyon örülnél, mert KH-ra 5-10m-nél rövidebet nem nagyon tudsz használni. Az első rezgőkört mindenképpen ferritrúdra kell készíteni, hogy gyakorlati haszna is legyen a készüléknek. Én annak idején reflex-kapcsolást építettem, amivel az esti órákban a Radio Luxemburg DJ műsoráról még szalagos magnóval felvételt is lehetett készíteni. (akkoriban a rádiók nem nagyon játszottak "kapitalista szennyet") Itt van még egy pár kapcsolás.
Nagyon koszonom a valaszt es a kapcsolasokat!
Ha kozben elokerulne a konyv ne felejts el legyszi ![]() Gondoltam hogy egy kazobol kibontott elso es masodik rezgokort megprobalok bekotni,hatha mukodik,es ha mukodik,akkor szetszednem a tekercseket,letekernem...lejegyzem...es ha veletlen megtudom a ferritek erteket akkor mar nyero ,kiindulopontonak jo lenne,ha mar semmi anyag nem talalhato ezekrol a ferritekrol...
Sziasztok. Van egy detekotoros rádióm, ami a ccir urh sávon működik. Csak egyszerű kapcsolás. Kiegészítettem kéttranzisztoros hangfrekis erősítővel meg csatoltam még egy rezgőkört és így bára hangja már joval erősebb, nem tudok vele egy adót sem tisztán venni, pedig az ablakunknál nagyon nagy a térerő. Az a baj hogy mindegyik adó egyszerre szól.
Szerintetek van esélyem a jobb minőségü vételre? talán még több rezgőkör kéne vagy muszáj keverőoszcillátort építeni bele a jo vételhez? Segítségeket elöre is köszönöm.
Sajnos napjainkban a CCIR sáv már nálunk is tele van adókkal. Nem hogy két-három rezgőkörrel, de még a finomhangolás nélküli forgókondis szupervevőkkel (8-10 hangolt kör) is művészet beállítani egy adót tisztára (Bp-n).
Akkor egyenes vevővel, (modjuk reflex vevő) ne is próbálkozzak csak keverőoscillátorossal? Azért gondolkodtam a szupervevő építésén mert a minap belekukkantottam egy elég érzékeny és szelektiv fm rádióba, és úgy vettem észre elég egyszerűnek tűnik a konstrukciója....
Persze. Ma már a munkaigényes hangolást előregyártott piezo-szűrőkkel kerülik el. A látott készülékben valamilyen erre a célra gyártott IC lehet, van ilyen több is. Hangolni legalább kettő, de inkább három kört célszerű (oszci, modulátor, antennakör), ez ma már varicapokkal könnyen megoldható.
Azt értem hogy a középfrekvenciás csatolt rezgőkörök javítják a szelektivitást, de az érzékenység növelésében mire jo ha középfrekvenciás keverőt és osc-ot használunk?(additiv keverés...)
Láttál már olyan vevőt ahol a csatolt sávszűrő rezgőkörök nem a KF fokozatban vannak hanem a hangolt körben? Én mindig olyat láttam csak ahol a kf fokozatban vannak elhelyezve a sávszűrök, de olyat még nem hogy a hangolt körben.
Azt értem hogy a középfrekvenciás csatolt rezgőkörök javítják a szelektivitást, de az érzékenység növelésében mire jo ha középfrekvenciás keverőt és osc-ot használunk?(additiv keverés...)
Az érzékenység az erősítéstől függ, erősíteni ugyanazt a frekvenciát több fokozattal nehéz. Az egyes fokozatokat egymástól árnyékolni kell a gerjedésveszély miatt, tekercsjóságot néha rontani kell, stb. A KF sem erősíthető egyszerű kivitelezés mellett 3 fokozatnál többel, ilyenkor kétszer kell keverni (2 KF erősítő lesz, az első mondjuk 10,7 - újabb keverés = 455kHz) és lehet 6 fokozat. Ilyen a megoldása az összes jobb CB rádiónak, régebbi cordless telefonoknak, stb. A keverés típusa (additív, multiplikatív) közömbös, ezek kapcsolástechnikai megoldások. Láttál már olyan vevőt ahol a csatolt sávszűrő rezgőkörök nem a KF fokozatban vannak hanem a hangolt körben? A KF nem hangolandó állomáskereséskor, hangolt sávszűrő lehet pl. egyenes vevőkben.
Ha mondjuk egy hangolt urh rezgőkört rányomnák egy nagyfrekis erősítő tranyóra, majd rövidre zárnám egy 10,7 Mhz-s oszcillátorral aminek közös a tengelye a hangolt kör kondenzátorával, akkor az már Fm szupervevő?
Sziasztok! Egytranzisztoros reflex rádióvevőt szeretnék építeni középhullámú sávra, illetve ha lesz lehetőségem 27 MHZ-re a cb sávra. Az alkatrészeket már összeszedtem a középhullámú vevőhöz, csak az ősrégi leírás 10-20 MHZ határfrekvenciájú OC1044-es tranzisztort ajánl. Nekem ilyen nincs és a germánium tranyok amugy is kifutottak kicsi bétájuak. A BC-s hangfrekis tranyoka gondoltam de nem tom azok közül vajon melyik lenne megfelelő, mert a leírás szerint már az 50-100 mhz határfrekvencájú tranyoknál gerjedés lehet a készülékben, igy mindenképp 10-20 mhz határfrekvenciáju tranyo kéne.
Sajnos a tranzisztor katalogusban nem találtam megfelelőt. Segitségeket előre is köszönöm!
Kuldj egy kapcsolasi rajzot es (talan) kapsz valaszt is...
Egy régi rádiót5echnika füzetben találtam úgyhogy a pontos kapcsolást nem tudom belinkelni, de a reflex vevők kapcsolási modja kb mindig egy sémára megy.
http://www.elektronika.iweb.hu/rádiók/am rádióvevő itt egy hasonló van. Nem tudtam rögtön belinkelni, mert a kép BMP kiterjesztésű. Az ami nekem van csak muinkaponti ellenállásokban és a már megnevezett OC1044-es tungrsgram tranzisztorban tér el...
Ez mind szep, de a linken szerepelo kapcsolas nem reflex, de meg csak nem is audion, hanem egy pozitiv visszacsatolasu egyenes vevo!
Idézet: „Az ami nekem van csak muinkaponti ellenállásokban és a már megnevezett OC1044-es tungrsgram tranzisztorban tér el...” Vagy csak ugy gondolod!! Ha azonban tenyleg ugyanaz, akkor mi a problema ?? Miert nem jo neked a masik, modernebb alapanyagbol gyurt kapcsolas..., miert kellene 40 eves technikat kovetni alkatreszek szintjen ??
Most kiderült, hogy az általam belinkelt kapcsolás nem is reflex, ahogy írtad is. Egyrészt ezért nem okés a kapcsolás.
Én meg reflex vevő szeretnék készíteni feltétlenül, és mai reflex kapcsolásst nemtaláltam másutt. Másrészt a rádiotechnikafüzetben levő rajz ennél egyszerűbb, és nem igényel plusz hangerősítőt mind a belinkelt ami szerint egy IC hangerősítő kellhet. Idézet: „miert kellene 40 eves technikat kovetni alkatreszek szintjen” A régi számozott ellenállások sokkal könnyebben kezelhetőek, mint amik színkodosak! Az alkatrészek szintjén semmi különbség nincs az ellenállások nem változtak ugyanugy azok az értékűek beszerezhetőek, a kondenzátorok, diódák ugyszintén, amint már mondottam a kapcsolással csak egyetlnem probléma van az OC1044 tranzisztor, ami helyettesíteni kéne valamilyen más 10-20 MHZ határfrekvencxiájú tranzisztorral.
Azert ennel kicsit osszetettebb a problema!
A mai, nagyobb hatarfrekvenciaju tranzisztorokkal megepitve sem feltetlenul fog begerjedni a megfeleloen osszerakott kapcsolas!!! A magasabb hatarfrekvencia mindossze magasabb erositest jelent, a hasznalni kivant frekvencian. Ezt lehet sokfelekeppen kompenzalni, pl soros RC tag iktatasaval a kollektor-bazis koze, vagy sontoletlen emitterellenallas bevezetesevel(ha mondjuk nem lenne ott), de legcelszerubb rendesen megepitve, biztositani, hogy a kollektor felerositett jele sem kapacitive, induktive ne tudjon visszahatni az antennakorre!!! Ekkor nem fog begerjedni garantaltan egy 1 tranyos radio! Azonban a bazisosztojat at kell szamolni, mert egy germanium, es egy szilicium tranyo nyitofeszultsege jelentosen elter! Foleg ezert nem lehet a regi idok kapcsolasait egy az egyben modernebb alkatreszekre atultetni... Idézet: „Én meg reflex vevő szeretnék készíteni feltétlenül, és mai reflex kapcsolásst nemtaláltam másutt” Miert kell neked feltetlenul reflex ? Azt tudnod kell, hogy az eggyetlen elonye a visszacsatolt xxx-hez kepest a stabilitasa. De sem szelektivitasban, sem hangeroben nem nyujt tobbet! Raadasul ha jol latom 27MHz-re kene ??! Azert ilyen nagy frekin borzaszto rossz szelektivitasa lesz neki, mindent, es mindenkit egyszerre fog venni!!! Idézet: „A régi számozott ellenállások sokkal könnyebben kezelhetőek, mint amik színkodosak” Ez tevedes! Egy szinkodos ellenallast siman leolvasok beepitve is, mig egy szamozottat gyakran forgatni kell, akar forrasztassal is, hogy lathatova valjon a felirat. ...Ha nem kopott le rola idokozben. Csak egyszer kell megtanulni a szinskalat.... :yes:
Előzőleg építettem KH sávra egy detektoros vevőt, amihez (transzformátor nélkül) kétfokozatú hangerősítőt illesztettem BC 547-el. Azzal probálkoztam több adó vételére, de az 540 KHZ (Kossuth) még a 870 KHZ-en levő másik Budapesti adóval is összefolyt.
A reflex gondolom a következő lépés a rádióvevők bonyolultságában, ezért gondoltam erre. Csak azért készíteném középhullámra, mert egy cb sávban müködő vevőt nehezebb letesztelni. Megprobálkoznék 27 megára is kreálni, mondjuk egy zsebvevőt de úgy tudom ebben a sávban csak szupervevőről lehet szo... még a kínai gyerekjátékok a walkie talkie-k is szupervevők.
Az egyens vevok(ami a detektoros is) szelektivitasa igen gyenge, meg kozephullamon is csak akkor surolja a meg elfogadhato merteket, ha a bemeneti rezgokor laza csatolassal, nagy josagi tenyezovel bir! Ezt nem egyszeru betartani, elerni, legtobbszor itt verzik el a probalkozas...
A reflex vevo semmivel sem jobb mint az egyenes(tulajdonkeppen ez is az), annyiban kulonbozik, hogy a nagyfrekis erositeseket vegzo fokozatok megegyszer ki vannak hasznalva alacsonyfrekisen(hangfreki), mert a demodulalt jelet visszavezetik az elejere, es ujra atmegy ugyanazon(vagy reszlegesen) fokozatokon. Igy a sima klasszikus egyenesvevohoz kepest fele annyi tranyoszammal lehet ugyanazt elerni... Rovidhullamon mar teljesen remenytelen az egyenes vevo, legfeljebb annak egy bonyolult valtozata mukodik tobb kevesebb sikerrel, amiben tobb szinkron hangolt rezgokor van szuronek kikepezve... Itt mar csak pozitiv visszacsatolasu(regenerativ), szuperheterodin, vagy magasabb frekvenciak eseteben a szuperregenerativ is szoba johet(az ismertebbek tipusok kozul). 27 MHz eseten inkabb csak a 2 utobbi mukodhet kielegitoen...
Üdv
Kérdeznék wmit. Ez a rajz működik? Előre is köszönöm: Müszi |
Bejelentkezés
Hirdetés |





pl.: 





