Fórum témák
» Több friss téma |
Fórum » Ki mit épített?
Ez a téma ha úgy tetszik a mi "kiállítótermünk", nem pedig a ki mit csinált volna másképpen, mások helyett, és legfőképpen nem javítós téma.
Minden készüléknek van saját témája, ott kell kitárgyalni a részleteket!
FONTOS! A kapcsolási rajzok keresésére is van saját téma, ott keressetek rajzokat!
Sziasztok! Elkészült az LM317-es szabályozható tápom. 1.2-30V-ig lehet szabályozni.
Mellékelek két képet.
Latom kicsit keves helyet hagytal a 2200u-os elko korul, de azert jo lett!
hali márk dobbj fel egy kapcs rajzot pllz lehet énis megtom csináálni annyi kacatom van... minyár lökök képet
am mosthegytam abba a kiforrasztást és semmi tippem mitcsinálljak ezekkel:SS
Bontottál PC-tápot? Az alkatrészek alapján úgy tűnik.
Amúgy az itteni alkatrészkatalógusban megtalálod a rajzot, "LM317" kulcsszóval.
Azért ha kész lesz ugye küldesz róla fotót ? Nemtudom mi lesz ebből, vmi időmérő sportcsarnokba ? 160 / 7 az ugye 22 digit re is elég. Jó kis meló.
Heló mindenki! Készen van a sub erősítőm végre valahára.
Kb. 90W-ot képes leadni. Az AHX2530 (hangszóró), amit meghajtani hivatott, ott van mellette az asztalon a képen. A doboz egy még működő Sherwood CD lejátszóé (a "bele" el van rakva csak egy doboz kell neki , átalakítva és lefújva belül. Maga az erősítő panel majdnem ugyanaz, mint az itt található sub kapcsolás, néhány dolgot át kellett alakítottam rajta. Picit talán a kábelezésen még finomítok egyszer, és vmi "dizájnon" is el kell gonodlkodom, de körül-belül készen van.
Szép lett, tetszik a színe is! A belső elrendezés is igényes munka! Gratula!
megkérdezném márk hogy ez amit küldtél kapcsolás 230v ról lehet szabályozni h mennyit adjon le pl: 2v-30v ig
http://www.hobbielektronika.hu/katalogus/alkatresz_9.html
Sziasztok!
Készen vagyok végre a fényorgonámmal, szépen üzemel. Fő szempont volt a kölcséghatékonyság mellett a leggondosabb kivitelezés ami tőlem tellik a 230V-ra való tekintettel. A doboz érdekessége, hogy egy katonai rádió szervízdoboz volt (6mm-es falvastagsággal!), ami tartalmazott többek közt 4db GU-50-es adócsövet; egy délutáni munkával sikerült szétforrasztani a belsejét, így hozzájutottam egy rendkívül strapabíró dobozhoz. A szerelésre nagyon ügyeltem és az elrendezésre is, sajna a doboz festése és feliratozása elnapolódott. ![]() Ez volt az első komolyabb munkám cipősdoboz hangfalak és uzsidobozos TDA-2003-as erősítők után.
Szia! Az egész trafó kérdése. 37 volt a maximum a stabilizátornak. Ha a 230-at akarod szabályozni ahhoz más módszer kell. Izzó fényerejének szabályzását például fázishasítással oldják meg.
Sziasztok!
Elkészült a haglejátszós csengőm... Van benne egy mikrovezérlő ami egy flash memóriát olvas ki amiben a hang van. Onnan egy egyszerű ellenálláshálós DA konverter, majd egy TDA2003-mas erősítő van a végén. (amin egy autóriasztó hangszórója.) A hangot sorosporton lehet felmásolni rá (8bites,8kHz-es wav fájl-t)Na de beszéljenek inkább helyettem a képek, és a videó (igen a hangszóróba egy zokni van dugva, hangcsillapításként, még akkor is nagyon hangos ha le van hajtva a hangerő...)
Jó lett a hang
Egész komoly kis projekt! Gratula. Igényes kivitelezés is
Ez aztán
Kakas kukorékolás nagyon állati
Csak gratulálni tudok hozzá!Várjuk a cikket belőle
Ez naggggyon komoly! (már értem miért olyan kelendő a nyugtató...) gratula
ez nagyon szép
erre a kukorékolásra őgy megijedtem mert a füles majdnem fél hangerőn volt
Van nekem is egy pont ugyan ilyen kürtöm, és meglátva már alapból lehalkítva indítottam... Tudom mire képes
Hány másodpercnyi hangot tud lejátszani?
Nagyon jó lett! Én is csak Topihoz tudok csatlakozni, várjuk a cikket!
Én is csináltam már ilyet, de valamiért eléggé recsegve szólt. Van fent a neten egy hasonló PIC-es hanglejátszó, egy trükkös tömörítési eljárással. Valami 1,5 bites meg 1 bites tömörítési eljárással egy kondin keresztül működik a dolog, meg I2C eeprommal, még szoftvert is csináltam hozzá ami wav-ból tömörít. Aztán nem működött jól és kínomban megcsináltam ezt a fajta megoldást.
Nagyon jó
. Kakas hangja saját felvétel ?
hali van 2pc coolerem a proci hűtőn kívül és az egyik egy táp cooler volt anno... és kikopott én beolajoztam helyreraktam és most ugypörög 12v ot nimd 2mint a ....... szal eléggé gyorsxD meg hangja is van a cooler szabályzón amit lehet építenni más módszert nemudtok mondani h pl kevesebb áramot kapjon stbstb??? mert azt megtudnám oldani h 8ledet még rákötök a beépített coolera hogy szebblegyen csak nemtom h akkoris ugyanolyan gyors marad e ha ugyanarról üzemeltetem mint a ledeket???????
Itt nincs semmi tömörítés, csak a hangnak megfelelő 8bites adatot szedem ki a wav-ból, elfér így is
ndavid87: 16Mbites a memória=>2Mbyte, 8kHz-el olvasva kb 4.26 perc. Kicsit el lett túlozva, de ebből még egyszer zenélő ébresztőóra is lesz. Van 1Mbites memória is, de egyszerűbb volt 1 fajtába beletanulni, annyival meg nem is drágább ez a fajta. (kb 100Ft a különbség)MPi-c: Nem saját felvétel, a miénk még nem kukorékol ![]() Várjuk még a szomszédok észrevételeit Múlkor néhány embernek feltűnt amikor felkerült az autóriasztó A cikk íródik... a vindóózos szofver is kultúráltabb formában van már Végül ilyen lett. Egyszerű dizájn, salátás tálkából lett tető neki
és te mire használod?
nekünk is van 1 csak foglalt
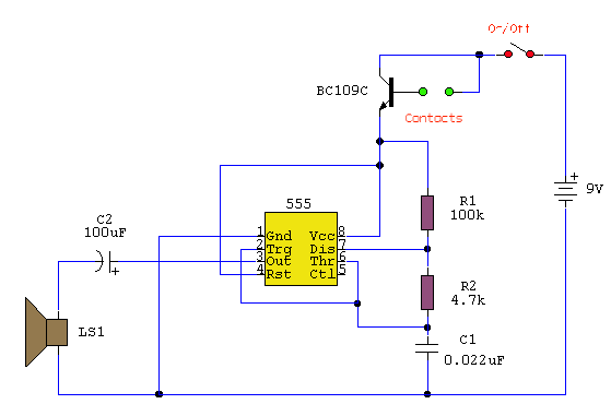
Sziasztok.Ez egy aprócska Csapadék érzékelő.Az itt nem rég nyílt témába volt egy rajz ami megtetszett és megépítettem.Annyi változtatás kelltt rá hogy a C1 értéke 22nF lett,és nem volt BC109 -es tranyóm és egy BC557-est raktam be,hogy jó hangos legyen a sima kis hangszóró helyére egy kis erősítős hangfalat tettem.Tökéletesen működik.
És milyen hangja van? Csak "'dudál"?
Amúgy a dobozolás szép, bár szívesen látnék a belsejéről is képet!
belseéről mindjárt lessz kép és csak dudál de azt vettem észre hogy mikor csöpögtettem rá a vizet (bezzeg most nem tud esni az eső)minél több víz volt rajta annál hangosabban sípolt.
Köszi az infót és a képeket is!
|
Bejelentkezés
Hirdetés |




Mellékelek két képet. 




Amúgy az itteni alkatrészkatalógusban megtalálod a rajzot, "







Van benne egy mikrovezérlő ami egy flash memóriát olvas ki amiben a hang van. Onnan egy egyszerű ellenálláshálós DA konverter, majd egy 


Múlkor néhány embernek feltűnt amikor felkerült az autóriasztó 











