Fórum témák
» Több friss téma |
Halihó!
Az lenne a kérdésem, hogy egy soros kvarcoszcillátor frekvenciáját mivel kell megszorozni, hogy a párhuzamos kvarcoszcillátor frekvenciáját kapjuk eredményül? Előre is köszi a segítséget (elég sűrgős lenne )
Miért ,szerintem közel (pontosan) ugyanaz.
f.párhuzamos = f.soros * sqrt( 1 + C.soros/C.párhuzamos )
Kell kép?
Azt tudom h majdnem ugyan az a két eredmény.
Igen kéne a kép is. (sqrt-t pls fejtsd ki mi is) Köszi az eddígieknek
Ezt találtam róla.
A lényeget itt találtam meg.
sqrt() = négyzetgyök a legtöbb nyelven.
Sziasztok!
Meg szeretném kérdezni, miszerint: 10.7Mhz-es Quartz szűrőt milyen módon lehetne berezgetni? Készítettem egy adó vevőt, amihez ezt szeretném használni(Pixie2). Próbáltam tekercsel amire sorba raktam 1nF-ot, de nem elég stabil. A Filterre(szűrő)-re is tegyek 1nF-ot hátha azis berezeg tőle? Üdv, Mothaltem
Sziasztok!
A régi kérdésem megoldódott, egy újabb dologba ütköztem. A csatolt kapcsolás működne másik Quartz-al is? Ill. a kimenet gondolom az antenna.
Tudom, hogy nem igazán vág a témába, de ti tuti meg tudjátok mondani.
![]() Szükségem lenne egy 20Mhz es kvarc oszcillátorra. Ebben a rajzban a passzív elemek értékét hogy kell számolni a kvarc függvényében? Esetleg tudtok mondani olyan schmitt triggert ami tudja ezt a frekvenciát? Előre is köszi.
Sziasztok!
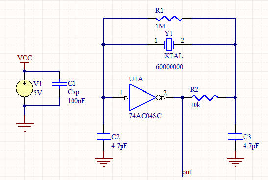
Szükségem lenne egy 60Mhz órajelre (egyértelműen 4szög jel). Ez a kapcsolás működne? Üdv: Suncorgo
Keress egy számítógépbe való oszcillátor kockát valami magasabb frekvenciásat és cseréld ki benne a kvarcot.Szerintem ezen a frekvencián már ilyen egyszerűen nem készítesz négyszögjelet.(Talán kvarcból sincs már olyan aminek ez az alap harmonikusa.)
Sajnos nem hiszem hogy hozzájuthatok ilyen pcben lévő generátorhoz. Nem hiszem hogy ne lenne valami megoldás egy 60Mhz-es kvarz berezegtésére úgy hogy 4szög jel legyen a kimeneten.
Nem értek hozzá,amikor egy ilyet szétszedtem abban valami tranzisztoros oszci volt talán meg utána kötve még vagy két kapu.Ebből gondoltam hogy nem olyan egyszerű.
Szükségem lenne 2db 3,55MHz-es oszcillátorra.
Legjobb lenne egy gyári tokozott kvarcoszcillátor ere a frekire, de pontosan ilyet nem találtam a boltokban. Esetleg sima kvarc is jó lenne amiből oszcillátort építhetnék erre a frekire.Esetleg olyan frekvenciájú kvarc(oszcillátor) is jó lenne amiből egy osztóval előállíthatnám a kívánt frekvenciát. Tudnátok ajánlani olyan megoldást amihez minden beszerehető Bp-en? (esetleg valkinek elfekvőben ilyesmi?) Vagy próbálkozzak fekiszintérerrel valamilyen, cél IC-vel (pl. 50kHz bemenő frekiből)? Erre valamilyen tipp?
Létezik 32MHz-es kvarc, amit 9-el osztva (pl. 74HC/HCT4017, és egy D flip-flop segítségével) 3.555MHz kapható, kérdés, ez belefér-e a tűrésbe (ha hajszálnyit lefelé szór a kvarc, akár tökéletes is lehet).
Vagy 74HC/HCT4046-os PLL, R1=10kOhm, R2 szabadon hagyva, C1=100...120pF értékekkel nagyjából 3.55MHz-et hoz középfrekvenciának (jelbemenet VCC-re, PC1 fáziskomparátor aluláteresztő szűrővel VCOin-re, lásd adatlap), egy R1-hez épített potméterrel pedig lehet finomhangolni. A kimenete ezután többfelé is osztható, pl. 74HC/HCT365-ös bufferrel.
Hali!
100kHz-es quartz vezérelt tranzisztoros, lehetőleg szinuszos kimenetű, induktivitás nélküli oszcillátort szeretnék építeni. Van-e tapasztalata valakinek, hogyan kell egy ilyet méretezni, mondjuk egy földelt-emitteres alapkapcsolásból. A kimeneti jelszint max.: 100mVpp, de stabil kell, hogy legyen az amplitudó. A segítséget előre is köszönöm.
Elektronika Hobby 78 című könyv.
100kHz kvarcnak is bekell itt rezdülnie.Legfeljebb a visszacsatoló soros kapacitást kell növelni kicsit 200 pFre. A kimeneti 100 mVot pedig ellenállásosztóval tudod megoldani. A T3 ig elég megcsinálnod Esetleg elhagyható ha nagyon négyszöges lenne már ott a jel. Szkóppel érdemes körbe járni a jel alakokat vizsgálva.
Egyszerűbb verzió közel ugyan olyan mint a másik .
Sziasztok!
Az lenne a kérdésem, hogy egy oszcillátor amplitúdója a tápfeszültség körül vagy a "nulla" volt körül változik?
Attól függ. Ha lehet rajta offset-et is állítani, akkor beállítás kérdése. Normál esetben a nulla körül.
Sziasztok!
Nem értek sajnos hozzá eléggé, ezért írok nektek. Egy műszeremnél szükségem lenne egy olyan oszcillátorra, ami kb. 100kHz (max 1MHz) frekijű váltóáramot állít elő. Ha valaki tud egy egyszerű kapcsolást és elküldi, annak nagyon örülnék! Köszi előre is, Ernák.
Ez így elég tág teret ad a találgatáshoz...
Jelalak? Kvarcpontosság? Folyamatos állíthatóság?
Szia!
Ezek nem fontosak, egy konduktorméterhez kellene, mert a két elektródára, ami a mérendő folyadékba merül, csak váltóáramot (nagy frekijű) lehet kapcsolni, hogy ne legyen gázfejlődés (ezáltal elektróda felület csökkenés). A jelalak nem nagyon fontos, szinte bármi lehet, de mondjuk a szinusz lenne talán a legszebb Szerintem a kvarcpontosság nem olyan lényeges, a folyamatos állíthatóságot is kerülném.Köszi.
Esetleg ezt a cikket elolvashatnád.
|
Bejelentkezés
Hirdetés |




)




