Fórum témák
» Több friss téma |
Akkor ez lesz a gond, mert 2,9 volton voltak a cellák. Akkor ez a cellákat leszámítva kuka?!
A csatolt képen az a "híd" az mire szolgál az akku elektronikájában? Gondolom a 4 IC az FET lesz, TPC8014 van mindegyikre írva.
Gyorsan meg is kaptam a választ a kérdésemre
Pedig nekem is maximum 5-10 percet bír ki.
Én már régen szétszedtem és a cellákat teljesen lemerítettem, de úgy néz ki, hiba volt.
Nekem sincs más megoldás, csak a kísérletezés, IMAX töltőre tettem rá, a cellákra azt írja, hogy jó állapotban vannak. Tehát ha végképp nincs más akkor a cellák más szerepet kapnak majd. Érdekes, hogy a gép elindul azt írja, hogy a telepek 100%-on vannak, kb. 20-25 perc használat után 80%-nál kikapcsol a gép, de már az első pillanattól egy piros X villog az akkumulátor állapotjelzőnél. És mindig 80%-nál kapcsolja ki a gépet-
Sziasztok! Olyan kérdésem lenne hogy: Van egy alaplap ami nem kapcsol be,de az akku rácsatlakozásánál kijönnek a lábaknál a feszültségek. Tehát ha ráteszem az akkut több mint valószínü hogy feltölti. A kérdésem az lenne hogy,ha feltölteném így az akkuját,van rá valami mód amivel teszteljem az akkut hogy mégis mennyire jó?,vagyis hogy meddig bírná az aku laptoppal. Valakinek odaadnám akkor legyen valami fogalmam hogy mit mondjak hogy meddig bírja. Ha van rá valami mód azt megköszönném. Üdv!
Sziasztok!
Én is cseréltem taaly 3db 18650-et egy Dell Inspiron Mini-ben, persze meg sem látta. A cellák egyébként jók, ellenőriztem. Csakhát az a fránya eeprom belereccsentett a pelusba... Mi a helyzet akkor, ha nem is akarjuk átírni, hanem lecseréljük az agyát, mondjuk erre: Bővebben: Link vagy igény szerint. A géppel pedig elhitetjük az akku jelenlétét. Cserébe lemondunk az akkuállapot kijelzéseiről. Vidéken néha gyakori a pillanatnyi feszültségcsökkenés. Említett Dell Mini számtalanszor leállt (akku nélkül), miközben a nálam lévő Amilo Pi3525 3 méterrel odébb észre sem vette. Ha ez az út nem járható, plusz 2 cellát használva külső szünetmentes tápegységként lehet működtetni, és arra kötni a hálózati adaptert. Persze ekkor sem jelezi ki a töltöttség állapotát, de hálózatról működtetve nem is érdekes.
Szia !
A PC "agya" többet tud mint gondolnád. Nem csak akkor minősíti le az akkupackot ha az már rossz, akkor is ha szerinte már túl sokat használtad /számolva a töltési ciklusokat /. Ez általában 2 év használat körül szokott bekövetkezni. Az akkugyártóknak is meg kell élni valamiből és nem cél hogy ügyes kezű emberkék egy -egy vagy esetleg az összes cella cseréjével újra tudják használni. Marad a hálózatról használat, esetleg külső power bank összeállítása ami legalább 19-20 V feszültségre összerakott 2-3 párhuzamosan kötött cellacsoportokból. A hozzászólás módosítva: Ápr 3, 2015
Az akkumulátorokat komplex elektronika felügyeli, nem ok nélkül: alulmerült akkuk töltése/cellák túltöltése baleset és tűzveszélyes.
Nem töltésciklus számítás alapján tiltanak le, hanem ha az akkupakk eldeformálódik (valamelyik cella/cellák belső ellenállása megnő). Egy kis olvasmány magáról az egyik (Texas Instruments féle) architektúráról: https://media.blackhat.com/bh-us-11/Miller/BH_US_11_Miller_Battery_...WP.pdf Az akkupakkok átcellázásának pénzügyi rentabilitása határeset, mert normális minőségű új cellákkal árban majdnem ott van az ember amennyiből vesz egy új utángyártott pakkot. Ügyeskezű emberek pedig annak, tudnak ponthegeszteni, illetve SBC kontrollert resetelni is. Ha valami egzotikus gépbe kell akku (ugy. akku nem beszerezhető/horror árú) akkor tudok kontaktot adni hozzá privátban. A hozzászólás módosítva: Ápr 3, 2015
Sziasztok!
Laptopomban tönkrement az akku vezérlése, de a cellák működnek. Hogyan tudom őket lemerülés után újra tölteni vezérlés nélkül? Mivel? (nem cél, hogy laptopban működjenek)
Régebben sikerült néhány, szervízben hibásnak itélt, kidobott laptop akksit szereznem.
A legtöbbnek az elektronikája tényleg *letiltott* laptopban de ettől független a cellák még a mai napig hibátlanok (13-15 éves akkukról van szó). Van amelyiket simán lehet tölteni sz.gép nélkül, van amelyiknek a pozitívtól nézve a 2-3 lábat át kell hidalni a használathoz. Pl.: hp f2019a 14,4V 4000mAh akksim 15 évén túl van de a 10 Wattos LED reflektoromat gond nélkül bírja napi 4-5 óra használat mellett. Külső tápról töltöm (18 V, 500mA áramlimit), ha tele van a belső elektronika kapcsolja ki a töltést, nem károsodik a 18 volttól. A másik 13 éves hp f2024a 11.1V 5400mAh, töltöm 13.5V-al (ennek kell a 2-3 pin közé átkötés) szintén rendszeresen használom. Nem vagyok biztos benne, hogy a mostanában gyártottak is bírnak ennyit de egy próbát mindenféleképp megér. A hozzászólás módosítva: Máj 19, 2015
Köszi, tehát jól értem laptop töltővel töltöd? De honnan tudni mikor töltött fel?
Vagy lehet rendelni külön töltőt? Néztem kínai li ion 12 voltos akkupakkokat meg töltőket, talán a hozzá való töltés kompatibilis?
Nem kell feltétlen laptop-töltő, bármivel lehet tölteni ami tudja a leírtakat. Onnan lehet tudni a töltés végét, hogy az áramfelvétel nullára esik vissza ill. a töltöfesz. megugrik a névleges fölé.
Túltölteni nem lehet, ugye? Tehát ha feltöltött, nem történik semmi? Nem robban fel?
Ha a belső töltőelektronika hibátlan és csak a kora miatt adta meg magát a laptopban akkor semmi baj nem lehet vele. Első alkalommal érdemes műszerrel figyelni a töltést.
Sziasztok!
Van valaki előtt szétszedett laptop akku elektronika?
Mit szeretnél tudni róla? Talán tudunk segíteni.
Van egy akksim egy ASUS notebookból. 14,4V 4400mAh
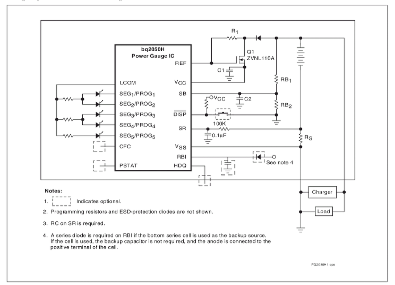
Ez az akkumlátor teljesen jó, amíg ki nem dőlt a laptop addig 4 órát tudott szolgáltatni. Ezt az akkumulátort szétszedtem és nagy örömmel konstatáltam, hogy a balanszer és a monitor áramkör totál külön van. Ezt az akkumulátort azeretném tölteni, a monitoráramkör elhagyásával. A monitor IC az bq2050H. Az lenne a kérdésem, ha ráírt kapocsfeszültséget biztosítom akkor a balanszer elkezdi tölteni a cellákat? Itt az akku úgy működik, hogy a balanszer elkezdi cellapáronként tölteni az aksit (lassú töltés) majd a feltöltés végeztével sorba kapcsolja az egész pakkot, és Vout -on megjelenik a 14,4V Ezt a feszültséget, egy 20Ohm teljesítmény ellenálláson (Rs) keresztül rákapcsoljuk terhelésre (Vload) A bq2050H az Rs ellenálláson figyeli a feszültséget és ebből kiszámolja magának a cella töltést amit SPI szerű protokolon a számítógép GPIO -jára "felad" ami az SMBUS kontrollerben végződik, onnan már program, vagy maga a BIOS monitorozza a paramétereket. Úgy gondolom, hogy a monitor áramkör elhagyható, és driketben adhatok neki feszültséget, ugye? Az Rs is elhagyható, mert azon csak a bq IC méregeti a rajta eső feszt. A hozzászólás módosítva: Júl 14, 2015
Tisztelt Urak!
3 éves kínai aksi,8db N18650-nel. Két cella kivezetése így néz ki,a többi rénézésre rendben van. Javítsam ezeket a kötéseket,vagy ezt a két cellát inkább cseréljem ki?
Az a csatlakozó a kiszivárgott "lé" miatt ment tönkre szerintem. Nincs értelme javítani, mert a cella rossz (valószínűleg a többi is, ami nem néz ki ilyen rettenetesen).
Egyesével lepróbáltam a 8db cellát. 4,0-4,1V-ot mértem rajtuk,terheltem és feszültségesést néztem. Egyformán viselkedtek.
8db 2600mAh-s 3,6V-os cella van kettesével párhuzamosan és négyesével sorban kötve. V- és V+ a két szélső(úgy értem a 14,4V-os) és VL, VH és VM a közbenső kivezetések. Egy BQ3060 és 2db TPC8126 vezérli. Forrasztottam és ismét működik. Töltöttem,merítettem,töltöttem. Az AIDA elemző ugyanúgy 33% elhasználódást mutat,mint a meghibásodás előtt. A gyáritól messze van, de 1,5 órát tud készenlétben ugyanúgy. Nem melegszik vészesen. Ha esetleg az a két cella teljesen elrohad,akkor kivehetek 4db cellát és maradhat 4db cella sorba kötve,a vezérlőnek ez nem jelent gondot?
Alapbol nem segit, ha kicserélsz néhány cellát. A töltést még megoldja az elektronika ( balanced) de a kisütést már nem. Ez azzal jár, hogy az egyik pillanatrol a másikra összeesik a táp, igy a laptop nem tudja idöben elrendezni a dolgokat, amire az utolso energia kell.
A leírtak alapján jónak tűnnek a cellák. (Azt azért nem értem, hogy mehetett így tönkre a kivezetés... Lehet, hogy "ócsósított" rozsdamentes anyagból van, és nem annyira rozsdamentes? )
Nézegettem a vezérlőt, de nem tudom, hogyan működik. Programozható, gondolom "beleírják", hogy mekkora kapacitású akkukat kell töltenie, aztán abból számolgat valami algoritmus alapján. Ha "nem elég okos", akkor probléma lehet, ha a cellák kiszedése után a maradékot kétszer akkora árammal töltené. De ezt nem tudom, ehhez a vezérlő programjának ismerete kellene...
Az érdekes az,hogy a többi kivezetés makulátlan. Csak ezen az oldalon rohadt el.
Valószínű, hogy most megint elvegetálok vele egy darabig. Egy "műhely" laptopban van,ami hetente csak pár órát megy,azt is nagy részben tápról. Közben olvasgatok a témában. Ha teljesen elrohadnak a kivezetések,akkor rendelek ismét Kínából olcsón. Ha 3 évet az is kibír,nekem megfelel. Köszi a segítséget!
A minap velem is elöfordult, hogy egy vadiuj ( nem laptop akku, de ugyanaz a technologia) csak egyetlen töltést ért meg és utánna 0 V lett a kimeneti feszültsége.(12 V helyett). Már küldik a másikat, azután majd szétszedem, hogy mit látni a cellákon (3600 mAh-s volt).
Ennyire fut a világ a rossz irányba..??
A fene tudja mi történt. Ugy néz ki, hogy megszakadt benne valami.
ACER ASPIRE 3103 NLC az alany. Többféle aksit írnak hozzá,11.1V,14,4V és 14,8V-ost.
Hogyan tudom meg,hogy a 11,1V-os is jó hozzá? Próbáljam ki labortápról?
Milyen hibbant specko ez? Azon a 0,4V-n biztos nem mulik semmi (14,4 ill 14,8V). A 11,1V meg egy cellával kevesebb.
A labortáp nem biztis, hogy menni fog, mert az akkunak igen kicsi a belsö ellenállása amit minden midernebb készülék érzékel.
Korai volt az öröm.
![]() Pár töltés után ismét eldobta magát,2db cella tűz forró,a többi hideg. Rámérve a forró cellákban 2.7V,a többiben 4,1V. Ezeket terheléssel lemerítettem 3V-ra,így most újra működik az aksi,használja a gép. Töltöttem kis ideig,az összes cellában egységesen 3,7V lett. Így hal meg egy cella,ami a vele párhuzamos kötésben lévőt is tönkre teszi? |
Bejelentkezés
Hirdetés |





Pedig nekem is maximum 5-10 percet bír ki.





