Fórum témák
» Több friss téma |
Fórum » LG házimozi összekötése Pc-vel
Témaindító: predat000r, idő: Szept 4, 2008
Témakörök:
Hali mindenkinek.
Egy probléma miatt kerestem fel ezt a fórumot mert sztem itt vannak szakik és ha ők nem tudnak segíteni akkor már senki. A probléma a következő: vettem egy házimozirendszert amit rá akarok kötni gépre de sehogy nem megy. Csak külön a hangfalak kötése nem lehetséges mivel ez nem külön pc 5.1 tehát nem kap 230at külön aljzatról. A dvd-t kellene valahogy összekötni a géppel de elakadtam.Próbáltam ezer féle kábelt de semmilyen kombináció nem jó. Az alaplapom Abit KN9 ami viszi az 5.1et tehát ez nem lehet gond. A dvd hátulján van a 6 gyorscsatlakozó a hangfalaknak.Van egy scart csatlakozó és van egy jack csatlakozó ami mind2 kimenet és ez a baj :S Elöl van egy usb bemenet.Lehet usbről kellene megoldani. Az viszont hordozható vinyóra lenne csak jó hiszen a pc-n meg nincsen usb kimenet csak bemenet. Arra gondoltam hogy a SCART csatlakozón keresztül küldöm be a hangot.Működhetne ez így? Vagy akármilyen megoldás érdekelne. A válaszokat előre is köszi.
Szia.
Mi a házimozi típusa?
Ha van usb rajta talán az lenne a legjobb(digitális jel) biztos lehet olyan kábelt kapni ami 2féle végű (apa-anya). Másik lehetőség (szintén digit) optikai kábel (alaplapon egy 4szögszerű bemenet ha van ilyen rajta egyáltalán).
Lehetséges még scarttal SPDIF-en keresztül (nem próbáltam még)
Utánanéztem a szervízdoksiban, és a SCART elvileg képes fogadni audio jelet, de csak 2 csatornát. Ilyenkor át kell kapcsolni TV üzemmódba. 5.1-et erősíteni sajna nem tud.
Az USB bemenet sajna csak pendrive-ot, vagy más USB-s adattárolót képes felismerni. Vinyóval nem próbáltam még ki a szervízben. Ha hoznak be ilyen gépet letesztelem.
Helló!
Koax kábellel nem megy?
Külső vinyóval megy az tuti.Más is próbálta már.
Most ez akkor azt jelenti hogy 2.1 be szólna?
Hali!
Ha optikai kábellel nem megoldható (mert nincs rajta), akkor szerintem ezt nem fogod tudni mással összehozni, hogy 5.1-be menjen. Mivel a leírásodból azt veszem ki, hogy a házimozinak csak sztereó bemenete van. (Sajnos a legtöbbnél ugyanez a helyzet.) Ugyanakkor gondolom, hogy az alaplapon meg nincs optikai kimenet. (Sőt belegondolva, szerintem a DVD-n is csak kimenet van, nem be.) Tehát a gépről csak sztereó jelet fogsz tudni átvinni a házimozira. (nem 2.1) Szerintem...
Ha a házimozit át lehet kapcsolni TV üzemmódba, akkor a SCART csatin képes fogadni sztereo audio jelet. A gond viszont ott van, hogy csak sztereo jelet. Ezeknek a gépeknek nincs digitális bemenete (Mondjuk egyetlen házimozi-rendszerrel sem találkoztam amin lenne. Ezalatt az LG és Panasonic márkákat értem amiket javítok).
Max úgy lehet összehozni, hogy a két első (front) és a mélysugárzó (subwoofer) fog csak szólni. Ha esetleg engedi TV üzemmódban a Pologic II használatát - ebben viszont nem vagyok 100%-ig biztos - akkor viszont mindegyik hangszórót hallod majd, de ez sajna nem 5.1 hangzás lesz. A dolog érdekessége az, hogy a HT202 koreai változatának van optikai bemenete.
Idézet: „Ezeknek a gépeknek nincs digitális bemenete” Idézet: ...hát ez a baj...„A dolog érdekessége az, hogy a HT202 koreai változatának van optikai bemenete.” Nálunk mindennel spórolnak...
Na ja. Nemcsak a készülék tudásában, hanem minőségben is. Magyarországon az ár, az első vásárlási szempont.
Akkor analóg 5.1-et sincs rajta? Amúgy sztem érdekes lenne ha usb-n keresztül csak winyót ismerne fel...
Szerintem az USB-bemenetes DVD-k az USB-n nem hangot várnak (mégha digitális formában tolnád is neki az adatot), hanem digitális adattárolót. (pl.pendrive)
Abban se vagyok biztos, hogy egy USB-s HDD-t felismer. Legalábbis én egy 40Gb-os HDD-t tartalmazó Mp3 player-t akartam rákötni egy USB bemenetes DVD-re, de nem kezelte, nem ismerte fel. Pedig ugyanez az eszköz PC-re kötve sima USB-s meghajtóként jelenik meg. (nem mp3 lejátszó, vagy ilyesmi) Viszont az említett DVD egy 4Gb-os pendrive-ot simán lekezelt.
Megoldódott a probléma.
Visszavittem a házimozit és vettem egy sima 5.1et ami direkt pc re van + külön egy asztali dvd lejátszót. Tényleg nem volt megoldás és mivel te írtad ezt le elősször ugy gondolom neked adom a helyes válaszért járó pontokat vagy miket.Azt hogy mire jó nemtom ![]() A többieknek is köszönöm hogy foglalkoztak az üggyel.
előszöris: nem akartam új témát nyitni, ezért a kis problémáért, ami nekem van...
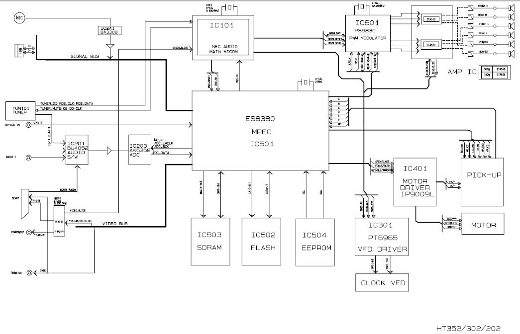
a fennakadásom: van egy gigabyte alaplapom, és én ehhez kaptam egy kis szervizkönyv szerűséget, és abban találtam egy kis leírást audió kivezetésére. viszont ebben van pár kapcsolódási pont, amit nem tudok, hogy micsoda, és mit lehetne/kéne oda kötni. a mellékelt képen van minden, hogy mi van a könyvben, mi van most az alaplapon. e mellet van egy kis firka, hogy mit gondolok én ezekből ezen a gnd az az összes rca ra össze van kötve, és a közepébe, meg csak a megfelelő jel megy be. (remélem értitek majd) ![]() tehát a 3 REF 4 Power 7 reserved helyekre mi való? köszönöm szépen előre is, és bocsi a kicsi off ért!!
Sziasztok!
Azért kereslek, benneteket mert nekem is LG ht202sf házimozim van ![]() Az én házimozim azt műveli, hogy az újabb 2008 - 2009 es filmeket nem játsza le rendesen, azaz némelyiknél átugrik pár képkockát, pár percet. Van olyan film amelyiknél le is fagy. De vanna olyan filmek aminél semmi probléma nincs. Azt kérdezném , hogy van e rá megoldás, mert nekem a szervízben nem bíztattak semmi jóval. Azt mondták újabb kodek kellene, az pedig csak egy újabb sw frissítéssel lehetne feltenni, ami nincs hozzá, csak 2007 es. köszi Köszönettel:: Ati
Azt még hozzátenném, hogy az a fajta házimozi rendelkezik usb bemenettel s engem inkább ez aggaszt hogy pendrájvról nem tudok normálisan filmeket nézni.
Sziasztok!
Ez nem válasz az elöbbi kérdésre,de hasonló problémám van mint a többieknek.Van egy LG HT503TH házimozim.Van egy Trust 514DX 5.1 hangkártya sokféle be-és kimenettel.Van hozzá optikai kábel is amivel összekötöttem ezt a két technikát.A számítógépen a hangnál hagytam az asztali sztereo beállítást,a házimozit átkapcsolom aux opt-ra de nincs hang.Mit rontottam el vagy mi nincs esetleg jól beállítva??
Hali!
Érdemlegeset nem tudok, de szerintem próbáld meg más beállításokkal is. Illetve nézz utána, hogy nincs-e olyan beállítás, hogy digitális kimenet, vagy valami ilyesmi.
Már végigpróbáltam szinte mindent.Használtan vettem ezt a hangkártyát.Mi van akkor ha pl. az optikai kábel hibás?Hogy tudom megnézni ezt?
Szia!
Világít.Most már eljutottam addig hogy megy az optikai kábelen keresztül a hang de csak sztereo.Én azt hittem a házimozi átkonvertálja a hangot 5.1-be.De nem.Erre esetleg valami ötlet vagy tapasztalat?
szia van olyan kabel ami az egyikfele scart es a masikfele 6 aux (3csatlakozo bemenet es 3 kimenet) enis ugy kottem be
Nekem a házimozin csak 1 scart csatlakozó van ami a tv-re van kötve.Ezzel az optikai kábellel akkor nem is lehet megoldani?Én csak emiatt vettem ezt a hangkártyát!!
de fog menni
Sziasztok sorstársak!
Nekem egy LG HT303SU házimozim és egy laptopom van, amiket szeretnék sima 2.1-gyel jack-rca kábellel összekötni. A házimozin van 1 pár rca bemenet. Ezzel eddig nincs is semmi gond, viszont búg. Arra nem jövök rá, hogy miért erősödik a búgás, ha a házimozin tekerem felfelé a hangerőt. Olyannal már találkoztam, hogy hangerőtől függetlenül "egy szinten" maradt a búgás, de ez új. Sajnos nem földelt a házimozi dugója, csak sima 2 villás. Előre is köszi a segítséget! p.
Sziasztok!
Nekem is ilyen van, és én is erősítőként használom, de szeretném 5.1-ben. Nagyon bonyolult lenne csinálni rá bemenetet? Más kérdés, hogy a videók közt felismeri a wmv, srt, txt fájlokat, de kiírja, hogy nem játssza le, és megáll. Garancia rég nincs rá. Tud esetleg valaki hozzá Firmware-t? |
Bejelentkezés
Hirdetés |













