Fórum témák
» Több friss téma |
MCP73833
Elemek, akkuk, töltők Az oldalon többszáz között válogathatsz 130-220.-Ft között. Egy ilyen "lábas" SMD beforrasztása nem túl nehéz. A hozzászólás módosítva: Feb 12, 2014
Az lesz most már. Azért köszönöm és neked is erbe.
Sziasztok!
Nem teljesen ide vág, amivel kapcsolatban érdeklődöm, de jobb helyet pár perc alatt sajnos nem találtam. Szóval szeretnék építeni a Li-ion akku töltőimbe egy buzzert, ami jelzi a töltés végét. MCP7383x és TP4056 IC-ket használok, melyeken a vég-jelzés tisztán kijön, pl. LED-et "gyújtva". Erre a kimenetre szeretnék kötni egy olyan megoldást, hogy háromszor kb. fél másodpercig meghajt egy buzzert, fél másodperces szünetekkel, majd elhallgat. Igen, ha teli akkut rakok rá, akkor is fog zizegni, de ez nem baj. Lehetőleg az elhallgatás után ne fogyasszon sokat (álló autóban is használom, estére). Az idők nem kell hogy pontosak legyenek. Sima piezo is szóba jöhetne, mert akkor tudnám elég laposan szerelni. Ha úgy bonyolult, akkor aktív buzzer. Minél kevesebb alkatrésszel, minél olcsóbban ![]() Valami kondenzátoros megoldás esetleg? Ja, és a töltők USB-ről, tehát 5V-ról mennek. Valami ilyesmi lehetne, bár erre mágnesest ír. Előre is nagyon köszönöm! -- Üdv, Norbert
Sziasztok!
Múltkor feltettem egy kérdést LG Li-Ion akksival kapcsolatban. Most előszedtem megint és kirajzoltam az akksiban lévő nyákot. Vélhetőleg ez tényleg nem töltő áramkör. Ami a kérdés: Nem értem, hogy a 9926A (Dual N-Channel 2.5V Specified PowerTrenchÒ MOSFET) drain lábai miért nincsenek sehova kötve? A rajz tuti, lekopasztottam a nyákot. Az 1XXR valamit továbbra sem találtam meg. Üdv: Zsolt A hozzászólás módosítva: Feb 20, 2014
Biztos hogy a drain lábak áramkörben vannak, vigyázz sok NYÁK megtévesztő, lehet 2-3-4....
....16 rétegű is lehet. / lásd. PC alaplap/ És az 1XXR adatlapjaitt A hozzászólás módosítva: Feb 20, 2014
Szia!
Hát én is ezt gondolom, de kicsengettem az összes alkatrészhez képest, meg mint írtam lecsupasztottam a nyákot és semmi. Nem vagyok nyeretlen kezdő, de ezt nem értem. Az adatlapot köszi. Üdv: Zsolt
Könnyen lehet, hogy ami adatlapot találtál, az nem is az IC-hez tartozik. Sokszor előfordult már, hogy azonos kódra teljesen más adatlapot találtam. Ha tényleg csak saját magához csatlakozik, akkor nekem csak ez jut eszembe.
Ja és átvilágítva a nyákot, tuti kétoldalas.
Hát nem tudom. Azt hiszem felejtős, hogy ezt az áramkört használni tudjam. Azért a "kopasz" akksikat már használtam saját töltővel és ok.
Az adatlapot félig-meddig átbogarászva,nem lettem okosabb.
Sziasztok!
Úgy tűnik megoldódott a probléma. Ez egy impulzus üzemű gyorstöltő áramkör, pulzálva 1,6A-el indít, folyamatosan szabályozva a töltőáramot. Kb. fél óra múlva ez már csak 530mA. Az akksifesz (még nincs kész), közelíti a 4, 2V-ot (most 4,18). Mellékelve a bekötés. Ja és azért még az áramkör működését nem értem. Üdv: Zsolt A hozzászólás módosítva: Feb 20, 2014
Szia!
Eagle nem akarja megenni. Felrakod kérlek képként? Köszönöm!
Bocs, a rossz file névvel raktam fel.
Sziasztok lehet hogy rossz helyre írok előre is elnézést ha igen. Egy ilyen aksitöltőt kapcsolási rajzára volna szükségem.Ebben kérném a segítségeket Üdv.Bővebben: Link
Hello! A kapcsolási rajzzal nem sokra mennél, mert szemmel láthatóan mikrokontroller van benne, ahhoz pedig a programra (és programozóra) is szükség lenne. (Egyébként ez nem Li-ion aksi, hanem zselés.) üdv!
Szia és ehhez hasonló kapcsolást hol találok amihez minden forráskód adott. Üdv
Tőlem ezt hiába kérdezed. Én csak felvilágosítottalak..
Nem lenne célszerű először talán a video feltötlőjét megkérdezned? Látom több hasonló projektje is van.
Ha figyelmes voltál akkor láttad hogy megtette !
Sziasztok.
A Li-Po akkuk nagyon kényesek a túlmerülésre. Tönkremennek emiatt. Az lenne a kérdésem, tudtok e valami egyszerű kapcsolást ami amikor a meghatározott feszültség alá megy a LiPo akkor lekapcsol? - Bont az áramkör. Asszem 3.3 Voltnál kellene lekapcsolnia az egy cellás 3.7 Voltos Lipo akkunak. Köszi
Milyen az az "asszem 3.3V"? Lítium akkumulátorokat addig szabad kisütni, amennyi rá van írva. Ha nincs ráírva, akkor is el lehet menni 3,0V-ig.
Azt is áruld el, mekkora áramfelvételre számítsz! A hozzászólás módosítva: Márc 3, 2014
Többféle áramkör lesz.
1/3 Ampert tervezek maximumra. A konkrét értéket nem ismerem de én 3.3 Voltról hallottam, ezért irtam az asszemet.. A hozzászólás módosítva: Márc 3, 2014
Nagyon ritka az a LiPo akku, amelyikben nincs védelmi elektronika. Ilyeneket készen is lehet venni, anyagáron. Ha sajátkezűleg akarsz csinálni, akkor itt nézz körül. Bővebben: Link
Kedves Gábor!
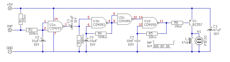
Nagyon szépen köszönöm a rajzot! Bocsánat hogy csak most írok, csak nem értesített a fórum új hozzászólásról, mert lehet rosszul állítottam be. Van egy kis rajzocska a rajzban a be és kimenet viszonyáról. Ezen a kimeneten a kezdeti 3 magas szint után további 2x2 magas van. Ez azt jelenti, hogy 3+2+2 beep lesz? Vagy végtelen (a dupla beep-ek ismétlődnek míg van betáp)? A cél az, hogy ha végez a töltés, akkor csak a 3 beep legyen, aztán csend a végtelenig Lehet nem egyértelműen írtam, bocsánat.Persze hamarosan megveszem az alkatrészeket, és kipróbálom. -- Üdv, Noi
Hello! Nem! Csak próbáltam egy Móricka rajzon ábrázolni a működést. Háromszor fog megszólalni, melyből az első kicsit hosszabb lesz. Ez három "impulzus csoportot" akart ábrázolni, lévén hogy magát a hangot (hangfrekvenciát) is kelti az áramkör. (Tehát nem kell bele önrezgő piezo.) Csak annak a hámon megszólalási időhöz képest sokkal sűrűbbnek kellett volna lenni, de azt arányosan lerajzolni nem lehet. Szóval három beep, aztán csend. üdv!
(Nem tudom az előző rajzból hogy lett sch ez sima png volt..) A hozzászólás módosítva: Márc 9, 2014
Kedves Gábor! Értem
Szuper! Köszönöm a magyarázatot! -- Üdv, Noi
Hello! Ez a 47 milli Henry értékű tekercs lehet kifog rajtam. Csak a Conrad-ban találtam egyelőre, rendelésre, elég drágán (195Ft). Lomex-ban 22 mH a legnagyobb. Itt 33mH a legnagyobb, az is 108 Ft. Holott egy komplett aktív buzzer 35 Ft az ebay-en, csak az magas beépítésű
. Van esetleg valami jó ötlet? -- Üdv, Noi
Hello!
- Megfelelő lesz a 33mH is. - "Van esetleg valami jó ötlet?" Pld. tudok küldeni 135Ft-ot. ha ez a gond.. üdv! |
Bejelentkezés
Hirdetés |







. Van esetleg valami jó ötlet? -- Üdv, Noi 




