Fórum témák
» Több friss téma |
ITT találtam ilyen balanszeres kivezetést,valahogy én is így szeretném megcsinálni.
A balanc csatlakozónál úgy van hogy a két végpontot kell kivezetni és minden és minden közös pontot. Vagyis a képednél még a másik két oldalon lévő közös pontot is be kell kötni. Vagyis a balanc csatlakozóban 6 vezeték kell legyen.
Ez pontosan úgy van, a két akku között van rajzolva a kivezetés.
Igen,5 cellás 6pin-es!
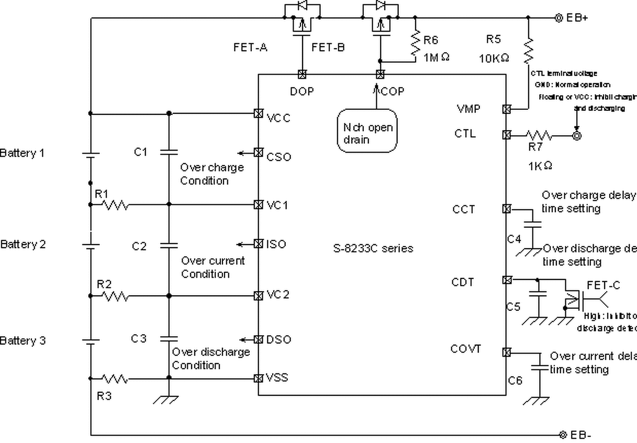
Csináltam egy képet,jó sorrendbe kapcsoltam össze a kábeleket a csatlakozóhoz? Már csak 1 dolog homályos,a kábelek kiosztása. Köszönöm a segítséget! Azt gondoltam valami macerás elektronikával van megoldva..
A csatlakozó a kép szerinti, az elektronika valóban macerás, szükséges egy charger management
speciális ic a cellák kiegyenlítő töltéséhez és kisütéséhez.
Sziasztok! Tervezem majd venni li-ion(vagy li-polymer, nem tudom hirtelen) cellákat. Kérdésem az, hogy ha veszek két ebayes töltőt, és külön-külön töltöm őket, az jó-e? Két cellát tervezem hogy veszek, és sorosan lesznek kötve használathoz... (csinálok majd hozzá ,,elem tartót" )
Uhh hát, ez tényleg macerás.. Mind1 használom ahogy eddig! Balanszeres töltés nélkül.. ahogy eddig.
Nekem ez is tetszik: Bővebben: Link.
Ez csak töltő áramkör. A cellákat ha meg akarod óvni a túltöltéstől, a mély kisütéstől és
több cella soros kapcsolása esetén a töltő és kisütőáramok kigyenlítéséről is gondoskodni akarsz akkor az alábbi áramkörre van szükség. Ezek az áramkörök legtöbbször be vannak építve az akku pack-ba, ami lehet 1 vagy több cellából álló, vagy az akkut használó készülékbe. A töltő és kisütő áramok l csak ezeken áramkörökön folynak.
Szia.
Soros körben a folyó áram minden cellán azonos, azon már nem tudsz mit kiegyenlíteni. Tùltöltés nem lehetséges. Kisütéssel tùl lehet a cellákat meríteni, ezt a védelmet lehet még pótolni. Azért linkeltem be a kapcsolást, mert ez fiókból összerakható, bármennyi cellához, könnyen javítható, nem kell boltba szaladni a spéci IC-ért. Ha nem sürgös akkor énEbayröl vennék kész modult pár $-ért. Idézet: „Soros körben a folyó áram minden cellán azonos” Teljesen egyforma cellák esetére igaz lenne, de ilyen nem létezik. A cellák eltérő belső ellenállása miatt más-más töltőáramok alakulnak, ezt hivatott a cél IC kiegyenlíteni.
Az alapvető ohm törvényt azért fogadd el. Soros körben azonos áram folyik.
A cellák belső ellenállása miatt más feszültség fog esni, így a cellákon mérhető feszültségek lesznek különbözők, de az áram azonos lesz. Mégis hogyan számítanál eredő áramot? Összeadod a cellákon folyót, majd osztod cellaszámmal, vagy hogyan? Egyébként alapjában nem áramot egyenlít ki, hanem a cellákat kezdi "rövidre zárni" a balanszer. Ha elolvasod a linkem alatti hozzászólásokat, elmagyarázzák szépen a működési mechanizmusát. A hozzászólás módosítva: Okt 13, 2014
Bocsánat, nem fogalmaztam elég pontosan. Tehát azonos áram folyik a soros cellákon, mindaddig, amíg az egyik cella feszültsége el nem éri a beállítottat. Ekkor a balanszer az áramot nem a cellán, hanem az áteresztőn keresztül vezeti, azon hő disszipálódik. De ilyenkor is a beállított áram folyik, és azonos minden cellán, vagy az őt áthidaló félvezetőn.
Bővebben: Link Én erre a kapcsolásra gondolok. A 39ohm és félvezető csak akkor vezet, ha a cella feszültsége nagyobb, mint a beállított, pl. 4.1V. Tehát töltés közben azonos áram folyik mindegyik cellán, a 39ohmon és a félvezetőn semmi áram nem folyik. A belső ellenállást úgy lehet figyelemben venni, hogy azon feszültség esik, a folyó áramtól függően, ami hőt fejleszt a cellában. Ha egy cella belső ellenállása túl magas, nagy áramnál fel fog forrósodni. A cellák állapotától függően eltérő sebességben fog emelkedni a cellák feszültsége, amelyik leghamarabb eléri a 4.1V-ot, annak a legkisebb a kapacitása. Ezután az áram, mint Proli007 is írta, le lesz söntölve, és a cella feszültsége nem emelkedik feljebb, mint a beállított, pl. 4.1V. Proli007 írása.
Sziasztok!
Az lenne a kérdésem, hogy egy Li-ion akkuval lehet e valamit kezdeni, ha az feltünően gyorsbban lemerül mint korábban? Lehet e frissíteni valahogy, vagy arra már keresztet vethetek? Egy 36voltos fűnyíró akksiról lenne szó.
Meg kell vizsgálni a cellákat egyesével, lehet csak egy halt meg a sorban.
Gondolom ezt csak akkor lehet megtenni ha szétkapom az akksit. Megnezem mi a helyzet ezzel. Honnan lehet szerezni ilyen cellát, ha cserélni kell? Nagyon hülye ötlet lenne egy komplett aksit ilyen cellákból?
Idézet: „Honnan lehet szerezni ilyen cellát?” De milyet? Ezt kéne először megnézni.
Sztem egyszerűbb (talán olcsóbb is hosszútávon) komplett másik akksit venni, de ha van affinitás kísérletezni, akkor hajrá.
Hát ebben az esetben a költséghatékonyság lenne az elsődleges, mert egy ilyen 36V-os, 2,6 Ah-s akksi 50.000 Ft, amit kissé sokallok. ezért szeretném javítani, vagy más megoldást találni. ezért is kérdeztem, hogy lehet e beszerezni ilyen cellát. Én még sosem találkoztam hasonlóval sem.
vzoole: Igazad van, nem tudom milyen van benne. De mielőtt szétszedem (ami azzal jár hogy szétvágom), jó lenne tudni, hogy egy ilyen vagy hasonló cellát hol tudok beszerezni és mennyiért. Szétszedés után már nincs választási lehetőségem... mert tönkrevágtam az akksit.
Gondolom valami titkos projekt lehet, mert se kép, se típus, se méret, se semmi amiből ki lehetne indulni.
Másik, ha úgy szeded szét, hogy nem tudod összerakni, akkor kár belekezdeni, még akkor is ha van hozzá cellád.
Nem titkos, kicsit se. Ez egy Güde fűnyíró akksi, 36V, 2,6 Ah. Valami ilyesmi.
Nem azzal van a baj, hogy nem tudom összerakni, hanem hogy szétszedés közben el kell törni, vágni a borítást, akkor azt csak szigszalaggal tudom összetákolni. És mivel ez az egyetlen akksim hozzá, megfontolnám mielőtt nekiesek.
Szia!
Szerintem mindenképpen illesztés mentén bontókéssel vágd vagy bontsd a burkolatot. Vannak olyan műanyag burkolatok amelyek szétválnak az illesztéseknél ütögetéssel. Összeszerelésnél inkább pillanatragasztó. A hozzászólás módosítva: Okt 14, 2014
Megpróbálom, hátha szétszedhető (tudom naív vagyok). Köszönöm a tippeket.
Köszi szépen. Még meg se néztem alaposabban az akksit. Most kiderült, hogy van rajta 2x4 csavar. Szét is jött, egy kábelt kellett elvágnom, de azt majd összeforrasztom.
Viszont van benne 20 Db cella, 18650 jelölésű samsung. Megmértem őket egyesével, és mindegyikre 3,8 V-ot kaptam. Na ilyenkor mi van?Merítsem le és úgy is mérjem meg, hogy melyik merül le jobban a többinél? (ha lesz ilyen) Vagy egyszerűen csak sokat volt használva és ennyit bírt, kész vége? Cserélni kell az összeset vagy venni újat?
Valószínű, hogy ennyit bírt, de azért még mindenek előtt megnézném a töltőt, hogy feltölti e teljesen az akkukat.
Terhelés alatt is meg kéne vizsgálni mindegyiket.
De ha mindet kell cserélni, akkor veszel két ilyen csomagot és megvan a teljes készlet: Bővebben: Link
Másrészt szerintem merítsd le 2-3-szor még a töltések után, aztán hátha észhez tér, egy próbát megér.
De azért minden töltés vagy merítés után várj mindig fél órát. ![]() Nekem bevált ez a módszer.
Szia. Én arra gondolok, hogy az egyik, vagy néhány cella tönkrement, és lekapcsol az egész, mert sorosan is vannak cellák kötve. Töltsd fel a pakkot, merítsd le teljesen, utana szedd szét a pakkot, és amely cellák feszültsége a legalacsonyabb, azokat kell cserélni. Arra vigyázz, hogy szép lassan visszakùsznak a cellák feszültségei 3.7V körülire, és kicsi lesz a különbség a többihez képest. Esetleg rakhatsz a pakkra a mérés idejére valami minimális terhelést. Ha nem folyik áram, akkor a cella belsö védelme megszakította az àramkört. Ha meg van a hibàs cella, cserélhetö. Ha nem balanszeres a töltö, a cellák rövid idön belül ùjra cserére fognak szorulni.
|
Bejelentkezés
Hirdetés |










mert tönkrevágtam az akksit. 
