Fórum témák
» Több friss téma |
Csatornánként értendő.
Ott lehet a különbség, hogy a tipikus értékek 4A-t engednek meg az alábbi feltételekkel:Typicals are measured at 25°C and represent the parametric norm, és ez minimum peak érték. Gondolom a tesztelt példányok nagy része hozhatta azt a kicsit több mint 4A-t.
Szia! Csatornánként értendő. Egyébként én direkt a minimális 3A-es árammal számoltam, így marad némi tartalék.
Köszönöm Neked és gordonfreemN is a választ!
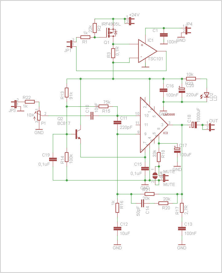
Amin biztos már a +-24V szimmetrikus táppal. Még vacillálok a feszültség stabilizátor beépítésén, mert nem tudom mennyire 'hálálja' meg ez az IC. Amit el tudok képzelni, hogy a zene dinamikáján változtat. Viszont fesz.stab-bal alacsonyabb értéket kellene beállítani ha jól gondolom, mondjuk +-22V-ot.
Szia. A végerősítők tápfeszültségét nem szokás stabilizátorokkal előállítani, ezért ezt nem is javasolnám.
Szia. Jó rendben.
Még annyit kérdeznék, hogy kb mekkora hűtőborda javasolt egy ilyen IC-hez?
Szinuszos terhelés esetén csatolmány.
A valóságban a zene mint említve lett, ennek mondjuk harmada átlagú. Megnézed milyen bordád van és keresel katalógusokban olyan fizikai méretkkel rendelkezőt majd kikombinálod a meglévődhöz. Vagy eleve megrendeled. A hozzászólás módosítva: Feb 10, 2020
Köszönöm!
Érdekesség képpen megnéztem az LM3886-os ilyen paramétereit. Szerepel rajta 8 Ohm-ra 28V-os és 35V-os tápfeszültségen is THD mérés (dedikált 20Hz, 1kHz, 20kHz). Nem láttam szignifikáns különbséget, de lehet ez csak erre az IC-re vonatkozik.
Szia. Jelentősebb különbség akkor lenne, ha egy alacsonyabb maradékfeszültségű erősítővel hasonlítanád össze. Pl.:Vf2 Az LM4766 adatlapján feltűnteik, hogy ±30V mellett ~1%-os a THD 8Ω terheléssel 40W-on. Erre mondtam, hogy 40W 0,06%-os torzítással teljesen másképp szólaltatja meg a hangsugárzókat, mint ugyanennyi 1%-os THD-vel. Az IC-s végfokok adatlapjai nagyobb teljesítményen általában csak az 1kHz mérést specifikálják, holott a jel négyszögesedése a közép-magas hangoknál a legfeltűnőbb. Ennél a végfoknál, ami sajnos már beszerezhetetlen 20kHz-en ~10W-al kevesebb jön ki, mint 1kHz-enBővebben: Link
A hozzászólás módosítva: Feb 11, 2020
Persze értelek, csak megemlítettem, hogy talán az LM3886 ezen szempontok alól valamelyest kivétel. Tehát attól még hasznosnak ítélem meg az infóidat!
Sziasztok!
Elkezdtek fogolalkoztatni az LM3886-ból kihozható erősítők. Látom, hogy sok helyen stabilizált tápegységet használnak. Van ennek valóban haszna? Alapvetően sokcsatornás (4-10) erősítőt építenék belőle. A kérdés az, hogy célszerű-e minden végfok modulhoz külön szekunder tekercset használni, vagy nem hoz sokat ahhoz képest, ha ugyanazt a két szekundertekercset használom az összes modulhoz. Ha stabilizázunk, akkor modulonként, vagy pedig "központilag"? Egyelőre csak ötletelek, de örülnék, ha megosztanátok a releváns tapasztalataitokat.
Szia! Az adatlap szerint a táphullámosság-elnyomás tipikusan 120 dB. Nehéz megindokolni a táp stabilizálás szükségességét ennél az IC-nél.
Kevesebb a gond a földhurokkal, ha minden csatorna független tápot kap. Azért elég drága és terjedelmes lenne 10 trafó és 10 egyenirányítás, pufferelés. A felhasználás célja irányt mutathat mennyire érdemes bonyolítani. Mi a terv?
Köszönöm a válaszod.
A kétutas hangsugárzókat szeretnék vele meghajtani aktív hangváltással. Egészében nézve házimozi lenne. Gondolkodtam olyan felosztásban is, hogy hangsugárzónként külön trafó, és akkor egy dobozba kerülni a hangváltóval is. Gyakorlatilag minden doboz kapna egy erősítő egységet. Ez lenne a szimpatikus megoldás igazából, de ez 5 toroidot igényelne. Először mindenképpen egy kétcsatornás modult építenék, hogy egyáltalán tetszik-e, de szeretném átlátni valamilyen szinten a végcélhoz vezető utat.
Az LM3668-ban van ez a SPiKe nevű védelem, ami védelmet nyújt többek között a túlfesz, túlterhelés és a rövidzár ellen is.
Jelenleg 10 ohmos és 5 ohmos terhelés kerülne rájuk. A 10 ohm nagyobb tápfeszültséget igényel. Ha 10 ohmos esetet vesszük mondjuk +/- 37 voltról, akkor túl nagy beérkező jel esetében a kimenő jel beüti a fejét a tápfeszültségbe (clip). Ezzel gondolom az erősítőnek túl sokat nem árthatok (a hangszórónak annál inkább), mivel ez legrosszabb esetben is egy négyszögjel lesz. Ha viszont ugyanezen a feszültségen üzemeltetem 5, vagy esetleg 4 ohmos terheléssel, akkor a maximális áram lesz a korlátozó tényező (7A). Egy átlag erősítőből túl nagy bemenő jelnél lehet, hogy kijönne a füst előbb-utóbb. Itt ez ellen elvileg véd a SPiKe? Természetesen nem arról van szó, hogy így akarnám járatni, hanem arról, hogy az egyik végfoknak kell a magasabb feszültség a nagyobb impedancia miatt, aközben másik beérné kisebb feszültséggel is, de ez nem szeretném külön biztosítani. Lényegében az alacsonyabb impedancia esetében megfelelően kicsi bemenő jel esetében nem érném ez az maximális 7A-t. Ha lehet, akkor elkerülném két modul párhuzamos kapcsolását.
Az ilyen IC-s erősítőkből hamarabb kijön a füst, ha a maximális katalógusértékeken használod, védelem ide, vagy oda..
Idézet: „A kétutas hangsugárzókat szeretnék vele meghajtani” Ez a kétutas hangszóró magas és mély sugárzója vagy az 5 hangszóró közül van 5 és 10 ohmos is ? Ha ez első verzió akkor az erősítő tápfeszültségét a mélyközép impedanciájához kell illeszteni. A hozzászólás módosítva: Ápr 13, 2020
Van egy hangsugárzó, amiben van egy 5 ohmos magas és egy 10 ohmos mélyközép hangszóró. Ezeket szeretném meghajtani külön-külön. Tehát jön a bejövő jel, amiből keletkezik két jel az aktív hangváltóban, majd ez a két jel megy egy-egy végfok modulba.
Ha azt szeretném, hogy képes legyen 4 ohmos terheléssel is megbirkózni az IC, akkor katalógus alapján vagy ±28V-ot használok, vagy bonyolítom a dolgot, és ±28V mellett a mélyközép hídkapcsoláson lesz (BR100), vagy ±37V és a magas párhuzamos erősítőn lesz (PA100), vagy ±27V és BPA200-on lesz minden, ami elég pazarló megoldás lenne. Jól gondolom?
Szia!
Már bocs, hogy beleszólók. De ha a magas 5 Ohm, a mélyközép 10 Ohm ez elég rossz párosítás. Azonos ellenállásnál is a magasnak nagyságrendekkel kevesebb energia kell mint a mélyközépnek. És a hangszórókat is pontosan ismerni kell, már csak a váltási frekvencia miatt is. A másik olyan hangszóróval érdemes kísérletezni amit be lehet szerezni a valami rosszul sül el, szó szerint.
Nem a célrendszerrel próbálnám ki elsőre.
Aktív hangváltásnál szerintem teljesen mindegy, hogy melyik hangszórónak milyen az érzékenysége vagy induktivitása. A célom az, hogy ne csak kimondottan ehhez a hsz készlethez legyen jó az erősítő, hanem ha mondjuk lecserélném, akkor a későbbiekben is minél univerzálisabban használható legyen.
Univerzális akkor lesz, ha 4 Ω-os terheléshez méretezed valamennyi csatorna tápfeszültségét.
Valószínűleg ez lesz.
Csak részben kapcsolódik ide, de melyik megoldás a jobb: - hosszú hangfalkábel (<10m), - hosszú jelkábel (<10m). A terv az első, mivel kisebb az esély a zaj begyűjtésére, nem kell táp a hangsugárzókhoz, és a hangsugárzó méretét sem növeli. Ellenben egy kis kapacitást jelentkezik az erősítő kimenetével párhuzamosan. Bár 8-10 méteren nem tudom, hogy van-e hallható hátránya.
Szerintem univerzálisat nem érdemes építeni, új alkatrészekből drágább lesz mint a bolti cucc. Csak akkor éri meg ha már megvan hozzá a táp része. De használtan is lehet több csatornás erősítőket venni (nem házimozi erősítőre gondolok)
A hozzászólás módosítva: Ápr 14, 2020
Egyre fogy a projekt észszerűsége. Ugyan szerencsésebb, ha a hangszóvezeték hosszú és nem a jelé, de ez öt csatornánál 5*2*10 méter vezetéket jelent.
Lehetne egy köztes megoldás, ha a házimozizásra és zenehallgatásra is jó legyen. A center és surroundok egycsatornás passzív hangfallal, mert a centerből inkább csak beszédhang jön, a hátsókból meg szinte mellékhang. És csak a sztereó hangfalak lennének aktívak.
Ha nem aktívan váltanám, akkor is 5 irányba menne a hangfalkábel. A 10 méter az legrosszabb eset. Van amelyiknél csak 2.
mhl: elsőre ez a terv. A center egyébként is szélessávú. Csak később szeretném mindet így megoldani. A hozzászólás módosítva: Ápr 14, 2020
Sziasztok!
Az alábbi kapcsolást valósítottam meg.Ez egy mono sima egyszerű hangbemondás lenne.Sajnos torzít csúnyán.Mit szúrtam el?Magamtól nem jövök rá.Hangtechnikában nem brillírozok. Előre is köszönöm a rutinosabbak segítségét.
Szia! Ellenőrizd eljut-e a táp az IC lábára! A kimenetén (3-as láb) a tápfeszültség fele mérhető-e? Ha itt egészen alacsony feszültséget észlelsz, jellemző hiba a C10 pozícióba rossz polaritással beültetett elkó.
Hello!
Köszönöm az észrevételt.Nekem az egy sima smd kerámia kondi.Lehet hogy meg van a baj? |
Bejelentkezés
Hirdetés |












