Fórum témák

» Több friss téma
Fórum » LPT portról áramot kap a PIC. De hogyan???
Lapozás: OK   1 / 1
(#) Mate12345 hozzászólása Feb 15, 2009 /
 
Sziasztok. Összekötöttem a gépemet és egy PIC-et egy LPT-porton keresztül.

A bekötés igy néz ki:

a5 D0 Számítógép -> PIC
a4 Error PIC -> Számítógép

c4 ACK PIC -> Számítógép
c5 BUSY PIC -> Számítógép
c6 CE PIC -> Számítógép
c7 SELECT PIC -> Számítógép

(Természetesen a földeket is összekötöttem.)

Minden tök jól működik. Örültem is a fejemnek, egészen addig, amig észre nem vettem, hogy ha a PIC áramforrását lekapcsolom, a hardver (amit a PIC meghajt) továbbra is működik. (3V bőven elég neki. Csak néhány IC és LED)

Végül rájöttem, hogy az áramot az LPTről kapja. Ha kihúzom azt, amire a PIC kapja a jelet, akkor is kap áramot. Ez hogy lehet???
(#) bbalazs_ válasza Mate12345 hozzászólására (») Feb 15, 2009 /
 
Az LPT port kepes kiadni aramot (nagyjabol 10-20mA-t labankent), a PIC meg kepes felvenni a kivezetesein.
A szamitogep portjai kozott van egypar (a felsoroltak kozott is), ami invertalt, tehat 0 ertekhez magas jelszint tartozik. A biteket belul kapcsolgathatod a porton, igy teljesen le tudod allitani a PIC aramfelvetelet, ha ez zavar.
(#) Mate12345 válasza bbalazs_ hozzászólására (») Feb 15, 2009 /
 
Itt egyedül a D0 az, ami a gépről kimenet. Azt meg bárhogy kapcsolgatom, történik áramfelvétel...

Lehetséges, hogy valami felhúzó ellenállás a ludas?

Egyébként meg az összes többi port kimenetre van állitva. Ezeken is képes áramot felvenni?
(#) bbalazs_ válasza Mate12345 hozzászólására (») Feb 15, 2009 /
 
Marha egyszeru, mert bekotsz sorosan egy arammerot es ahol mutatja, ott szivja az aramot.

Es SPP-re van allitva a BIOS-ban?
(#) Mate12345 válasza bbalazs_ hozzászólására (») Feb 15, 2009 /
 
Ampermérőt nincs lehetőségem bekötni, de szép sorban kihúzogattam a dugókat. Mindegyikből kap áramot...

Az SPP az mi?
(#) bbalazs_ válasza Mate12345 hozzászólására (») Feb 15, 2009 /
 
Standard printer port.

Hogyhogy mindegyikrol?

Akkor koss oda egy ledet, azon latod...
(#) pako válasza Mate12345 hozzászólására (») Feb 15, 2009 /
 
Üdv!
Védőföldelt hálóba van dugva a számítógéped? Mert ha nem, elég nagy brumm kimehet a lábakon, amit a PIC táplábaira tett kondik kisimíthatnak annyira, hogy fusson a program. Gondolom van feszstab is a PIC környékén, az abba épített zener óvja meg a haláltól szegény PICúrt. Legalábbis szerintem...
(#) foxi63 válasza Mate12345 hozzászólására (») Feb 15, 2009 /
 
Ha nem túl nagy az átviteli sebesség, akkor optocsatolóval megoldható a probléma.
(#) Mate12345 válasza bbalazs_ hozzászólására (») Feb 15, 2009 /
 
Úgy, hogy bármelyiket hagyom bent (plusz a földet), működik a PIC az LPT-portról "lopott" árammal... Nem kell LED. Mindegyikről jön. (Kivéve, amin éppen a PIC küld jelet.)

Az optcsatoló sajnos nem megoldás. A költségeket minimalizálni kell, az optcsatoló pedig (javitsatok ki, ha tévedek) nem olcsó. (Egy 10 eres kábel olcsóbb...)

A hálózat elvileg földelve van. Feszstab pedig nincsen, csak egy szimpla kondi. Az is a kisebbik fajtából. Amit nem értek, az az, hogy ha egyszer az LPT-n az adott láb bemenet, akkor hogyan jön ott ki bármi is? Van valami felhúzó ellenállás, vagy mi?
(#) Kera_Will válasza Mate12345 hozzászólására (») Feb 15, 2009 /
 
Idézet:
„Az optcsatoló sajnos nem megoldás. A költségeket minimalizálni kell, az optcsatoló pedig (javitsatok ki, ha tévedek) nem olcsó. (Egy 10 eres kábel olcsóbb...)”


Oké akkor számoljál légyszíves 10db optocsatoló vagy 3 db mert létezik quadro tokozású opto array is vagy 1 2 3 alaplap ami elszáll .

Azért szál el mert idegen potenciálok rohangálnak rajta keresztül .

Jobb esetben csak az alaplapi integrált lpt portod nem fog menni. Rosszab esetben az egész híd (periféria kezelő ) és nem csak az lpt portod megy tönkre.

SOK SIKERT !
(#) foxi63 válasza Mate12345 hozzászólására (») Feb 16, 2009 /
 
"Az optcsatoló sajnos nem megoldás. A költségeket minimalizálni kell, az optcsatoló pedig (javitsatok ki, ha tévedek) nem olcsó. (Egy 10 eres kábel olcsóbb...)
"......
Béláim az Úrban!
Az optocsatoló az egy IC jelen esetben, éscsak leválasztja a PC-t a céláramkörről.
egy ellenálláson keresztül meghajt egy belső ledet, ami FÉNY útján bekapcsol egy trtanzisztort, vagy más félvezetőt.
Ezáltal nem lehet galvanikus kapcsolat a PC és az áramkör között, Az Ára 50-500 Ft között van...
(#) bbalazs_ válasza Mate12345 hozzászólására (») Feb 16, 2009 /
 
Akkor az lehet-e, hogy mielott kikapcsolod a PIC-et, azokat a labakat mondjuk kimenetre allitod? Vagy 1 vagy 0 szinttel, ahogy jobb, de ugy latszik akkor az 1 jobb. Akkor ezek szerint a D0 nem zavar be?
(#) Mate12345 válasza bbalazs_ hozzászólására (») Feb 16, 2009 /
 
Valószinűleg a D0-tól is kap áramot, de az nem zavar, lévén ott bemenetre van állitva a kontroller. (Legalább is attól, hogy kihúztam, nem kapcsolt le a PIC)
Az alaplap pedig biztos, hogy nem száll el, mert az LPT tudtommal 5 V-ig biztonságos, a PIC pedig 5V-t sem küld ki. (A földek pedig közösre vannak hozva.)

Az optcsatolókról tudom, hogy mik, de drágábbnak képzeltem őket el. Akkor ez jó megoldás. De vissza az eredeti kérdésre: Hogy lehet, hogy egy LPT-s bemenettől a PIC az egyik lábán keresztül áramot kap???
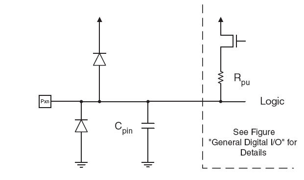
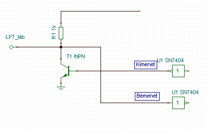
(#) kendre256 válasza Mate12345 hozzászólására (») Feb 16, 2009 / 4
 
IC-k lábain a sztatikus védelem miatt szokott két dióda lenni a táp és a föld felé. Gondolom a PIC lábait is hasonló módon védik. Mindegy, hogy a láb be- vagy kimenetnek van állítva, a diódák ott vannak. Ha a lábra feszültség kerül kívülről, a táp felé vezető dióda kinyit, a külső feszültséget a PIC tápjára adja. A nyitófeszültséggel kisebb feszültséget kap így a PIC, de az is elég lehet neki. Az LPT bemenet pedig felhúzóellenállásos lehet, azzal lehet legkönnyebben (plusz még egy tranzisztorral) úgy kimenetet megvalósítani, hogy bemenetként is használható legyen.
A mellékelt egyik képen ugyan egy AVR bemenete látható, de ez a megoldás elég általános mindenféle digitális IC esetén. A másik képen egy LPT port lehetséges kialakítása van, nekem egy notebookban valami hasonló volt, csak a tranzisztorok már egy soklábú IC-ben voltak (emiatt volt javíthatatlan, miután elszállt.)
(#) Mate12345 válasza kendre256 hozzászólására (») Feb 17, 2009 /
 
Köszi. Akkor már értem a jelenséget. Az optcsatolós ötletet is köszönöm, de a kérdésre a válasz akkor is ez.
Következő: »»   1 / 1
Bejelentkezés

Belépés

Hirdetés
XDT.hu
Az oldalon sütiket használunk a helyes működéshez. Bővebb információt az adatvédelmi szabályzatban olvashatsz. Megértettem